Патологические переломы, осложняющие остеопороз
Версия: Клинические рекомендации РФ 2025 (Россия)
Общая информация
Краткое описание
Разработчик клинической рекомендации
Российская ассоциация эндокринологов
Ассоциация травматологов-ортопедов России
Ассоциация ревмоортопедов
Одобрено Научно-практическим Советом Минздрава России
Клинические рекомендации
Патологические переломы, осложняющие остеопороз
Пересмотр не позднее: 2027
Возрастная категория: Взрослые
Определение заболевания или состояния (группы заболеваний или состояний)
Патологический перелом при остеопорозе — перелом, который осложняет течение остеопороза и возникает при низкоэнергетической травме или спонтанно при кашле, чихании, подъеме тяжести [1].
Наиболее часто встречающиеся при остеопорозе патологические низкоэнергетические переломы относят к переломам–маркерам заболевания.
Переломы–маркеры остеопороза — патологические переломы проксимального отдела бедренной кости (ПОБК), дистального метаэпифиза лучевой кости, проксимального отдела плечевой кости, перелом тел(а) позвонков.
На фоне остеопороза возможны также патологические переломы ребер, костей таза, большеберцовой кости.
Переломы лодыжек, костей кисти и стопы в настоящее время не относят к патологическим переломам, характерным для остеопороза [2], хотя их риск при заболевании увеличивается.
Особенности кодирования заболевания или состояния (группы заболеваний или состояний) по Международной статистической классификации болезней и проблем, связанных со здоровьем
M80 — остеопороз с патологическим переломом
М80.0 — постменопаузный остеопороз с патологически переломом;
M80.1 — остеопороз с патологическим переломом после удаления яичников;
M80.2 — остеопороз с патологическим переломом, вызванный обездвиженностью;
M80.3 — постхирургический остеопороз с патологическим переломом, вызванный нарушением всасывания в кишечнике;
M80.4 — лекарственный остеопороз с патологическим переломом;
M80.5 — идиопатический остеопороз с патологическим переломом;
M80.8 — другой остеопороз с патологическим переломом;
M80.9 — остеопороз с патологическим переломом неуточненный.
Классификация
Классификация заболевания или состояния (группы заболеваний или состояний)
Классификация переломов проксимального отдела бедренной кости
Для переломов ПОБК, осложняющих остеопороз, используют те же классификации, как и при посттравматических переломах этого отдела скелета: переломы шейки бедренной кости, или внутрикапсульные (медиальные), и вертельные, или внекапсульные (латеральные).
В классификации Pauwels учитывается угол между отломками: первая степень соответствует углу менее 30°, вторая — углу от 30 до 50° и третья — углу более 50°.
В классификации Garden учитывается: степень и характер смещения отломков:
I тип – неполные, вколоченные, вальгусные переломы;
II тип – вальгусные, завершенные, стабильные;
III тип – варусные переломы с небольшим смещением;
IV тип – варусные переломы со значительным смещением.
В классификации AO внутрикапсульные переломы ПОБК разделяются на 3 подгруппы по тяжести перелома и по прогнозу лечения: 31В1, 31В2, 31В.
Вертельные, или латеральные (внекапсульные), переломы различаются как:
а) межвертельные переломы — плоскость перелома проходит вблизи межвертельной гребешковой линии;
б) чрезвертельные переломы — плоскость перелома проходит через массив большого и малого вертелов. Эти переломы могут быть с отрывом и без отрыва малого вертела.
Внекапсульные (чрезвертельные и подвертельные) переломы по классификации АО также подразделяются на 3 подгруппы: 31А1, 31А2, 31А3 и 32А/В/С (1-3).
Классификация переломов проксимального отдела плечевой кости
При переломах проксимального отдела плечевой кости используются классификации АО/ASIF и Neer [33-36].
Анализ структуры переломов проксимального отдела плечевой кости показал, что большинство из них являются стабильными [37, 38].
Классификация компрессионных переломов тел позвонков
В основе классификации [39] лежит степень снижения высоты тела позвонка:
I степень — снижение высоты тела на 20%;
II степень — снижение высоты тела на 20-40%;
III степень — снижение высоты тела более 40%.
Классификация переломов дистального метаэпифиза лучевой кости
Различают стабильные и нестабильные переломы дистального метаэпифиза лучевой кости [40].
По классификации АО/ASIF нестабильные переломы шифруют как В2–3, С1–3.
Этиология и патогенез
Этиология и патогенез заболевания или состояния (группы заболеваний или состояний)
Перелом на фоне остеопороза возникает при незначительной травме не только из-за снижения количества костной ткани, но и из-за ее структурных нарушений. Уменьшение массы кости, как основной характеристики остеопороза, не всегда сопровождается снижением механической прочности кости. Установлено, что качество костной ткани (микроархитектоника трабекул, накопление микропереломов трабекул, увеличение порозности кортикальной кости) влияет на прочность независимо [3] от массы кости. По некоторым данным [4], на долю минеральной плотности кости (МПК) приходится только 40 % прочности кости, 60 % определяется нарушением качества и структуры костной ткани.
Вероятность возникновения перелома у лиц с низкой массой кости во многом определяется наличием таких факторов риска [5, 6–12], как:
-
пожилой возраст;
-
склонность к падениям;
-
курение;
-
наличие более 3 хронических заболеваний в анамнезе;
-
предшествующие переломы;
-
прием препаратов, влияющих на метаболизм костной ткани (глюкокортикоиды, противоэпилептические, противоопухолевые препараты, антидепрессанты).
В свою очередь причины, увеличивающие вероятность падений, можно разделить на внешние и внутренние.
Внутренние причины обусловлены физическим состоянием пациента: астенией, деменцией, ортостатическими нарушениями, снижением подвижности суставов, слабым зрением, снижением слуха, низкой физической активностью, а также употреблением некоторых медикаментов, влияющих на неврологический статус.
К внешним причинам относятся бытовые и ситуационные факторы: недостаточное освещение, скользкая неровная поверхность и др.
Эпидемиология
Эпидемиология заболевания или состояния (группы заболеваний или состояний)
Во всем мире остеопороз является причиной более 8,9 млн переломов ежегодно [13–15]. Анализ госпитализаций женщин старше 55 лет в клинику Meyo за период с 2000 по 2011 г. [16] показал, что на долю пациентов с переломами на фоне остеопороза приходится 40 % и их больше, чем госпитализированных с инфарктом миокарда, инсультом и раком молочной железы (соответственно 1124 против 668, 687 и 151 на 100 000 человек в год). Хотя остеопороз чаще встречается у женщин, по некоторым данным [17], в России каждый третий патологический перелом на фоне остеопороза – это перелом у мужчин. По прогнозам, ожидается дальнейшее увеличение количества переломов, что связывают в том числе и со старением популяции [18]. По данным Международного фонда остеопороза (IOF), в европейских странах к 2025 г. частота переломов ПОБК и тел позвонков вырастет значительнее, чем переломов дистального отдела предплечья, — на 32%, 27% и 21 % соответственно [2]. Увеличится количество переломов на фоне остеопороза и у мужчин: в 2025 г. [18] число переломов бедренной кости у них будет аналогичным числу переломов, имевших место у женщин в 1990 г., а к 2050 г. увеличится по сравнению с 1990 г. на 310 %, тогда как у женщин прирост составит 240 %, одновременно будут расти материальные и моральные затраты [19–21]. В России на основании анализа инцидентности переломов в двух городах (Ярославль и Первоуральск) рассчитано, что частота переломов ПОБК [22] составляет 279 на 100 000 населения у женщин и 176 — у мужчин, и, по прогнозам, 1 из 14 женщин старше 50 лет на протяжении оставшейся жизни перенесет перелом этой локализации, а в течение последующих 25 лет число переломов увеличится на 40 %.
В некоторых исследованиях [5] выявлена тенденция к увеличению частоты переломов проксимального отдела плечевой кости в возрастной группе старше 70 лет. Переломы чаще отмечаются у женщин, причем у лиц старше 60 лет с ожидаемой продолжительностью жизни до 82 лет риск перелома плечевой кости достигает 8 % [23]. Некоторые исследователи [24] отмечали экспоненциальный рост числа переломов проксимального отдела плечевой кости с 50-летнего возраста. Есть точка зрения [25], что в период 2020–2030 гг. количество переломов проксимального отдела плечевой кости увеличится в геометрической прогрессии.
Число госпитализаций с переломами на фоне остеопороза также растет и в ряде стран достигает 70 % случаев от всех, госпитализированных с патологией опорнодвигательного аппарата [26]. В России, несмотря на отмеченную тенденцию к увеличению частоты переломов ПОБК на фоне остеопороза [27], госпитализация пациентов с переломами этой локализации в ряде регионов страны, как и сообщалось ранее [28], остается недостаточной.
Переломы дистального метаэпифиза лучевой кости вместе с переломами проксимального отдела плечевой кости на фоне остеопороза составляют более 30 % причин экстренных госпитализаций в травматологические отделения стационаров, а затраты на хирургическое лечение этих пациентов в среднем в 2 раза выше, чем при консервативном лечении [29]. Инцидентность перелома дистального отдела лучевой кости в России в зависимости от региона у лиц старше 50 лет колеблется от 195 до 320 у мужчин и от 790 до 186 у женщин на 100 000 населения [22, 30]. Перелом дистального метаэпифиза лучевой кости — не только маркер остеопороза, но и в 32 % случаев предиктор перелома ПОБК в течение последующих 5 лет [31, 32]. В то же время этот тип перелома у пожилых пациентов с клиническими факторами риска остеопороза редко служит основанием для проведения скрининга на предмет его выявления и начала лечения для профилактики повторных переломов [32].
Клиническая картина
Cимптомы, течение
Клиническая картина заболевания или состояния (группы заболеваний или состояний)
Клиническая картина перелома проксимального отдела бедренной кости
Пациенты указывают на боль в области ПОБК, невозможность оторвать выпрямленную ногу от плоскости пола или кушетки, нарушение опороспособности конечности.
Клиническая картина перелома проксимального отдела плечевой кости
Особенностью переломов проксимального отдела плечевой кости при остеопорозе является минимальное смещение отломков (отмечается у 80–85 % пациентов), что обусловлено особенностями анатомической структуры области: капсула, надкостница, ротаторная манжета, мягкие ткани [41, 42]. При легкой ротации конечности и согнутом локтевом суставе проксимальный отдел нередко пальпируется как единое целое.
Переломы проксимального отдела плечевой кости могут осложниться повреждением n. axillaris или его ветвей, иннервирующих дельтовидную мышцу: верхний конец нижнего отломка плечевой кости может сдавить, а иногда и повредить сосудистонервный пучок в подмышечной впадине. Сдавление сосудисто-нервного пучка вызывает отек, венозный застой, расстройство чувствительности и параличи верхней конечности.
Клиническая картина перелома тел позвонков
Из-за бессимптомного течения [43–46] три четверти пациентов с переломами тел позвонков не обращаются за медицинской помощью в момент их возникновения, а боль в последующем объясняют наличием дегенеративных изменений в позвоночнике. В то же время эти болевые ощущения обусловлены прежде всего переломом, так как его наличие ведет к дополнительной перегрузке фасеточного сустава и, как следствие, перерастяжению капсульно-связочного аппарата сустава и развитию дегенеративного артрита.
Боль при переломе тела позвонка, в отличие от остеохондроза, появляется только при статической нагрузке, что связывают с реакцией чувствительных нервных волокон на микропереломы трабекул, число которых на фоне дефицита МПК и снижения прочности оставшихся костных структур в компримированном позвонке увеличивается [47].
В случаях, когда пациенты связывают боль в позвоночнике с возникшим переломом тела позвонка, она появляется внезапно среди полного здоровья, и пациенты могут указать на обстоятельства, предшествовавшие появлению боли. Чаще всего это подъем тяжести, иногда просто наклон туловища или резкий поворот, нередко указания на травмирующий момент отсутствуют. Боль в этих случаях ощущается на уровне поврежденного позвонка и при локализации в грудном отделе может носить опоясывающий характер [48], что требует проведения дифференциальной диагностики с инфарктом миокарда, плевритом, острым заболеванием органов брюшной полости.
Острая боль при переломе тела позвонка обусловлена периостальным кровоизлиянием, чрезмерным количеством одновременно возникших микропереломов трабекул, увеличением натяжения связок вследствие этих изменений, спазмом мышц спины [48]. Причиной боли может стать и натяжение связок за счет снижения роста и развития артрита межпозвонковых суставов, укорочения и нарастающего спазма мышц спины из-за снижения роста [48]. Некоторые пациенты при множественных переломах тел позвонков указывают на боль «во всех костях», которая появляется при любых сотрясениях [49]. В то же время пальпация остистых отростков позвонков при остеопорозе чаще безболезненна, также может быть отрицательной проба с осевой нагрузкой (надавливание на голову), но сдавление грудной клетки в сагиттальной плоскости может быть болезненным. Эти пробы должны проводиться осторожно во избежание новых переломов тел позвонков.
При переломах тел поясничных позвонков возможно появление ограничений движений в поясничном отделе позвоночника, и пациенты в таких случаях поддерживают туловище в вертикальном положении с помощью рук или трости, особенно во время свежих болевых атак.
С возрастом у некоторых пациентов изменяется восприятие боли, что может быть обусловлено изменением болевого порога у пожилых людей [50].
При неправильном или полном отсутствии лечения переломов тел позвонков в остром периоде формируется хронический болевой синдром. Он отмечен у 66 % женщин, при этом 26 % пациентов испытывают ежедневную боль продолжительностью свыше 10 часов [51]. В этом случае стимулом раздражения болевых рецепторов становится не только перелом трабекул, но и их растяжение и сжатие. Усугубляется болевой синдром миофасциальными нарушениями, изменениями диско-теловых соотношений и развитием нарушений биомеханики из-за деформаций позвоночного столба.
Хроническая боль при переломах тел позвонков становится причиной формирования у пациентов с остеопорозом фобии. Особенностью хронической боли при переломах тел позвонков является ее интермиттирующий характер: через 3–4 мес. ее интенсивность даже без лечения снижается, но затем неизбежно следует обострение. Прогрессирование деформации позвоночного столба (усиливается грудной кифоз, формируется или, наоборот, выпрямляется гиперлордоз поясничного отдела позвоночника) приводит к возобновлению боли.
Компенсацией кифотической деформации грудного отдела позвоночника является развитие гиперлордоза шейного отдела с напряжением мышц шеи и болью в области затылка. В последующем из-за укорочения торса и давления ребер на гребни подвздошных костей (реберные дуги «садятся» на крылья тазовых костей) образуются выраженные кожные складки на боковой поверхности грудной клетки и появляются боли в боковых отделах туловища [52]. Из-за перерастяжения капсульно-связочного аппарата фасеточных суставов локализация боли не всегда соответствует уровню перелома [52]. Выраженный грудной кифоз, как следствие переломов тел позвонков грудного отдела позвоночника, формируется постепенно и сопровождается нарастающей слабостью мышц межлопаточной и паравертебральной областей, что может стать причиной прогрессирования поясничного сколиоза и снижения роста на 10–15 см.
Клиническая картина перелома дистального метаэпифиза лучевой кости
Пациент указывает на боль в области дистального отдела предплечья, появление припухлости или деформации в зоне перелома, нарушение функции лучезапястного сустава и пальцев кисти.
Диагностика
Диагностика заболевания или состояния (группы заболеваний или состояний) медицинские показания и противопоказания к применению методов диагностики
Остеопороз очень часто до перелома протекает без каких-либо клинических проявлений, поэтому критериями установления диагноза патологического перелома на фоне остеопороза являются возраст старше 50 лет, связь перелома с низкоэнергетичской травмой, указания на низкоэнергетические переломы в анамнезе, в том числе и у родственников первой линии, указания на сопутствующие заболевания или прием препаратов, которые могут быть причиной нарушений метаболизма костной ткани и, как следствие, снижения ее прочности. При низкоэнергетических переломах ПОБК, проксимального отдела плечевой кости и тел позвонков связь патологического перелома с остеопорозом не требует рентгенденситометрического подтверждения.
Для унификации перелома при остеопорозе в диагнозе обязательно используется термин «патологический» с указанием не только локализации перелома, но и заболевания «остеопороз», ставшего причиной перелома [1].
Пример оформления диагноза у пациента с переломом шейки бедренной кости на фоне постменопаузального остеопороза: Диагноз: S72.0. М80.0.
1. Жалобы и анамнез
Патологический перелом, осложняющий течение остеопороза, в остром периоде, как и посттравматический, характеризуется появлением боли (шкала ВАШ для ее оценки представлена в приложении Г1) на уровне перелома, деформацией, нарушением функции конечности. Особенностями таких переломов являются их возникновение при низкоэнергетической травме или без нее (переломы тел позвонков) и возможное указание на низкоэнергетические переломы в анамнезе; при некоторых локализациях перелом может клинически не проявляться.
В анамнезе необходимо уточнять факторы, которые могут указывать на связь патологического перелома с остеопорозом:
– наличие перелома-маркера в анамнезе (перелом ПОБК, перелом лучевой кости в типичном месте, перелом проксимального отдела плечевой кости, перелом тела позвонка);
– наличие факторов риска остеопороза, (возраст старше 55 лет, семейный анамнез остеопороза, терапия препаратами, влияющими на костную ткань (глюкокортикоиды, противоэпилептические препараты, антидепрессанты), низкая масса тела, курение, злоупотребление алкоголем, ранняя менопауза, аменорея, гипогонадизм, длительная иммобилизация, недостаточное потребление кальция, дефицит витамина D, склонность к падениям.
2. Физикальное обследование
-
Для выявления клинических признаков патологического перелома независимо от его локализации рекомендуется физикальный осмотр, включающий пальпацию этой области, оценку оси конечности, ее деформацию, при переломах тел позвонков-измерение роста, оценка выраженности кифоза и наличия складок кожи на боковой поверхности туловища [42, 52, 333].
Уровень убедительности рекомендации C (уровень достоверности доказательств – 5)
3. Лабораторные диагностические исследования
-
Лабораторные исследования, включая общий (клинический) анализ крови, анализ крови биохимический общетерапевтический с исследованием таких биохимических параметров крови как исследование уровня общего кальция в крови и/или исследование уровня ионизированного кальция в крови, исследование уровня неорганического фосфора в крови, определение активности щелочной фосфатазы в крови, исследование уровня креатинина в крови (с подсчетом СКФ), исследование уровня паратиреоидного гормона в крови, кальций и фосфор суточной мочи (Таб.1) рекомендуются всем пациентам с патологическими переломами для дифференциальной диагностики остеопороза с другими метаболическими остеопатиями или заболеваниями, которые также могут осложняться патологическими переломами [42, 54, 75, 264, 314].
Уровень убедительности рекомендации С (уровень достоверности доказательств – 5)
Комментарии: при остеопорозе клинический анализ крови, общий (клинический) анализ мочи и показатели гомеостаза кальция не имеют каких-либо отклонений от нормы [53, 54, 56, 314]. В случае выявления гиперкальциемии и гиперкальциурии потребуется исключение гиперпаратиреоидной остеодистрофии, онкологической патологии; гипокальциемии- остеомаляции; отклонения уровня паратгормона – гипер или гипопаратиреоза различного генеза; повышения СОЭ или отклонений в формуле крови – исключения патологии костного мозга [52, 54-57, 59]. По усмотрению врача может быть назначено исследование уровня 25-OH витамина Д в крови, исследование уровня общего белка в крови и белковых фракций или проведены другие исследования (исследование уровня альбумина в крови, определение альбумин/глобулинового соотношения в крови, определение соотношения белковых фракций методом электрофореза, определение соотношения белковых фракций методом высокочувствительного капиллярного электрофорез) [58].
-
Для подбора индивидуальной дозы препаратов кальция и колекальциферола** /альфакальцидола** (базисная терапия перелома любой локализации, осложняющего течение остеопороза), оценки реакции на лечение и исключения противопоказаний к назначению этих препаратов рекомендуется оценка биохимических показателей крови (исследование уровня ионизированного и/или общего кальция, исследования уровня неорганического фосфора, исследования уровня креатинина в крови) исследования уровня кальция в суточной моче до начала лечения и в динамике [51, 59, 107, 313, 314, 330, 331, 332, 334, 335, 336, 337, 338].
Уровень убедительности рекомендации С (уровень достоверности доказательств – 5)
Комментарии: персонифицированный подход к выбору дозы препаратов базовой терапии патологического перелома при остеопорозе основан на оценке уровня кальция крови исходно и в динамике через 1 месяц, в последующем с кратностью повторных лабораторных исследований раз в 3 месяца [51, 10, 314, 331]. Контроль показателей кальция крови в динамике позволяет избежать возможности передозировки препаратов базисной терапии.
-
В случае нарушений срока консолидации патологического перелома и решения вопроса о назначении дополнительно к базовым препаратам (препараты кальция и #колекальциферол**) антирезорбтивной (бисфосфонаты (АТХ M05BA) и деносумаб**) или стимулирующей костеобразование (терипаратид**) терапии остеопороза или ее коррекции (если перелом произошел на фоне уже проводимого лечения остеопороза) рекомендуется оценка (Таблица 1) маркеров резорбции (исследование уровня дезоксипиридинолина в моче или исследование уровня бета-изомеризованного С-концевого телопептида коллагена 1 типа (β-CrossLaps) в крови) и/или маркеров костеобразования (исследование уровня N-терминального пропептида проколлагена 1-го типа (P1NP) в крови или исследование уровня остеокальцина в крови) [54, 55, 59, 62].
Уровень убедительности рекомендации С (уровень достоверности доказательств – 5)
Комментарии: целесообразность оценки маркеров ремоделирования при назначении патогенетической терапии остеопороза рассматривается прежде всего с позиции оценки реакции данного пациента на лечение, комплаентности лечения [54-60]. В то же время есть точка зрения, что патогенетическая терапия остеопороза, имеющая своей целью нормализацию метаболизма костной ткани, назначается только после исследования уровня маркеров ремоделирования [61, 62]. Оправдано исследование уровня маркеров костного ремоделирования исходно [63] и через 3 мес. терапии, так как к этому сроку в случае эффективности назначенной патогенетической терапии ожидается 30 % изменение уровня маркеров [55, 64] относительно исходных значений. При нарушении срока консолидации патологического перелома может быть нарушено либо костеобразование, либо резорбция или оба эти механизма. С учетом такой возможности в этих случаях оценку маркеров ремоделирования целесообразно проводить до назначения патогенетической терапии остеопороза.
Таблица 1. Лабораторные исследования, рекомендуемые для пациентов с патологическими переломами — маркерами остеопороза
|
Лабораторные показатели |
Кровь |
Исследования в динамике† |
|---|---|---|
|
Общий (клинический) анализ крови |
+* |
|
|
Исследование уровня креатинина в крови (с подсчетом СКФ) |
+* |
|
|
Исследования уровня кальция общего и/или ионизированного (Са++) в крови |
+* |
+** |
|
Исследование уровня неорганического фосфора в крови |
+* |
+ |
|
Исследование уровня паратиреоидного гормона в крови (диагностика гипер- и гипопаратиреоза) |
+**** |
- |
|
Исследование уровня дезоксипиридинолина в моче или исследование уровня бета-изомеризованного С-концевого телопептида коллагена 1 типа (β-CrossLaps) в крови (оценка маркеров резорбции) |
+*** |
- |
|
Исследование уровня N-терминального пропептида проколлагена 1-го типа (P1NP) в крови или исследование уровня остеокальцина в крови (оценка маркеров костеобразования) |
+*** |
- |
|
Определение активности щелочной фосфатазы в крови (диагностика гипофосфатазии, остеомаляции, болезни Педжета) |
+* |
- |
|
Исследование уровня кальция в моче (суточной) и исследование уровня фосфора в моче (суточной) при СКФ> 60мл/мин. (диагностика остеомаляции, гиперпаратиреоза) |
+* |
+** |
П р и м е ч а н и е. * — выполняются при поступлении для назначения базисной терапии патологического перелома и проведения дифференциального диагноза остеопороза с другими метаболическими остеопатиями [53, 54, 56, 60];
** — выполняются в динамике для персонализации дозы препаратов кальция и колекальциферола**/альфакальцидола** [53, 107];
*** — выполняются в случае замедленной консолидации перелома для назначения патогенетической терапии остеопороза, направленной на коррекцию нарушений либо резорбции, либо -костеобразования и контроля за эффективностью назначенной патогенетической терапией [62, 63, 64].
**** — выполняется по усмотрению врача в случае гиперкальциемии или гипокальциемии для исключения первичного или вторичного гиперпаратиреоза или гипопаратиреоза [54, 56].
† — лабораторные исследования в динамике предпочтительно выполнять в одной и той же лаборатории [64].
4. Инструментальные диагностические исследования
Рентгенологические проявления патологического перелома проксимального отдела бедренной кости
-
При стабильных переломах ПОБК в случае сомнительной визуализации линии перелома на стандартной рентгенографии в двух проекциях рекомендуется для уточнения диагноза магнитно-резонансная томография костной ткани или компьютерная томография (одна область) [64, 323].
Уровень убедительности рекомендаций С (уровень достоверности доказательств – 4)
Комментарии: некоторые стабильные ПОБК могут быть выявлены только при МРТ исследовании, поэтому если есть клиническое подозрение на перелом бедренной кости при нормальной рентгенологической картине Т (1) взвешенная МРТ является методом выбора для идентификации перелома [64].
Рентгенологические проявление патологического перелома проксимального отдела плечевой кости
-
Для диагностики перелома проксимального отдела плечевой кости, кроме стандартной рентгенографии плечевого сустава, рекомендуется «эполетный» снимок. При неясной рентгенологической картине — КТ верхней конечности в области проксимального отдела плеча (для выявления сложных многофрагментарных переломов) и МРТ верхней конечности в области проксимального отдела плеча (для определения повреждения мягкотканных структур) [9, 33, 67, 315].
Уровень убедительности рекомендаций С (уровень достоверности доказательств – 5)
Комментарии: рентгенологические критерии [67] стабильного перелома проксимального отдела плечевой кости:
- нет значительного смещения большого бугра;
- не более 3 отломков;
- перелом не сочетается с вывихом;
- перелом вколоченный;
- хороший контакт отломков.
Рентгенологические проявление патологического переломов тел позвонков
-
При наличии жалоб на боли в спине и указаниях на снижение роста (даже без боли) рекомендуется рентгенография позвоночника в двух проекциях (рентгенография грудного отдела позвоночника, рентгенография поясничного отдела позвоночника, рентгенография поясничного и крестцового отдела позвоночника, рентгенография позвоночника, вертикальная) для исключения патологических переломов тел позвонков на фоне остеопороза, в сомнительных случаях для визуализации перелома и снижения высоты тела - выполнение магнитно-резонансной томографии позвоночника или компьютерной томографии (один отдел) в отделах, соответствующих локализации данных симптомов [70, 324, 333].
Уровень убедительности рекомендации С (уровень достоверности доказательств – 4)
Комментарии:
- рентгенографию позвоночника в боковой проекции необходимо выполнять в положении лежа «строго на боку»;
- при необходимости использовать специальные валики для коррекции сколиотической деформации;
- деформация тела позвонка расценивается как компрессионный перелом при снижении его высоты в переднем, среднем или заднем отделе на 20 % и более по сравнению с выше- и нижележащими телами позвонков [43, 39].
В качестве альтернативы рентгенологическому исследованию при подозрении на перелом тела позвонка исходно может быть выполнена компьютерная томография [324] или магнитно-резонансная томография позвоночника Th4-L5 с прицельным анализом высоты тел позвонков. Кроме того, при наличии программного обеспечения возможно проведение рентгеновской морфометрии в ходе остеоденситометрии для первичной оценки наличия патологических переломов тел позвонков.
В рамках первичного скрининга морфометрический алгоритм ИИ может быть эффективным инструментом для оппортунистического выявления компрессионных деформаций и переломов тел позвонков у пациентов старше 50 лет [69].
Рентгенологическое проявление патологического перелома дистального метаэпифиза лучевой кости
-
Для лучевой диагностики перелома дистального метаэпифиза лучевой кости рекомендуется рентгенография в двух проекциях, при вколоченных переломах — КТ верхней конечности в области дистального отдела предплечья, для уточнения повреждения капсульно-связочного аппарата,сопровождающего повреждение костей – магнитно-резонансная томография верхней конечности [71, 72, 325].
Уровень убедительности рекомендации С (уровень достоверности доказательств – 4)
Комментарии: критерии нестабильности перелома дистального метаэпифиза лучевой кости [40, 71, 72]:
– угол дорсального смещения дистального метаэпифиза лучевой кости более 20°;
– оскольчатый характер перелома тыльного кортикального слоя дистального метаэпифиза лучевой кости;
– внутрисуставные переломы дистального метаэпифиза лучевой кости;
– сопутствующий перелом локтевой кости;
– оскольчатый перелом ладонного кортикального слоя дистального метаэпифиза лучевой кости;
– возраст старше 60 лет.
Роль рентгеновской денситометрии в подтверждении связи низкоэнергетических переломов с остеопорозом
Низкоэнергетические переломы костей (бедренной, плечевой, лучевой, тел(а) позвонков) у лиц старше 50 лет независимо от результатов денситометрии (ввиду низкой чувствительности метода) или FRAX (при исключении таких заболеваний костей, как остеомаляция, гиперпаратиреоидная остеодистрофия, болезнь Педжета, миеломная болезнь, метастатическое поражение) расцениваются как патологические переломы на фоне остеопороза [15, 75, 76].
-
Двухэнергетическая рентгеноденситометрия рекомендуется для подтверждения диагноза остеопороза при низкоэнергетических переломах любой локализации (у мужчин до 50-летнего возраста и у женщин до наступления менопаузы используется Z-критерий) [76].
Уровень убедительности рекомендации С (уровень достоверности доказательств – 5)
Комментарии: международное общество клинической денситометрии [76] рекомендует проводить рентгеновскую денситометрию в трех сегментах скелета. Оптимальным является исследование в зоне L1–4 и проксимальном отделе бедренной кости (шейка бедренной кости и Total hip). Основанием для диагноза остеопороза может быть снижение МПК даже в одной из зон исследования. Минеральная плотность кости в нижней трети лучевой кости оценивается в том случае, если по какой-то причине нельзя измерить МПК в L1–4 или проксимальном отделе бедренной кости, или при подозрении на гиперпаратиреоз.
У лиц обоего пола старше 50 лет [75, 76] при низкоэнергетических переломах — маркерах остеопороза денситометрия не является обязательной, тем не менее оценка МПК в этих случаях повышает приверженность к лечению, проводимому для профилактики повторных переломов (позволяет пациенту контролировать прирост или стабилизацию потери МПК).
Для диагностики остеопороза в настоящее время предлагается также радиочастотная эхографическая мультиспектроскопия (РЭМС)- ультразвуковой метод определения минеральной плотности кости (МПК) и индекса хрупкости костей [73, 77]. Помимо минеральной плотности костной ткани, анализ спектра отраженного ультразвукового сигнала позволяет оценить склонность костной ткани к переломам с помощью индекса хрупкости, который считается независимым от МПК предиктором риска переломов.
5. Иные диагностические исследования
-
Рекомендуется проводить дифференциальную диагностику патологического перелома на фоне остеопороза с патологическим переломом на фоне других метаболических остеопатий или опухолей, которые могут осложняться патологическими переломами [63, 265, 266].
Уровень убедительности рекомендации С (уровень достоверности доказательств – 5)
-
При патологических переломах тел позвонков у лиц старше 50 лет до назначения лечения остеопороза рекомендуется исключить миеломную болезнь [63, 265].
Уровень убедительности рекомендации С (уровень достоверности доказательств – 5)
Комментарии: рентгенологическая картина перелома тела позвонка при миеломной болезни часто идентична картине перелома при остеопорозе. Частота миеломной болезни, как и остеопороза, увеличивается с возрастом, поэтому при наличии низкоэнергетического перелома тела позвонка у лиц старше 50 лет требуется исследование крови и мочи на парапротеины и М-градиент, в некоторых случаях - биопсии тела позвонка под КТ-контролем [63, 255]. При выявлении положительных для миеломы тестов пациент нуждается в наблюдении у гематолога.
Лечение
Лечение, включая медикаментозную и немедикаментозную терапии, диетотерапию, обезболивание, медицинские показания и противопоказания к применению методов лечения
1. Консервативное лечение
В настоящее время общепризнана целесообразность междисциплинарного подхода к лечению переломов, осложняющих течение остеопороза. Так как составляющей частью лечения является фармакотерапия, направленная на нормализацию нарушенного метаболизма костной ткани, лечить такого пациента должны одновременно врач — травматолог-ортопед и врач-гериатр (врач-терапевт, врач-эндокринолог или любой другой специалист, который занимается лечением остеопороза). Мультидисциплинарный подход к лечению пациентов с такими переломами предложен EULAR/EFORT [77], что согласуется и с Российскими рекомендациями по лечению остеопороза [75].
Однако реальная клиническая практика и данные зарубежных исследований показывают, что пациент до заживления перелома остается под наблюдением только травматолога-ортопеда и его обращение к врачу другой специализации, который мог бы назначить лечение остеопороза, либо вообще не случается, либо происходит спустя 6–12 мес. с момента перелома. Отсутствие лечения остеопороза в этих случаях чревато такими осложнениями, как замедленная консолидация или формирование ложного сустава, развитие асептической нестабильности имплантата [79, 80, 82].
-
Независимо от вида, хирургического или консервативного (репозиция и иммобилизация) лечения патологического перелома, осложнившего течение остеопороза, для обеспечения консолидации в срок (типичный для данной локализации у лиц без остеопороза), профилактики формирования ложных суставов, асептической нестабильности металлоконструкций и повторных переломов рекомендуется фармакологическая коррекция нарушенного метаболизма костной ткани [79, 80, 82].
Уровень убедительности рекомендации С (уровень достоверности доказательств – 5)
Комментарии: увеличение срока консолидации перелома или увеличение частоты осложнений после консервативного и хирургического лечения переломов, возникших на фоне остеопороза, чаще всего связано с отсутствием лечения последнего. Есть данные [31], что только у 24 % женщин 55 лет и старше, перенесших перелом дистального метаэпифиза лучевой кости, было начато лечение одним из препаратов, применяемых для лечения остеопороза (заместительная гормональная терапия (ЗГТ), бисфосфонаты (АТХ M05BA) или кальцитонин**).
Отмечено [83], что лечение, назначенное травматологом-ортопедом сразу после случившегося перелома, соблюдается лучше, чем рекомендации других специалистов.
1.1. Базисная фармакотерапия как основа консервативного лечения патологических переломов
-
В качестве базисной терапии при патологических переломах, осложняющих течение остеопороза, с первых дней после выявления перелома и независимо от его локализации рекомендуется ежедневный прием соединений кальция (A02AC) или Остеогенона (ТН), которые следует комбинировать с #колекальциферолом** 10–20 мкг в сутки или альфакальцидолом** 0,5–1,0 мкг в сутки, или применять комбинированные препарат кальция карбонат + колекальциферол или альфакальцидол + карбонат кальция [82, 84, 85, 88, 93, 94, 267, 316].
Уровень убедительности рекомендации С (уровень достоверности доказательств – 2)
Комментарии: основополагающим при лечении патологического перелома любой локализации является назначение препаратов кальция и колекальциферола** альфакальцидола** — базисной терапии для своевременного формирования прочной костной мозоли. Уникальная роль кальция в обеспечении структуры костной ткани и регуляции внутриклеточных процессов при формировании костной мозоли показана в многочисленных экспериментальных и клинических работах, а необходимость дополнительного назначения кальция при патологических переломах, осложняющих остеопороз, обусловлена известными данными о дефиците его поступления с пищей у 80 % населения России [87].
При назначении препаратов кальция учитывается количество соли, содержащей 1000 мг Ca++ (табл. 2) поэтому наиболее широко в комплексном лечении используется кальция карбонат + колекальциферол.
Таблица 2. Содержание кальция в 1 г соли кальция
|
Соль кальция |
Содержание кальция в 1 г соли кальция, мг |
|---|---|
|
Кальция карбонат |
400 |
|
Кальция хлорид |
270 |
|
Кальция глицерофосфат |
191 |
|
Кальция глюконат** |
90 |
Всасывание карбоната кальция снижается при ахлоргидрии, одновременном приеме с тетрациклином**, бисфосфонатами (АТХ M05BA), препаратами железа (АТХ B03A), кортикостероиды системного действия (АТХ H02A), в то время как тиазидные диуретики (тиазиды) (АТХ C03A) увеличивают реабсорбцию кальция почками.
-
В первый год после перелома в качестве препарата кальция (соединения кальция, АТХ A02AC) рекомендуется использовать комплексный препарат Остеогенон (ТН) [82, 93, 94, 107].
Уровень убедительности рекомендации А (уровень достоверности доказательств – 1)
Комментарии: быстрый подъем уровня кальция в течение первых часов после приема карбоната кальция [91] может стать причиной отложения кальция в сосудах и почках. Альтернативой соли карбоната кальция в таком случае может быть остеогенон, в котором кальций находится в виде гидроксиапатита (кальций 178 мг и фосфор 82 мг), всасывание кальция в этом случае идет без скачкообразного подъема уровня ионизированного кальция [92]. Остеогенон, кроме того, содержит оссеин, представленный неколлагеновыми пептидами и белком: TGF-b (трансформирующий ростовой фактор бета), IGF-I (инсулиноподобный фактор роста-1), IGF-II (инсулиноподобный фактор роста-2), остеокальцином и коллагеном I типа. Проведены сравнительные исследования остеогенона и карбоната кальция при изучении влияния препаратов на сохранение МПК [93, 94], в эксперименте — на формирование костной мозоли [95]. Отмечена эффективность использования Остеогенона (ТН) по сравнению с карбонатом кальция у женщин с сенильным остеопорозом [96], для нормализации срока сращения переломов трубчатых костей у пациентов с переломами на фоне остеопороза или остеопении и у пациентов, имеющих нарушения [82] метаболизма костной ткани (замедленная консолидация после хирургического лечения псевдоартозов, осложненных регионарным остеопорозом). Срок сращения при псевдоартрозе бедренной кости [82] сокращался в среднем на 34,3 % по сравнению с группой контроля (р<0,05).
Опасения о повышении частоты сердечно-сосудистых заболеваний на фоне длительного приема кальция не нашли подтверждения [97, 98], хотя показано [98], что риск общей смертности, смертности в результате сердечно-сосудистого заболевания и инсульта увеличивается при суточном потребления кальция в целом (с пищей и препаратами) более 1400 мг.
-
Пациентам с патологическими переломами, осложняющими течение остеопороза, рекомендуется назначение альфакальцидола** 0,5–1,0 мкг в сутки, доза которого определяется исходными показателями гомеостаза кальция [88, 100, 101, 267].
Уровень убедительности рекомендации А (уровень достоверности доказательств – 2)
Комментарии: дефицит или недостаточность D-гормона (в литературе нередко используется термин витамин D) [99] часто встречается у пациентов с остеопорозом, особенно у лиц старшего и пожилого возраста (оценивается его транспортная форма- 25OHD3). Недостаток D-гормона приводит к гипокальциемии и, как следствие, к вторичному гиперпаратиреозу, при котором необходимое количество кальция мобилизуется из кости за счет активации остеокластов, разрушающих кость, что снижает ее прочностные свойства и повышает риск переломов. Эти нарушения являются основанием для назначения #колекальциферола** 10–20 мкг в сутки [84] в комбинации с препаратами кальция, что улучшает формирование и качество костной мозоли [88].
При остеопорозе (а значит и при переломах на его фоне) назначение колекальциферола** не всегда может быть эффективным из-за возможного снижения синтеза D-гормона (кальцитриола) в почках и костях или уменьшения плотности рецепторов D-гормона (VDR) и/или снижения аффинности этих рецепторов к D-гормону в органах-мишенях [102], риск этих нарушений увеличивается с возрастом. Альфакальцидол** в таких случаях модулирует экспрессию и активацию самих VDR-рецепторов [100]. D-гормон, кроме того, ингибирует 1α-гидроксилазу и активирует 24-гидроксилазу, что способствует образованию 25(OH)2D. Этот минорный активный метаболит витамина D имеет важное значение для заживления микропереломов и формирования микроскопических костных мозолей [103].
Среди преимуществ альфакальцидола** перед колекальциферолом** следует отметить следующие [88, 104]:
- достоверно увеличивает МПК [88];
- безопаснее даже при наличии нарушений функции почек [105];
- у пациентов с исходно восполненным уровнем 25(ОН)D (при нарушении метаболизма 25ОНD3) приводит к увеличению активных форм D-гормона;
- снижается риск развития гиперкальциемии по сравнению с кальцитриолом, ** так как действие препарата отсрочено из-за необходимости гидроксилирования в печени [105];
- контролируемое (показатели кальция в крови и моче) лечение альфакальцидолом** не увеличивает риск камнеобразования в почках [105, 106];
- являясь пролекарством, D-гормон активируется в печени и других органах-мишенях, в том числе в костной ткани, поэтому дефицит D-гормона может быть эффективно восполнен в обход природной почечной системы регуляции [105, 106];
- преимущество альфакальцидола** перед колекальциферолом** отмечено и при его назначении в комбинации с бисфосфонатами (АТХ M05BA) [101] у пациентов с постменопаузальным остеопорозом.
Дозировки препаратов базисной терапии (Остеогенон (ТН)/альфакальцидол**) для лечения патологического перелома, осложняющего течение остеопороза, представлены в табл. 3.
Таблица 3. Начальные дозы препаратов кальция (соединения кальция, АТХ A02AC)/ Остеогенона (ТН) и альфакальцидола** (базисная терапия) при патологических переломах, осложняющих течение остеопороза, в зависимости от исходного уровня кальция крови [93, 107, 267]
|
Исходный показатель кальция крови |
Доза альфакальцидола** |
Доза препаратов кальция (соединения кальция, АТХ A02AC) или Остеогенон (ТН) |
|---|---|---|
|
2,35 ммоль/л и выше |
0,5–0,75 мкг ежедневно в течение 1 мес. Со 2-го месяца при уровне кальция 2,35 ммоль/л и выше — постоянно по 0,5 мкг с контролем уровня кальция каждые 3 месяца в течение 1 года для коррекции дозы препарата |
С 1-го дня лечения остеогенон по 2 таблетки 2 раза в день первые 2 мес., далее по 1 таблетке 2 раза в день или соединения кальция АТХ А02АС в сутки до консолидации перелома |
|
2,0 –2,30 ммоль/л |
0,75–1,0 мкг ежедневно в течение 1 мес. Со 2-го месяца при уровне кальция 2,35 ммоль/л и выше постоянно по 0,75 мкг с контролем кальция крови 1 раз в 3–6 мес. в течение всего периода лечения |
С 1-го дня лечения остеогенон по 2 таблетки 2 раза в день первые 2 мес., далее по 1 таблетке 2 раза в день или соединения кальция, АТХ A02AC до консолидации перелома |
Примечание. В случае использования колекальциферола** доза препарата 800МЕ [88].
1.2. Особенности консервативного лечения патологических переломов проксимального отдела бедренной кости
-
При переломах ПОБК на фоне остеопороза для обеспечения консолидации перелома в обычные сроки (или стабильности при эндопротезировании), снижения смертности и профилактики повторных переломов независимо от пола спустя 1–2 мес. после операции и только на фоне базисной терапии остеопороза (соединений кальция, АТХ группы A02AC / Остеогенон (ТН), в комбинации с #колекальциферолом** 10–20 мкг в сутки или альфакальцидолом** 0,5–1,0 мкг в сутки, или кальция карбонат + колекальциферол или альфакальцидол + карбонат кальция (комбинированные препараты)), проводимой с первых дней после травмы, рекомендуются антирезорбтивные препараты (бисфосфонаты, АТХ M05BA) [80, 109, 115, 119, 181, 268].
Уровень убедительности рекомендации А (уровень достоверности доказательств – 1)
-
При переломах ПОБК на фоне остеопороза для обеспечения консолидации перелома в обычные сроки (или стабильности при эндопротезировании), снижения смертности и профилактики повторных переломов независимо от пола спустя 1–2 мес. после операции и только на фоне базисной терапии остеопороза (соединения кальция, АТХ группы A02AC / Остеогенон (ТН), в комбинации с #колекальциферолом** 10–20 мкг в сутки или альфакальцидолом** 0,5–1,0 мкг в сутки или кальция карбонат + колекальциферол или альфакальцидол + карбонат кальция (комбинированные препараты)), проводимой с первых дней после травмы, рекомендуется антирезорбтивный препарат деносумаб** 60 мг) [183, 184, 185, 186, 187, 269].
Уровень убедительности рекомендаций В (уровень достоверности доказательств – 2)
Комментарии: у пациентов с переломами ПОБК, осложняющих остеопороз, необходимо учитывать возможность значительного усиления резорбции, обусловленной как самой травмой, так и наличием металлоконструкции, что становится причиной потери прилежащей к ней костной ткани [114, 115], задерживает формирование костной мозоли в обычные сроки, может стать причиной формирования ложного сустава, развития асептического некроза головки бедренной кости, асептической нестабильности имплантата [114] и даже его перелома [108]. Использование антирезорбтивных препаратов (бисфосфонатов (АТХ M05BA) и деносумаба**) предотвращает потерю костной ткани, прилежащей к имплантату [114, 115]. Применение бисфосфонатов (АТХ M05BA) у пациентов с патологическими переломами ПОБК имеет наибольшую доказательную базу [133, 268].
В рандомизированных исследованиях показано отсутствие неблагоприятного влияния бисфосфонатов (АТХ M05BA) на консолидацию перелома [109], тем не менее, многие врачи травматологи-ортопеды не решаются назначать их пациентам с низкоэнергетическими переломом шейки бедренной кости до выписки из стационара [116, 117], хотя их назначение в стационаре повышает приверженность лечению.
В последние годы появились публикации о таких осложнениях при назначении бисфосфонатов (АТХ M05BA), как фибрилляция предсердий, атипичный перелом бедренной кости, некроз челюсти, рак пищевода [118-121]. Однако четкой причинной связи этих осложнений с приемом бисфосфонатов (АТХ M05BA) не установлено [122-124]. Эпидемиологические исследования показали, что риск получить перестроечный перелом бедренной кости на фоне приема бисфосфоната (АТХ M05BA) гораздо меньше, чем получить перелом этой локализации без лечения, — соответственно 1/1000 в год против 15/1000 в год [124].
-
#Золедроновую кислоту**, учитывая кратность введения (1 раз в год, 5 мг), рекомендуется рассматривать как наиболее перспективный препарат из группы бисфосфонатов (АТХ M05BA) для пациентов с патологическими переломами ПОБК с целью обеспечения консолидации перелома в обычные сроки или формирования биологической стабильности при эндопротезировании [80, 109, 114, 115, 125, 268, 269].
Уровень убедительности рекомендации А (уровень достоверности доказательств – 1)
Комментарии: показано, что #золедроновая кислота** 5 мг у пациентов с переломами ПОБК после операции остеосинтеза или эндопротезирования снижает риск повторных переломов на 35 %, а смертности — на 28 %, причем результат не зависит от исходной величины дефицита МПК [125, 126].
В эксперименте на животных [127] установлено, что оптимальным сроком для введения #золедроновой# кислоты** являются первые 2 недели после перелома: образуется более прочная и с лучшими механическими свойствами костная мозоль. Однако у людей, в отличие от животных, сроки введения препарата после операции отодвигаются из-за сопутствующих заболеваний [128] или гипокальциемии, которая часто встречается при остеопорозе. В этой связи лечение бисфосфонатами (АТХ M05BA) предлагается начинать спустя 1–2 мес. после перелома ПОБК и только на фоне приема препаратов кальция (соединения кальция, АТХ A02AC)/Остеогенона (ТН) в комбинации с #колекальциферолом** 10–20 мкг в сутки или альфакальцидолом** 0,5–1,0 мкг в сутки, или кальция карбонат + колекальциферол или альфакальцидол + карбонат кальция (комбинированные препараты).
-
Деносумаб** 60 мг 1 раз в 6 мес. в качестве антирезорбтивного препарата для лечения остеопороза, осложненного переломом ПОБК, рекомендуется независимо от пола, ввиду особенностей фармакокинетики, пациентам с выраженной потерей кортикальной кости (шейка бедра, лучевая кость), с компрометированной функцией почек и пациентам с патологическим переломом, который произошел на фоне проводимого в течение года лечения остеопороза бисфосфонатами (АТХ M05BA) деносумаб** следует использовать только в сочетании с базисной терапией остеопороза (соединения кальция, АТХ группы A02AC / Остеогенон (ТН), в комбинации с #колекальциферолом** 10–20 мкг в сутки или альфакальцидолом** 0,5–1,0 мкг в сутки или кальция карбонат + колекальциферол или альфакальцидол + карбонат кальция (комбинированные препараты)), проводимой с первых дней после перелома [129, 186, 187, 258, 269].
Уровень убедительности рекомендации B (уровень достоверности доказательств – 2)
Комментарии: при переломах ПОБК, осложняющих остеопороз, в качестве препарата первой линии наряду с золедроновой кислотой 5 мг используется деносумаб** 60 мг, который обеспечивает больший прирост МПК, чем бисфосфонаты (АТХ M05BA) [110, 111], в том числе и за счет увеличения массы кортикальной кости и снижения ее порозности [112, 113].
В сравнительном исследовании использования деносумаба** и золедроновой кислоты** [130] отмечено, что на фоне приема деносумаба** прирост МПК оказался достоверно больше во всех исследуемых сегментах скелета — позвоночнике, шейке бедренной кости, лучевой кости. Что касается нежелательных явлений (НЯ), то в этом сравнительном исследовании было зафиксировано 3 случая, соответствовавших определению атипичного перелома бедра (2 и 1 случай при использовании деносумаба** и золедроновой кислоты**, соответственно); случаев остеонекроза челюсти, гипокальциемии и замедления заживления переломов не было. Безопасность влияния приема деносумаба** показана и другими исследованиями [131]. Отсутствие его негативного влияния на консолидацию вневертебральных переломов, включая и перелом ПОБК, показано в исследовании FREEDOM [129].
Деносумаб** является препаратом выбора лечения остеопороза и перелома на его фоне в тех случаях, когда перелом происходит на фоне уже проводимой в течение года терапии бисфосфонатами. Это связано с тем, что часть пациентов с остеопорозом [56] не отвечает на терапию бисфосфонатами (АТХ M05BA) из-за генетического полиморфизма в интроне 1 гена фарнезилпирофосфатсинтазы (FDPS), являющегося молекулярной мишенью аминобисфосфонатов (АТХ M05BA) в остеокластах [132].
-
Терипаратид** 20 мкг в день в качестве анаболической терапии остеопороза, осложненного переломом ПОБК, рекомендуется при чрезвертельных переломах. Препарат назначается только в комбинации с базисной терапией остеопороза (соединений кальция, АТХ группы A02AC / Остеогенон (ТН), в комбинации с #колекальциферолом** 10–20 мкг в сутки или альфакальцидолом** 0,5–1,0 мкг в сутки, или кальция карбонат + колекальциферол или альфакальцидол + карбонат кальция (комбинированные препараты)), проводимой с первых дней после травмы [86, 133, 134, 135, 267].
Уровень убедительности рекомендации С (уровень достоверности доказательств – 4)
-
Терипаратид** 20 мкг в сутки в качестве анаболической терапии остеопороза, осложненного переломом ПОБК, рекомендуется при удлинении срока консолидации патологических чрезвертельных переломов (нет признаков сращения от 6 до 12 мес. после операции и при удовлетворительном стоянии отломков), рентгенологических или клинических признаках нестабильности металлоконструкци (длительность лечения для сращения перелома до 6 мес.). Препарат назначается только в комбинации с базисной терапией остеопороза (соединений кальция, АТХ группы A02AC / Остеогенон (ТН), в комбинации с #колекальциферолом** 10–20 мкг в сутки или альфакальцидолом** 0,5–1,0 мкг в сутки, или кальция карбонат + колекальциферол или альфакальцидол + карбонат кальция (комбинированные препараты), проводимой с первых дней после травмы (ТН) [84, 86, 133, 134, 135, 267].
Уровень убедительности рекомендации С (уровень достоверности доказательств – 4)
Комментарии: терипаратид** относится к препаратам, стимулирующим процесс костеобразования [136]. В рандомизированном плацебо-контролируемом исследовании c участием 158 пациентов с переломами шейки бедренной кости [137] спустя 12 мес. не выявлено различий в сравниваемых группах: терипаратид** не уменьшал по сравнению с плацебо болевой синдром, не снижал риск повторных операций, не изменял сроки рентгенологического сращения перелома.
В то же время есть данные, что лечение терипаратидом** снижает риск невертебральных переломов [139] и оказывает положительное влияние на толщину и качество кортикальной кости при выраженном остеолизе прилежащей к эндопротезу кости [133]. Дополнение соединений кальция в комбинации с #колекальциферолом** терипаратидом** (сравнительное исследование) выявило достоверное сокращение, по сравнению с группой, получавшей только препараты кальция и колекальциферол**, срока консолидации межвертельных переломов, причем эффективность терипаратида** в этой комбинации недостоверно увеличивается, если до перелома лечение остеопороза проводилось алендроновой кислотой** [134]. Что касается выраженности боли и функциональной активности, то преимущество назначения терипаратида** отмечено спустя 3 и 6 месяцев с момента операции. Спустя 9 и 12 месяцев различия между группами отсутствовали. Отмечено положительное влияние терипаратида** на срок консолидации перелома и риск такого осложнения, как нестабильность металлоконструкции, в случае его назначения с первых дней при межвертельных переломах и DHS-остеосинтезе [135]. Назначение терипаратида** 20 мкг пациентам с остеопорозом, у которых наблюдается расшатывание бесцементного эндопротеза, может быть полезным адъювантом для восстановления костной ткани [133].
Не доказаны возможность и безопасность использования при переломах ПОБК анаболических стероидов [141, 142], белковых добавок и поливитаминов в комбинации с микроэлементами [143].
1.3. Особенности консервативного лечения патологических переломов проксимального отдела плечевой кости
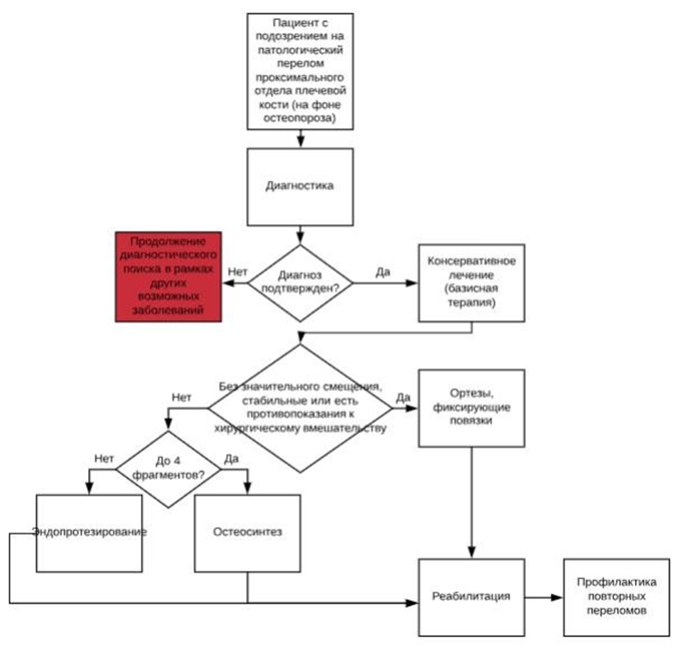
Несмотря на то, что низкоэнергетические переломы проксимального отдела плечевой кости при остеопорозе встречаются часто, до сих пор отсутствует единый протокол лечения [144-146], направленный на восстановление целостности сегмента и утраченной пациентом функции в сроки, характерные для здоровой кости [147]. Есть данные [41, 36, 37, 38, 67, 148-151], что стабильные переломы, а это 80–85 % случаев, поддаются консервативному лечению, которое является оптимальным для пожилых пациентов [42]. На хороший результат консервативного лечения можно рассчитывать и при переломах со смещением, если после закрытой репозиции удается добиться прочного контакта отломков [152-154].
-
При стабильных патологических переломах проксимального отдела плечевой кости (вколоченные, изолированные переломы большого бугорка без смещения или с минимальным смещением — у пожилых до 10 мм, у молодых до 5 мм) или переломах с небольшим числом фрагментов рекомендуется консервативное лечение, основой которого является купирование болевого синдрома в максимально ранние сроки после травмы, что достигается функциональной иммобилизацией (наложение иммобилизационной повязки при переломах костей) и ранней функциональной нагрузкой [155, 156, 157, 224].
Уровень убедительности рекомендации В (уровень достоверности доказательств – 2)
Комментарии: основой стратегии консервативного лечения является купирование болевого синдрома, ограничение активности и фиксация с постепенной мобилизацией [155, 158, 159, 160].
Одним из методов фиксации при переломах хирургической шейки плечевой кости является ортезирование. Современные ортезы построены по модульному принципу, что дает возможность осуществлять индивидуальный подбор изделия с учетом анатомических особенностей и тактики ведения пациента. В ортезах смоделированы все необходимые решения для репозиции и фиксации переломов проксимального отдела плечевой кости на фоне остеопороза (табл. 4). Однако использование ортеза (брейса) при переломе проксимального отдела плечевой кости не всегда позволяет нейтрализовать все деформации (слишком много разнонаправленных сил) [147].
Стандартная косыночная повязка при стабильном переломе обеспечивает достаточную иммобилизацию [161] и небольшую дистракцию за счет сил гравитации, что уменьшает болевой синдром [162].
-
Не рекомендуется наложение гипсовых повязок при переломах костей проксимального отдела плечевой кости (торакобрахиальная типа Дезо), шин, скелетного вытяжения за локтевой отросток, так как они плохо переносятся пациентами [150, 162, 320, 321].
Уровень убедительности рекомендаций В (уровень достоверности доказательств – 2)
Комментарии: повязки с утяжелением (Hanging arm cast) хуже переносятся пациентами; кроме того, за счет чрезмерной дистракции может сформироваться ложный сустав [148, 158, 320, 321]. Плохо переносятся пожилыми пациентами применявшиеся ранее гипсовые повязки (Турнера, Дезо, торакобрахиальная), шины (отводящая ЦИТО или другие отводящие ортезы), скелетное вытяжение за локтевой отросток [147, 12, 320, 321].
-
В том случае, если при удовлетворительном стоянии отломков, перелом проксимального отдела плечевой кости не срастается в обычные сроки, рекомендуется, не прекращая лечения базисными препаратами, оценить маркеры ремоделирования (как костеобразования — определение активности щелочной фосфатазы в крови и/или исследование уровня остеокальцина в крови, так и резорбции — исследование уровня дезоксипиридинолина в моче и/или исследование уровня бета-изомеризованного С-концевого телопептида коллагена 1 типа (CrossLaps) для дополнительного назначения антирезорбтивных (бисфосфонатов (АТХ M05BA) и деносумаба**) или стимулирующих костеобразование (терипаратид**) препаратов патогенетической терапии остеопороза [107, 62, 134, 135, 164, 308].
Уровень убедительности рекомендации С (уровень достоверности доказательств – 5)
Комментарии: нет достоверных сведений о том, что антирезорбтивные препараты (бисфосфонаты (АТХ M05BA) и деносумаб**) или препараты, стимулирующие костеобразование (паратиреоидные гормоны и их аналоги — #терипаратид**), рекомендуемые для лечения остеопороза, нормализуют срок сращения переломов проксимального отдела плечевой кости. Так назначение терипаратида** [164] сразу после перелома проксимального отдела плечевой кости не сокращало срок консолидации перелома, а назначение бисфосфонатов (АТХ M05BA) в ранние сроки после травмы при переломах проксимального отдела плечевой кости [165] даже увеличивало риск несращения. В то же время применение препаратов для лечения остеопороза при замедленной консолидации переломов плечевой кости или ложных суставах, необходимо, так как есть доказательства, что эти препараты влияют позитивно на нарушенное ремоделирование при другой локализации перелома на фоне остеопороза, поэтому их использование в случаях нарушенной консолидации может быть целесообразным [134, 135, 164, 308]. Так как препараты пагогенетической терапии остеопороза влияют на гомеостаз кальция (обладают гипокальциемическим эффектом),то бисфосфонатами (АТХ M05BA) деносумаб** следует использовать только в сочетании с базисной терапией остеопороза (соединения кальция, АТХ группы A02AC / Остеогенон (ТН), в комбинации с #колекальциферолом** 10–20 мкг в сутки или альфакальцидолом** 0,5–1,0 мкг в сутки, или кальция карбонат + колекальциферол или альфакальцидол + карбонат кальция (комбинированные препараты)). Перед назначением препаратов патогенетической терапии необходимо выполнить исследование уровня общего кальция в крови и уровня кальция в моче для коррекции дозы препаратов базисной терапии остеопороза.
1.4. Особенности консервативного лечения патологических переломов тел позвонков
Длительная разгрузка пациентов с переломами тел позвонков на фоне остеопороза, в отличие от посттравматических переломов, является фактором дальнейшего прогрессирования заболевания и ухудшения физического состояния, вызывает гипотрофию мышц, приводит к развитию пролежней, тромбозу вен нижних конечностей, болезням органов дыхания, дезориентации и депрессии.
-
При патологическом переломе тела позвонка для купирования острой боли рекомендуются с первого дня пероральные или инъекционные формы нестероидных противоспалительных и противоревматических препаратов (НПВП), миорелаксанты центрального действия (толперизон) [166, 167, 172, 317].
Уровень убедительности рекомендации С (уровень достоверности доказательств – 5)
Комментарии: с целью уменьшения боли используются различные схемы лекарственной терапии, обладающей обезболивающим эффектом [166, 167], разгрузка позвоночного столба с помощью ортезов [168, 171], при отсутствии противопоказаний — физиотерапия [169, 173], постоянный прием препаратов для лечения остеопороза [167]. Использование спинальных ортезов у неврологически здоровых пожилых пациентов с низкоэнергетическими компрессионными переломами позвонков приводит к улучшению биомеханической стабильности позвоночника, уменьшению кифотической деформации, повышению постуральной устойчивости, большей мышечной силе и превосходным функциональным результатам [171].
Для купирования боли в остром периоде можно использовать опорные устройства на колесах с ручным тормозом. В этом случае благодаря выпрямлению спины и уменьшению нагрузки на позвоночник не только уменьшается боль при передвижении, но и снижается риск новых переломов [171].
-
При патологическом переломе тела позвонка и отсутствии эффекта обезболивания от пероральных препаратов для купирования боли в том числе и с целью профилактики развития хронического болевого синдрома рекомендуется применять местное обезболивание в виде пластырей с нестероидными противовоспалительными препаратами для местного применения, паравертебральные блокады (Приложение А3.3) [166, 167].
Уровень убедительности рекомендации С (уровень достоверности доказательств – 5)
Комментарии: при суставной и мышечной боли для местного применения используются препараты в виде аппликаций на область проекции боли на 4–6 ч, 5–6 процедур; рефлексотерапия (воздействие на точки акупунктуры другими физическими факторами, (электропунктура и электропунктура в рефлексотерапии, воздействие на точки акупунктуры другими физическими факторами, лазеропунктура).
При развитии хронического болевого синдрома при патологическом переломе тела позвонка используются опиоиды и другие анальгетики и антипиретики [172].
Физиотерапия при патологических переломах позвонков на фоне остеопороза ограничена из-за сопутствующих заболеваний [173]. Убедительных данных о возможности применения для купирования хронической боли при переломах на фоне остеопороза радиочастотной денервации медиальных ветвей дорсальных дуг, иннервирующих фасеточный сустав, нет.
-
Пациентов с хронической болью при переломах тел позвонков на фоне остеопороза и развитием депрессии на этом фоне рекомендуется направлять к медицинскому психологу [174].
Уровень убедительности рекомендации С (уровень достоверности доказательств – 5)
Комментарии: для уменьшения психологических проблем, связанных с хроническим болевым синдромом, используются антидепрессанты [174], которые сами могут влиять на метаболизм костной ткани. Взаимосвязь «остеопороз» и «антидепрессанты» требует дальнейшего изучения [174].
-
При переломах тел позвонков, осложняющих течение остеопороза, постельный режим рекомендуется на срок не более 3 дней с последующей вертикализацией в корсете и отдыхом в постели в течение дня (для купирования боли) через каждые 2–3 часа [166, 167, 171, 175].
Уровень убедительности рекомендации C (уровень достоверности доказательств – 5)
-
При переломах тел позвонков на фоне остеопороза корсеты (ортезы) рекомендуются на длительный период для ношения в течение всего дня с целью разгрузки позвоночника, так как корсеты повышают внутрибрюшное давление или создают выпрямляющую силу за счет трехточечной фиксации [175, 171].
Уровень убедительности рекомендации А (уровень достоверности доказательств – 2)
Комментарии: корсет при переломах тел позвонков на фоне остеопороза уменьшает болевой синдром не только благодаря ограничению подвижности фиксируемого отдела позвоночника и блокирования переразгибания кзади, но и за счет повышения внутрибрюшного давления, что разгружает тела позвонков и, тем самым, не только уменьшает боль, но и позволяет предотвратить риск новых переломов, способствует раннему восстановлению физической активности [175, 176, 171]. При выборе корсета принимается во внимание уровень перелома, выраженность болевого синдрома, общая физическая активность и эмоциональное состояние пациента.
-
При переломах тел поясничного и грудного отделов позвоночника рекомендуется активирующие спинальные ортезы, при переломах грудного отдела позвоночника, кроме того, можно рекомендовать грудопоясничные ортезы (корсеты), которые обеспечивает выпрямление позвоночного столба и уменьшение выраженности кифоза за счет активации разгибателей спины [171, 175].
Уровень убедительности рекомендации А (уровень достоверности доказательств – 2)
Комментарии: использование спинальных ортезов у неврологически здоровых пожилых пациентов в возрасте 60 лет и старше с компрессионными переломами позвонков на фоне остеопороза в течение всего дня, при условии ежедневной ходьбы не менее 1,5–2 ч в день и ежедневной ЛФК без осевой нагрузки, приводит к улучшению биомеханической стабильности позвоночника, уменьшению кифотической деформации, повышению постуральной устойчивости, большей мышечной силе и превосходным функциональным результатам [170, 175].
-
Пациентам с патологическими переломами тел позвонков на фоне остеопороза категорически не рекомендуется мануальная терапия [177].
Уровень убедительности рекомендаций С (уровень достоверности доказательств – 5)
Комментарии: мануальная терапия увеличивает риск новых переломов и ухудшения состояния, вплоть до появления неврологической симптоматики [177].
-
Для снижения риска развития хронического болевого синдрома у пациентов с переломами тел позвонков рекомендуется своевременное назначение препаратов для лечения остеопороза [166, 168, 185, 252, 309].
Уровень убедительности рекомендаций B (уровень достоверности доказательств – 2)
Комментарии: вероятность развития хронического болевого синдрома при переломах тел позвонков может быть снижена при своевременном назначении альфакальцидола + кальция карбоната с бисфосфонатами (АТХ M05BA) или без них. Аналгезирующий эффект этой комбинации отмечался ранее [179, 180].
-
У пациентов с патологическими переломами тел позвонков для купирования боли и снижения риска повторных переломов рекомендуется #золедроновая кислота** 5 мг в год, которая имеет преимущество, в том числе и с учетом кратности введения, по сравнению с алендроновой кислотой** и ибандроновой кислотой [181].
Уровень убедительности рекомендации A (уровень достоверности доказательств – 1)
Комментарии: при низкоэнергетических переломах тел позвонков у пациентов с остеопорозом для профилактики новых переломов широко используются бисфосфонаты (АТХ M05BA) [182, 181]. Сочетание низкого базового показателя Т-критерия и высокого уровня СTX-s в сыворотке крови расценивается как предиктор эффективности ибандроновой кислоты [182]. Однако наиболее эффективной в предотвращении новых переломов тел позвонков оказалась #золедроновая кислота** [181] по сравнению с алендроновой кислотой** и ибандроновой кислотой.
-
Деносумаб** 60 мг 1 раз в 6 мес. рекомендуется при переломах тел позвонков на фоне остеопороза (независимо от пола) для профилактики повторных переломов, а также имеет преимущество у пациентов с нарушенной функцией почек и в том случае, если перелом произошел на фоне проводимой (длительно) терапии бисфосфонатами (АТХ M05BA) [183, 186].
Уровень убедительности рекомендаций В (уровень достоверности доказательств – 2)
Комментарии: целесообразность использования моноклональных антител при наличии перелома тела позвонка для купирования боли и профилактики повторных переломов показана у пациентов, в том числе и с нарушенной функцией почек, в рандомизированном плацебо-контролируемом исследовании [183, 184]. В группе пациентов, получавших моноклональное антитело, новые переломы тел позвонков [184] отмечены в 2,3 % случаев, в группе плацебо — в 7,2 % (р<0,001), т. е частота переломов на фоне лечения снизилась на 68 %.
Возможность использования деносумаба** для снижения риска переломов отмечена и при вторичном остеопорозе у мужчин: в слепом рандомизированном исследовании [185]: через 36 мес. в группе, принимавшей деносумаб**, количество новых переломов тел позвонков было меньше, чем в группе плацебо — 1,5% и 3,9 % соответственно (р=0,006). В 2-летнем исследовании [186] частота новых переломов тел позвонков в группе, получавшей деносумаб**, составила 3,6 % против 10,3 % в группе плацебо (р=0,0001). Однако в связи с тем, что при отмене [187] препарата переломы возникали вновь, предлагается после завершения лечения деносумабом** и сохранении высокого риска повторных переломов продолжить лечение бисфосфонатами.
-
При наличии указаний на переломы тел позвонков в анамнезе, что свидетельствует о высоком риске повторных переломов, и низких значениях маркеров ремоделирования (как костеобразования — остеокальцин, щелочная фосфатаза, так и резорбции — ДПИД, СТХ-s) для предупреждения новых переломов независимо от пола рекомендуется #терипаратид** 20 мкг в сутки [188, 189, 308, 329].
Уровень убедительности рекомендаций С (уровень достоверности доказательств – 3)
Комментарии: показано, что прием #терипаратида** в течение 21 мес. [188] снижает вероятность новых переломов: новые переломы тел позвонков обнаружены у 14 % женщин в группе плацебо и у 5% и 4 % женщин, получавших 20 и 40 мкг# терипаратида** соответственно. Относительный риск переломов в группах женщин, получавших 20 и 40 мкг #терипаратида** в сравнении с группой плацебо, составил соответственно 0,35 и 0,31. Это снижение риска переломов сочеталось с повышением МПК в L1–4, которое было на 9% и 13% больше, чем в группе плацебо. Возможность увеличения количества губчатой кости под влиянием #терипаратида** подтверждена при гистоморфометрическом исследовании парных биоптатов [189]: прием в течение 19 мес. #терипаратида** 20 или 40 мкг способствовал увеличению объема губчатой кости в среднем на 14 %, тогда как на фоне приема плацебо потеря составила -24 % (р=0,001). По данным 3D-микро-КТ структурного анализа губчатой и кортикальной кости выявлено [189], что #терипаратид** по сравнению с плацебо значительно уменьшил объем жирового костного мозга (соответственно -16 % и112 %; р=0,004), увеличивает ее плотность (соответственно 19 и -14 %; р=0,034) и толщину кортикального слоя кости (22 % против 3 %; р=0,012). По мнению авторов, эти изменения в морфологии губчатой и кортикальной кости лежат в основе улучшения ее биомеханические свойства и сопряжены с существенным снижением числа случаев новых переломов тел позвонков.
1.5. Особенности консервативного лечения патологических переломов дистального метаэпифиза лучевой кости
-
Пациентам старшей возрастной группы при стабильных переломах дистального метаэпифиза лучевой кости рекомендуется репозиция отломков костей при переломах и иммобилизация гипсовой лонгетной повязкой (наложение гипсовой повязки при переломах костей, наложение иммобилизационной повязки при переломах костей) на 6 нед. с последующим наблюдением в течение всего срока иммобилизации, так как в этот период не исключается коллапс дистального метаэпифиза лучевой кости и вторичное смещение отломков [190, 191, 192].
Уровень убедительности рекомендации B (уровень достоверности доказательств – 2)
Комментарии: в систематическом обзоре [190] отмечено, что при иммобилизации гипсом имеется наихудшая рентгенологическая картина, но данный метод лечения характеризуется наименьшим числом осложнений и обеспечивает функциональный результат, сравнимый с таковым при хирургическом решении проблемы. Мета-анализ [193] показал, что рентгенологические параметры, амплитуда движений, данные DASH через 3 и 12 мес. лучше при использовании погружного остеосинтеза, чем при закрытой репозиции, также ниже частота инфекционных осложнений, но спустя 1 год и более статистически значимые отличия отсутствуют. Мета-анализ результатов DASH [194] 3 когортных и 2 рандомизированных исследований (включено 515 пациентов) спустя 12 мес. после завершения лечения не выявил преимуществ хирургического лечения перед консервативным. Также на основании проведенного сравнительного анализа результатов хирургического и консервативного лечения сделан вывод [195], что при лечении пожилых людей с остеопорозом хирургические и нехирургические методы дают схожие результаты, а незначительные объективные функциональные различия не влияют на субъективную оценку результата и качество жизни.
-
При низкоэнергетических переломах дистального метаэпифиза лучевой кости с первых дней, как составляющая лечения перелома, рекомендуется базисная терапия остеопороза (соединения кальция, АТХ группы A02AC/Остеогенона (ТН) в комбинации с #колекальциферолом** 10–20 мкг в сутки или #альфакальцидолом** 0,5–1,0 мкг в сутки, или кальция карбонат + колекальциферол или альфакальцидол + карбонат кальция (комбинированные препараты)) [80, 84, 86, 88, 82, 93, 94, 267].
Уровень убедительности рекомендации С (уровень достоверности доказательств – 2)
-
При низкоэнергетических переломах дистального метаэпифиза лучевой кости патогенетическая терапия остеопороза (если пациент ранее не лечился) рекомендуется для профилактики повторных переломов в возможно ранние сроки с момента перелома [194, 196, 129, 300, 308, 326].
Уровень убедительности рекомендации С (уровень достоверности доказательств – 4)
-
В тех случаях, когда перелом дистального метаэпифиза происходит на фоне уже проводимой антирезорбтивной (бисфосфонаты (АТХ M05BA) и/или деносумаб**) или стимулирующей костеобразование (терипаратид**) терапии, назначенной в соответствии с клиническими рекомендациями по лечению остеопороза, это лечение рекомендуется продолжить [32, 77, 272, 273, 308].
Уровень убедительности рекомендации С (уровень достоверности доказательств – 5)
Комментарии: целесообразность назначения препаратов, стимулирующих костеобразование (терипаратида**) или антирезорбтивных (бисфосфонатов (АТХ M05BA) и деносумаба**), для нормализации срока консолидации перелома дистального метаэпифиза лучевой кости обсуждается. В сравнительном плацебо-контролируемом исследовании при переломе дистального метаэпифиза лучевой кости у женщин в постменопаузе (от 45 до 85 лет) проверялась гипотеза о возможности влияния терипаратида** на консолидацию свежего перелома лучевой кости [196]. Препарат в дозе 20 или 40 мкг назначали спустя 10 дней после перелома. Средний срок от перелома до первого рентгенологического подтверждения полного сращения кортикального слоя по группам составил 9,1, 7,4 и 8,8 недели для плацебо и #терипаратида** 20 и 40 мкг соответственно (в целом р=0,015). Не выявлено значимой разницы между группами, получавшими #терипаратид 40 мкг и плацебо (р=0,523). В post hoc анализах не было значимой разницы между #терипаратидом 40 и 20 мкг (р=0,053). Однако время заживления было короче у пациентов, принимавших терипаратид** 20 мкг, чем в группе плацебо (р=0,006). Сокращение срока консолидации при приеме терипаратида 20 мкг по сравнению с плацебо, по мнению авторов исследования, следует интерпретировать с осторожностью, так как данный факт требует дальнейшего изучения.
Что касается деносумаба**, то, как было отмечено в исследовании FREEDOM [129], препарат не оказывает, по сравнению с плацебо, негативного влияния на сращение перелома этой локализации или на осложнения при хирургическом лечении.
Влияние бисфосфонатов (АТХ M05BA) на консолидацию перелома дистального метаэпифиза также остается неясным, но руководствуясь данными доклинических и клинических исследований есть точка зрения [194], что антирезорбтивные препараты (бисфосфонаты (АТХ M05BA) и деносумаб**) не оказывают неблагоприятного влияния на заживление переломов, поэтому в случаях, когда они были назначены до перелома, лечение надо продолжить.
Такое же отношение, исходя из выше приведенных данных, должно быть и к деносумабу**, если препарат был назначен для лечения остеопороза до перелома. Однако во всех случаях патогенетическая терапия остеопороза должна быть дополнена базисной терапией остеопороза (Таблица 3).
2. Хирургическое лечение
2.1. Хирургическое лечение патологических переломов проксимального отдела бедренной кости
В России госпитализация в травматологические отделения лиц старше 60 лет с патологическими переломами, осложняющими остеопороз, крайне низкая и в среднем не превышает 37 %. Из числа госпитализированных лиц только 12,5 % получают оперативное лечение [198, 199]. Летальность среди не госпитализированных лиц с переломами этой локализации достигает 52,6 %. В то время как при практически сплошной госпитализации пациентов с переломами ПОБК и своевременном хирургическом пособии [200] смертность спустя 6 мес. составила 26,46 %, спустя 1 год — 29,8 %, что подчеркивает необходимость хирургического лечения переломов этой локализации.
-
Пациента с патологическим переломом ПОБК при поступлении, для подготовки к срочному оперативному вмешательству, рекомендуется госпитализировать в палату интенсивной терапии [202-204].
Уровень убедительности рекомендации С (уровень достоверности доказательств – 5)
-
Рекомендуется считать основным в подготовке пациента с патологическим переломом ПОБК к проведению срочного хирургического пособия восстановление водно-электролитного баланса, профилактику ТЭЛА, профилактику образования пролежней и развития когнитивных расстройств [201, 203].
Уровень убедительности рекомендации С (уровень достоверности доказательств – 5)
Комментарии: подготовка пациента с патологическим переломом ПОБК к операции должна быть быстрой [201] и заключается в немедикаментозной (антитромботический трикотаж, аппараты переменной компрессии нижних конечностей или миостимуляции) и медикаментозной (адекватная водная нагрузка и различные антитромботические средства с обязательным соблюдением инструкции по введению препаратов) профилактике ТЭЛА. Особое внимание уделяется тем пациентам, которые уже до перелома получали антикоагулянтную терапию [203].
-
У пожилых пациентов с переломами ПОБК при подготовке к операции не рекомендуется откладывать операцию при отсутствии абсолютных противопоказаний (например, у пациентов с сахарным диабетом гипергликемия без признаков кетоацидоза и/или дегидратации не является поводом откладывать операцию), так как выполнение хирургического лечения не позднее 48 часов после поступления в стационар позволяет минимизировать частоту тромбоэмболических, гипостатических, дыхательных и кардиальных осложнений [201, 204, 270, 271].
Уровень убедительности рекомендации С (уровень достоверности доказательств – 5)
-
У пациентов с низкоэнергетическими переломами ПОБК для разработки мер профилактики последующих падений рекомендуется уточнять причину падения [206, 201].
Уровень убедительности рекомендации С (уровень достоверности доказательств – 5)
-
Пациентов с низкоэнергетическими переломами, в том числе и стабильными, при переломе шейки бедренной кости и чрезвертельных переломах рекомендуется оперировать не позднее 48 часов [201, 204, 205, 207].
Уровень убедительности рекомендации В (уровень достоверности доказательств – 2)
Комментарии: доказана эффективность операции, выполненной не позднее 48 ч с момента перелома [207, 208]. Оказание полноценной специализированной помощи данной группе пациентов наиболее полно представлено в зарубежных публикациях по лечению низкоэнергетических переломов, осложняющих течение остеопороза, в которых обсуждаются сроки вмешательства, квалификация хирурга, тип хирургического вмешательства и наличие гериатра в составе ортопедического отделения [201-207]. Необходимо иметь ввиду, что стабильные переломы проксимального отдела бедренной кости в 20 % случаев при консервативном лечении превращаются в нестабильные, у лиц 70 лет и старше этот риск вырастает до 70 % [209, 210].
-
Хирургические вмешательства при патологических переломах ПОБК, осложняющих течение остеопороза, рекомендуется выполнять врачам травматологам-ортопедам, владеющим методиками хирургического вмешательства в условиях плохого качества костной ткани [201, 203].
Уровень убедительности рекомендации С (уровень достоверности доказательств – 5)
Комментарии: возраст и сопутствующие заболевания, как причина остеопороза [201, 209], создают трудности для фиксации отломков, увеличивают сложность хирургического вмешательства [211].
-
Для остеосинтеза при переломах ПОБК у пациентов с остеопорозом рекомендуется отдавать предпочтение конструкциям, минимально повреждающим костную ткань [213].
Уровень убедительности рекомендации С (уровень достоверности доказательств – 4)
Комментарии: прочность фиксации перелома независмо от метода фиксации существенно снижена [41] из-за изменения структурных свойств кортикальных и трабекулярных костей: при циклических нагрузках (ходьба) при остеопорозе нарастает микроподвижность фиксатора в кости и фиксатор становится фактором, который увеличивает потерю кости и приводит к миграции или перелому фиксатора [212]. Биомеханические исследования [213] выявили связь степени разрушения прилежащей кости с размером конструкции: так при использовании спиц для остеосинтеза гладких (проволока костная ортопедическая***), согнутых V-образно, эта цифра составляет 8 %, винтов АО — 22 %. Риск развития нестабильности увеличивает и травматичность самого хирургического вмешательства [211].
-
При субкапитальных, трансцервикальных и базальных переломах (тип перелома I– II по Пауэлсу, I–II по Гардену или 31В1 по АО), осложняющих остеопороз, у лиц до 60 лет рекомендуется остеосинтез с использованием канюлированных винтовых конструкций (винт костный ортопедический, нерассасывающийся, нестерильный***, винт костный ортопедический, рассасывающийся*** винт костный ортопедический, нерассасывающийся, стерильный***) или динамических экстра- и интрамедуллярных фиксаторов (Стержень интрамедуллярный бедренный, нестерильный***, Стержень интрамедуллярный бедренный, стерильный***), которые способны создать компрессию по линии перелома, что является условием для сращения [211, 214, 216].
Уровень убедительности рекомендации С (уровень достоверности доказательств – 4)
-
При субкапитальных, трансцервикальных и базальных переломах (тип перелома I– II по Пауэлсу, I–II по Гардену или 31В1 по АО), осложняющих остеопороз, у лиц до 60 лет рекомендуется остеосинтез с использованием спиц для остеосинтеза гладких (проволока костная ортопедическая***) согнутых V-образно, которые способны создать компрессию по линии перелома, минимально разрушая костную ткань, что является условием для сращения [213].
Уровень убедительности рекомендации С (уровень достоверности доказательств – 4)
Комментарии: наиболее часто для фиксации стабильных переломов шейки бедренной кости используют 2–3 канюлированных винта (Винт костный ортопедический, нерассасывающийся, нестерильный***, Винт костный ортопедический, нерассасывающийся, стерильный***, Винт костный ортопедический, рассасывающийся***) (чаще 3). Улучшает фиксацию дополнительное использование шайб. Шляпка винта должна располагаться выше малого вертела для снижения стрессового напряжения кости в подвертельной области, которое может привести к подвертельному перелому [216]. Резьба винтов должна быть не на линии перелома, а полностью заходить в головку. Частота ревизий при использовании винтов не превышает 10 %. Стабильность фиксации переломов шейки бедренной кости (тип перелома I–II по Пауэлсу, I–II по Гардену или 31В1 по АО), может быть достигнута и при использовании спиц для остеосинтеза (Проволока костная ортопедическая***) гладких, согнутых V-образно, которые минимально повреждают прилежащую костную ткань, экономически менее затратны и обеспечивают хорошие результаты оперативного лечения [213].
-
У лиц старше 60 лет при субкапитальных, трансцервикальных и базальных переломах, осложняющих остеопороз, независимо от типа перелома по Пауэлсу, Гардену или классификации АО рекомендуется эндопротезирование тазобедренного сустава: физически активным до получения травмы и у лиц с ожидаемой продолжительностью жизни 4 и более лет — эндопротезирование тазобедренного сустава тотальное, у лиц старше 80 лет и прогнозируемой продолжительностью жизни меньше 4 лет — эндопротезирование тазобедренного сустава однополюсное (с использованием цемента не содержащего лекарственные средства***, цемента костного, содержащего лекарственные средства***) [212, 215, 217, 218].
Уровень убедительности рекомендации С (уровень достоверности доказательств – 5)
Комментарии: при нестабильных переломах шейки бедренной кости алгоритм лечения зависит не только от характера перелома и выраженности дефицита массы кости. В этих случаях имеют значение преморбидный фон пациента, решение хирурга и самого пациента.
Гемиартропластика ( эндопротезирование тазобедренного сустава однополюсное) показана для ослабленных пожилых пациентов или по медицинским показаниям [212, 215, 218].
У активных пожилых пациентов с относительно нормальной вертлужной впадиной тотальное эндопротезирование дает лучшие клинические результаты [215, 217, 218].
На сегодняшний день не доказано преимущество одного вида фиксации компонентов эндопротеза перед другими, в связи с чем выбор типа эндопротеза (Эндопротез тазобедренного сустава тотальный с парой трения металл-полиэтилен***, Эндопротез тазобедренного сустава тотальный с парой трения металл-металл, Эндопротез тазобедренного сустава тотальный с парой трения керамика-керамика, Эндопротез тазобедренного сустава тотальный с парой трения керамика-полиэтилен, Эндопротез тазобедренного сустава тотальный с парой трения керамика-металл), способа фиксации (цементный или бесцементный) обусловлен предпочтением хирурга, экономической составляющей [212, 214, 215, 217, 218].
-
При чрезвертельных и межвертельных переломах, осложняющих остеопороз, для остеосинтеза рекомендуется интрамедуллярный стержневой остеосинтез медицинскими изделиями различной модификации (стержень интрамедуллярный бедренный, нестерильный***, стержень интрамедуллярный бедренный, стерильный***,) или система ортопедической фиксации с помощью пластин/винтов, (пластина нерассасывающаяся, стерильная***, пластина накостная для фиксации переломов винтами, нерассасывающаяся, стерильная***), при распространении линии перелома дистальнее малого вертела предпочтительнее использовать длинную версию медицинского изделия. Использование винта костного динамического*** возможно при сохранении медиальной опоры (тип 31А1 — стабильный перелом) [219].
Уровень убедительности рекомендации С (уровень достоверности доказательств – 4)
Комментарии: при чрезвертельных и межвертельных переломах интрамедуллярные фиксаторы обеспечивают достаточную опору для проксимального фрагмента [220, 219].
От оперативного лечения нужно воздержаться при наличии следующих сопутствующих заболеваний:
– острый инфаркт миокарда или острое нарушение мозгового кровообращения;
– пневмония с необходимостью перевода пациента на ИВЛ;
– острое хирургическое заболевание, требующее немедленного оперативного вмешательства;
– кома любой этиологии;
– хроническая или острая гнойная инфекция в зоне предполагаемого разреза;
– терминальная стадия соматического заболевания, приведшего к невозможности передвижения пациента еще до перелома;
– выраженные когнитивные нарушения или психическое заболевание, обусловившее обездвиженность пациента еще до перелома [199].
2.2. Особенности лечения патологических переломов проксимального отдела плечевой кости
-
При выборе метода фиксации переломов проксимального отдела плечевой кости рекомендуется учитывать тип повреждения, количество отломков, степень их смещения, качество костной ткани, соматический статус пациента и наличие остеопороза [41, 149, 227].
Уровень убедительности рекомендации С (уровень достоверности доказательств – 5)
Комментарии: для сложных многофрагментарных переломов в исследованиях с высокой степенью доказательности не получено достоверных отличий в результатах консервативного и оперативного лечения [221-224, 156, 225, 226]. Более того, при выборе хирургического метода значительно возрастает риск осложнений и повторных оперативных вмешательств в течение первых 2 лет после первичной операции [145], так как остеопороз может стать причиной дестабилизации фиксатора [41, 227].
При сложных низкоэнергетических многофрагментарных переломах проксимального отдела плечевой кости при решении вопроса о хирургическом или консервативном лечении учитывается мнение пациента и выбор оперирующего врача-хирурга [221, 223, 224].
-
При многофрагментарных переломах головки и хирургической шейки плечевой кости, переломах со смещением, изолированных переломах большого бугорка со смещением (более 1 см) и удовлетворительном общесоматическом состоянии пациента при высоких функциональных притязаниях рекомендуется хирургическое лечение (репозиция отломков костей при переломах) с использованием медицинских изделий для интрамедуллярного стержневого остеосинтеза (стержень интрамедуллярный плечевой, стерильный***, стержень интрамедуллярный плечевой, нестерильный***,) или спиц для остеосинтеза гладких (проволока костная ортопедическая***), согнутых V-образно, при открытой репозиции — специализированных пластин с угловой стабильностью (пластина накостная для фиксации переломов винтами, нерассасывающаяся, нестерильная***, пластина накостная для фиксации переломов винтами, нерассасывающаяся, стерильная***, пластина накостная для фиксации переломов винтами, рассасывающаяся ***, набор изделий для фиксации перелома кости пластиной, нерассасывающийся, стерильный***) [145, 146].
Уровень убедительности рекомендаций С (уровень достоверности доказательств – 3)
-
При высоком риске хирургического вмешательства рекомендуется консервативное лечение с наложением иммобилизационной повязки при переломах костей [145, 146, 151].
Уровень убедительности рекомендаций А (уровень достоверности доказательств – 1)
Комментарии: при сравнении возможности купирования боли в раннем после перелома периоде выявлено преимущество хирургического лечения: при консервативном лечении перелома уменьшение выраженности болевого синдрома отмечено в 61 % (98 из 161) случаев, при остеосинтезе — в 76 % (122 из 161), при эндопротезировании плечевого сустава — в 93 % (150 из 161) [144].
Считается, что показания к хирургическому лечению имеются примерно в 20 % случаев перелома проксимального отдела плечевой кости [67].
-
При открытых переломах рекомендуется только хирургическое вмешательство (остеосинтез) [228].
Уровень убедительности рекомендаций С (уровень достоверности доказательств – 4)
Комментарии: абсолютным показанием к операции являются открытые переломы и переломы с повреждением сосудисто-нервного пучка [144, 221, 228].
Трехфрагментарные переломы со смещением довольно редко остаются стабильными после закрытой ручной репозиции [151], так как значительное смещение бугорков устранить без операции сложно [147]. Тем не менее, если после однократной закрытой репозиции удается добиться прочного контакта отломков, можно рассчитывать на хороший результат консервативного лечения [151-153], хотя авторы отмечают, что восстановление анатомии в результате операции достигается в 72 % случаев, в то время как при консервативном лечении — только в 56 %.
При нестабильных переломах применяются различные фиксаторы (табл. 4), к выбору которых подходят индивидуально с учетом пожеланий пациента [230].
-
При многофрагментарных переломах проксимального отдела плечевой кости со значительным смещением, переломовывихах (Neer IV–V) и невозможности выполнения стабильного остеосинтеза пациентам с высоким уровнем функциональной активности до перелома рекомендуется операция эндопротезирования плечевого сустава при наличии технической возможности и соответствующего опыта у врача, выполняющего операцию [231].
Уровень убедительности рекомендации А (уровень достоверности доказательств – 2)
Комментарии: при многофрагментарных переломах эндопротезирование [144] позволяет вернуть функцию плечевого сустава. Кроме того, при эндопротезировании вероятность снижения выраженности болевого синдрома значительно превосходит таковую как для консервативного метода, так и для остеосинтеза: 93 % против 61 % и 76 % соответственно. Риск повторных вмешательств ниже после эндопротезирования, чем после остеосинтеза [224]. В то же время не выявлено [144] достоверной разницы между частотой инфекционных осложнений после операций остеосинтеза (13 %) и эндопротезирования (10 %). Функциональные результаты после эндопротезирования реверсивным протезом (эндопротез плечевого сустава тотальный реверсивный***) лучше, чем после гемиартропластики [231].
При планировании эндопротезирования необходимо учитывать, что гемиартропластика по результативности значительно уступает тотальному реверсивному эндопротезированию [231]. После 2001 г. частота применения гемиартропластики в мире неуклонно снижается, что связано, с одной стороны, с развитием технологии остеосинтеза (медицинские изделия для интрамедуллярного стержневого остеосинтеза и пластины с угловой стабильностью (стержень интрамедуллярный плечевой, стерильный***, стержень интрамедуллярный плечевой, нестерильный ***, пластина накостная для фиксации переломов винтами, нерассасывающаяся, нестерильная***, пластина накостная для фиксации переломов винтами, нерассасывающаяся, стерильная***, пластина накостная для фиксации переломов винтами, рассасывающаяся ***, набор изделий для фиксации перелома кости пластиной, нерассасывающийся, стерильный***), с другой — развитием после 2006 г. реверсивных протезов плеча (эндопротез плечевого сустава тотальный реверсивный) [38].
Таблица 4. Варианты фиксации переломов проксимального отдела плечевой кости в зависимости от типа повреждения
|
Тип перелома |
Консервативное лечение |
Оперативное лечение |
|
|---|---|---|---|
|
Neer I |
Переломы проксимального отдела плечевой кости без смещения, изолированные переломы большого бугорка, без смещения или с минимальным (пожилые до 10 мм молодые до 5 мм, и до 40° углового смещения) |
Показано |
Не показано |
|
Neer II |
Переломы большого бугорка со смещением |
Только если по соматическому состоянию не может перенести операцию |
Остеосинтез: канюлированные винты (винт костный ортопедический, нерассасывающийся, нестерильный***, винт костный ортопедический, нерассасывающийся, стерильный***, винт костный ортопедический, рассасывающийся***), проволока костная ортопедическая*** или пластины (пластина накостная для фиксации переломов винтами, нерассасывающаяся, стерильная***, Пластина накостная для фиксации переломов винтами, рассасывающаяся***, набор изделий для фиксации перелома кости пластиной, нерассасывающийся, стерильный***, пластина накостная для фиксации переломов винтами, нерассасывающаяся, нестерильная*** ) для проксимального отдела плечевой кости с угловой стабильностью |
|
Перелом хирургической шейки плечевой кости со смещением |
Если устраняется после однократной ручной репозиции — ортезы |
Остеосинтез: медицинские изделия для интрамедуллярного стержневого остеосинтеза (стержень интрамедуллярный плечевой, стерильный ***, стержень интрамедуллярный плечевой, нестерильный ***), динамические фиксаторы (винт костный динамический***) или пластины для проксимального отдела плечевой кости с угловой стабильностью (пластина накостная для фиксации переломов винтами, нерассасывающаяся, стерильная***, пластина накостная для фиксации переломов винтами, рассасывающаяся***, набор изделий для фиксации перелома кости пластиной, нерассасывающийся, стерильный***, пластина накостная для фиксации переломов винтами, нерассасывающаяся, нестерильная***) |
|
|
Neer III |
Перелом хирургической шейки плечевой кости со смещением, с отрывом большого и малого бугорка |
При высоком риске оперативного вмешательства — косыночная повязка, ортезы |
Остеосинтез: медицинские изделия для интрамедуллярного стержневого остеосинтеза (стержень интрамедуллярный плечевой, стерильный ***, стержень интрамедуллярный плечевой, нестерильный ***), динамические фиксаторы (винт костный динамический***) или пластины (пластина накостная для фиксации переломов винтами, нерассасывающаяся, стерильная***, пластина накостная для фиксации переломов винтами, рассасывающаяся***, набор изделий для фиксации перелома кости пластиной, нерассасывающийся, стерильный***, пластина накостная для фиксации переломов винтами, нерассасывающаяся, нестерильная***) для проксимального отдела плечевой кости с угловой стабильностью |
|
Neer IV |
Многооскольчатый перелом головки и хирургической шейки плечевой кости без вывиха |
Только если по общему состоянию не может перенести операцию |
Открытая репозиция (репозиция отломков костей при переломах) и фиксация пластинами (пластина накостная для фиксации переломов винтами, нерассасывающаяся, стерильная***, пластина накостная для фиксации переломов винтами, рассасывающаяся***, набор изделий для фиксации перелома кости пластиной, нерассасывающийся, стерильный***, пластина накостная для фиксации переломов винтами, нерассасывающаяся, нестерильная***) (закрытое вправление перелома с внутренней фиксацией, закрытое вправление перелома с внутренней фиксацией, Открытое лечение перелома с внутренней фиксацией) с угловой стабильностью или медицинские изделия для интрамедуллярного стержневого остеосинтеза (стержень интрамедуллярный плечевой, стерильный *** стержень интрамедуллярный плечевой, нестерильный ***) |
|
|
Многооскольчатый перелом головки и хирургической шейки плечевой кости c вывихом |
|
Эндопротезирование плечевого сустава (Эндопротез плечевого сустава тотальный реверсивный***, Эндопротез плечевого сустава частичный***, эндопротез плечевого сустава тотальный***) |
2.3. Особенности хирургического лечения патологических переломов тел позвонков
-
Вертебропластика или кифопластика при компрессионных переломах тел позвонков на фоне остеопороза не рекомендуется [234, 274].
Уровень убедительности рекомендаций А (уровень достоверности доказательств – 2)
Комментарии: популярность вертебропластики снизилась после 2009 г., когда два рандомизированных контролируемых исследования не выявили пользы от этого вмешательства [232, 233]. Мета-анализ [234] с включением 21 исследования (проводилась оценка эффективности вертебропластики с плацебо-процедурой, вертебропластики с обычным консервативным лечением, вертебропластики с кифопластикой и одно исследование сравнивало вертебропластику с иньекцией глюкокортикоидов в фасеточный сустав) не выявил клинически важных преимуществ вертебропластики по сравнению с плацебо-процедурой по купированию боли. Анализ чувствительности подтвердил, что открытые исследования, сравнивающие вертебропластику с обычным консервативным лечением, вероятно, переоценили какую-либо выгоду от вертебропластики.
Также выявились многочисленные серьезные НЯ после вертебропластики. Однако достоверных данных, что вертебропластика повышает риск новых симптоматических переломов позвонков и/или других серьезных побочных эффектов, не получено [234] пациенты должны быть проинформированы об отсутствии доказательств высокого уровня, подтверждающих пользу вертебропластики [234, 235]. Вертебропластика может превосходить эффект плацебо в тех случаях, когда ее проводят через несколько недель после перелома у пациентов с сохраняющейся болью и только при переломах в нижнегрудном отделе позвоночника и переломах позвонков L1 и L2 [232]. Однако и в этих случаях снижение боли отмечалось только у 1 из 4 пациентов. Процедура не должна применяться в течение первой недели после перелома, так как у многих пациентов болевой синдром купируется самостоятельно и без вертебропластики. Кифопластика по сравнению с вертебропластикой снижает риск выхода цемента за пределы тела позвонка, но не влияет на оценку боли по ВАШ [236].
2.4. Особенности хирургического лечения патологических переломов дистального метаэпифиза лучевой кости
До настоящего времени продолжается дискуссия об оптимальном лечении переломов дистального метаэпифиза лучевой кости у пациентов с остеопорозом [190, 191, 237, 238, 239]. В зарубежных клинических рекомендациях нет четких указаний по тактике хирургического лечения перелома лучевой кости у пожилых лиц [190, 239].
Обсуждаются следующие варианты лечения:
- чреcкожная фиксация отломков проволокой костной ортопедической***;
- открытая репозиция с выполнением погружного остеосинтеза с использованием пластин (пластина накостная для фиксации переломов винтами; нерассасывающаяся, стерильная***, пластина накостная для фиксации переломов винтами, рассасывающаяся***, набор изделий для фиксации перелома кости пластиной, нерассасывающийся, стерильный***, пластина накостная для фиксации переломов винтами, нерассасывающаяся, нестерильная***);
- винтов (винт костный ортопедический, нерассасывающийся, нестерильный***, винт костный ортопедический, нерассасывающийся, стерильный***, винт костный ортопедический, рассасывающийся***);
- использование аппаратов наружной фиксации.
-
При выборе метода лечения перелома дистального метаэпифиза лучевой кости у лиц старше 50 лет рекомендуется учитывать требования пациента к качеству жизни, преморбидный фон и способность пациента к сотрудничеству с врачом [194, 240, 241].
Уровень убедительности рекомендации C (уровень достоверности доказательств – 5)
Комментарии: отмечена необходимость осторожного использования хирургического вмешательства у пациентов любого возраста с низким уровнем функции до перелома [239].
В систематическом обзоре [192], основанном на изучении 59 статей, посвященных перелому дистального метаэпифиза лучевой кости (в анализ были включены 8 исследований с общим числом пациентов 440 в группах хирургического вмешательства и 449 в группах консервативного лечения) между группами не выявлено существенных различий в показателе DASH, выраженности боли по визуально-аналоговой шкале, силе сжатия, растяжении запястья, пронации или супинации и отклонении локтевой кости. У пациентов после консервативного лечения были значительно большими объем сгибания кисти, радиальное отклонение, а также локтевая дисперсия и меньшим радиальный наклон, чем у пациентов, перенесших операции.
-
Хирургическое вмешательство при переломах дистального метаэпифиза лучевой кости рекомендуется лицам работоспособного возраста, у которых после репозиции на контрольных рентгенограммах выявляются следующие отклонения:
— укорочение лучевой кости более чем на 3 мм;
— угол тыльного смещения (при переломах типа Коллеса) более 10°;
— внутрисуставное смещение более 2 мм;
— рентгенологические симптомы разрыва ладьевидно-полулунной связки (диастаз между ладьевидной и полулунной костями больше, чем линия Гилула, которая определяет ширину среднезапястного сустава);
— нестабильность в дистальном лучелоктевом сочленении (разрыв триангулярнофиброзного хрящевого комплекса) [85, 190, 191].
Уровень убедительности рекомендации С (уровень достоверности доказательств – 5)
Комментарии: при патологических нестабильных переломах у лиц трудоспособного возраста проведение консервативного лечения в гипсовой повязке (при отсутствии противопоказаний к оперативному лечению) приводит к неправильному сращению, что в последующем требует выполнения корригирующих остеотомий, удлиняет период нетрудоспособности и увеличивает стоимость лечения [40, 195].
Артроскопическая поддержка при переломах дистального метаэпифиза и сопутствующем повреждении связочного аппарата, не оказывая значительного влияния на отдаленные результаты, позволяет в одну операционную сессию выполнить восстановление триангулярного комплекса, полулунно-ладьевидной, полулунно-трехгранной связок [241, 242].
-
При выполнении внеочагового остеосинтеза нестабильных переломов дистального метаэпифиза лучевой кости рекомендуется избегать избыточной тракции кистевого сустава как фактора, провоцирующего или усугубляющего комплексный регионарный болевой синдром, а использовать принцип «non bridging external fixation distal radius fractures» (Рисунок 1) или «немостовидной внешней фиксации» [311].
Уровень убедительности рекомендации C (уровень достоверности доказательств – 5)
-
Альтернативой внеочаговому остеосинтезу при переломе дистального метаэпифиза лучевой кости у лиц старше 65 лет рекомендуется использование пластин (пластина накостная для фиксации переломов винтами, нерассасывающаяся, стерильная***, пластина накостная для фиксации переломов винтами, рассасывающаяся***, набор изделий для фиксации перелома кости пластиной, нерассасывающийся, стерильный***, пластина накостная для фиксации переломов винтами, нерассасывающаяся, нестерильная***) с угловой стабильностью [189, 239, 195].
Уровень убедительности рекомендации А (уровень достоверности доказательств – 2)
Комментарии: основным методом хирургического лечения переломов дистального отдела лучевой кости в последние годы является погружной остеосинтез с использованием волярных пластин (пластина накостная для фиксации переломов винтами, нерассасывающаяся, стерильная***, пластина накостная для фиксации переломов винтами, рассасывающаяся***, набор изделий для фиксации перелома кости пластиной, нерассасывающийся, стерильный***, пластина накостная для фиксации переломов винтами, нерассасывающаяся, нестерильная***) [195, 240]. Результаты мета-анализа (включено 3 исследования и пациенты разного возраста) показали преимущество волярных пластин перед внеочаговым остеосинтезом [243], хотя при оценке выраженности боли в сроки 3, 6 и 12 мес. после операции не выявлено зависимости от метода остеосинтеза. Чтобы избегать избыточной тракции кистевого сустава как фактора, провоцирующего или усугубляющего комплексный регионарный болевой синдром, используется принцип «non bridging external fixation distal radius fractures» или «немостовидной внешней фиксации» (рис а).

Рисунок 1. a Мостовая внешняя фиксация. Непрямая репозиция с использованием лигаментотаксиса, с конструкцией трубка-трубка. b–c Немостовидная внешняя фиксация. Прямая репозиция путем манипуляции фрагментами с помощью фиксаторных штифтов.
При нестабильных переломах дистального метаэпифиза лучевой кости лечение в стационаре проводится с необходимым техническим обеспечением (наличие электронно-оптического преобразователя, квалифицированного врача-травматолога-ортопеда, анестезиолога-реаниматолога [40, 239].
-
При значительной импрессии спонгиозной ткани дистального метаэпифиза лучевой кости и его укорочении более чем на 5 мм рекомендуется в ходе операции использовать костные трансплантаты или синтетические материалы (имплантат костного матрикса, синтетический***, имплантат костного матрикса, синтетический, антибактериальный***, имплантат костного матрикса, композитный***, имплантат костного матрикса человеческого происхождения ***) [40, 239, 322].
Уровень убедительности рекомендации C (уровень достоверности доказательств – 5)
-
При переломах дистального метаэпифиза лучевой кости у лиц старше 50 лет после погружного стабильного остеосинтеза рекомендуется из-за возможного коллапса репонированных фрагментов до 6 нед. использовать ортезы [261, 275].
Уровень убедительности рекомендации C (уровень достоверности доказательств – 5)
-
При развитии симптомов комплексного регионарного болевого синдрома необходимо выполнение лечебных блокад, при симпатозависимой форме регионарного болевого синдрома можно рекомендовать выполнение симпатэктомии торакоскопической в одну операционную сессию с погружным остеосинтезом или использование миниинвазивных методик [244].
Уровень убедительности рекомендации C (уровень достоверности доказательств – 4)
-
При выявлении клиники компрессионно-ишемической нейропатии срединного нерва на уровне карпального канала после репозиции перелома дистального метаэпифиза лучевой кости и иммобилизации гипсовой повязкой рекомендуется снять гипсовую повязку и выполнить хирургическое лечение (невролиз и декомпрессия нерва, рассечение связки и ревизия первого тыльного сухожильного канала разгибателей на предплечье) с целью устранения компрессии для предупреждения необратимой дегенерации нервной ткани и возникновения трофических расстройств [259, 260].
Уровень убедительности рекомендации C (уровень достоверности доказательств – 5)
Комментарии: при компрессионно-ишемической нейропатии срединного нерва на уровне карпального канала после репозиции перелома дистального метаэпифиза лучевой кости и иммобилизации гипсовой повязкой хирургическое лечение заключается в рассечении карпальной связки, декомпрессии срединного нерва.
3. Хирургическая антибиотикопрофилактика
-
При хирургическом лечении пациентов с патологическими переломами, осложняющими течение остеопороза рекомендуется проводить хирургическую антибиотикопрофилактику (ХАП) инфекции области хирургического вмешательства однократным предоперационным введением антибактериального препарата системного действия с целью снижения риска развития инфекционных осложнений [278, 279].
Уровень убедительности рекомендации C (уровень достоверности доказательств – 5)
Комментарии. В соответствии с международными клиническими руководствами по профилактике инфекций области хирургического вмешательства [278, 280] задачей ХАП является создание бактерицидных концентраций антибактериального препарата в тканях, подвергающихся микробной контаминации во время операции для профилактики инфекций области хирургического вмешательства. Необходимость проведения ХАП определяется классом хирургической раны предстоящей операции: ХАП не требуется для «чистых» операционных ран, не связанных с установкой имплантатов ортопедических и металлических конструкций. ХАП следует проводить: для условно-чистых и контаминированных операционных ран; для «чистых» операционных ран, при которых устанавливаются импланты ортопедические и металлические конструкции. При инфицированных («грязных») ранах ХАП не показана, проводится антибиотикотерапия.
-
У пациентов с патологическими переломами, осложняющими течение остеопороза рекомендуется использовать в качестве основных препаратов с целью хирургической антибиотикопрофилактики при проведении оперативных вмешательств в травматологии и ортопедии цефалоспорины первого и второго поколения (I и II поколения, АТХ J01DB, J01DC) (цефазолин**, цефуроксим**), в качестве альтернативы при непереносимости бета-лактамных антибактериальных препаратов – антибактериальные препараты гликопептидной структуры (ванкомицин**), линкозамиды (#клиндамицин**) [278]. Применение указанных лекарственных препаратов проводится с учетом возрастных ограничений в инструкции по медицинскому применению.
Уровень убедительности рекомендации С (уровень достоверности доказательств – 5)
Комментарии. Для пациентов с неотягощенным аллергоанамнезом и без значимых факторов риска носительства метициллин-резистентных стафилококков для профилактики ХАП используются цефалоспорины первого и второго (I и II поколения) (цефазолин**, цефуроксим**), которые вводятся внутривенно в интервале от 30 до 60 минут до разреза кожи. При непереносимости бета-лактамных антибактериальных препаратов следует назначить комбинацию ванкомицина** с одним из фторхинолонов (АТХ J01MA) (ципрофлоксацин**, #левофлоксацин**), которые вводятся в течение минимум 60 мин. с началом внутривенной инфузии за 2 ч до разреза, либо #клиндамицин**. При значимых факторах риска носительства метициллин-резистентных стафилококков (MRS) схема ХАП должна включать антибактериальные препараты системного действия (АТХ: J01) с анти-MRS-активностью (ванкомицин**). В большинстве случаев для эффективной профилактики достаточно одной предоперационной дозы антибактериального препарата системного действия. При длительных вмешательствах (более 3 ч) или массивной кровопотере следует назначать дополнительную интраоперационную дозу антибактериального препарата системного действия (АТХ: J01) (ориентировочный срок интраоперационного введения – через 2 периода полувыведения после предоперационной дозы). Введение антибактериальных препаратов системного действия (АТХ: J01) после закрытия раны в операционной нецелесообразно даже при наличии установленных дренажей.
В проспективном рандомизированном клиническом исследовании показано, что введение антибактериального препарата с целью ХАП через 1 минуту после наложения жгута продемонстрировало статистически значимое преимущество в плане снижения частоты ИОХВ, времени заживления ран и общей удовлетворенностью пациентов в сравнении с введением антибиотика до наложения жгута [281].
Разовые дозы основных антибактериальных препаратов для ХАП при оперативных вмешательствах в травматологии и ортопедии у взрослых: цефазолин** 2 г (при весе пациента ≥120 кг — 3 г), цефуроксим** 1,5 г, #клиндамицин** 900 мг, ванкомицин** по 15 мг/кг в виде медленной в/в инфузии, ципрофлоксацин** 400 мг, #левофлоксацин** 500 мг [278].
-
Рекомендуется взрослым пациентам с патологическими переломами, осложняющими течение остеопороза проведение антибактериальной терапии продолжительностью не более 72 часов после закрытия раны [282].
Уровень убедительности рекомендации A (уровень достоверности доказательств – 2)
Комментарии. В случае открытых переломов профилактическое введение антибиотиков эффективно для предупреждения ранней инфекции, при этом препарат следует вводить как можно скорее после травмы. Антибиотиком выбора является цефазолин**, однако пациентам с открытыми высокоэнергетическими переломами с расхождением и потерей сегмента; повреждением магистральных сосудов, при сильно загрязненных ранах целесообразно расширение спектра назначаемых антибиотиков за счет грамотрицательных возбудителей. В таких случаях для взрослых пациентов возможно рассматривать добавление к цефазолину** #гентамицина**(в дозе 6 мг/кг 1 раз в сутки) [283, 284]. Альтернативой указанной комбинации для пациентов старше 18 лет может быть #ампициллин + сульбактам** (в дозе 3,0 г каждые 8 часов в течение 3 суток) [285], последний, особенно актуален в случае риска развития клостридиальной инфекции. По мнению большинства исследователей при открытых переломах III типа по Gustilo и Anderson антибиотики не следует продолжать более 72 часов после закрытия мягкотканной раны [286].
-
При хирургическом лечении пациентов с патологическими переломами, осложняющими течение остеопороза, рекомендуется проводить антибиотикопрофилактику инфекции области хирургического вмешательства продолжительностью не более 24 часов [287].
Уровень убедительности рекомендации C (уровень достоверности доказательств – 5)
Комментарии: в соответствии с действующей в РФ нормативной документацией (СанПиН 3.3686-21) и клиническими рекомендациями [287] с целью достижения эффективной концентрации антибактериального препарата в тканях и сыворотке крови в момент разреза кожи, антибиотики для профилактики инфекции области хирургического вмешательства следует вводить внутривенно в интервале от 30 до 60 минут до разреза кожи, при применении ванкомицина** в течение 2 часов до разреза. Максимальная продолжительность профилактического введения антибактериального препарата системного применения не должна превышать 24 часов после окончания операции. В большинстве случаев для эффективной профилактики достаточно одной дозы антибактериального препарат системного применения. Дополнительные дозы следует вводить при длительных операциях, когда от момента предоперационного введения антибактериального препарата системного применения проходит время периода полувыведения примененного антибактериального препарата системного применения и возникает риск снижения концентрации антибактериального препарата системного применения ниже бактерицидной и повышение риска ИОХВ.
4. Профилактика венозных тромбоэмболических осложнений
-
Пациентам нуждающимся в проведении оперативного вмешательства для лечения патологических переломов, осложняющих течение остеопороза рекомендовано назначение фармакологической профилактики ВТЭО низкомолекулярными гепаринами из группы гепарина (АТХ код B01AB) при плановых операциях на позвоночнике в случаях, когда риск ВТЭО превышает риск кровотечения, с учетом индивидуальных особенностей пациента и хирургических факторов (большая длительная операция, операция с комбинированным передне-задним доступом), а также в соответствии с клинической оценкой, проводимой лечащим врачом [288, 289, 290].
Уровень убедительности рекомендации В (уровень достоверности доказательств – 2)
Комментарии: для оценки индивидуального риска развития ВТЭО целесообразно использовать шкалу Каприни (Приложение Г3). Рекомендуемые дозы, кратность и способ введения антикоагулянтов для профилактики при высокой степени риска развития ВТЭО при консервативном лечении и в предоперационном периоде представлены в Приложении А3.1.
-
Пациентам с высоким риском кровотечения рекомендуется до операции применять механическую тромбопрофилактику, а первое введение низкомолекулярного гепарина из группы гепарина (АТХ код B01AB) отложить до достижения гемостаза (12–24 ч. после операции) [288, 289, 290].
Уровень убедительности рекомендации С (уровень достоверности доказательств – 5)
Комментарии: при назначении антикоагулянтов и других антитромботических препаратов следует учитывать временные интервалы между приемом препаратов из данных групп и выполнением нейроаксиальной блокады или удалением катетера (Приложение А3.2).
-
В случае поступления пациента с ограничением двигательной активности, в том числе по поводу геми- и тетрапареза/-паралича рекомендовано начать фармакологическую профилактику ВТЭО в дооперационном периоде [291].
Уровень убедительности рекомендации С (уровень достоверности доказательств – 5)
Медицинская реабилитация
Медицинская реабилитация и санаторно-курортное лечение, медицинские показания и противопоказания к применению методов медицинской реабилитации, в том числе основанных на использовании природных лечебных факторов
1. Реабилитация при патологических переломах проксимального отдела бедренной кости
-
Пациентам, с переломами проксимального отдела бедренной кости на фоне остеопороза рекомендовано проведение медицинской реабилитации, которая назначается врачом физической и реабилитационной медицины, врачом по лечебной физкультуре, врачом по медицинской реабилитации в раннем послеоперационном периоде с целью профилактики гипостатических осложнений, расширения двигательной активности и самообслуживания [246, 247, 257, 262].
Уровень убедительности рекомендации С (уровень достоверности – 5)
Комментарии: в послеоперационном периоде активизация пациентов с первых дней после операции на проксимальном отделе бедренной кости (эндопротезирования или остеосинтеза) с одновременным купированием боли и антикоагулянтной терапией повышает выживаемость [245, 246, 247, 257].
Реабилитация проводится МДРК (мультидисциплинарная реабилитационная команда) по индивидуальным программам с назначением:
-лечения положением для оперированной конечности и коленного сустава
-пассивного присаживания и обучения сидению на кровати
-активных упражнений для здоровых конечностей в сочетании с дыхательными упражнениями
-изометрических упражнений для мышц оперированной ноги
-обучения стоянию и ходьбе с дополнительными средствами опоры.
-обучения правильным двигательным навыкам (повороты на бок, положение во время сна, сидение на стуле, вставание с кровати и стула, доставание предметов с пола и пользование туалетом) [246, 247].
В период реабилитации при переломах проксимального отдела бедренной кости двигательная активность занимает очень важное место. Чем больше человек двигается, тем больше вероятность восстановления его способности к передвижению без опоры и меньше риск развития тяжелых заболеваний.
Медицинская реабилитация улучшает кровообращение, способствует консолидации перелома и восстановлению функций суставов, предупреждает появление контрактур [246, 247, 248]. В первые дни реабилитации - лечение положением для оперированной ноги. Активность определяется состоянием пациента: обычно это изменение положения рук и ног, переход из положения «лежа» в положение «сидя» (при помощи медсестры и специальных приспособлений). Затем под контролем специалиста по медицинской реабилитации нагрузка на травмированную конечность постепенно увеличивается, добавляется тренировка передней и задней групп мышц бедра [246].
Пациентам следует избегать падений, сгибания в тазобедренном суставе более 90°, не скрещивать ноги, чрезмерно не разводить их в стороны. В большинстве случаев после операции эндопротезирования тазобедренного сустава первые 2 мес. [246] ходьба разрешается только с помощью двух костылей с умеренной нагрузкой на оперированную конечность, далее до 6 мес. — ходьба с тростью в руке (противоположной оперированному суставу).
2. Реабилитация при патологических переломах проксимального отдела плечевой кости
-
Медицинская реабилитация на стационарном этапе рекомендована всем пациентам сразу после фиксации перелома, не зависимо от метода консервативного или оперативного лечения перелома проксимального отдела плечевой кости, которая назначается врачом физической и реабилитационной медицины, врачом по лечебной физкультуре, врачом по медицинской реабилитации и проводится мультидисциплинарной реабилитационной командой [224, 249].
Уровень убедительности рекомендации С (уровень достоверности доказательств – 5)
Комментарии: независимо от метода лечения, реабилитация начинается сразу после фиксации перелома с целью профилактики осложнений, уменьшения боли в области травмы, поэтапного восстановления подвижности в плечевом суставе, восстановления функции и работоспособности руки, самообслуживания и возвращения к труду [158, 249, 161].
-
Рекомендовано при консервативном лечении перелома проксимального отдела плечевой кости и после оперативного вмешательства амбулаторная реабилитация по программам периода иммобилизации, постиммобилизационного (постоперационного) и восстановительного периодов, которые составляются врачом физической и реабилитационной медицины, врачом по лечебной физкультуре, врачом по медицинской реабилитации и проводится МДРК [224, 249, 250].
Уровень убедительности рекомендации С (уровень достоверности доказательств – 5)
Комментарии: в каждом периоде решаются соответствующие задачи за счет выполнения индивидуальных программ в соответствии со степенью консолидации перелома и функционального состояния конечности. В программах используются лечебные физические упражнения, механотерапия при переломе костей, ручной массаж верхней конечности медицинский, гидрокинезотерапия при переломе костей, лечебное плавание в бассейне и эрготерапия.
3. Реабилитация при патологических переломах тел позвонков
-
Пациентам с патологическими переломами тел позвонков рекомендовано проведение медицинской реабилитации, которая назначается врачом физической и реабилитационной медицины, врачом по лечебной физкультуре, врачом по медицинской реабилитации с момента поступления в стационар и проводится специалистами мультидисциплинарной реабилитационной команды с целью профилактики гипостатических осложнений и активизацией пациента для ускорения сроков консолидации перелома, с целью улучшения качества жизни и жизнедеятельности [171, 252, 251].
Уровень убедительности рекомендации С (уровень достоверности – 5)
Комментарии: особенностью лечения патологических переломов тел позвонков является ранняя активизация в ортопедическом ортезе, что обеспечивает выполнение поставленной цели и задач [167].
-
Рекомендовано всем пациентам с патологическими переломами тел позвонков на этапах медицинской реабилитации выполнение индивидуальных программ реабилитации с назначением процедур лечебной гимнастики, массажа (общий массаж медицинский, массаж при переломе костей, массаж при заболеваниях позвоночника, массаж спины медицинский) с целью уменьшения боли, улучшения кровообращения в области перелома, стабилизации позвоночника за счет формирования мышечного корсета и обучения правильному выполнению бытовых и рабочих нагрузок [176, 252, 251, 318, 327].
Уровень убедительности рекомендации С (уровень достоверности – 5)
Комментарии: программы реабилитации предусматривают три периода: постельный режим с использованием физических упражнений в положениях лежа на спине, полупостельный режим с использованием упражнений в положениях лежа на спине, лежа на животе и стоя на четвереньках. Палатный режим заканчивается вертикализацией пациента в ортезе и предусматривает продолжение занятий физическими упражнениями, и обучение и тренировку в ходьбе.
Лечебная гимнастика пациентам с патологическими переломами тел позвонков назначается с первых дней выявления перелома, выбор упражнений и их интенсивность адаптируются индивидуально, ограничиваются упражнения со сгибанием, ротацией позвоночника и кифотической позой. Упражнения выполняются в медленном темпе, регулярно и только на фоне приема анальгетиков и НПВП, исключаются упражнения, усиливающие боль [171, 176, 252, 251].
Щадящие упражнения в положении «лежа» с подушкой под голени помогают предотвратить прогрессирование деформации позвонка и уменьшить болезненную кифотическую деформацию. Со 2–3-го дня (после вертикализации) назначается лечебная физкультура при травме позвоночника, направленная на укрепление грудных и межреберных мышц. Роль ЛФК в укреплении мышц при остеопорозе убедительно показана в сравнительном исследовании [251].
Упражнения для нервно-мышечной стабилизации грудопоясничного отдела позвоночника, не требующие вертикализации (пассивные и активные упражнения с мобилизацией верхних и нижних конечностей и шейного отдела позвоночника), назначаются с первого дня выявления патологии. Лечебная физкультура снижает выраженность боли за счет повышения тонуса разгибателей и улучшения координации [177, 252]. Общие принципы ЛФК при переломах тел позвонков представлены в табл. 5.
-
Рекомендуется пациентам с патологическими переломами тел позвонков ортопедический режим нагрузки на позвоночник, обучение которому проводит специалист по эргореабилитации (эргоспециалист) или врач по медицинской реабилитации, врач по лечебной физкультуре, врач физической и реабилитационной медицины с целью профилактики усиления нагрузки на позвоночник [176, 178, 318].
Уровень убедительности рекомендации С (уровень достоверности доказательств – 5)
Комментарии: ортопедический режим предусматривает: выполнение физических упражнений без мобилизации позвоночника, раннюю ходьбу и позднее сидение, правильную биомеханику движений при вставании, поворотах, сидении, поднятии предметов с пола, ношении, переносе тяжелых предметов, пользование туалетом и ванной, уборку квартиры.
У пациентов с переломами тел позвонков на фоне остеопороза чрезвычайно важно выработать стереотип движений с сохранением прямой осанки, чтобы уменьшить нагрузку на позвоночник и снизить риск последующих переломов. Исключается тяжелая работа, подъем тяжести (не более 3 кг) и наклоны вперед и в стороны. Через 3 недели. и в течение последующих 3 мес. пациентам с переломами тел позвонков следует соблюдать режим интермиттирующего отдыха в горизонтальном положении»: после 2 ч пребывания в вертикальном положении необходимо 20 мин проводить в положении «лежа» [251, 252].
Боль облегчает постоянное (кроме сна) ношение корсетов [172]. Мягкие и полужесткие конструкции не вызывают атрофию мышц [171, 176], так как в этих случаях сохраняется способность выполнять ЛФК; кроме того, пациентам рекомендуется ходьба в течение не менее 1,5–2 ч в день.
Таблица 5. Общие принципы ЛФК при патологических переломах тел позвонков [177]
| 1. Упражнения и их интенсивность должны быть адаптированы к конкретному пациенту, чтобы избежать чрезмерной нагрузки на позвоночник и не спровоцировать новую травму |
|
2. Упражнения должны быть направлены на растяжение мышц и укрепление группы мышц, разгибающих позвоночник; следует ограничить упражнения со сгибанием и ротацией позвоночника |
|
3. Упражнения выполняются осторожно в медленном темпе без резких движений |
|
4. При выполнении упражнений пациенты должны стараться выпячивать грудную клетку, глубоко дышать, выпрямлять спину и избегать кифотической позы |
|
5. Важна регулярность упражнений (оптимально — ежедневно), так как после прекращения упражнений их положительный эффект быстро теряется |
4. Реабилитация при патологических переломах дистального метаэпифиза лучевой кости
-
Пациентам с переломами дистального метаэпифиза лучевой кости рекомендовано проведение медицинской реабилитации, которая назначается врачом по медицинской реабилитации, врачом по лечебной физкультуре, врачом физической и реабилитационной медицины в ранние сроки после поступления в стационар и проводится специалистами МДРК (мультидисциплинарной реабилитационной команды) с целью ускорения сроков консолидации перелома, профилактики контрактур суставов кисти и пальцев, для улучшения качества жизни и жизнедеятельности [194, 276, 328].
Уровень убедительности рекомендации С (уровень достоверности доказательств – 5)
Комментарии: лечебную физкультуру для пальцев и локтевого сустава следует начинать с первых часов после фиксации перелома, конечности необходимо придать возвышенное положение. ЛФК подбирается индивидуально в зависимости от характера вмешательства и состояния пациента [194].
-
При консервативном лечении переломов проксимального отдела лучевой кости рекомендована амбулаторная реабилитация по программам иммобилизационного периода (2-5 недель), постиммобилизационного периода (2-4 недели после снятия иммобилизации) и восстановительного периода (1,5-2 месяца после перелома), которые назначаются врачом по медицинской реабилитации, врачом по лечебной физкультуре, врачом физической и реабилитационной медицины [276].
Уровень убедительности рекомендаций С (уровень достоверности доказательств – 5)
Комментарии: иммобилизация перелома дистального метаэпифиза лучевой кости проводится гипсовой лонгетой или жестким ортезом. Реабилитация проводится дома. С целью улучшения кровообращения в руке и профилактики контрактуры в суставах в период иммобилизации назначаются физические упражнения в свободных от иммобилизации суставах. После снятия лонгеты с целью восстановления функции пальцев и кисти назначаются физические упражнения с помощью здоровой руки для всех суставов, физические упражнения в воде (гидрокинезотерапия при заболеваниях и травмах суставов), воздействие низкочастотным импульсным электростатическим полем и магнитотерапиия.
Задачам восстановительного периода являются восстановление функции кисти и пальцев, самообслуживания и работоспособности руки в полном объеме. Программа амбулаторной реабилитации включает: активные движения во всех суставах верхней конечности, упражнения с нагрузкой для восстановления силы мышц, тренировку захватов и удержания предметов разной формы и веса, тренировку бытовых навыков и самообслуживания (эрготерапия), - ручной массаж области кисти и предплечья [276].
Прогноз
Дополнительная информация (в том числе факторы, влияющие на исход заболевания или состояния)
Наибольшее влияние на течение и исход патологического перелома оказывает адекватная репозиция, остеосинтез или эндопротезирование и своевременно назначенная базисная терапия перелома в виде препаратов кальция и колекальциферола** /альфакальцидола**. Роль этих препаратов для консолидации низкоэнергетических переломов значительно больше, чем при посттравматических переломах у здоровых лиц. Назначение препаратов патогенетической терапии остеопороза после случившегося низкоэнергетического перелома не оказывает негативного влияния на формирование костной мозоли и имеет своей целью нормализацию срока консолидации перелома и профилактику повторных переломов. Важно понимать, что назначение врачом-травматологом-ортопедом патогенетической терапии остеопороза после случившегося перелома повышает приверженность пациента к медикаментозной терапии заболевания.
Продолжительность и последовательность терапии остеопороза в амбулаторных условиях регулируется федеральными клиническими рекомендациями «Остеопороз».
Для оценки исходов лечения пациентов с переломом на уровне плечевого пояса и плеча разработаны вопросники, позволяющие оценить функциональный результат лечения.
1) Опросник неспособности верхней конечности (Disabilities of the Arm, Shoulder, and Hand, англ. – DASH) – разработан совместно Американской академией хирургов-ортопедов (American Academy of Orthopaedic Surgeons), Советом обществ по скелетно-мышечной специализации (Council of Musculoskeletal Specialty Societies) и Институтом труда и здоровья Канады (Institute for Work and Health). Относится к показателям исхода, оцениваемым пациентом (patient-reported outcome measures), был представлен в 1996 г. для стандартизованной оценки влияния на функцию верхних конечностей различных травм и заболеваний опорно-двигательного аппарата [295]. DASH является анкетой из 30 пунктов с вариантами ответов, представленными в виде 5-балльной шкалы Лайкерта. Баллы варьируются от 0 (отсутствие функциональных ограничений) до 100 (наиболее тяжелые функциональные ограничения). Опросник предназначен для пациентов с любыми нарушениями опорно-двигательного аппарата верхних конечностей [296]. DASH имеет два дополнительных модуля (каждый из четырех пунктов), предназначенных для спортсменов, музыкантов и работников, чья деятельность требует особой физической подготовки, а функциональные ограничения могут возникнуть только при высоких нагрузках, выходящих за рамки 30 пунктов DASH. Одобренные версии перевода DASH на 56 языков и диалектов, включая русский язык, содержатся на сайте Института труда и здоровья Канады, который является владельцем авторских прав на опросник (https://dash.iwh.on.ca/available-translations).
2) Краткий опросник неспособности верхней конечности (QuickDASH) является укороченной версией опросника DASH из 11 вопросов с теми же вариантами ответов [297, 298]. Как и DASH, предназначен для самооценки пациентами степени нарушения функции верхних конечностей при различных заболеваниях и травмах. QuickDASH также имеет два дополнительных модуля (каждый из четырех пунктов), предназначенных для спортсменов, музыкантов и работников, чья деятельность требует особой физической подготовки, а функциональные ограничения могут возникнуть только при высоких нагрузках, выходящих за рамки 11 пунктов QuickDASH. Дополнительные модули оцениваются отдельно. В ряде исследований сравнение опросников DASH и QuickDASH показало, что оба инструмента имеют примерно равную чувствительность, специфичность [299-303] и минимальную клинически значимую разницу значений (12-14 баллов для DASH и 12-15 баллов для QuickDASH) [304]. В систематическом обзоре 23 инструментов самооценки для пациентов с различными патологиями верхних конечностей опросник QuickDASH показал самую высокую содержательную и конструктивную валидность, надежность и чувствительность [305]. Есть сообщения об успешном применении QuickDASH у детей 8-18 лет [306, 307]. Одобренные версии перевода QuickDASH на 56 языков и диалектов, включая русский язык, содержатся на сайте Института труда и здоровья Канады, который является владельцем авторских прав (https://dash.iwh.on.ca/available-translations). Русский перевод QuickDASH в авторской версии приведен в Приложении Г2.
Госпитализация
Организация оказания медицинской помощи
Подозрение на перелом любой локализации вследствие падения у лиц старше 50 лет является абсолютным показанием для консультации врача-травматолога-ортопеда.
При подозрении на перелом проксимального отдела бедренной кости (возникшая после падения боль, ограничение движений в суставе, невозможность нагрузки на конечность и ее вынужденное положение) являются основанием для вызова бригады скорой помощи сразу после случившегося события и экстренной госпитализации.
Бригада скорой медицинской помощи обеспечивает транспортировку пациента в соответствии с региональным планом маршрутизации в медицинское учреждение, оказывающее специализированную медицинскую помощь по профилю «травматология и ортопедия».
Пациенту с подозрением на перелом проксимального отдела бедренной кости не может быть отказано в госпитализации. Сплошная госпитализация, максимальная и ранняя оперативная активность, а также оптимальная организация медицинской помощи в стационаре являются необходимыми условиями для повышения выживаемости пациентов данного профиля [254].
При отсутствии абсолютных противопоказаний оперативное вмешательство при переломе проксимального отдела бедренной кости выполняется не позднее 48 часов с момента травмы [255].
Показанием к выписке пациента с переломом проксимального отдела бедренной кости из стационара является выполнение хирургического пособия и активизация пациента в пределах палаты и возможность передвижения с опорой на «ходунки».
До заживления перелома или до формирования биологической стабилизации эндопротеза пациент с патологическим переломом на фоне остеоопороза остается под наблюдением врача-травматолога-ортопеда.
Профилактика
Профилактика и диспансерное наблюдение, медицинские показания и противопоказания к применению методов профилактики
-
Для персонализации дозы препаратов базисной терапии остеопороза (соединения кальция АТХ, группы АО2АС или Остеогенон (ТН) в комбинации с #колекальциферолом** 10–20 мкг в сутки или альфакальцидолом** 0,5–1,0 мкг в сутки, или кальция карбонат+колекальциферол или альфакальцидол + карбонат кальция (комбинированные препараты)),и предупреждения осложнений при лечении патологических переломов рекомендуется осуществлять мониторинг: исследование уровня общего кальция в крови и при необходимости исследование уровня кальция в суточной моче на протяжении всего периода лечения у врача-травматолога-ортопеда [77, 86, 53, 60, 107, 267].
Уровень убедительности рекомендации C (уровень достоверности доказательств – 5)
-
При достижении консолидации патологического перелома, независимо от его локализации, для предупреждения повторных переломов рекомендуется лечение остеопороза продолжать с учетом существующих Федеральных клинических рекомендаций по диагностике и лечению остеопороза или направить под наблюдением врача -гериатра, врача-терапевта или другого специалиста, который занимается лечением остеопороза [77].
Уровень убедительности рекомендации С (уровень достоверности доказательств – 5)
-
Для оценки «ответа» на проводимую антирезорбтивную (бисфосфонаты (АТХ M05BA) и деносумаб**) или стимулирующую костеобразование (терипаратид**) терапию остеопороза, осложненного патологическими переломами, рекомендуется повторно, через 3 мес. от начала этой терапии, оценить маркеры резорбции (исследование уровня дезоксипиридинолина в моче или исследование уровня бета-изомеризованного С-концевого телопептида коллагена 1 типа (CrossLaps) в крови) и костеобразования (исследование уровня N-терминального пропептида проколлагена 1-го типа (P1NP) в крови или исследование уровня остеокальцина в крови) [54, 58, 59, 62, 140].
Уровень убедительности рекомендации С (уровень достоверности доказательств – 5)
Комментарии: маркеры ремоделирования после травмы и в период консолидации перелома могут быть изменены разнонаправленно, что зависит от характера самого перелома, исходных особенностей нарушения ремоделирования костной ткани при остеопорозе, тем не менее их оценка при назначении препаратов, влияющих на резорбцию (бисфосфонаты (АТХ M05BA) и деносумаб**) или костеобразование (терипаратид**), может быть полезной для пациента [140].
-
Для лиц пожилого и старческого возраста с сохраненной автономностью рекомендовано с целью профилактики падений проведение групповых и индивидуальных образовательных программ под наблюдением врача-гериатра или любого другого специалиста поликлиники по месту жительства [312].
Уровень убедительности рекомендации С (уровень достоверности доказательств – 3)
Комментарии: лицам пожилого и старческого возраста для профилактики падений как возможной причины повторного патологического перелома необходимо не только лечение остеопороза, но и регулярная ходьба, систематические упражнения для улучшения состояния мышц туловища и координации движений, которые пациент начал выполнять, находясь после перелома в стационаре. Эти мероприятия позволят вернуться к физической активности, которую пациент имел до перелома. Особое значение имеет организация правильного и сбалансированного питания, учитывая, что патологические переломы нередко развиваются на фоне вторичного остеопороза, причиной которого может быть сахарный диабет второго типа или патология желудочно-кишечного тракта. Профилактика повторного перелома включает и организацию безопасного быта [253, 256].
Диспансерное наблюдение пациентов с синдромом старческой астении с высоким риском падений и повторных переломов проводит врач-гериатр в соответствии с индивидуальным планом ведения пациента, что представлено в Федеральных клинических рекомендациях по профилактике падений « Профилактика падений у лиц пожилого и старческого возраста» [256].
Пациенты с высоким риском падений без старческой астении или с преастенией наблюдаются врачом-терапевтом участковым в соответствии с действующим порядком профилактических осмотров и диспансеризации. Во время контрольных визитов оценивается эффективность проводимых мероприятий и их коррекция.
Информация
Источники и литература
-
Клинические рекомендации Общероссийской общественной организации "Ассоциация травматологов-ортопедов России" (АТОР)
- 1. Международная классификация болезней 10-го пересмотра. 1995. с. 685-686 2. Hernlund E, Svedbom A., Ivergard M. et al. Osteoporosis in the Europian Union: Medical management, epidemiology and economic burden. Arch Osteoporos.2013. 8. (1-2): 136. DOI: 10.1007/s11657-013-0136-1. 3. Родионова С.С., Макаров М.А., Колондаев А.Ф. Значение минеральной плотности и показатели качества костной ткани в обеспечении её прочности при остеопорозе. Вестник травматологии и ортопедии. 2001, 2: 76-80. 4. Holzer G., von Skrbensky G, Holzer LA, Pichl W. Hip fractures and the contribution of cortical versus trabecular bone to femoral neck strength. J Bone Miner Res. 2009. Mar 24(3):468-74. 5. Palvanen M, Kannus P, Niemi S, Parkkari J. Update in the epidemiology of proximal humeral fractures. Clin Orthop Relat Res. 2006. Jan; 442:87-92. 6. Huopio J, Kroger H, Honkanen R, Saarikoski S, Alahava E. Risk factors for perimenopausal fractures: a prospective study. Osteoporos Int. 2000 11:219–27. 7. Lin J, Hou S-M, Hang Y-S. Locked nailing for displaced surgical neck fractures of the humerus. J Trauma.1998. 45:1051–7. 8. Astrand J, Thorngren KG, Tagil M. One fracture is enough! Experience with a prospective and consecutive osteoporosis-screening program with 239 fracture patients Acta Orthop. 2006. 77:3–8. 9. Vachtsevanos L, Hayden L, Desai AS, Dramis A. Management of proximal humerus fractures in adults. World J Orthop. 2014 Nov 18;5(5):685-93. doi: 10.5312/wjo.v5.i5.685. PMID: 25405098; PMCID: PMC4133477. 10. Chu SP, Kelsey JL, Keegan TH, et al. Risk factors for proximal humerus fracture. Am J Epidemiol. 2004. 160:360–7. 11. Olsson C, Petersson CJ. Clinical importance of comorbidity in patients with a proximal humerus fracture. Clin Orthop Relat Res. 2006 442:93–9. 12. Schwartz AV, Nevitt MC, Brown Jr BW, Delsey JL Increased falling as a risk factor for fracture among older women: the study of osteoporotic fractures. Am. J Epidemiol. 2005. 161:180–5. DOI: 10.1093/aje/kwi023. 13. Johnell O., Kanis J.A. An estimate of the worldwide prevalence and disability associated with osteoporotic fractures. Osteoporos Int. 2006. Dec; 17(12):1726-33. 14. Icks A, Haastert B, Wildner M, Becker C, Meyer G. Trend of hip fracture incidence in Germany 1995-2004: a population-based study. Osteoporos Int. 2008. Aug; 19 (8):1139-45. 15. Kanis J. Assessment of osteoporosis at the primary health-care level. Summary Report of a WHO.Centre for Metabolic Bone Diseases, University of Sheffield; UK: 2007. 13-52/. 16. Singer A., Exuzides A., Spangler L. et al. Burden of illness for osteoporotic fractures compared with other serious diseases among postmenopausal women in the United States. Mayo Clin Proc. 2015: 90 (1):53-62. DOI: https://doi.org/10.1016/j.mayocp.2014.09.011. 17. Гладкова Е. Н., Лесняк О.М., Безлюдная Н В. с соавт. Тяжелый остеопороз у мужчин в Российской Федерации (исследование ОСТЕО-РФ). Остеопороз и остеопатия. 2020; vol. 23(1):74-75. 18. Cooper C, Campion G, Melton L J 3 rd. Hip fractures in the elderly: a worldwide projection. Osteoporos Int. 1992 Nov; 2(6):285-9. 19. Gullberg B., Johnell O., Kanis J.A. Worldwide projections for hip fracture. Osteoporos. Int. 1997; 7 (5): 407-13. 20. Burge R., Dawson-Hughes B., Solomon D.H. et al. Incidence and economic burden of osteoporosis-related fractures in the United States, 2005–2025. J Bone Miner Res. 2007. 22(3): 465–475. https://DOI:org/10.1359/jbmr.061113. 21. Leslie W.D., Morin S.N. Osteoporosis epidemiology 2013: implications for diagnosis, risk assessment, and treatment. Current opinion in rheumatology. 2014. 26(4):440–6. DOI:10.1302/0301-620X/94B7.28693/. 22. Лесняк О.М. Ершова О.Б., Беловыа К.Ю., Гладкова Е.Н., Синицина О.С. с соавт Эпидемиология остеопоротических переломов в Российской Федерации и Российская модель FRAX.Остеопороз и остеопатии 2014, №3. 3-9. 23. Lauritzen JB, Schwarz P, Lund B, McNair P, Transbol I. Changing incidence and residual lifetime risk of common osteoporosis-related fractures. Osteoporos Int. 1993. 3:127–132. 24. Kristiansen B, Barfod G, Bredesen J, et al. Epidemiology of proximal humeral fractures. Acta Orthop Scand. 1987. 58:75–7. 25. Kannus P, PalvanenM, Niemi, S, Parkkari J, Jarvienen M, Vuori I. Increasing number and incidence of osteoporotic fractures of the proximal humerus in elderly people. BMJ.1996 313(7064):1051–2. 26. Court-Brown CM, Caesar B. Epidemiology of adult fractures: a review. Injury 2006.37: 691–7. DOI: 10.1016/j.injury.2006.04.130 . 27. Кривова А.В., Тимаев Р.В., Родионова С.С. Эпидемиология переломов проксимального отдела бедра в популяции города Твери. Вестник травматологии и ортопедии им. Н.Н. Приорова, 2006, 2,17-20. 28. Оноприенко Г.А., Древаль А.В., Марченкова Л.А., Крюкова И.В. Ретроспективный анализ частоты и стоимости лечения переломов проксимального отдела бедра и дистального отдела предплечья в Московской области (1998-2002). Вестник травматологии и ортопедии им. Н.Н. Приорова, 2006,2, 10-16. 29. Sabesan VJ, Valikodath T, Childs A, Sharma VK. Economic and social impact of upper extremity fragility fractures in elderly patients. Aging Clin Exp Res. 2015; 27(4):539-46. 30. Лебедева А.К., Лесняк О.М., Галстян Р, Елисеева Л.Н., Епанов В.В. с соавт Эпидемиология переломов предплечья, плеча и голени у населения 50 лет и старше в Росссии, Армении, Молдове и Узбекистане (исследование ЭВА) Остеопороз и остеопатии 2016, №2. 16 с. 31. Freedman KB, Kaplan FS, Bilker WB, Strom BL, Lowe RA. Treatment of osteoporosis: are physicians missing an opportunity? J Bone Joint Surg Am. 2000. 82 A: 1063– 1070. 32. Papaioannou A, Kennedy CC, Ioannidis G, Gao Y, Sawka AM, Goltzman D, Tenenhouse A, Pickard L, Olszynski WP, Davison KS, Kaiser S, Josse RG, Kreiger N, Hanley DA, Prior JC, Brown JP, Anastassiades T, Adachi JD; CaMos Research Group. The osteoporosis care gap in men with fragility fractures: the Canadian Multicentre Osteoporosis Study. Osteoporos Int. 2008 Apr;19(4):581-7. doi: 10.1007/s00198-007-0483-0. Epub 2007 Oct 9. PMID: 17924051; PMCID: PMC5104547. 33. Foroohar A, Tosti R, Richmond JM, Gaughan JP, Ilyas AM. Classification and treatment of proximal humerus fractures: inter-observer reliability and agreement across imaging modalities and experience J Orthop. Surg. Res 2011. 6:38. DOI: 10.1186/1749-799X-6-38 34. Young TB, Wallace WA. Conservative treatment of fractures and fracture-dislocations of the upper end of the humerus. J Bone Joint Surg Br.1985. 67 B: 373–7. 35. Мюллер М.Е., Альговер М., Шнайдер Р., Виллингер Х.// Руководство по внутреннему остеосинтезу. Springer-Verlag. – 1996., - 750 с. 36. Neer II CS. Displaced proximal humeral fractures. I. Classification and evaluation. J Bone Joint Surg Am 1970.52:1077–89. 37. De Franco MJ, Brems JJ, Williams Jr GR, Iannotti JP. Evaluation and management of valgus impacted four-part proximal humerus fractures. Clin Orthop Relat Res. 2006 442:109–14. 38. Khatib O, Onyekwelu I, Zuckerman JD. The incidence of proximal humeral fractures in New York State from 1990 through 2010 with an emphasis on operative management in patients aged 65 years or older. J Shoulder Elbow Surg. 2014., 23 (9):1356-62. 39. Genant H, Wu C, van Kuijk C, Nevitt M. Vertebral fracture assessment using a semiquantitative technique. J Bone Miner Res. 2009;8(9):1137-1148. 40. American Academy of Orthopedic Surgeons (AAOS). American Academy of Orthopedic Surgeons clinical practice guideline on: the treatment of distal radius fractures. J Bone Joint Surg. Am. 2011. Apr 20:93(8):775-8. DOI: 10.2106/JBJS.938ebo. 41. Ralph Hertel. Fractures of the proximal humerus in osteoporotic bone. Osteoporos Int. 2005. 16: S65–S72DOI 10.1007/s00198-004-1714-2. 42. Green A., Norris T. Proximal humerus fractures and fracture dislocations. In: Browner B, Jupiter J, Levine A, Trafton P, editors. Skeletal trauma: basic science, management and reconstruction. 3. Philadelphia: Saunders; 2003. pp. 1532–1624. 43. Watts NB, Adler RA, Bilezikian JP, et al. Osteoporosis in men: an Endocrine Society clinical practice guideline. J Clin. Endocrinol. Metab. 2012. 97 (6):1802–1822. DOI: 10.1210/jc.2011-3045. 44. Cosman F, de Beur S, Le Boff M, de Beur SJ, Tanner B Clinician’s Guide to Prevention and Treatment of Osteoporosis. Osteoporos Int. 2014;25(10):2359-81. 45. Schousboe J, Ensrud K, Nyman J, Kane R, Melton L. Potential cost-effective use of spine radiographs to detect vertebral deformity and select osteopenia post-menopausal women for amino-bisphosphonate therapy. Osteoporosis International. 2005: 16 (12):1883-1893. 46. Jimenez-Andrade JM, Mantyh WG, Bloom AP, Freeman KT, Ghilardi JR, Kuskowski MA, Mantyh PW. The effect of aging on the density of the sensory nerve fiber innervation of bone and acute skeletal pain. Neurobiol Aging. 2010. 33: 921–932. 47. Wu SS, Lachmann E, Nagler W. Current medical, rehabilitation, and surgical management of vertebral compression fractures. J Womens Health (Larchmt) 2003. 12(1):17–26. Sinaki M, Pfeifer M, Preisinger E, et al. The role of exercise in the treatment of osteoporosis. Curr Osteoporos Rep. 2010. 8(3):138–144. 48. Gasik R, Styczy ski T. Specifics of pharmacological treatment of back pains in people of old age. Polski Merkuliusz Lekarski. 2006. (124):394–397 49. Bianchi M, Orsini M, Saraifoger S. et.al. Quality of life in post-menopausal osteoporosis. Health Qua! Life Outcome. 2005; 3-78. DOI: 10.1186/1477-7525-3-78. 50. Francis RM, Aspray TJ, Hide G, et al. Back pain in osteoporotic vertebral fractures Osteoporos Int. 2008. 19: 895–903. DOI: 10.1007/s00198-007-0530-x.
Информация
Список сокращений
АР — Ассоциация ревмоортопедов
АТОР — Ассоциация травматологов–ортопедов России
ВТЭО — венозные тромбоэмболические осложнения
ДПИД — дезоксипиридинолин
ЗГТ — заместительная гормональная терапия
КТ — компьютерная томография
ЛФК — лечебная физическая культура
МДРК — мультидисциплинарная реабилитационная команда
МПК — минеральная плотность кости
МРТ — магнитно-резонансная томография
НПВП — нестероидные противовоспалительные и противоревматические препараты
НЯ — нежелательные явления
РАЭ — Российская ассоциация эндокринологов
РЕМС — радиочастотная эхографическая мультиспектроскопия
СКФ — скорость клубочковой фильтрации
СТХ-s — маркер резорбции, продукт деградации коллагена 1 типа
ТГВ — тромбоз глубоких вен
ТЭЛА — тромбоэмболия легочной артерии
ФРМ — физическая реабилитационная медицина
DASH — Disability of the Arm, Shoulder and Hand Outcome Measure, англ. — оценка удовлетворенности пациентом верхней конечностью в повседневной жизни
DXA — двухэнергетическая рентгеновская абсорбциометрия
FDPS — фарнезил- дифосфат синтетаза
FRAX — алгоритм оценки индивидуальной 10-летней вероятности переломов
IGF-I — инсулиноподобный фактор роста-1
IGF-II — инсулиноподобный фактор роста-2
ISCD — Международное общество по клинической денситометрии
P1NP — N-терминальны пропептид проколлагена 1-го типа, маркер костеобразования
RANKL — рецептор лиганда ядерного фактора каппа-бета
TGF-β — трансформирующий ростовой фактор бета
VAS — визуально-аналоговая шкала
# — лекарственный препарат для медицинского применения, используемый в несоответствии с показаниями к применению и противопоказаниями, способами применения и дозами, содержащимися в инструкции по применению лекарственного препарата
** — препарат введен в список жизненно важных средств
Термины и определения
Патологический перелом — это перелом, который возникает на фоне структурных и количественных изменений костной ткани, снижающих ее прочность, поэтому происходит при незначительной травме или даже без нее.
Остеопороз — метаболическое заболевание скелета, характеризующееся уменьшением массы кости в единице объема, нарушением структурных и прочностных характеристик костной ткани и, как следствие, увеличением риска развития переломов.
По международной классификации остеопороз включен в группу болезней XIII класса, подгруппу М80–82.
Критерии оценки качества медицинской помощи
|
№ |
Критерии качества |
Оценка выполнения (да/нет) |
|---|---|---|
|
Этап выявления патологического (низкоэнергетического) перелома |
||
|
1 |
Выполнена рентгенография в двух проекциях, в случае сомнительной визуализации при переломе проксимального отдела бедренной кости выполнена МРТ или КТ (одна область), при переломе плечевой кости выполнена КТ верхней конечности в области проксимального отдела плеча (для выявления сложных многофрагментарных переломов) или МРТ верхней конечности в области проксимального отдела плеча (для определения повреждения мягкотканных структур), при переломе тела позвонка выполнена МРТ или КТ отдела (отделов), соответствующего (соответствующих) локализации данных симптомов , при переломе лучевой кости выполнена КТ или для уточнения повреждения капсульно-связочного аппарата, сопровождающего повреждение костей, выполнена МРТ верхней конечности |
Да/нет |
|
2 |
Выполнена дифференциальная диагностика патологического перелома на фоне остеопороза с патологическим переломом на фоне других метаболических остеопатий или опухолей, которые могут осложняться патологическими переломами |
Да/нет |
|
3 |
При переломах проксимального отдела бедренной кости выполнено хирургическое лечения (остеосинтез и/или эндопротезирование тазобедренного сустава тотальное или гемиартропластика (эндопротезирование тазобедренного сустава однополюсное)) не позднее 48 часов после поступления в стационар, что минимизирует частоту тромбоэмболических, гипостатических, дыхательных и кардиальных осложнений |
Да/нет |
|
4 |
Выполнено пациентам, нуждающимся в проведении оперативного вмешательства для лечения патологических переломов, осложняющих течение остеопороза назначение фармакологической профилактики ВТЭО низкомолекулярными гепаринами из группы гепарина (АТХ код B01AB), с учетом индивидуальных особенностей пациента и хирургических факторов (большая длительная операция, операция с комбинированным доступом), а также в соответствии с клинической оценкой, проводимой лечащим врачом |
Да/нет |
|
5 |
Выполнено исследование уровня общего кальция крови, исследование уровня ионизированного кальция крови исследование уровня, неорганического фосфора,исследование уровня креатинина (СКФ) в крови, определение активности щелочной фосфатазы в крови) |
Да/нет |
|
6 |
Назначена базисная терапия перелома на фоне остеопороза (ежедневный прием соединений кальция (A02AC) или Остеогенона (ТН), которые применяются совместно с #колекальциферолом** 10–20 мкг в сутки или альфакальцидолом** 0,5–1,0 мкг в сутки), либо назначен один из комбинированных препаратов: кальция карбонат + колекальциферол или альфакальцидол + карбонат кальция) |
Да/нет |
|
7 |
Пациентам с переломами проксимального отдела бедренной кости на фоне остеопороза начата медицинская реабилитация, которая назначена врачом физической и реабилитационной медицины, врачом по лечебной физкультуре, врачом по медицинской реабилитации в раннем послеоперационном периоде с целью профилактики гипостатических осложнений, расширения двигательной активности и самообслуживания |
Да/нет |
|
8 |
Медицинская реабилитация на стационарном этапе проведена всем пациентам, независимо от метода консервативного или оперативного лечения, при переломе проксимального отдела плечевой кости, переломе дистального отдела лучевой кости или переломе тела позвонка, которая назначена врачом физической и реабилитационной медицины, врачом по лечебной физкультуре, врачом по медицинской реабилитации |
Да/нет |
|
|
Этап наблюдения за консолидацией перелома |
|
|
9 |
Выполнено в динамике для персонализации дозы препарата исследование уровня общего кальция в крови и проведена коррекции дозы препаратов базисной терапии перелома на фоне остеопороза (соединений кальция, АТХ группы A02AC / Остеогенон (ТН), в комбинации с #колекальциферолом** 10–20 мкг в сутки или альфакальцидолом** 0,5–1,0 мкг в сутки или кальция карбонат + колекальциферол или альфакальцидол + карбонат кальция (комбинированные препараты)) |
Да/нет |
|
10 |
При переломе проксимального отдела бедренной кости дополнительно к базисной терапии через 1–2 мес. с момента перелома назначена антирезорбтивная терапия — бисфосфонаты (АТХ M05BA) (предпочтительнее #Золедроновая кислота** 5 мг) или деносумаб** 60 мг |
Да/нет |
|
11 |
В случае выявления признаков нарушения консолидации чрезвертельного перелома в типичный для данной локализации срок и при удовлетворительном стоянии отломков проведена коррекция доз препаратов базисной терапии и назначен Терипаратид** 20 мкг в день для стимуляции костеобразования |
Да/нет |
|
12 |
Выполнена повторная оценка уровнякальция в крови и кальция в моче (суточной) для коррекции дозы препаратов базисной терапии и оценка маркеров ремоделирования для назначения патогенетической терапии остеопороза (Бисфосфонаты, деносумаб,** терипаратид**) в случае, если при удовлетворительном стоянии отломков перелом плечевой кости не срастается в обычные сроки. |
Да/нет |
|
|
Этап завершения лечения низкоэнергетического перелома |
|
|
13 |
Достигнута консолидация патологического перелома в обычные для посттравматического перелома этой локализации сроки |
Да/нет |
|
14 |
Пациенту назначена патогенетическая терапия для лечения , согласно Федеральным клиническим рекомендациям «Остеопороз» или он направлен к специалисту, который занимается лечением остеопороза |
Да/нет |
Приложение А1. Состав рабочей группы по разработке и пересмотру клинических рекомендаций
Афаунов А.А. - д.м.н., профессор. Краснодар, член АТОР.
Ахтямов И. - д.м.н., профессор. Казань, член АТОР.
Белая Ж.Е. - д.м.н., Москва, член РАЭ.
Героева И.Б. - д.м.н., реабилитолог.
Голубев И.О. - Москва, член АТОР.
Дарчия Л.Ю. - к.м.н., Москва, член АТОР.
Загородний Н.В. - д.м.н., профессор, членкор. РАН. Москва, член АТОР.
Кокорев А.И. - к.м.н., Москва, член АТОР.
Колесов С.В. - д.м.н., Москва, член АТОР.
Котельников Г.П. - д.м.н., академик РАН. Самара, член АТОР.
Кулешов А.А. - д.м.н. Москва, член АТОР.
Лазарев А.Ф. - д.м.н., профессор. Москва, член АТОР.
Макаров М.А. - к.м.н. член АР.
Минасов Б.Ш. - д.м.н., профессор. Уфа, член АТОР.
Назаренко А.Г. - д.м.н., Москва, член АТОР.
Отделёнов В.А. - к.м.н., Москва, врач-клинический фармаколог.
Очкуренко А.А. - д.м.н., профессор. Москва, член АТОР.
Родионова С.С. - д.м.н., Москва, член АТОР.
Рожинская Л.Я. - д.м.н., профессор. Москва, член РАЭ.
Солод Э.И. - д.м.н., Москва, член АТОР.
Торгашин А.Н. - к.м.н., Москва, член АТОР.
Фарба Л.Я. - Москва, член АТОР.
Шумский А.А. - к.м.н., Москва, член АТОР.
Конфликт интересов: авторы не имели конфликта интересов при разработке данных клинических рекомендаций.
Приложение А2. Методология разработки клинических рекомендаций
Целевая аудитория данных клинических рекомендаций:
-
Врачи-травматологи-ортопеды;
-
Врачи-вертебрологи;
-
Врачи-рентгенологи
-
Врачи-терапевты;
-
Врачи общей практики;
-
Врачи других специальностей, занимающиеся диагностикой и лечением патологических переломов и их последствий.
Этапы оценки уровней достоверности доказательств и убедительности рекомендаций:
-
Определение критериев поиска и отбора публикаций о клинических исследованиях (КИ) эффективности и/или безопасности медицинского вмешательства, описанного в тезисе-рекомендации.
-
Систематический поиск и отбор публикаций о КИ в соответствии с определёнными ранее критериями.
Систематический поиск и отбор публикаций о клинических исследованиях:
Доказательной базой для рекомендаций явились публикации, отобранные с помощью информационного поиска в базах данных ЦНМБ «Российская медицина», MEDLINE (НМБ США) и COCHRANE Library, научных электронных библиотеках eLibrary.ru и «КиберЛенинка», а также в сети Интернет с помощью поисковых систем Яндекс, Google и Google Scholar, путем просмотра ведущих специализированных рецензируемых отечественных медицинских журналов по данной тематике и рекомендаций по лечению переломов международной Ассоциации Остеосинтеза AO/ASIF.
Уровень достоверности доказательств, содержащихся в публикациях, оценивали в соответствии с таблицами 1 и 2. Отбирали публикации с максимальным уровнем достоверности доказательств.
Таблица 1. Шкала оценки уровней достоверности доказательств (УДД) для методов диагностики (диагностических вмешательств)
|
УДД |
Расшифровка |
|---|---|
|
1 |
Систематические обзоры исследований с контролем референсным методом или систематический обзор рандомизированных клинических исследований с применением мета-анализа |
|
2 |
Отдельные исследования с контролем референсным методом или отдельные рандомизированные клинические исследования и систематические обзоры исследований любого дизайна, за исключением рандомизированных клинических исследований, с применением мета-анализа |
|
3 |
Исследования без последовательного контроля референсным методом или исследования с референсным методом, не являющимся независимым от исследуемого метода или нерандомизированные сравнительные исследования, в том числе когортные исследования |
|
4 |
Несравнительные исследования, описание клинического случая |
|
5 |
Имеется лишь обоснование механизма действия или мнение экспертов |
Таблица 2. Шкала оценки уровней достоверности доказательств (УДД) для методов профилактики, лечения и реабилитации (профилактических, лечебных, реабилитационных вмешательств)
|
УДД |
Расшифровка |
|---|---|
|
1 |
Систематический обзор РКИ с применением мета-анализа |
|
2 |
Отдельные РКИ и систематические обзоры исследований любого дизайна, за исключением РКИ, с применением мета-анализа |
|
3 |
Нерандомизированные сравнительные исследования, в т.ч. когортные исследования |
|
4 |
Несравнительные исследования, описание клинического случая или серии случаев, исследования «случай-контроль» |
|
5 |
Имеется лишь обоснование механизма действия вмешательства (доклинические исследования) или мнение экспертов |
Таблица 3. Шкала оценки уровней убедительности рекомендаций (УУР) для методов профилактики, диагностики, лечения и реабилитации (профилактических, диагностических, лечебных, реабилитационных вмешательств)
|
УУР |
Расшифровка |
|---|---|
|
A |
Сильная рекомендация (все рассматриваемые критерии эффективности (исходы) являются важными, все исследования имеют высокое или удовлетворительное методологическое качество, их выводы по интересующим исходам являются согласованными) |
|
B |
Условная рекомендация (не все рассматриваемые критерии эффективности (исходы) являются важными, не все исследования имеют высокое или удовлетворительное методологическое качество и/или их выводы по интересующим исходам не являются согласованными) |
|
C |
Слабая рекомендация (отсутствие доказательств надлежащего качества (все рассматриваемые критерии эффективности (исходы) являются неважными, все исследования имеют низкое методологическое качество и их выводы по интересующим исходам не являются согласованными) |
Порядок обновления клинических рекомендаций.
Механизм обновления клинических рекомендаций предусматривает их систематическую актуализацию – не реже чем один раз в три года, а также при появлении новых данных с позиции доказательной медицины по вопросам диагностики, лечения, профилактики и реабилитации конкретных заболеваний, наличии обоснованных дополнений/замечаний к ранее утверждённым КР, но не чаще 1 раза в 6 месяцев.
Приложение А3. Справочные материалы, включая соответствие показаний к применению и противопоказаний, способов применения и доз лекарственных препаратов, инструкции по применению лекарственного препарата
Приложение А3.1 Рекомендуемые дозы, кратность и способ введения антикоагулянтов для профилактики при высокой степени риска развития ВТЭО у взрослых
|
Препарат |
Рекомендуемые дозы, кратность и способ введения |
|---|---|
|
Гепарин натрия** |
Подкожно по 5000 МЕ 3 раза в сутки. При вмешательствах первая инъекция за 1-2 часа до начала операции. |
|
Бемипарин натрия |
Подкожно 3500 ME анти- Ха один раз в сутки. При вмешательствах за 2 часа до начала операции или через 6 часов после, в последующие дни каждые 24 часа. |
|
Далтепарин натрия |
Выбрать один из режимов дозирования, приведенных ниже: а. при начале профилактики за день до операции: 5000 МЕ п/к вечером накануне операции, затем по 5000 МЕ п/к каждый вечер после операции; б. при начале профилактики в день проведения операции: 2500 МЕ п/к за 2 часа до операции и 2500 МЕ п/к через 8-12 часов, но не ранее, чем через 4 часа после окончания операции. Затем со следующего дня каждое утро по 5000 МЕ п/к; в. при начале профилактики после операции: 2500 МЕ п/к через 4-8 часов после операции, но не ранее, чем через 4 часа после окончания операции. Затем со следующего дня по 5000 МЕ п/к в сутки. |
|
Надропарин кальция |
Подкожно (стандартная дозировка: 9500 анти-Ха МЕ/мл): 1. При профилактике ВТЭО у пациентов с высоким риском тромбообразования: 1) при массе тела до 70 кг 0,4 мл один раз в сутки; 2) при массе тела 70 кг и более 0,6 мл один раз в сутки; 3) для пожилых пациентов целесообразно снижение дозы до 0,3 мл. 2. При ортопедических вмешательствах: 1) При массе тела до 50 кг 0,2 мл за 12 часов до и через 12 часов после операции, далее один раз в сутки до 3-го дня после операции; с 4-го дня после операции 0,3 мл один раз в сутки; 2) При массе тела до 50-69 кг 0,3 мл за 12 часов до и через 12 часов после операции, далее один раз в сутки до 3-го дня после операции; с 4-го дня после операции 0,4 мл один раз в сутки. 3) При массе тела до 70 кг и более 0,4 мл за 12 часов до и через 12 часов после операции, далее один раз в сутки до 3-го дня после операции; с 4-го дня после операции 0,6 мл один раз в сутки. |
|
Эноксапарин натрия** |
Подкожно 40 мг один раз в сутки. При вмешательствах за 12 часов до и через 12 часов после операции, далее один раз в сутки в течение послеоперационного периода. |
|
Парнапарин натрия** |
Подкожно 0,4 мл (4250 анти-Ха МЕ) один раз в сутки. При вмешательствах за 12 часов до и через 12 часов после операции, затем один раз в сутки в течение послеоперационного периода. |
Следует учесть, что проведение спинальной или эпидуральной анестезии возможно только спустя 12 часов после введения дозы низкомолекулярных гепаринов (НМГ) из группы гепарина (АТХ-код группы B01AB) и не раньше, чем через 4-6 часов после введения нефракционированного гепарина из группы гепарина (АТХ-код группы B01AB) (при этом показатели АЧТВ или АВСК должны соответствовать норме) [288, 294].
Приложение А3.2 Рекомендуемые интервалы между профилактическим применением антикоагулянтов и нейроаксиальными вмешательствами
|
Антикоагулянт |
Перед нейраксиальным вмешательством (минимальное время между последним применением антикоагулянта и нейраксиальной процедурой) |
При установленном эпидуральном катетере |
После удаления эпидурального катетера (сроки возобновления применения антикоауглянта) |
|---|---|---|---|
|
Гепарин натрия** |
4-6 ч |
Предпочтительный антикоагулянт |
1 ч |
|
НМГ B01AB в профилактической дозе - эноксапарин натрия** 40 мг 1 раз в день п/к (при нормальной функции почек);
- эноксапарин натрия** 20 мг 1 раз в день п/к (при клиренсе креатинина <30 мл/мин.) |
≥12 ч
≥24 ч (при клиренсе креатинина <30 мл/мин.) |
После установки катетера должно пройти не менее 8 ч перед подкожной инъекцией НМГ.
Удалять катетер следует не ранее, чем через 12 ч после подкожной инъекции НМГ. |
4 ч |
|
фондапаринукс натрия |
36-72 ч |
Противопоказаны |
6 ч |
|
дабигатрана этексилат** |
3-5 дней |
||
|
ривароксабан** |
3 дня |
||
|
апиксабан** |
3 дня |
Ограничения во времени между нейраксиальным вмешательством и применением антикоагулянтов представлены в соответствии с Европейским руководством по профилактике ВТЭО в периоперационный период [292].
Приложение А3.3 Методика проведения паравертебральной блокады
Паравертебральная блокада проводится смесью лекарственного препарата из группы глюкокортикоидов (АТХ H02AB) и ропивакаина** в концентрации 7,5 мг/мл в объеме 10-40 мл [339].
Техника блокады:
А. Подготовка пациента:
Положение: лежа на животе, подушка под живот для легкого сгибания позвоночника.
Определение уровня блокады: пальпация остистых отростков, маркировка кожи (можно УЗИ-навигация).
Обработка кожи: антисептиком (от центра к периферии).
Б. Анатомические ориентиры:
Место вкола: 2-3 см латеральнее остистого отростка (на уровне нужного сегмента).
Глубина: 3-5 см (зависит от телосложения).
В. Выполнение инъекции:
Проводят инфильтрационную анестезию кожи.
Иглу вводят перпендикулярно коже до контакта с поперечным отростком.
Иглу слегка выводят и направляют каудально/краниально, продвигая на 1-2 см глубже (в паравертебральное пространство).
Аспирационная проба (исключают попадание в сосуд).
Вводят препарат (3-5 мл) – должно быть минимальное сопротивление.
Г. После процедуры:
Наблюдение 20-30 мин. (возможны головокружение, гипотензия).
Оценка эффекта (уменьшение боли через 10-15 мин.) [166, 167].
Приложение Б. Алгоритмы действий врача
Приложение Б1. Алгоритм ведения пациента с патологическим переломом проксимального отдела бедренной кости (на фоне остеопороза)

Приложение Б2. Алгоритм ведения пациента с патологическим переломом проксимального отдела плечевой кости (на фоне остеопороза)


Приложение Б4 Алгоритм ведения пациента с патологическим переломом дистального метаэпифиза лучевой кости (на фоне остеопороза)

Приложение В. Информация для пациента
Какие бывают переломы?
Основная классификация переломов основывается на их локализации, т.е. зависит от того, какая кость повреждена. Но есть и другая важная классификация, где переломы разделены на 2 группы по степени усилия, которое нужно приложить, чтобы повредить костную ткань, в норме отличающуюся прочностью:
Высокоэнергетические переломы — возникают вследствие чрезмерно сильного воздействия на кость (их называют посттравматические)
Низкоэнергетические переломы — возникают вследствие незначительного воздействия на кость. При остеопорозе их называют «патологическими», так как остеопороз - это метаболическое системное заболевание скелета, характеризующееся снижением костной массы и микроархитектурными повреждениями костной ткани, которые ведут к увеличению хрупкости кости и повышению риска переломов.
Как заподозрить остеопороз?
Это заболевание может долго протекать бессимптомно и нередко клинически проявляется именно низкоэнергетическим переломом. Какие «тревожные звоночки» могут навести на мысль о возможном остеопорозе?
Боли в крестце и в поясничной области, усиливающиеся при ходьбе и физической нагрузке; чувство тяжести между лопатками;
утомляемость и необходимость частого дневного отдыха в положении «лежа»;
сутулость и уменьшение роста (от 2 до 5 см;)
При наличии этих признаков необходимо обратиться к врачу, не принимайте самостоятельно обезболивающие препараты, не обращайтесь к массажистам и мануальным терапевтам без предварительного рентгенологического обследования.
Методы диагностики
Рентгенологическая диагностика является наиболее доступной, но имеет существенный недостаток в диагностике остеопороза – потеря костной массы при рентгенографии выявляется только при дефиците свыше 30%. Но рентгенография позволяет выявить переломы тел позвонков, провести дифференциальный диагноз с рядом других заболеваний, которые тоже могут протекать бессимптомно.
Двухэнергетическая рентгеновская денситометрия – исследование, позволяющее по содержанию минералов (главным образом кальция) в костной ткани измерить количество кости, оценить динамику прогрессирования заболевания и эффективность терапии.
Переломы верхних конечностей случаются обычно при падении с высоты собственного роста с упором на вытянутую руку. Как правило, ломается либо лучевая кость возле лучезапястного сустава, либо плечевая кость около сустава. Оба вида перелома очень болезненны, поэтому необходимо срочно обращаться врачу.
Перелом шейки бедра на фоне остеопороза возникает у лиц в возрасте (60–80 лет) в результате падения с высоты роста. В связи с тем, что остеопороз «помолодел» эти переломы все чаще встречаются у лиц 40- 50 лет. Этот перелом относится к наиболее тяжелым осложнениям системного остеопороза.
Переломы тел позвонков почти в 70% случаев протекают без боли и выявляются только при рентгенографии, поэтому Вы можете долго не догадываться не только о своем заболевании, но и о переломе. Будьте внимательны! Если ваш рост уменьшился на 2 см или больше, срочно обратитесь к врачу и сделайте рентгенографию позвоночника.
Особенности терапии переломов при остеопорозе
Тактику лечения переломов определяет врач травматолог-ортопед индивидуально в зависимости от сложности, вида перелома и осложнений. В любом случае различают следующие виды терапии: консервативная (без хирургического вмешательства, но с иммобилизацией поврежденной конечности) и хирургическое (например, остеосинтез с помощью металлоконструкций), и фармакологическая (назначение препаратов для лечения остеопороза). Лечение переломов, возникших на фоне остеопороза всегда комбинированное: хирургическое или консервативное, включая фармакотерапию остеопороза.
При переломе проксимального отдела плечевой кости
По показаниям (их определяет врач-травматолог) проводится:
– консервативное лечение – фиксация в косыночной повязке или в отводящей шин;
– хирургическое лечение (остеосинтез) - отломки либо фиксируются различными металлоконструкциями, либо по показаниям, в отдельных случаях, проводят операцию эндопротезирования.
Перелом шейки бедренной кости
У лиц старше 60 лет на его долю приходится почти 30% всех переломов, а именно этот перелом чаще всего приводит к инвалидности и даже летальному исходу. Эта локализация переломов требует госпитализации и оказания хирургической помощи в первые 48-72 часов после травмы. Консервативные методы применяются только при наличии серьезных противопоказаний к операции, например, инфаркт миокарда. Они являются своего рода «методами отчаяния».
При переломе шейки бедра выполняется 2 вида операций: остеосинтез или эндопротезирование тазобедренного сустава.
Остеосинтез – самая популярная операция, выполняющаяся при переломе шейки бедра. Она проводится под общим наркозом и контролем рентгенологического аппарата. Хирург восстанавливает нормальное положение костей и скрепляет их металлоконструкцией (винты, штифты и др.). Консолидация (сращение) перелома на фоне остеопороза происходит очень медленно и требуется назначение препаратов, которые нормализуют процессы, протекающие в костной ткани.
Реабилитация после перелома шейки бедра
После операции зону перелома необходимо контролировать для оценки темпов срастания перелома. После полной консолидации перелома металлоконструкции удаляют. В случае операции эндопротезирования пациенту рекомендуют специальные программы реабилитации. В послеоперационном периоде необходимо обучиться навыкам ухода за собой и выполнению повседневных задач с использованием специальных приспособлений.
ВНИМАНИЕ.
После операции на бедренной кости необходимо избегать сгибания в тазобедренном суставе более 90 градусов.
Нельзя поднимать колено выше, чем тазобедренный сустав (даже когда вы сидите), скрещивать ноги, чрезмерно разводить их в стороны, избегать падений.
В большинстве случаев после операции эндопротезирования тазобедренного сустава первые два месяца рекомендована ходьба на костылях с умеренной нагрузкой на оперированную конечность, далее до шести месяцев - ходьба с тростью в противоположной руке.
Восстановление после операции зависит не только от того, как вы будете выполнять рекомендации врача, но и от вашего общего состояния здоровья до перелома. В период реабилитации пациентов с переломом шейки бедра двигательная активность занимает очень важное место. Чем больше человек двигается, тем больше вероятность восстановления его способности к передвижению без опоры и меньше риск развития тяжелых заболеваний.
Лечебная физкультура улучшает кровообращение, способствует сращению перелома и восстановлению функций суставов, предупреждает появление контрактур. В первые дни реабилитации активность определяется состоянием пациента – обычно это изменение положения рук и ног, переход из положения «лежа» в положение «сидя» (при помощи медсестры и специальных приспособлений). Затем под контролем врача-реабилитолога постепенно увеличивается нагрузка на травмированную конечность.
Переломы тел позвонков
Это самый часто встречаемый перелом при остеопорозе и, к сожалению, не всегда «замеченный». Лечение переломов тел позвонков, как правило, консервативное и редко требуют хирургического вмешательства. Для создания условий, способствующих заживлению перелома, необходимо следить за осанкой и стремиться удерживать позвоночник в нейтральном положении.
Нейтральное положение
Позвоночник можно представить в виде башни из костных блоков, уложенных друг на друга и фиксированных между собой, как кубики LEGO. Каждый из 24 позвонков имеет определенную форму и размер. Когда они все уложены друг на друга, они образуют три естественных небольших изгиба. Данное положение называется нейтральным.
Вставание с постели
-
Постарайтесь держать позвоночник в выпрямленном положении –для этого представьте, что это металлический стержень;
-
Опускаете ноги вниз, параллельно с этим упираетесь руками в кровать для поднятия туловища;
-
Постарайтесь сидеть на кровати как можно выше;
-
Удобно, если возле кровати у вас будут ходунки, за которые вы можете держаться руками. Если ходунков нет, поставьте стул с высокой спинкой;
-
Когда принимаете вертикальное положение, держитесь за стул или ходунки.
«Укладывание» в постель
При укладывании в постель необходимо совершать противоположные действия:
-
Сядьте на край кровати;
-
Медленно опускайтесь в сторону и вытяните ноги на кровати;
-
Выпрямив позвоночник, аккуратно перевернитесь на спину;
-
Поворачивайте голову, а затем бедра и плечи единым блоком.
Ходьба
После перелома позвонка рекомендуется больше ходить/стоять и меньше сидеть. Постарайтесь хотя бы каждый час вставать с кровати и несколько минут ходить. При этом нужно выпрямлять позвоночник, насколько возможно. Сидеть нужно с выпрямленной спиной, для этого используйте стул с высокой спинкой и твердым сиденьем, позвоночник должен прижиматься как можно плотнее к спинке стула.
В автомобиле
Для пристегивания ремня безопасности требуется вращение туловища. Сильное скручивание увеличивает риск повторного перелома. Старайтесь как можно больше вытянуть позвоночник и совершать движения совместно с бедрами. В автомобиле рекомендуется использовать клин-подушку, которая позволит легче выходить из машины.
Наклоны с сохранением нейтрального положения спины
Когда вы наклоняетесь вперед используйте так называемое «положение петли» между позвоночником и бедром.
При этом значительно снижается нагрузка на позвоночник и уменьшается риск повторных переломов. Чтобы принять правильное положение, согните ноги в коленях, сохраняя спину прямой. В первое время, после перелома, это некомфортно, однако, далее вы отметите, как снижается нагрузка на позвоночник. Посмотрите на себя в зеркало, чтобы убедиться, что вы выполняете наклоны правильно.
Корсеты и ортезы
Необходимо с первого дня после перелома тел позвонков носить корсет. Основная задача корсета при остеопорозе — увеличить внутрибрюшное давление, за счет чего снижается нагрузка на позвоночник.
Не рекомендуется использовать массивные и жесткие корсеты.
Даже при переломе в грудном отделе позвоночника возможно ношение поясничных полужестких корсетов. Можно использовать и грудопоясничные корсеты.
Рекомендуется ходьба и ношение корсета с первых дней после перелома.
ВНИМАНИЕ!!!
При переломах тел позвонков или большой потере костной ткани корсет носят весь день, его использование может быть длительным, так как современные конструкции не способствуют атрофии мышц спины и живота.
Спустя 6–8 недель после перелома можно приступать к упражнениям для укрепления мышц спины под наблюдением врача ЛФК. При этом увеличивать периоды активности и снижать время отдыха.
Лечебная физкультура при переломах тел позвонков
-
Начинается под контролем врача.
-
Упражнения направлены на укрепление мышц спины.
-
Выполняются упражнения в положении лежа на спине, с подушкой под головой, если это необходимо.
-
Сгибать ноги в коленных суставах до 90 градусов.
Возвращаясь к повседневной жизни
Необходимо помнить основные правила:
-
держать позвоночник в нейтральном положении;
-
больше ходить и стоять, меньше сидеть;
-
ходить с поднятой головой;
-
использовать для наклонов «положение петли»;
-
не поднимать более 3 кг;
-
делать упражнения в положении лежа на спине.
Как уменьшить боль?
-
Сразу обратитесь к врачу и неукоснительно соблюдайте все его рекомендации.
-
Прием анальгетиков, нестероидных противовоспалительных и противоревматических препаратов (НПВП) должен контролироваться врачом.
-
Сохраняйте правильное положение конечности, занимайтесь ЛФК только под контролем специалиста, следите за режимом дня и питанием.
Лечение хронического болевого синдрома, как правило, индивидуальное. Выбор метода зависит от травмы, общего состояния человека и причин боли. В это время доктор может рекомендовать более активное использование поврежденной конечности, несмотря на сохраняющийся болевой синдром. Если вы боитесь выполнять определенные движения или действия — это нормально. Память о боли может быть сильной и страх перед повторным переломом способен привести к беспокойству и снижению общей активности.
В этом случае необходимо выполнять движения под контролем врача-реабилитолога.
Общие рекомендации при переломах
-
Ни в коем случае не снимайте гипс или другие иммобилизующие конструкции раньше времени.
-
Будьте осторожны и не стесняйтесь просить о помощи близких и пользоваться специальными устройствами.
-
Позаботьтесь о своем питании и достаточном количестве кальция и витамина D в рационе.
-
Приступайте к гимнастике только под контролем врача.
-
Точно соблюдайте рекомендации врача и принимайте все необходимые препараты.
Диета и питание
Скелет содержит 99 % кальция в организме, где вместе с фосфатом он образует кристаллы гидроксиапатита. Когда внешний источник кальция является недостаточным, из костной ткани начинает выделяться кальций для поддержания кальция крови на постоянном уровне. Чтобы организм получал достаточное количество кальция и других веществ, важных для здоровья костей, нужно правильно питаться.
-
Исключить употребление продуктов, которые ускоряют выведение кальция из организма: кофе, крепкий чай, шоколад, какао.
-
Как можно реже включать в рацион продукты, богатые жирными кислотами: маргарин, масло, майонез.
ПРОДУКТЫ, СОДЕРЖАЩИЕ ПОЛЕЗНЫЕ ВЕЩЕСТВА:
-
Кальций: миндаль, творог, капуста и т. д.
-
Витамин D: яйца, кунжут, сметана, сыр.
-
Цинк: сельдерей, морепродукты, печень, бобовые.
-
Витамин В6 и фолиевая кислота: морепродукты, говяжья печень, злаковые, бобовые.
-
Магний: зерновые, бананы, грецкие орехи, молочные продукты, бобовые, листовые овощи.
Медикаментозная терапия переломов
Средние сроки сращения переломов, в том числе и низкоэнергетических на фоне остеопороза, в последние десятилетия значительно увеличились (по данным ЦИТО в 1,5–2 раза), что связано с ростом дефицита кальция и D-гормона, малоактивным образом жизни, ростом сопутствующих заболеваний, повышением случаев гормональных нарушений др.
Увеличение сроков сращения перелома, а еще хуже — отсутствие сращения может приводить к развитию ложного сустава, ограничению активности, значительному ухудшению качества жизни и удлинению сроков нетрудоспособности.
Часто бывает, что отлично проведенная репозиция отломков, иммобилизация или операция остеосинтеза не приводят к сращению перелома даже через длительный срок. На практике данные примеры – отнюдь не редкость. Именно поэтому важна медикаментозная терапия переломов, направленная на восстановление нормального воспроизводства костной ткани.
Общие рекомендации по лекарственному лечению переломов
Любая медикаментозная терапия должна назначаться и контролироваться врачом, т.к. необходим подбор оптимальной, наиболее эффективной и безопасной схемы, подбор доз и режима приема. Бесконтрольный прием препаратов может, с одной стороны, вызвать тяжелые осложнения, а с другой — быть абсолютно неэффективным.
Необходимо помнить, что при остеопорозе риск повторных переломов очень высокий и для их профилактики необходимо продолжить лечение остеопороза под наблюдением специалистов, которые занимаются лечением этого хронического заболевания.
Приложение Г1-ГN. Шкалы оценки, вопросники и другие оценочные инструменты состояния пациента, приведенные в клинических рекомендациях
Приложение Г1. Визуально-аналоговая шкала боли (ВАШ)
Название на русском языке: Визуально-аналоговая шкала боли
Оригинальное название: Visual analogue scale (VAS).
Источник: (официальный сайт разработчиков, публикация с валидацией): Hawker GA, Mian S, Kendzerska T, French M. Measures of adult pain: Visual Analog Scale for Pain (VAS Pain), Numeric Rating Scale for Pain (NRS Pain), McGill Pain Questionnaire (MPQ), Short-Form McGill Pain Questionnaire (SF-MPQ), Chronic Pain Grade Scale (CPGS), Short Form-36 Bodily Pain Scale (SF-36 BPS), and Measure of Intermittent and Constant Osteoarthritis Pain (ICOAP). Arthritis Care Res (Hoboken). 2011; 63 Suppl 11: S 240–252
Тип: шкала оценки
Назначение: оценка боли
Содержание:

Ключ (интерпретация): ВАШ представляет собой прямую линию длиной 10 см. Пациенту предлагается сделать на линии отметку, соответствующую интенсивности испытываемой им боли. Левая граница линии соответствует определению «боли нет», правая - «худшая боль, какую можно себе представить». Расстояние между левым концом линии и сделанной отметкой измеряется в миллиметрах и заносится в лист наблюдений.
Пояснения: выполнять оценку рекомендуется при включении пациента в исследование до вмешательства (лечение, операция). Так как заполнение анкеты ВАШ не требует много времени, оценку можно проводить ежедневно в течение всего курса лечения. Полученные таким образом данные могут явиться ценным отображением обезболивающего эффекта проводимого лечения. При динамической оценке изменение интенсивности боли считается объективным и существенным, если настоящее значение ВАШ отличается от предыдущего более чем на 13 мм.
Как правило, используется бумажная, картонная или пластмассовая линейка длиной 10 см. С обратной стороны линейки нанесены сантиметровые деления, по которым врач (а в зарубежных клиниках это обязанность среднего медперсонала) отмечает полученное значение и заносит в лист наблюдения. К безусловным преимуществам этой шкалы относятся ее простота и удобство.
Приложение Г2. Краткий опросник неспособности верхней конечности QuickDASH
Название на русском языке: Краткий опросник неспособности руки, плеча и кисти
Оригинальное название: The shortened disabilities of the arm, shoulder and hand questionnaire (Quick DASH)
Источник: Quick DASH Outcome Measures: Russian translation. Institute for Work & Health, 2006. https: //dash.iwh.on.ca /available-translations
Тип: вопросник
Пояснения: Если на более чем 3 вопроса не даны ответы — результат не считается валидным
Также есть дополнительные модули (по 4 вопроса каждый):
Работа
Спорт/музыка
Они оцениваются аналогично основной части и интерпретируются отдельно
Назначение: оценка влияния травм и заболеваний опорно-двигательного аппарата на функцию верхних конечностей
Ключ (интерпретация):
Опросник содержит 30 вопросов, каждый из которых оценивается по 5-бальной шкале
1 — нет трудностей / боли
2 — незначительные
3 — умеренные
4 — выраженные
5 — невозможно выполнить / крайне выраженные
Расчёт итогового балла DASH:
Сложите баллы по всем отвеченным вопросам
Вычтите 30 (это минимальный возможный суммарный балл)
Разделите результат на 1,2 (это шкалирование до 100 баллов
0–20 баллов — минимальные ограничения
21–40 — умеренные
41–60 — выраженные
61–80 — тяжёлые
81–100 — крайне тяжёлые ограничения функции руки
Содержание:
ИНСТРУКЦИИ: Этот опросник касается вашего состояния, а также вашей способности воспроизвести некоторые действия. Пожалуйста ответьте на каждый вопрос, ссылаясь на Ваше состояние в течение последней недели, поставив кружок около соответствующего номера. Если Вы не имели возможности исполнить конкретное действие на прошлой неделе, пожалуйста выберите наиболее подходящий ответ. Не важно какую руку Вы используете, чтобы исполнить то или иное действие; пожалуйста ответьте, основываясь на вашу способность, независимо от того, как Вы самостоятельно выполняете задачу.
|
Пожалуйста оцените вашу способность делать следующие действия в течение последней недели, ставя кружок вокруг номера соответствующего ответа |
|||||
|---|---|---|---|---|---|
|
|
нетрудно |
немного трудно |
умеренно трудно |
очень трудно |
невозможно |
|
1. Открыть плотно закрытую или новую банку с резьбовой крышкой |
1 |
2 |
3 |
4 |
5 |
|
2. Делать тяжелые домашние хозяйственные работы (например, мыть стены, мыть полы) |
1 |
2 |
3 |
4 |
5 |
|
3. Нести хозяйственную сумку или портфель |
1 |
2 |
3 |
4 |
5 |
|
4. Мыть спину |
1 |
2 |
3 |
4 |
5 |
|
5. Резать ножом пищевые продукты |
1 |
2 |
3 |
4 |
5 |
|
6. Действия или занятия, требующие некоторую силу или воздействие через вашу руку или плечо (напр., теннис, подметание, работа молотком и т.д.) |
1 |
2 |
3 |
4 |
5 |
|
|
нисколько |
немного |
умеренно |
много |
чрезвычайно |
|
7. До какой степени проблема вашей руки, плеча или кисти сталкивалась с вашей нормальной социальной активностью (в кругу семьи, друзей, соседей) в течение прошлой недели? |
1 |
2 |
3 |
4 |
5 |
|
|
без ограничения |
немного |
умеренно |
много |
неспособный (ая) |
|
8. Были ли Вы ограничены в вашей работе или других регулярных ежедневных действиях из-за проблемы вашей руки, плеча или кисти в течение прошлой недели? |
1 |
2 |
3 |
4 |
5 |
|
Пожалуйста оцените серьезность следующих признаков на последней неделе: |
нет |
немного |
умеренно |
много |
чрезвычайно |
|
9. Боль в руке, плече или кисти |
1 |
2 |
3 |
4 |
5 |
|
10. Покалывание в руке, плече или кисти |
1 |
2 |
3 |
4 |
5 |
|
|
нетрудно |
немного трудно |
умеренно трудно |
очень трудно |
настолько трудно, что не могу спать |
|
11. Насколько трудно было спать из-за боли в руке, плече или кисти в течение прошлой недели? |
1 |
2 |
3 |
4 |
5 |

|
РАЗДЕЛ РАБОТЫ (ДОПОЛНИТЕЛЬНЫЙ) Следующие вопросы касаются воздействия проблемы вашей руки, плеча или кисти на способность работать (включая ведение домашнего хозяйства, если это ваше основное дело). Пожалуйста укажите, кем Вы работаете: ___________________________________________ □ Я не работаю. (Вы можете пропустить данный раздел). Пожалуйста, обведите в кружок цифру, наилучшим образом описывающую вашу физическую способность на прошлой неделе. |
|
|||||
|---|---|---|---|---|---|---|
|
Имели ли Вы трудность: |
нетрудно |
немного трудно |
умеренно трудно |
очень трудно |
невоз- можно |
|
|
1. Используя привычную технику для вашей работы? |
1 |
2 |
3 |
4 |
5 |
|
|
2. Из-за боли в руке, плече или кисти, выполняя вашу привычную работу? |
1 |
2 |
3 |
4 |
5 |
|
|
3. Выполняя свою работу так, как Вам хотелось бы? |
1 |
2 |
3 |
4 |
5 |
|
|
4. Тратя ваше привычное количество времени при выполнении работы? |
1 |
2 |
3 |
4 |
5 |
|
|
ПРОФЕССИОНАЛЬНЫЕ СПОРТСМЕНЫ / МУЗЫКАНТЫ (ДОПОЛНИТЕЛЬНЫЙ) Следующие вопросы касаются воздействия проблемы вашей руки, плеча или кисти на занятия вами тем или иным видом спорта и/или музыки. Если Вы занимаетесь более чем одним видом спорта или играете более чем на одном инструменте, ответьте соответственно тому виду деятельности, который наиболее важен для вас. Пожалуйста, укажите вид спорта или инструмент, наиболее важный для Вас: _________________________________________________________________________________ □ Я не занимаюсь спортом или не играю на инструменте. (Вы можете пропустить данный раздел). |
|||||
|---|---|---|---|---|---|
|
Пожалуйста, обведите в кружок цифру, наилучшим образом описывающую вашу физическую способность на прошлой неделе. |
нетрудно |
немного трудно |
умеренно трудно |
очень трудно |
невоз- можно |
|
1. Используя привычную технику для игры на инструменте или во время занятий спортом?? |
1 |
2 |
3 |
4 |
5 |
|
2. Из-за боли в руке, плече или кисти при игре на инструменте или занятии спортом? |
1 |
2 |
3 |
4 |
5 |
|
3. При игре на инструменте или занятии спортом так, как Вам хотелось бы? |
1 |
2 |
3 |
4 |
5 |
|
4. Тратя ваше привычное количество времени на занятие спортом или игру на инструменте? |
1 |
2 |
3 |
4 |
5 |
ВЫЧИСЛЕНИЕ ШКАЛЫ ДОПОЛНИТЕЛЬНОГО РАЗДЕЛА. На все 4 вопроса должны быть даны ответы. Просто сложите заданные величины каждого ответа и разделите на 4 (количество пунктов); вычтите 1 и умножьте на 25
Приложение Г3. Шкала индивидуальной оценки риска развития венозных тромбоэмболических осложнений по Каприни
Название на русском языке: Шкала индивидуальной оценки риска развития венозных тромбоэмболических осложнений по Каприни
Оригинальное название: Caprini Score for Venous Thromboembolism
Источник: Лобастов К.В., Баринов В.Е., Счастливцев И.В., Лаберко Л.А. Шкала Caprini как инструмент для индивидуальной стратификации риска развития послеоперационных венозных тромбоэмболий в группе высокого риска. Хирургия. Журнал им. Н.И. Пирогова. 2014; (12):16-23
Тип: Шкала
Назначение: Оценка степени риска венозных тромбоэмболий
Пояснения: Шкала Каприни позволяет рассчитать суммарный балл риска ВТЭО на основе индивидуальных факторов риска пациента. Итоговое количество баллов интерпретируется следующим образом:
Содержание:
1 балл
Возраст 41—60 лет
Отек нижних конечностей
Варикозные вены
Индекс массы тела более 25 кг/м2
Малое хирургическое вмешательство
Сепсис (давностью до 1 мес.)
Серьезное заболевание легких (в том числе пневмония давностью до 1 мес.)
Прием оральных контрацептивов, гормонозаместительная терапия
Беременность и послеродовый период (до 1 мес.)
В анамнезе: необъяснимые мертворождения, выкидыши (≥3),
преждевременные роды с токсикозом или задержка внутриутробного развития
Острый инфаркт миокарда
Хроническая сердечная недостаточность (давностью до 1 мес.)
Постельный режим у нехирургического пациента
Воспалительные заболевания толстой кишки в анамнезе
Большое хирургическое вмешательство давностью до 1 мес. в анамнезе
Хроническая обструктивная болезнь легких
2 балла
Возраст 61—74 года
Артроскопическая хирургия
Злокачественное новообразование105
Лапароскопическое вмешательство (длительностью более 45 мин.)
Постельный режим более 72 ч
Иммобилизация конечности (давностью до 1 мес.)
Катетеризация центральных вен
Большое хирургическое вмешательство (длительностью более 45 мин.)
3 балла
Возраст старше 75 лет
Личный анамнез ВТЭО
Семейный анамнез ВТЭО
Мутация типа Лейден
Мутация протромбина 20210А
Гипергомоцистеинемия
Гепарининдуцированная тромбоцитопения
Повышенный уровень антител к кардиолипину
Волчаночный антикоагулянт
5 баллов
Инсульт (давностью до 1 мес.)
Множественная травма (давностью до 1 мес.)
Эндопротезирование крупных суставов
Перелом костей бедра и голени (давностью до 1 мес.)
Травма спинного мозга/паралич (давностью до 1 мес.)
Ключ (интерпретация):
В зависимости от суммы баллов, полученной при сборе анамнеза и обследовании пациента, его относят к той или иной группе риска:
-
низкий риск: 0 - 1 балл;
-
умеренный риск: 2 балла;
-
высокий риск: 3 - 4 балла;
-
очень высокий риск: 5 баллов и более.
Прикреплённые файлы
Внимание!
- Занимаясь самолечением, вы можете нанести непоправимый вред своему здоровью.
- Информация, размещенная на сайте MedElement и в мобильных приложениях "MedElement (МедЭлемент)", "Lekar Pro", "Dariger Pro", "Заболевания: справочник терапевта", не может и не должна заменять очную консультацию врача. Обязательно обращайтесь в медицинские учреждения при наличии каких-либо заболеваний или беспокоящих вас симптомов.
- Выбор лекарственных средств и их дозировки, должен быть оговорен со специалистом. Только врач может назначить нужное лекарство и его дозировку с учетом заболевания и состояния организма больного.
- Сайт MedElement и мобильные приложения "MedElement (МедЭлемент)", "Lekar Pro", "Dariger Pro", "Заболевания: справочник терапевта" являются исключительно информационно-справочными ресурсами. Информация, размещенная на данном сайте, не должна использоваться для самовольного изменения предписаний врача.
- Редакция MedElement не несет ответственности за какой-либо ущерб здоровью или материальный ущерб, возникший в результате использования данного сайта.