Осложненная катаракта
Версия: Клинические рекомендации РФ 2025 (Россия)
Общая информация
Краткое описание
Разработчик клинической рекомендации
Общероссийская общественная организация "Ассоциация врачей-офтальмологов"
Общероссийская общественная организация «Общество офтальмологов России»
Одобрено Научно-практическим Советом Минздрава России
Клинические рекомендации
Осложненная катаракта
Пересмотр не позднее: 2027
Возрастная категория: Взрослые, Дети
Определение заболевания или состояния (группы заболеваний или состояний)
Осложненная катаракта – патологическое состояние, связанное с частичным или полным помутнением хрусталика глаза, которое развивается на фоне сопутствующей офтальмологической или общесоматической патологии и проявляется различными степенями расстройства зрения вплоть до полной утраты предметного зрения.
Вывих хрусталика – патологическое состояние, связанное с полным отрывом хрусталика от поддерживающей связки и смещение его в переднюю или заднюю камеру глаза, которое сопровождается резким снижением остроты зрения.
Афакия – врожденное или приобретенное отсутствие хрусталика глаза.
Особенности кодирования заболевания или состояния (группы заболеваний или состояний) по Международной статистической классификации болезней и проблем, связанных со здоровьем
H26.0 — детская, юношеская и пресенильная катаракта
H26.1 — травматическая катаракта
H26.2 — осложненная катаракта
H26.3 — катаракта, вызванная лекарственными средствами
H26.8 — другая уточненная катаракта
H26.9 — катаракта неуточненная
H27.0 — афакия
H27.1 — вывих хрусталика
H27.8 — другие уточненные болезни хрусталика
H28.0 — диабетическая катаракта (E10-E14+ с общим четвертым знаком .3)
Т85.2 — осложнение механического происхождения, связанное с искусственным хрусталиком (глаза)
Классификация
Классификация заболевания или состояния (группы заболеваний или состояний)
Классификация осложненной катаракты в зависимости от локализации помутнений в веществе хрусталика [4]:
-
ядерная катаракта;
-
кортикальная (корковая) катаракта;
-
задняя субкапсулярная катаракта;
-
тотальная (полная) катаракта.
Классификация травматической катаракты в зависимости от характера травматического воздействия:
-
Травматическая катаракта после проникающих ранений глазного яблока;
-
Травматическая катаракта после тупых травм глазного яблока.
Классификация афакии в зависимости от этиологии:
-
Врожденная афакия;
-
Приобретенная афакия:
- послеоперационная
- посттравматическая
Классификация вывиха хрусталика в зависимости от его положения [4]:
-
Вывих в переднюю камеру;
-
Вывих в стекловидное тело:
- фиксированный – хрусталик неподвижен, фиксирован спайками к сетчатке, диску зрительного нерва, цилиарному телу;
- подвижный – хрусталик свободно перемещается в стекловидном теле; в положении больного сидя или стоя хрусталик находится в нижнем отделе витреальной полости. В положении лежа – хрусталик перемещается к диску зрительного нерва;
- мигрирующий – хрусталик очень подвижен, может перемещаться из витреальной полости в переднюю камеру и обратно.
Этиология и патогенез
Этиология и патогенез заболевания или состояния (группы заболеваний или состояний)
Отрицательное воздействие на весьма уязвимые процессы обмена в хрусталике оказывают изменения, происходящие в других структурах глазного яблока, или общая соматическая патология. Тяжелые рецидивирующие воспалительные заболевания глаз, дистрофические процессы сопровождаются изменением состава внутриглазной жидкости, которое приводит к нарушению метаболизма хрусталика. Осложненная катаракта развивается при рецидивирующем иридоциклите, хориоретините, дистрофиях радужки и цилиарного тела (синдром Фукса), глаукоме, миопии, гиперметропии, патологии стекловидного тела и сетчатки, псевдоэксфолиативном синдроме [1, 148].
Наиболее распространенными факторами риска развития катаракты являются, сахарный диабет, длительное применение местных, системных или ингаляционных глюкокортикостероидов и предшествующая внутриглазная хирургия. Большинство исследований по изучению факторов риска развития катаракты являются обсервационными, дают возможность предполагать наличие ассоциаций, но не могут достоверно доказать причинно-следственные связи, так как не исследуют прогрессирование катаракты или воздействие факторов риска стандартизированным способом [129, 130, 133].
Следует отметить, что термин «осложненная катаракта» обозначает не только тяжесть глазной патологии, но и говорит о трудностях, которые могут возникнуть во время хирургического вмешательства, о непредсказуемости функционального результата [132].
К факторам, осложняющим хирургическое лечение катаракты, относят [132, 148]:
- Наличие сопутствующей патологии (глаукома, эндотелиально-эпителиальная дистрофия роговицы и др.);
- Анатомо-топографические особенности глаза;
- Рефракционные нарушения высоких и средних степеней;
- Псевдоэксфолиативный синдром;
- Наличие помутнений оптических сред;
- Предшествующие хирургические вмешательства на глазном яблоке (авитрия и т.д.);
- Воспалительные заболевания глаза в анамнезе;
- Наличие серьезной сопутствующей соматической патологии (сахарный диабет, бронхиальная астма, мерцательная аритмия).
Патогенез
По мнению ряда авторов, изменение состава водянистой влаги передней камеры с образованием аномальных метаболитов приводит к деструкции белка хрусталиковых волокон. Установлено также, что при катаракте происходит изменение микроэлементного, аминокислотного состава хрусталика, наблюдается скопление в его тканях натрия, кальция, цинка и воды, уменьшение калия, алюминия, растворимых белков, серосодержащих аминокислот, связанных с- кристаллинов, аскорбиновой кислоты, рибофлавина, цитохрома. Снижается активность АТФ-синтазы, пируватфосфокиназы, карбоангидразы и т.д. Вопрос о том, что является пусковым механизмом таких изменений, всё еще остается открытым [1, 149].
Воздействие на обменные процессы в хрусталике могут оказывать изменения, происходящие в других тканях глаза, или общая патология организма. Рецидивирующие воспалительные заболевания глаза, а также дистрофические процессы сопровождаются изменением состава внутриглазной жидкости, которое в свою очередь приводит к нарушению обменных процессов в хрусталике и развитию помутнений. Как осложнение основного глазного заболевания катаракта развивается при рецидивирующих иридоциклитах и хориоретинитах различной этиологии, далеко зашедшей терминальной глаукоме и др.
Катаракта может возникнуть при эндокринной патологии, при этом чаще всего в клинической практике наблюдается диабетическая катаракта. Она развивается при тяжелом течении болезни в любом возрасте, чаще бывает двусторонней [133, 134].
Хрусталик очень чувствителен ко всем неблагоприятным факторам внешней среды, будь то механическое, химическое, термическое или лучевое воздействие.
Посттравматические изменения в хрусталике могут проявляться не только помутнением, но и смещением хрусталика (вывихом или подвывихом) в результате полного или частичного отрыва цинновой связки.
При нарушении связочного аппарата хрусталика возникает его смещение – эктопия, что сопровождается анатомо-топографическими изменениями структуры переднего отрезка глаза [135-137]. Пациенты с подвывихом хрусталика относятся к сложной категории больных, что определяется не только клиникой, но и значительным риском операционных (разрыв задней капсулы, выпадение стекловидного тела и др.) и послеоперационных (вторичная глаукома, отслойка сетчатки, иридоциклит и др.) осложнений, неудовлетворительным исходом лечения [138].
Подвывих хрусталика возникает из-за наличия дефектов или растяжения цинновой связки, развивающихся под влиянием различных факторов. Дислокации хрусталика бывают врожденные и приобретенные, травматические и спонтанные [138]. Спонтанные смещения хрусталика на фоне катаракты обусловлены, как правило, дегенеративными изменениями волокон цинновой связки воспалительного или возрастного характера. Несостоятельность связок хрусталика может быть локализованной или обширной. Травмы глаза или врожденные дефекты могут приводить к локализованному повреждению цинновой связки. Такие системные заболевания, как синдром Марфана, псевдоэксфолиативный синдром (ПЭС) и др., могут вызывать обширные изменения и в других структурах глаза [135]. Наиболее частой причиной возникновения (до 50% случаев) слабости связок хрусталика отмечается ПЭС, при котором происходит прогрессирующая деградация, приводящая в факодонезу и подвывиху хрусталика, а также к позднему псевдофакодонезу и дислокации ИОЛ [139, 142, 140, 143].
Нередко факторами риска для ослабления связочного аппарата хрусталика, влияющими на результаты ФЭК и стабильное положение ИОЛ, отмечены также глаукома [141], миопия высокой степени, травмы, увеиты, сахарный диабет и др. [144, 145].
Осложненная катаракта при высокой близорукости встречается в 15-55% случаев и формируется у пациентов на 10 лет раньше, чем старческая катаракта [50, 53]. Частое развитие миопической катаракты у лиц трудоспособного возраста [15] в условиях современного общества, диктующего повышенные требования к качеству зрительных функций, определяет социальную значимость данной патологии и актуальность поиска эффективных и безопасных методов лечения и профилактики заболевания и его осложнений [12].
Увеальная катаракта наблюдается у 8 – 78 % пациентов с воспалительными заболеваниями сосудистой оболочки, причем наиболее часто при переднем увеите [128].
В патогенезе увеальной катаракты рассматриваются несколько механизмов: аутоиммунный механизм, повышение проницаемости гематоофтальмического барьера с накоплением лизолецитина [7], макрофагов, роль свободно–радикального окисления [16], а также длительно используемых при лечении увеита кортикостероидов [128, 146].
Псевдоэксфолиативный синдром (ПЭС) является значимым фактором риска развития катаракты, а его проявления создают неблагоприятный «фон», усугубляющий ее течение, хирургическое лечение и его исход [139, 140].
Эпидемиология
Эпидемиология заболевания или состояния (группы заболеваний или состояний)
Катаракта – это наиболее частая причина предотвратимой слепоты в мире, диагностируется у 60–90% людей, достигших 50-60-летнего возраста. Распространенность катаракты в Российской Федерации по критерию обращаемости составляет 1201,5 на 100 тыс. населения [36, 41, 147].
В единственном на настоящий момент в Российской Федерации популяционном исследовании, посвященном распространенности нарушения зрения от катаракты, выполненном по международному стандарту RAAB (Rapid Assessment Avoidable Blindness) и основанному на кластерном формировании рандомизированной выборки (в количестве 4,044 человека на 336,000 населения в возрасте старше 50 лет) снижение зрения от катаракты до уровня 0,3 и ниже встречалось у 8,69% обследованных. При этом катаракту диагностировали в 2 раза чаще у женщин, чем у мужчин [2].
На настоящий момент в РФ диагноз катаракта установлен у 1,200 человек на 100,000 населения, что в совокупности дает общее количество пациентов с помутнением хрусталика равное примерно 1,750,000. Учитывая количество ежегодно проводимых операций по экстракции катаракты (460,000-480,000), следует констатировать, что потребность в оперативном лечении покрывается всего от 1/3 до 1/4. Этот показатель варьирует с широкой амплитудой между субъектами РФ, так как очевиден факт большей доступности хирургической помощи пациентам, проживающим в городах и крупных населенных пунктах, в отличие от жителей сельской местности [3].
Врожденная афакия относится к числу орфанных заболеваний, частота ее развития в популяции изучена недостаточно. Вместе с тем, с каждым годом возрастает число послеоперационных афакий, являющихся следствием экстракции катаракты. Риск развития приобретенной формы заболевания резко возрастает в возрасте после 40 лет. Прогнозируется увеличение численности приобретенных форм заболевания в экономически благополучных странах.
Катаракта является одной из основных причин слабовидения и обратимой слепоты в мире, при этом в общей популяции больных с катарактой подвывих и вывих хрусталика встречается в 5–15% случаев [216].
Клиническая картина
Cимптомы, течение
Клиническая картина заболевания или состояния (группы заболеваний или состояний)
Своеобразная клиническая картина при осложненной катаракте определяется не только характерным поражением хрусталика, но и наличием изменений переднего и/или заднего сегмента глаза в связи с основным процессом. При катарактах на фоне иридоциклитов, увеитов наблюдаются синехии, деформирующие зрачок, приводящие к круговому сращению зрачкового края с передней капсулой или заращению зрачка.
Во время осмотра на щелевой лампе можно отметить наличие псевдоэксфолиаций по краю зрачка и на передней капсуле хрусталика, что нередко сопряжено с невозможностью достижения максимального мидриаза. Наиболее ранним клиническим признаком ПЭС является пигментная дисперсия. Распыление пигмента по структурам переднего отдела глаза происходит до появления эксфолиативного материала в доступных осмотру зонах [62, 81]. При тщательной биомикроскопии глаза на всей поверхности передней капсулы хрусталика до момента образования типичных отложений ПЭ-материала можно наблюдать диффузно-матовую гомогенную пленку, состоящую из слоя микрофибрилл. Постепенно прекапсулярный слой становится толще, при экскурсиях радужной оболочки формируются очаговые дефекты в средней периферической зоне передней капсулы хрусталика (ПКХ), чаще начиная с верхнего носового квадранта («миниПЭС»), в дальнейшем увеличиваясь, сливаясь и образуя классическую картину манифестирующего ПЭС [52]. При осмотре визуализируются помутнения хрусталика различной степени выраженности.
Истинная диабетическая катаракта в типичном виде встречается чаще у молодых людей при ювенильном некомпенсированном диабете. Такая катаракта может развиваться очень быстро, в течение нескольких дней [48]. Для нее характерно раннее изменение рефракции чаще в сторону миопии. Как правило, такая катаракта бывает двусторонней. Биомикроскопическая картина диабетической катаракты весьма характерна: субкапсулярно в поверхностных слоях передней и задней коры возникают белые точечные или хлопьевидные помутнения (“snow flakes” - снежинки), а также субкапсулярные вакуоли, которые могут встречаться и глубоко в коре, в которой образуются также видимые в проходящем свете как оптические неравномерности водяные щели.
По мере “созревания” катаракты появляются более глубокие серые облаковидные помутнения, после чего весь хрусталик становится равномерно мутным, и катаракта теряет свой характерный вид и становится неотличимой от катаракт другого генеза.
Диабетическая катаракта может и не иметь классической биомикроскопической картины и в некоторых случаях проявляться в виде обычной осложненной катаракты с наличием вакуолей и помутнений периферической коры в центральной части хрусталика.
Сенильная катаракта больных диабетом имеет ряд особенностей, которые определяются основным заболеванием. В частности, она развивается в более молодом возрасте, чем обычная сенильная и чаще бывает двусторонней. Имеются данные о том, что такая катаракта “созревает” в более короткий срок [48, 150]. Нередко имеет место бурая ядерная катаракта с большим ядром и малым количеством хрусталиковых масс. Такая катаракта уже в ранней стадии отличается значительным изменением рефракции в сторону миопии. Возможны, однако, и преимущественно кортикальные, задние субкапсулярные и диффузные помутнения хрусталика. Около 20% больных обращаются в стадии зрелой катаракты, по клинической картине неотличимой от обычной сенильной.
Изменения хрусталика у больных диабетом всегда сопровождаются дистрофическими изменениями в радужной оболочке, которые можно выявить при биомикроскопии глаза [4, 150].
Травматические помутнения хрусталика включают локальные (точечные, диссеминированные, зонулярные, розеточные, звездчатые) или диффузные катарактальные помутнения. Подобно проникающим ранениям, тупые травмы с поражением хрусталика относят к наиболее тяжелым вследствие обширности и глубины повреждения других структур глазного яблока.
Выделяют несколько степеней дислокации хрусталика:
-
Подвывих первой степени (хрусталик не имеет бокового смещения по отношению к оптической оси глаза, но возможны незначительные смещения вдоль оптической оси; при этом наблюдается иридоденез, уменьшение или увеличение глубины передней камеры; волокна цинновых связок частично разорваны).
-
Подвывих второй степени (хрусталик имеет боковое смещение в сторону сохранившихся цинновых связок, при значительном их разрыве можно видеть экватор хрусталика даже с узким зрачком, наблюдается неравномерное углубление передней камеры, выраженный иридофакоденез, миопическая рефракция, так как световые лучи проходят через периферические отделы хрусталика).
-
Подвывих третьей степени (цинновая связка разорвана более, чем на половину своей окружности, край хрусталика смещен за оптическую ось, значительно отклоняется в стекловидное тело, наблюдается афакическая рефракция).
-
Вывих в переднюю камеру (изменения со стороны роговицы, радужки, угла передней камеры, резкий подъем внутриглазного давления из-за блока зрачка и угла передней камеры или локального раздражения цилиарных отростков, быстрая потеря зрительных функций).
-
Вывих в стекловидное тело (выделяют хрусталик подвижный, перемещающийся в стекловидном теле; мигрирующий, перемещающийся из стекловидного теле в переднюю камеру и обратно; фиксированный спайками к сетчатке, ДЗН, цилиарному телу, в центре витреальной полости).
Таким образом, повреждения хрусталика при травмах глазного яблока характеризуется чрезвычайным полиморфизмом клинических проявлений и, как правило, сочетается с повреждением окружающих структур.
При исследовании афакичного глаза за щелевой лампой обращает на себя внимание глубокая передняя камера и дрожание радужки (иридодонез). Если в глазу сохранилась задняя капсула хрусталика,то она сдерживание толчки стекловидного тела при движениях глаза и дрожание радужки выраженно слабее. При биомикроскопии глаза световой срез выявляет место расположения капсулы, а также степень ее прозрачности. Имеется рубец роговицы или лимба на месте произведенной операции, возможно наличие посттравматических роговичных или корнеосклеральных рубцов различной конфигурации и протяженности со швами или без. Наличие неправильной формы зрачка; оптический срез хрусталика не определяется. В области зрачка могут быть остатки капсулы или вещества хрусталика.
В случае отсутствия хрусталиковой сумки стекловидное тело, удерживаемое только передней пограничной мембраной, прижимается к радужке и слегка проминирует в область зрачка (грыжа стекловидного тела).
Клиническая картина эктопированного хрусталика зависит от тяжести повреждения; наряду с общеизвестными признаками смещения хрусталика, такими как иридодонез, неравномерность угла передней камеры, обращают на себя внимание изменение просвета между радужкой и хрусталиком и смещение передне-задней оси хрусталика. Достоверным частым симптомом является грыжа стекловидного тела и наличие его в передней камере.
Для травматических дислокаций характерны поражение радужной оболочки в виде надрывов и разрывов зрачкового края, иридодиаиз и др.
Диагностика
Диагностика заболевания или состояния (группы заболеваний или состояний) медицинские показания и противопоказания к применению методов диагностики
1. Жалобы и анамнез
-
Рекомендуется прием (осмотр, консультация) врача-офтальмолога первичный (B01.029.001) пациентов с осложненной катарактой с целью тщательного сбора анамнеза и жалоб для оценки сроков и скорости снижения зрения, общего состояния здоровья [5, 6, 148].
Уровень убедительности рекомендаций С (уровень достоверности доказательств – 5)
Комментарии: затуманивание зрения с последующим его снижением – характерные симптомы помутнения хрусталика, однако аналогичные жалобы могут встречаться и при другой глазной патологии. Влияние катаракты на зрительные функции можно субъективно оценить на основании характеристики пациентом его функциональных возможностей и проблем со зрением. Со временем пациенты адаптируются к низкому зрению и могут не замечать постепенное снижение зрительных функций и прогрессирование катаракты. Сбор анамнестических данных включает оценку сроков и скорости нарушения зрительных функций, субъективную характеристику пациентом своих зрительных и функциональных возможностей, общего состояния здоровья, принимаемых медикаментов, наличие травм в анамнезе и других факторов риска, которые могут повлиять на течение и исход операции (иммунодефицитные состояния, системное применение альфа- адреноблокаторов (C02CA), сахарный диабет, аллергия и т.д.).
При первичном обследовании пациента с катарактой следует:
-
определить этиологию процесса с учетом сопутствующих факторов риска;
-
выявить сопутствующие и системные заболевания, способные привести к снижению зрения или повлиять на прогрессирование заболевания, на ход хирургического вмешательства, течение послеоперационного периода или конечный результат лечения;
-
определить показания и противопоказания к операции; установить оптимальную тактику лечения;
-
оценить прогноз восстановления зрительных функций в послеоперационном периоде.
2. Физикальное обследование
-
Рекомендуется прием (осмотр, консультация) врача-офтальмолога первичный (B01.029.001) с целью оценки психофизического состояния пациента с осложненной катарактой с позиций адекватной оценки им своего состояния, причин снижения зрения и перспектив лечения [6, 7, 148, 209, 210].
Уровень убедительности рекомендаций C (уровень достоверности доказательств – 5)
-
Рекомендуется всем пациентам с осложненной катарактой определение ретинальной остроты зрения с текущей коррекцией вдаль для углубленной оценки зрительных функций [6, 7, 151-153].
Уровень убедительности рекомендаций C (уровень достоверности доказательств – 5)
3. Лабораторные диагностические исследования
Специфическая лабораторная диагностика осложненной катаракты не применяется.
4. Инструментальные диагностические исследования
-
Рекомендуется всем пациентам с осложненной катарактой визометрия с определением лучшей корригированной остроты зрения для объективной оценки зрительных функций [6, 7, 148, 154, 155].
Уровень убедительности рекомендаций C (уровень достоверности доказательств – 5)
-
Рекомендуется всем пациентам с осложненной катарактой офтальмотонометрия (измерение внутриглазного давления (ВГД) пневмо- или аппланационным тонометром) для оценки исходного внутриглазного давления [6, 7, 148, 156].
Уровень убедительности рекомендаций C (уровень достоверности доказательств – 5)
-
Рекомендуется всем пациентам с осложненной катарактой биомикроскопия глаза – наружный осмотр с помощью щелевой лампы для оценки состояния глаза [6, 7, 148, 154, 155].
Уровень убедительности рекомендаций C (уровень достоверности доказательств – 5)
Комментарии: включает в себя осмотр век, ресниц, слезоотводящего аппарата, орбиты, положение глазных яблок и оценка их подвижности.
-
Всем пациентам с осложненной катарактой рекомендуется биомикроскопия переднего отрезка глаза при помощи щелевой лампы в естественных условиях и в условиях мидриаза для оценки состояния глаза, выявления осложняющих факторов и сопутствующей глазной патологии [121, 122, 157, 158].
Уровень убедительности рекомендаций C (уровень достоверности доказательств – 5)
-
Рекомендуется всем пациентам с осложненной катарактой офтальмоскопия глазного дна в условиях мидриаза для уточнения локализации очагов помутнения вещества хрусталика, их распространенности и степени, изучения состояния стекловидного тела, диска зрительного нерва, центрального и периферического отделов сетчатки для оценки состояния глаза [122, 123, 151, 159].
Уровень убедительности рекомендаций C (уровень достоверности доказательств – 5)
-
Рекомендуется всем пациентам с осложненной катарактой проведение биометрии глаза (оптической или ультразвуковой) для расчета интраокулярной линзы (ИОЛ) и оценки состояния глаза [6, 7, 9, 124, 148, 160].
Уровень убедительности рекомендаций С (уровень достоверности доказательств – 4)
Комментарии: основной методикой является оптическая биометрия, которая может быть основана на лазерной оптической интерферометрии или оптической низко-когерентной рефлектометрии c использованием суперлюминесцентного диода. Оба сравнимы по своей точности [8]. Метод ультразвуковой биометрии дает большую погрешность, необходимость в его выполнении возникает при невозможности использовать оптический метод (зрелая катаракта, интенсивные помутнения задней капсулы хрусталика).
-
Рекомендуется всем пациентам с осложненной катарактой проведение кератометрии (офтальмометрии) для расчета интраокулярной линзы и оценки состояния глаза [6, 7, 161, 162, 163].
Уровень убедительности рекомендаций C (уровень достоверности доказательств – 5)
Комментарии: для кератометрии используют ручные и автоматизированные кератометры, авторефрактометры и кератометры, встроенные в оптические биометры. В спорных случаях, для уточнения вида, осей и степени роговичного астигматизма применяют кератотопографию (основанную на принципе использования диска Плачидо) или оптическую когерентную томографию роговицы.
5. Иные диагностические исследования
-
Рекомендуется всем пациентам с осложнённой катарактой выполнять дополнительное предоперационное обследование с целью выявления сопутствующей патологии и прогноза клинического результата: электрофизиологические исследования состояния сетчатки и зрительного нерва (регистрация электрической чувствительности и лабильности зрительного анализатора А05.26.003), исследование заднего эпителия роговицы А03.26.012 (эндотелиальная микроскопия), кератопахиметрия, оптическое исследование сетчатки с помощью компьютерного анализатора (оно же - оптическая когерентная томография сетчатки (ОКТ) при наличии технических возможностей, ультразвуковое исследование глазного яблока (В-сканирование), ультразвуковое сканирование переднего отдела глаза (ультразвуковая биомикроскопия) [6, 12-13, 164, 165, 166, 168-171].
Уровень убедительности рекомендаций C (уровень достоверности доказательств – 5)
Комментарии: у большинства пациентов врач-офтальмолог может определить тот вклад, который внесла катаракта в снижение зрительных функций, путем сопоставления результатов биомикроскопии глаза со специфичными симптомами пациента.
Иногда зрительные симптомы пациента несоразмерны степени выраженности катаракты. Определение только остроты зрения не позволяет количественно оценить состояние ряда зрительных симптомов, таких, в частности, как снижение устойчивости к слепящим засветам, потеря контрастной чувствительности. Исследования в условиях темной комнаты, с сильным контрастом и ярко освещенным объектом могут значительно недооценить функциональные проблемы, испытываемые пациентом в условиях различной освещенности и контрастности.
Исследование волнового фронта показали, что даже незначительные катаракты могут быть причиной значительного увеличения оптических аберраций. В норме природные отрицательные сферические аберрации хрусталика компенсируются природными положительными сферическими аберрациями роговицы. При катаракте аберрации хрусталика меняются на положительные, и нарушается установившийся баланс, что приводит к снижению контрастной чувствительности. Этим в ряде случаев объясняются выраженные жалобы некоторых пациентов с невыраженными помутнениями хрусталика и относительно высокой остротой зрения с наилучшей коррекцией [6].
-
Рекомендуется пациентам с подозрением на заболевания зрительного нерва проводить электрофизиологические исследования состояния сетчатки и зрительного нерва (определение порогов электрической лабильности зрительного нерва и порогов электрической чувствительности сетчатки, электроретинографию и регистрацию зрительных вызванных потенциалов коры головного мозга) (Электроретиногафия А05.26.001, регистрация электрической чувствительности и лабильности зрительного анализатора А05.26.003) для оценки состояния глаза, тактики лечения и прогноза зрительных функций до и после операции [164, 165].
Уровень убедительности рекомендаций C (уровень достоверности доказательств – 5)
-
Рекомендуется пациентам с заболеваниями роговицы проводить исследование заднего эпителия роговицы (эндотелиальную микроскопию) и кератопахиметрию (измерение толщины роговицы в центре) для оценки состояния глаза, тактики лечения и прогноза зрительных функций до и после операции [11].
Уровень убедительности рекомендаций C (уровень достоверности доказательств – 5)
Комментарий: данные исследования назначают пациентам с патологией роговицы для определения риска развития декомпенсации заднего эпителия и помутнения роговицы, а также после травм глаза или перенесенных операций.
-
Рекомендуется пациентам с заболеваниями заднего отрезка глаза проводить оптическое исследование сетчатки с помощью компьютерного анализатора (А03.26.019), оптическое исследование заднего одела глаза с помощью компьютерного анализатора (А03.26.019.002), оптическое исследование головки зрительного нерва и слоя нервных волокон с помощью компьютерного анализатора (А03.26.019.003) (оно же - оптическая когерентная томография (ОКТ) макулярной зоны и зрительного нерва) для оценки состояния глаза, тактики лечения и прогноза зрительных функций после операции (при наличии технических возможностей) [12, 13].
Уровень убедительности рекомендаций C (уровень достоверности доказательств – 5)
Комментарий: данные исследования проводят пациентам с сопутствующей патологией сетчатки (возрастная макулярная дистрофия (ВМД), эпиретинальный фиброз, миопия высокой степени, глаукома и др.) для определения риска прогрессирования данной патологии и ее влияния на послеоперационные зрительные функции.
-
Рекомендуется выполнять ультразвуковое исследование глазного яблока (В-сканирование) всем пациентам, когда помутнение хрусталика препятствует визуализации заднего сегмента глаза [6, 8, 167].
Уровень убедительности рекомендаций С (уровень достоверности доказательств – 5)
-
Рекомендуется выполнять ультразвуковое сканирование переднего отдела глаза (ультразвуковая биомикроскопия) пациентам с выраженной слабостью связочного аппарата хрусталика или с дислокацией комплекса ИОЛ-капсульный мешок, пациентам с афакией или вывихом хрусталика для оценки анатомо-топографических особенностей переднего отрезка (особенности угла передней камеры, глубина передней камеры, отсутствие или наличие остатков капсульного мешка, остатков хрусталиковых масс, состояние цилиарного тела, состояние цинновых связок и т.д.) а также для выбора тактики хирургического вмешательства [166, 211].
Уровень убедительности рекомендаций С (уровень достоверности доказательств – 5)
Комментарий: ультразвуковое сканирование переднего отдела глаза (ультразвуковая биомикроскопия) является эффективным методом для оценки степени повреждения цинновой связки, позволяющая определить тактику предстоящего хирургического лечения пациентов [36, 13, 32, 11].
Лечение
Лечение, включая медикаментозную и немедикаментозную терапии, диетотерапию, обезболивание, медицинские показания и противопоказания к применению методов лечения
1. Консервативное лечение
Консервативное лечение осложненной катаракты неэффективно. На сегодняшний день нет известных лекарственных средств, позволяющих вылечить катаракту или замедлить ее прогрессирование.
2. Хирургическое лечение
-
Рекомендовано всем пациентам с установленным диагнозом осложненная катаракта удаление помутневшего хрусталика с имплантацией ИОЛ (Экстракция хрусталика А16.26.092) (Возможно применение и в том числе: Линза интраокулярная для задней камеры глаза, псевдофакичная***, Линза интраокулярная с фиксацией к радужной оболочке***, Линза интраокулярная для задней камеры глаза, псевдофакичная, с увеличенной глубиной фокуса***, Линза интраокулярная переднекамерная, псевдофакичная***, Линза интраокулярная с иридокапсулярной фиксацией***) при отсутствии противопоказаний к имплантации ИОЛ как единственный действенный эффективный и радикальный способ лечения катаракты при отсутствии противопоказаний [1, 4, 6, 14, 16, 17].
Уровень убедительности рекомендаций C (уровень достоверности доказательств – 5)
Комментарии: среди многообразия разновидностей хирургических операций наибольшее распространение на современном этапе получила факоэмульсификация с имплантацией интраокулярной линзы (А16.26.093.002).
-
Рекомендовано хирургу принимать решение о целесообразности оперативного лечения катаракты исходя из величины зрительных функций и наличия сопутствующих патологий [6, 17, 172].
Уровень убедительности рекомендаций C (уровень достоверности доказательств – 5)
Комментарии: следует констатировать отсутствие универсальных и общепринятых методов исследований, позволяющих увязать состояние зрительных функций с качеством жизни пациента, нарушением его работоспособности и возможности выполнения привычной деятельности в быту.
-
Хирургическое лечение катаракты рекомендовано пациентам со снижением зрительных функций, приводящим к ограничению трудоспособности, которое больше не удовлетворяет их потребностям в остроте зрения и отсутствию побочных зрительных феноменов и создает дискомфорт в повседневной жизни [17, 18, 118].
Уровень убедительности рекомендаций B (уровень достоверности доказательств – 3)
Комментарии: в современных условиях, когда пациенты предъявляют повышенные требования к качеству жизни и не принимают необходимости функциональных ограничений, связанных со снижением зрения, имеются обоснованные предпосылки к расширению показаний и более ранней хирургии катаракты. Настоящий этап развития хирургических технологий обосновывает целесообразность введения в клиническую практику условного порога, равного утрате центрального зрения до уровня 0,5 с коррекцией.
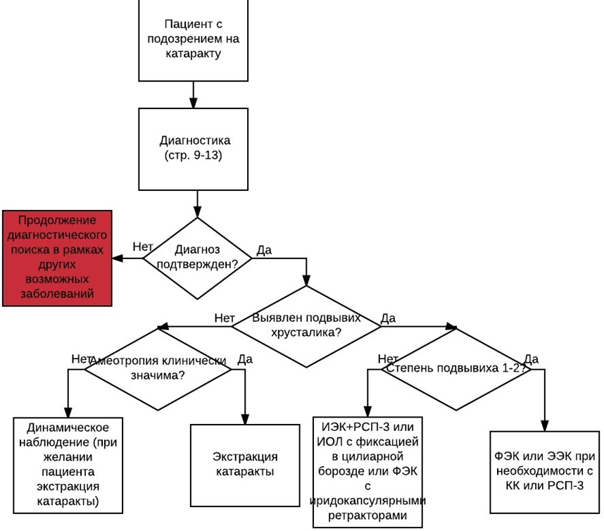
Показаниями к хирургическому лечению осложненной катаракты являются:
-
снижение остроты зрения вследствие помутнения хрусталика;
-
клинически значимая анизометропия, связанная с катарактой;
-
помутнения хрусталика, затрудняющие диагностику и/или лечение заболеваний заднего отрезка глаза;
-
нарушения офтальмотонуса, связанные с развитием катаракты (факоморфическая, факолитическая, факотопическая глаукомы);
Относительными противопоказаниями к хирургическому вмешательству по поводу осложненной катаракты являются:
-
уровень остроты зрения с коррекцией на пораженном глазу, соответствующий потребностям пациента;
-
наличие у пациента сопутствующей психосоматической патологии, не гарантирующей безопасного проведения оперативного вмешательства;
-
отсутствие инструментальной базы, оборудования, расходных материалов, анестезиологического обеспечения в лечебном учреждении, не позволяющее безопасно выполнить объем хирургического вмешательства;
-
отсутствие условий для адекватного послеоперационного ухода за пациентом и проведения ему соответствующего послеоперационного лечения.
Абсолютными противопоказаниями к хирургическому вмешательству по поводу катаракты можно считать ситуации, когда хирург не ожидает улучшения зрительных функций в результате проведения операции и при этом отсутствуют другие медицинские показания для удаления катаракты (факогенная патология).
Следует подчеркнуть, что в условиях реальной клинической практики каждый пациент требует индивидуального подхода. И лечащий врач (хирург) должен принимать окончательное решение о правомерности и адекватности выбора хирургического лечения с учетом всех аспектов местного и системного статуса пациента.
Предоперационное медицинское обследование
Обязанности хирурга:
-
получить подписанное пациентом или уполномоченным лицом информированное согласие;
-
обеспечить необходимый объем предоперационного обследования пациента (см. раздел «Офтальмологическое обследование»); убедиться, что медицинская документация достоверно отображает симптомы, клинические особенности и показания для лечения;
-
провести беседу и разъяснить риски, преимущества, ожидаемые исходы хирургического лечения, включая ожидаемый рефракционный результат и хирургический опыт;
-
обсудить результаты предоперационного обследования с пациентом или уполномоченным лицом;
-
определить объем хирургического вмешательства, подобрать соответствующую ИОЛ;
-
определить и обсудить с пациентом или уполномоченным лицом тактику послеоперационного ведения (режим назначений препаратов, особенности ухода, ухаживающие лица);
-
ответить на вопросы пациента о предстоящей операции и послеоперационном периоде, включая необходимые расходы.
-
-
Всем пациентам для замены помутневшего хрусталика или коррекции аметропии при сохранности связочного аппарата хрусталика и капсульной сумки рекомендована экстракция хрусталика (А16.26.092) (экстракапсулярная экстракция катаракты (ЭЭК). Преимущественным вариантом ЭЭК, получившим наиболее широкое распространение, является Факоэмульсификация с имплантацией интраокулярной линзы (А16.26.093.002) [17, 18, 172, 173].
Уровень убедительности рекомендаций С (уровень достоверности доказательств – 5)
Комментарии: для профилактики развития вторичной катаракты одним из этапов операции может быть выполнение заднего капсулорексиса [210].
-
Рекомендовано в случаях хирургического лечения катаракты у детей проведение факоаспирации («Факоэмульсификация без интраокулярной линзы. Факофрагментация, факоаспирация» А16.26.093) с имплантацией интраокулярной линзы (А16.26.094) [146, 210].
Уровень убедительности рекомендаций С (уровень достоверности доказательств – 5)
-
Рекомендуется всем пациентам с осложнённой катарактой для профилактики инфекционных осложнений применение противомикробных препаратов S01A до хирургического вмешательства (при отсутствии медицинских противопоказаний), а также всем пациентам проводить терапию антихолинергическими средствами S01FA и/или симпатомиметиками, кроме противоглаукомных препаратов S01FB, в течение 1 часа до хирургического вмешательства (при отсутствии медицинских противопоказаний) [26, 27, 217, 218],
Уровень убедительности рекомендаций C (уровень достоверности доказательств – 5)
-
Всем пациентам рекомендовано местное применение #повидон-йода** (ПВЙ**) в качестве основной формы профилактики острого бактериального послеоперационного эндофтальмита (далее — ОБПЭ) при проведении операции по удалению катаракты. Обязательный этап, целью которого является уменьшение количества бактерий в области раны, заключается в нанесении 7,5% или 10% #повидон-йода**, раствора для местного и наружного применения, на роговицу, конъюнктивальный мешок и кожу вокруг глаза как минимум за 3 минуты до начала операции. В тех случаях, когда применение #повидон-йода** противопоказано (истинная аллергия встречается редко, а гипертиреоз является лишь относительным противопоказанием к данному виду однократного применения), можно использовать 0.05% #хлоргексидин**, раствор для местного и наружного применения (водный) [25].
Уровень убедительности рекомендаций С (уровень достоверности доказательств – 5)
Комментарии: литературные данные свидетельствуют в пользу применения #повидон-йода** (ПВЙ**) в качестве основного средства предоперационной подготовки с доказанной эффективностью [25].
Результаты проспективного рандомизированного исследования с участием 132 взрослых пациентов (87 женщины, 45 мужчин), показали преимущества комбинированной антибиотикопрофилактики с местным применением #повидон-йода** (ПВЙ**), раствора для местного и наружного применения (на роговицу, в конъюнктивальный мешок и на кожу вокруг глаза), в комбинации с инстилляцией в конъюнктивальный мешок #левофлоксацина**, взрослым, капель глазных 0.5%, по 1 капле 4 раза в сутки по сравнению с применением только ПВЙ** [105].
-
Рекомендована взрослым пациентам инстилляция в конъюнктивальный мешок #левофлоксацина**, капель глазных 0.5%, по 1 капле 4 раза в сутки до оперативного вмешательства в комбинации с местным применением 7,5% или 10% #повидон-йода**, раствора для местного и наружного применения, в качестве формы профилактики ОБПЭ [105].
Уровень убедительности рекомендаций B (уровень достоверности доказательств – 2)
-
Факоэмульсификацию с использованием фемтосекундного лазера (А16.26.093.001) для замены помутневшего хрусталика рекомендуется проводить в осложнённых ситуациях (при низкой плотности клеток заднего эпителия роговицы, слабости или локальной несостоятельности связочного аппарата хрусталика) для уменьшения риска возникновения осложнений [20, 23, 176-181].
Уровень убедительности рекомендаций C (уровень достоверности доказательств – 4)
Комментарии: ФЭ с фемтосекундным сопровождением – альтернативный вариант экстракапсулярного метода хирургии катаракты [20]. Фемтосекундный лазер используется для выполнения роговичных разрезов (основной, парацентезы) передней капсулотомии и пре-фрагментации ядра хрусталика [22]. На сегодняшний день имеются данные о целесообразности применения фемтосекундного сопровождения в осложненных случаях [20-22].
-
Рекомендована имплантация колец полимерных офтальмологических внутрикапсульных для расправления хрусталиковой сумки и натяжения его капсулы при подвывихе хрусталика 1-2-й степени для равномерного распределения нагрузки на связочный аппарат хрусталика [24, 182-185].
Уровень убедительности рекомендаций С (уровень достоверности доказательств – 4)
-
Рекомендовано всем пациентам по завершении оперативного лечения с целью профилактики развития ОБПЭ и неспецифического воспаления применять инстилляции противомикробных препаратов S01A, кортикостероидов S01BA и/или нестероидных противовоспалительных препаратов S01BC [25, 27, 186, 187].
Уровень убедительности рекомендаций C (уровень достоверности доказательств – 5)
-
Имплантация ИОЛ (А16.26.094) (и в том числе Линза интраокулярная для задней камеры глаза, псевдофакичная***, Линза интраокулярная с фиксацией к радужной оболочке***, Линза интраокулярная для задней камеры глаза, псевдофакичная, с увеличенной глубиной фокуса***, Линза интраокулярная переднекамерная, псевдофакичная***, Линза интраокулярная с иридокапсулярной фиксацией***) рекомендована как метод коррекции афакии при отсутствии противопоказаний всем пациентам [6, 28, 188-190].
Уровень убедительности рекомендаций C (уровень достоверности доказательств – 4)
Комментарии: в случае осложненного течения хирургического вмешательства, при недостаточном визуальном контроле, при необходимости дополнительного хирургического лечения, а также в случае отсутствия модели ИОЛ, необходимой для надежной фиксации внутри глаза, рекомендовано завершить операцию без имплантации ИОЛ.
-
Рекомендована имплантация заднекамерной ИОЛ (Имплантация интраокулярной линзы А16.26.094) (и в том числе Линза интраокулярная для задней камеры глаза, псевдофакичная***, Линза интраокулярная с фиксацией к радужной оболочке***) в капсульный мешок для коррекции афакии, т. к. является наиболее оптимальным методом интраокулярной коррекции [6, 191, 192].
Уровень убедительности рекомендаций C (уровень достоверности доказательств – 4)
Комментарии: фиксация ИОЛ вне капсульного мешка может потребоваться при патологии цинновой связки, нарушении целостности передней и/или задней капсул хрусталика в ходе операции. Вариантом выбора может быть имплантация ИОЛ в заднюю камеру глаза с фиксацией опорных элементов в цилиарной борозде [28-35]. Шовная фиксация заднекамерной ИОЛ за радужку или транссклерально необходима при отсутствии адекватной капсульной опоры [28-35]. В случае невозможности надежной фиксации ИОЛ внутри глаза рекомендовано завершение операции без имплантации ИОЛ.
-
Для коррекции афакии при подвывихе хрусталика 3-4-й степени рекомендована имплантация зрачковой ИОЛ или трехчастной ИОЛ (Имплантация интраокулярной линзы А16.26.094) (и в том числе Линза интраокулярная для задней камеры глаза, псевдофакичная***, Линза интраокулярная с фиксацией к радужной оболочке***, Линза интраокулярная для задней камеры глаза, псевдофакичная, с увеличенной глубиной фокуса***, Линза интраокулярная переднекамерная, псевдофакичная***, Линза интраокулярная с иридокапсулярной фиксацией***) с подшиванием к радужке или фиксацией к склере с возможным проведением трехпортовой витрэктомии [28-35].
Уровень убедительности рекомендаций C (уровень достоверности доказательств – 4)
-
Для механического расширения зрачка рекомендовано использование ретрактора иридо-капсулярного полимерного одноразового стерильного или ирис-ретрактора четырехугольного полимерного одноразового стерильного при хирургии катаракты с узким зрачком [1, 35].
Уровень убедительности рекомендаций С (уровень достоверности доказательств – 5)
Сочетание катаракты и глаукомы
-
С целью уменьшения послеоперационных осложнений для взрослых пациентов рекомендована хирургия катаракты с имплантацией ИОЛ (без сопутствующей антиглаукомной операции), когда имеется первичная закрытоугольная глаукома начальной или развитой стадий, при офтальмотонусе компенсированном инстилляцией противоглаукомных препаратов (противоглаукомные препараты и миотические средства S01E) [36, 37].
Уровень убедительности рекомендаций С (уровень достоверности доказательств – 4)
Комментарии: хирургия катаракты с имплантацией ИОЛ может способствовать умеренному снижению ВГД после операции [36, 37].
-
С целью профилактики реактивной гипертензии после операции факоэмульсификации с имплантацией интраокулярной линзы, у взрослых пациентов с ПОУГ, рекомендовано применять гипотензивную терапию в пред- и постоперационном периоде [103-104, 193].
Уровень убедительности рекомендаций С (уровень достоверности доказательств – 4)
-
С целью компенсации ВГД и замены помутневшего хрусталика рекомендована комбинированная одномоментная хирургия катаракты и глаукомы (А16.26.093.002 Факоэмульсификация с имплантацией интраокулярной линзы в сочетании с антиглаукоматозной операцией, в том числе А16.26.117 Непроникающая глубокая склерэктомия, А16.26.117.001 Непроникающая глубокая склерэктомия с дренированием, А16.26.118 Прочие непроникающие антиглаукоматозные операции, А16.26.133 Микроинвазивная хирургия шлеммова канала, А16.26.070 Трабекулоэктомия (синустрабекулоэктомия)) при отсутствии компенсации ВГД на максимальном гипотензивном режиме [36-40, 194, 195].
Уровень убедительности рекомендаций B (уровень достоверности доказательств – 3)
Комментарии: ФЭК, комбинированная с АГО, может способствовать как нормализации ВГД, так и повышению максимальной корригированной остроты зрения [36-40]. К преимуществу комбинированной хирургии относят предупреждение резкого реактивного повышения ВГД в раннем послеоперационном периоде и длительный гипотензивный эффект, достигаемый в результате одного вмешательства [36- 40].
-
С целью снижения негативного влияния высокого уровня ВГД интраоперационно (во время операции факоэмульсификации с имплантацией интраокулярной линзы) рекомендовано взрослым пациентам применять его наиболее оптимально безопасные значения, заданные и контролируемые аппаратно (с помощью систем офтальмологических хирургических). Целевым ВГД допустимо считать близкое к физиологическому. Возможность и безопасность интраоперационного применения такого давления хирург должен оценить самостоятельно, в том числе на основе данных о технических характеристиках применяемых систем [94-96].
Уровень убедительности рекомендаций С (уровень достоверности доказательств – 4)
-
Рекомендовано применение традиционных систем визуализации с использованием операционного офтальмологического микроскопа (допустимо в сочетании с цифровыми системами визуализации, позволяющими получить стереоскопическое изображение операционного поля в режиме реального времени, а также с интегрированной системой оптической когерентной томографии для расширения возможности интраоперационной коррекции хирургической тактики в осложнённых случаях) [97-102, 192].
Уровень убедительности рекомендаций С (уровень достоверности доказательств – 4)
Обезболивание
-
Рекомендовано применение в качестве предоперационной подготовки #ацетазоламида** (противопоказан к применению у детей в возрасте до 3 лет), крыло-орбитальной блокады (A11.07.011 Инъекционное введение лекарственных препаратов в челюстно-лицевую область), а в случае необходимости – углубленного анестезиологического пособия в виде сочетанной анестезии (В01.003.004.011) при факотопической глаукоме на фоне высокого ВГД на максимальном гипотензивном режиме [125].
Уровень убедительности рекомендаций C (уровень достоверности доказательств – 5)
-
Рекомендовано всем пациентам с вывихом хрусталика в стекловидное тело или переднюю камеру показано удаление вывихнутого хрусталика (А16.26.092.002) в кратчайшие сроки (при отсутствии противопоказаний) для предупреждения развития осложнений, таких как вторичная глаукома, иридоциклит, выраженные деструктивные изменения стекловидного тела, пролиферативный ретинит, отслойка сетчатки и дегенерация роговицы. Оперативное вмешательство по поводу вывихнутого в стекловидное тело хрусталика может сопровождаться серьезными интраоперационными осложнениями, что требует индивидуального подхода к тактике лечения таких пациентов. При отсутствии противопоказаний, вывихнутый хрусталик независимо от степени прозрачности подлежит удалению [138, 212].
Уровень убедительности рекомендаций C (уровень достоверности доказательств – 5)
-
На современном этапе рекомендуется хирургическое удаление вывихнутого хрусталика (А16.26.092.002) следующими методами: ленсвитрэктомии, факоэмульсификации вывихнутого хрусталика после его фиксации и центрации, а также удаление хрусталика через корнеосклеральный разрез после выведения его в переднюю камеру глаза [138, 212].
Уровень убедительности рекомендаций C (уровень достоверности доказательств – 5)
Оптика и рефракция
-
Пациентам для коррекции афакии и уменьшения уровня сферических аберраций рекомендованы монофокальные сферические и асферические ИОЛ (и в том числе Линза интраокулярная для задней камеры глаза, псевдофакичная***, Линза интраокулярная с фиксацией к радужной оболочке***, Линза интраокулярная для задней камеры глаза, псевдофакичная, с увеличенной глубиной фокуса***, Линза интраокулярная переднекамерная, псевдофакичная***, Линза интраокулярная с иридокапсулярной фиксацией***) [41-48, 196, 197].
Уровень убедительности рекомендаций В (уровень достоверности доказательств – 2)
Комментарии: сферические ИОЛ характеризуются наличием положительных сферических аберраций из-за того, что лучи, проходящие через края линзы, фокусируются проксимально по отношению к параксиальным. Дизайн асферических ИОЛ позволяет уменьшить или устранить сферические аберрации глаза. Результаты клинических исследований показывают зависимое от размеров зрачка уменьшение сферических аберраций глаза при имплантации асферических ИОЛ. Ряд исследований демонстрирует улучшение показателей контрастной чувствительности при применении асферических ИОЛ, по сравнению со сферическими [41-48].
-
Линза интраокулярная торическая (и в том числе линза интраокулярная для задней камеры глаза псевдофакичная ***) для коррекции афакии рекомендованы пациентам с роговичным астигматизмом от 1,25 Дптр при условии внутрикапсульной фиксации ИОЛ [49-53, 198, 199].
Уровень убедительности рекомендаций С (уровень достоверности доказательств – 4) – взрослые
Уровень убедительности рекомендаций В (уровень достоверности доказательств – 2) – дети
Комментарии: кератометрия пациентов с катарактой показала, что в 25,9% случаях имеется астигматизм более 1,25 Дптр [54]. Также выявлено, что торические ИОЛ уменьшают зависимость от очков по сравнению со стандартными сферическими или асферическими монофокальными ИОЛ [49-53]. Мультифокальные торические ИОЛ показаны при роговичном астигматизме от 1,0 Дптр.
-
Пациентам без сопутствующей глазной патологии (ВМД, глаукома, сахарный диабет, патология роговицы, амблиопия и др.), в случае их пожелания не использовать очковую коррекцию при чтении и работе на близком расстоянии, рекомендовано рассмотреть возможность имплантации мультифокальных ИОЛ или ИОЛ с расширенной глубиной фокуса [55-57, 87-88].
Уровень убедительности рекомендаций С (уровень достоверности доказательств – 4)
Комментарии: эффект мультифокальности оптики ИОЛ достигается путем разделения лучей на два и более фокуса. Метаанализ литературных данных показывает преимущество мультифокальных ИОЛ по сравнению с монофокальными по обеспечению зрения вблизи без дополнительной очковой коррекции при идентичности показателей остроты зрения вдаль. Однако использование мультифокальных ИОЛ более часто сопровождается оптическими феноменами в виде засветов, повышенной слепимости и образования кругов светорассеяния вокруг источника света (гало-эффект) [55-57]. Высокая некорригированная острота зрения вблизи является важным мотивирующим фактором в пользу выбора мультифокальных ИОЛ при отсутствии профессиональных (водители, работники зрительно напряженного труда) или медицинских (сопутствующая глазная патология) противопоказаний. Правильный отбор пациентов и их детальное информирование – особо важны при применении мультифокальных ИОЛ.
-
Рекомендовано врачу в процессе подбора ИОЛ пользоваться новым поколением формул для расчета оптической силы ИОЛ для точного попадания в запланированную рефракцию [58-61, 63-68, 200-203].
Уровень убедительности рекомендаций C (уровень достоверности доказательств – 4)
-
Для расчёта оптической силы ИОЛ (в т.ч. торических, мультифокальных, мультифокальных торических, а также с расширенной глубиной фокуса) всем пациентам осложненной катарактой, при предоперационной и интраоперационной оценке состояния глаза, рекомендуется использование диагностических, аналитических (в т.ч. навигационных) систем, включающих возможность использования формул расчёта новых поколений [89-93].
Уровень убедительности рекомендаций В (уровень достоверности доказательств – 2)
Комментарии: использование формул расчета ИОЛ новых поколений в сочетании с современными высокотехнологичными диагностическими, аналитическими и навигационными системами и/или программным обеспечением, позволяет проводить сопоставление данных предоперационного планирования и интраоперационного цифрового контроля в режиме реального времени при позиционировании ИОЛ, что способствует достижению целевых рефракционных результатов.
Помутнения задней капсулы хрусталика
-
Рекомендована ИАГ-лазерная капсулотомия при помутнении задней капсулы хрусталика для улучшения остроты зрения [70].
Уровень убедительности рекомендаций C (уровень достоверности доказательств – 4)
Комментарии: сроки развития вторичной катаракты с момента экстракции катаракты варьируют [69-73]. Также варьирует и частота ИАГ-лазерной капсулотомии – от 3 до 53% в течение 3 лет [73]. По данным исследования Cataract PORT (Cataract Patient Outcomes Research Team) частота развития вторичной катаракты в течение первых 4 месяцев после операции составила 19,2%. Более новые хорошо разработанные исследования серии случаев показали, в течение 3-5 лет при использовании силиконовых или гидрофобных акриловых ИОЛ с острыми краями оптики задняя капсулотомия понадобилась в 0- 4,7% случаев [69-73]. Эффективным хирургическим методом устранения помутнения задней капсулы, способствующим восстановлению зрительных функций и улучшению контрастной чувствительности, является ИАГ-лазерная капсулотомия. Показанием для проведения данной операции является наличие помутнения задней капсулы, способствующее снижению остроты зрения до уровня, не удовлетворяющего функциональным потребностям пациента или ухудшающего визуализацию глазного дна.
Диетотерапия не применяется.
3. Иное лечение
Не предусмотрено
Дополнительная информация (в том числе факторы, влияющие на исход заболевания или состояния)
-
Рекомендуется отложить выполнение операций у взрослых пациентов в постинфарктном состоянии на срок не менее 9-12 месяцев после острого нарушения сердечной деятельности с целью профилактики осложнений со стороны сердечно-сосудистой системы. Применение препаратов, использующихся для изменения реологических свойств крови, прекращается за 3 дня и восстанавливается на второй день после хирургического лечения [126, 208].
Уровень убедительности рекомендаций С (уровень достоверности доказательств – 5)
Медицинская реабилитация
Медицинская реабилитация и санаторно-курортное лечение, медицинские показания и противопоказания к применению методов медицинской реабилитации, в том числе основанных на использовании природных лечебных факторов
-
Рекомендован пациентам после хирургического лечения осложнённой катаракты подбор очковой коррекции зрения (а также контактной коррекции зрения) для дали и близи при необходимости. Сроки оптической коррекции определяются индивидуально, как правило, через 3-4 недели после операции [74, 214, 215].
Уровень убедительности рекомендаций C (уровень достоверности доказательств – 5) – взрослые
Уровень убедительности рекомендаций C (уровень достоверности доказательств – 4) – дети
-
В случае наличия противопоказаний для хирургического лечения (имплантации ИОЛ) у пациентов с афакией рекомендован подбор средств оптической коррекции (очковой коррекции зрения А23.26.001, контактной коррекции зрения А23.26.002) [213].
Уровень убедительности рекомендаций C (уровень достоверности доказательств – 5)
Прогноз
Госпитализация
Организация оказания медицинской помощи
1) Врач-офтальмолог поликлиники: приём (осмотр, консультация) врача-офтальмолога первичный, выявление заболевания, постановка диагноза, направление в круглосуточный или дневной стационар или для выполнения амбулаторной хирургии для оказания специализированной (в т. ч. высокотехнологичной) медицинской помощи.
2) В медицинской организации: приём (осмотр, консультация) врача-офтальмолога первичный, приём (осмотр, консультация) врача-офтальмолога повторный), сбор анамнеза, диагностика, расчет ИОЛ, оформление медицинской документации, госпитализация в стационар или амбулаторное лечение при высоких зрительных функциях парного глаза и мобильности пациента при наличии показаний для операции.
3) Проведение хирургического вмешательства в амбулаторных или стационарных условиях, послеоперационная диагностика, осмотр лечащим врачом.
4) Преимущественным является внедрение стационар-замещающих форм оказании специализированной медицинской помощи пациентам с осложненной катарактой, что позволяет выполнять больший объем оперативного лечения, более рационально использовать материально-технические ресурсы медицинского учреждения и финансовые средства здравоохранения [119, 120].
Критерием отбора пациентов для проведения факоэмульсификации катаракты в амбулаторных условиях является наличие катаракты без серьезных сопутствующих патологий глаза, таких как: обширное помутнение роговицы, подвывих хрусталика 3-4 степени, узкий зрачок диаметром менее 4 мм (при максимальном медикаментозном мидриазе). Пациенты должны быть достаточно мобильны, самостоятельно передвигаться и иметь возможность для явки на контрольный осмотр после операции [118,119].
На послеоперационный осмотр пациенты обязательно приглашаются на следующий день. Выполняется визометрия А02.26.004, которая заключается в проверке не корригированной и корригированной остроты зрения), офтальмотонометрия, биомикроскопия глаза. В послеоперационном периоде с целью профилактики развития ОБПЭ и неспецифического воспаления применяются инстилляции противомикробных препаратов S01A, кортикостероидов S01BA и/или нестероидных противовоспалительных препаратов S01BC.
5) Выписка на амбулаторное долечивание при удовлетворительном состоянии пациента и отсутствии необходимости пребывания в стационаре: назначены повторные осмотры, даны выписка и рекомендации, оформление листка нетрудоспособности.
Профилактика
Профилактика и диспансерное наблюдение, медицинские показания и противопоказания к применению методов профилактики
-
Рекомендован взрослым пациентам при отсутствии осложнений прием (осмотр, консультация) врача-офтальмолога повторный в норме на 1-е, 7-е и 30-е сутки после операции с целью оценки динамики клинического выздоровления [6, 7, 75-78].
Уровень убедительности рекомендаций С (уровень достоверности доказательств – 5)
Комментарии: приём (осмотр, консультация) врача-офтальмолога повторный с большей частотой показан при атипичном течении послеоперационного периода и развитии осложнений. С целью определения субъективной удовлетворенности пациентов результатами проведенного лечения возможно применение различных оценочных инструментов, в частности Вопросник зрительных функций Национального Института Глаза (NEI-VFQ 25) (Приложение Г1-ГN) [79, 80].
-
При каждом приёме (осмотре, консультации) врача-офтальмолога повторном для оценки состояния глаза рекомендовано выполнять определенный объем процедур:
- сбор промежуточного анамнеза (используемые медикаменты, наличие новых симптомов и оценка пациентом своего зрения);
- определение зрительных функций (визометрия, включая проверку с использованием диафрагмы и рефрактометрию (по показаниям);
- офтальмотонометрия;
- биомикроскопия глаза;
- консультирование и обучение пациента или сопровождающего лица;
- определение дальнейшей тактики ведения [6, 7, 204, 205].
Уровень убедительности рекомендаций C (уровень достоверности доказательств – 5)
Комментарии: офтальмоскопия в условиях медикаментозного мидриаза показана при наличии обоснованных подозрений или высокого риска развития патологии глазного дна. В случаях, когда имеет место недостаточное улучшение зрительных функций по сравнению с ожидаемым, необходимо проведение дополнительных диагностических мероприятий для выяснения причины.
-
Рекомендовано всем пациентам с целью профилактики развития катаракты ношение солнечных очков с УФ-фильтром, особенно в регионах, характеризующихся повышенной инсоляцией [81, 82, 206].
Уровень убедительности рекомендаций C (уровень достоверности доказательств – 5)
Комментарии: возможности профилактики развития катаракты, а также ее медикаментозного лечения являются недоказанными. Большинство исследований не выявили достоверной реверсии процесса катарактогенеза в результате перорального приема витаминов (А11) и минеральных добавок. Результаты некоторых исследований свидетельствуют о наличии взаимосвязи между курением и склерозом ядра хрусталика и указывают на дозозависимый эффект. Кумулятивное воздействие лучей ультрафиолетового спектра на протяжении длительных отрезков жизни индивидуума также может ассоциироваться с помутнением хрусталика.
-
Всем пациентам рекомендован отказ от курения, компенсация сахарного диабета для профилактики развития катаракты [84].
Уровень убедительности рекомендаций C (уровень достоверности доказательств – 5)
-
Всем пациентам рекомендован отказ от длительного приема кортикостероидов системного действия для профилактики развития катаракты [83, 207].
Уровень убедительности рекомендаций С (уровень достоверности доказательств – 4)
Комментарии: пациенты, длительно принимающие кортикостероиды перорально (кортикостероиды системного действия H02) и ингаляционно (другие средства для ингаляционного введения, применяемые для обструктивных заболеваний дыхательных путей – глюкокортикоиды R03BA), должны быть информированы о повышенном риске развития катаракты, возможно, они захотят обсудить альтернативные методы лечения с лечащим врачом-терапевтом.
Информация
Источники и литература
-
Клинические рекомендации общероссийской общественной организации Ассоциация врачей-офтальмологов
- 1. Liu Y-C, Wilkins M, Kim T, Malyugin B, Mehta J.S. Cataracts. The Lancet. 2017;390(10094): 600-612. doi:10.1016/S0140- 6736(17)30544-5 2. Бранчевский С.Л., Малюгин Б.Э. Распространенность нарушения зрения вследствие катаракты по данным исследования RAAB в Самаре. Офтальмохирургия. 2013;3: 82 – 85. 3. Федеральные клинические рекомендации по оказанию офтальмологической помощи пациентам с возрастной катарактой. Экспертный совет по проблеме хирургического лечения катаракты. М.: Издательство «Офтальмология»; 2015: 9–18. 4. Ярцева Н.С., Деев Л.А., Шилкин Г.А. Избранные лекции по офтальмологии в трех томах. Том II. Учебное пособие для системы послевузовского профессионального образования врачей. Лекция 13. М.; 2008. 5. Brian G, Taylor H. Cataract blindness – challenges for the 21 century. Bulletin of the World Health Organization. 2001;79: 249– 256. 6. Harris JK, Mizuiri D, Ambrus A, Lum FC., Garratt S. Cataract in the Adult Eye Preferred Practice Pattern 2016. https://www.aao.org/preferred-practice-pattern/cataract-in-adult- eye-ppp-2016 7. Тахчиди Х.П., Егорова Э.В., Толчинская А.И. Интраокулярная коррекция в хирургии осложненных катаракт. М.: Издательство «Новое в медицине»; 2004. 8. Findl O, Kriechbaum K, Sacu S et al. Influence of operator experience on the performance of ultrasound biometry compared to optical biometry before cataract surgery. J Cataract Refract Surg. 2003;29: 1950–5. 9. Першин К.Б., Пашинова Н.Ф., Цыганков А.Ю., Легких С.Л., Лих И.А. Биометрия при расчете оптической силы ИОЛ как фактор успешной хирургии катаракты. Катарактальная и рефракционная хирургия. 2016;16(2): 15–22. 10. Weiss JS, Møller HU, Aldave AJ, Seitz B, Bredrup C, Kivelä T, Munier FL, Rapuano CJ, Nischal KK, Kim EK, Sutphin J, Busin M, Labbé A, Kenyon KR, Kinoshita S, Lisch W. IC3D classification of corneal dystrophies--edition 2. Cornea. 2015;34(2): 117-59. 11. Traish AS, Colby KA. Approaching cataract surgery in patients with fuchs" endothelial dystrophy. Int Ophthalmol Clin. 2010;50: 1–11. 12. Safran SG. How spectral-domain OCT has changed my practice. Cataract & Refractive Surgery Today 2010. Available at: http://bmctoday.net/crstoday/pdfs/crst0310_cs_safran.pdf. Accessed May 27, 2016. 13. Safran SG. SD-OCT: a quantam leap for anterior segment surgeons. Current Insight. San Francisco, CA: American Academy of Ophthalmology; 2009. Available at: www.aao.org/current- insight/sdoct-quantum-leap-anterior-segment-surgeons. Accessed May 27, 2016. 14. Lundstrom M, Fregell G, Sjoblom A. Vision related daily life problems in patients waiting for a cataract extraction. Br. J. Ophthalmol. 1994;78: 608–611. 15. Lee PP, Spritzer K, Hays RD. The impact of blurred vision on functioning and well-being. Ophthalmology. 1997;104: 390–396. 16. Lee TH, Marcantonio ER, Mangione CM et al. Derivation and prospective validation of a simple index for prediction of cardiac risk of major noncardiac surgery. Circulation. 1999;100: 1043–9. 17. Малюгин Б.Э. Хирургия катаракты и интраокулярная коррекция на современном этапе развития офтальмохирургии. Вестник офтальмологии. 2014;130(6): 80–88. 18. Jorge L Alio. Cataract Surgery: From Today's Standards to Future Progress. Asia Pac J Ophthalmol (Phila). 2017 Jul-Aug;6(4):309. doi:10.22608/APO.2017184. 19. Копаева В.Г., Адреев Ю.В. Лазерная экстракция катаракты. М.: Издательство «Офтальмология»; 2011: 262. 20. Manning S, Barry P, Ype H, Rosen P, Stenevi U, Young D, Lundstrom M, Femtosecond laser-assisted cataract surgery versus standard phacoemulsification cataract surgery: Study from the European Registry of Quality Outcomes for Cataract and Refractive Surgery. J Cataract Refract Surg. 2016;42: 1779–1790. 21. Nagy Z, Takacs A, Filkorn T, Sarayba M. Initial clinical evaluation of an intraocular femtosecond laser in cataract surgery. J Refract Surg. 2009;25: 1053–60. 22. Crema AS, Walsh A, Yamane IS, Ventura BV & Santhiago MR. (2015). Femtosecond Laser-assisted Cataract Surgery in Patients With Marfan Syndrome and Subluxated Lens. Journal of Refractive Surgery, 31(5), 338–341. doi:10.3928/1081597x-20150424-02 23. Анисимова Н.С., Малюгин Б.Э., Соболев Н.П. Фемтолазерное сопровождение в хирургии набухающей катаракты. (https://elibrary.ru/item.asp?id=27346476) Современные технологии в офтальмологии.-2016; (https://elibrary.ru/contents.asp?id=34333736)5: 11–13. (https://elibrary.ru/contents.asp?id=34333736&selid=27346476). 24. Иошин И.Э., Багров С.Н., Маклакова И.А., Егорова Э.В., Толчинская А.И., Латыпов И.А., Виговский А.В., Петренко А.Е., Лысенко С.В. Внутрикапсульное кольцо: профилактика осложнений экстракции катаракты при подвывихе хрусталика. Офтальмохирургия. 2002;1: 25–28. (https://elibrary.ru/contents.asp?id=34333736&selid=27346476). 25. Barry P, Cordovés L, Gardner S. ESCRS Guidelines for Prevention and Treatment of Endophthalmitis Following Cataract Surgery: Data, Dilemmas and Conclusions. Published by ESCRS. Dublin, 2013: 45.(https://elibrary.ru/contents.asp? id=34333736&selid=27346476). 26. Малюгин Б.Э., Шпак А.А., Морозова Т.А. Хирургия катаракты: клинико-фармакологические подходы. М.: Издательство «Офтальмология»; 2015: 82. 27. Малюгин Б.Э., Паштаев Н.П., Поздеева Н.А., Фадеева Т.В. Оценка эффективности противовоспалительной терапии после факоэмульсификации у пациентов с возрастной макулярной дегенерацией. Офтальмохирургия. 2010;1: 39–44. (https://elibrary.ru/contents.asp?id=34333736&selid=27346476) 28. Chang DF, Masket S, Miller KM et al. ASCRS Cataract Clinical Committee. Complications of sulcus placement of single-piece acrylic intraocular lenses: recommendations for backup IOL implantation following posterior capsule rupture. J Cataract Refract Surg 2009;35: 1445–58. (https://elibrary.ru/contents.asp? id=34333736&selid=27346476). 29. Wagoner MD, Cox TA, Ariyasu RG et al. Intraocular lens implantation in the absence of capsular support: a report by the American Academy of Ophthalmology. Ophthalmology. 2003;110: 840–59.(https://elibrary.ru/contents.asp? id=34333736&selid=27346476). 30. Donaldson KE, Gorscak JJ, Budenz DL et al. Anterior chamber and sutured posterior chamber intraocular lenses in eyes with poor capsular support. J Cataract Refract Surg. 2005;31: 903–9. (https://elibrary.ru/contents.asp?id=34333736&selid=27346476).
Информация
Список сокращений
АГО — антиглаукомная операция
АТФ-синтаза — аденозинтрифосфатсинтаза
ВГД — внутриглазное давление
ВМД — возрастная макулярная дегенерация
ГКС — глюкокортикостероиды
ИАГ — иттрий-аргон-гранатный (YAG-лазер)
ИОЛ — интраокулярная линза
ИЭК — интракапсулярная экстракция катаракты
КК — внутрикапсульное кольцо
КОБ — крылонёбно-орбитальная блокада
КОМ — кистозный отёк макулы
ЛЭК — лазерная экстракция катаракты
МКБ-10 — международная классификация болезней 10-го пересмотра
МКОЗ — максимальная корригированная острота зрения
НКОЗ — некорригированная острота зрения
НПВС — нестероидные противовоспалительные средства
ОКТ — оптическая когерентная томография
ПВЙ** — повидон-йод**
ПОУГ — первичная открытоугольная глаукома
ПЭС — псевдоэксфолиативный синдром
РСП-3 — интраокулярная линза из сополимера коллагена для внекапсульной фиксации
РФ — Российская Федерация
УФ-лучи — ультрафиолетовые лучи
Фемто-ЭК — фемтоассистированная экстракция катаракты
ФЭК — факоэмульсификация катаракты
ЭК — экстракция катаракты
ЭЭК — экстракапсулярная экстракция катаракты
Термины и определения
Вискоэластики – специальные растворы полимеров, используемые для защиты эндотелия роговицы и поддержания объема передней камеры глаза во время операции на переднем отрезке глазного яблока.
Интракапсулярная экстракция катаракты (ИЭК) – метод хирургического лечения катаракты, заключающийся в удалении хрусталика вместе с капсульным мешком.
Лазерная экстракция катаракты (ЛЭК) – метод фрагментации вещества хрусталика внутри капсульного мешка с помощью лазерной энергии и последующей аспирации образованных фрагментов.
Факоэмульсификация катаракты (ФЭК) – метод хирургического лечения катаракты, заключающийся в ультразвуковом дроблении ядра хрусталика внутри капсульного мешка и его аспирации с последующей имплантацией интраокулярной линзы (ИОЛ).
ФЭ с фемтосекудным сопровождением (Фемто-ФЭК) – выполнение операции в два этапа, где на первом с помощью фемтосекундного лазера выполняются роговичные разрезы, проводится капсулотомия и фрагментация ядра, а на втором этапе происходит эвакуация вещества хрусталика с последующей имплантацией ИОЛ.
Факичная ИОЛ – это ИОЛ, имплантируемая в заднюю камеру глаза перед естественным хрусталиком или фиксирующаяся за радужку для коррекции аномалий рефракции высокой степени у пациентов до 40 лет.
Экстракапсулярная экстракция катаракты (ЭЭК) – метод хирургического лечения катаракты, заключающийся в механическом выведении ядра хрусталика из капсульного мешка целиком или частями, требующий выполнения большого разреза (шириной от 6,0 мм) и последующей шовной герметизации.
Оптическая когерентная томография – неинвазивный метод исследования, позволяющий визуализировать структуры переднего и заднего отделов глазного яблока с высоким разрешением (до 5 мкм) и проводить их количественное измерение.
Критерии оценки качества медицинской помощи
|
№ п/п |
Критерии качества оказания медицинской помощи |
Оценка выполнения (да/нет) |
|---|---|---|
|
1 |
Выполнена визометрия с определением коррекции остроты зрения |
Да/нет |
|
2 |
Выполнена офтальмотонометрия |
Да/нет |
|
3 |
Выполнена биомикроскопия глаза |
Да/нет |
|
4 |
Выполнена офтальмоскопия глазного дна в условиях мидриаза |
Да/нет |
|
5 |
Выполнен расчет оптической силы интраокулярной линзы |
Да/нет |
|
6 |
Проведена профилактика инфекционных осложнений противомикробными препаратами S01A |
Да/нет |
|
7 |
Проведена терапия антихолинергическими средствами S01FA и/или симпатомиметиками, кроме противоглаукомных препаратов S01FB, в течение 1часа до хирургического вмешательства (при отсутствии медицинских противопоказаний) |
Да/нет |
|
8 |
Проведено удаление помутневшего хрусталика с имплантацией ИОЛ (экстракция хрусталика А16.26.092 или факоэмульсификация с имплантацией интраокулярной линзы А16.26.093.001 или факоэмульсификация с использованием фемтосекундного лазера А16.26.093.001 или факоаспирация у детей А16.26.093 или удаление вывихнутого хрусталика А16.26.092.002 при вывихе хрусталика) при отсутствии противопоказаний к имплантации ИОЛ |
Да/нет |
|
10 |
Пациентам с афакией выполнена имплантация монофокальных сферических или асферических ИОЛ (Имплантация интраокулярной линзы А16.26.094) при отсутствии противопоказаний |
Да/нет |
Приложение А1. Состав рабочей группы по разработке и пересмотру клинических рекомендаций
-
Аржиматова Гульжияна Шевкетовна – к.м.н., руководитель Московского городского офтальмологического центра, главный внештатный специалист офтальмолог Департамента здравоохранения города Москвы, член ООО «Общество офтальмологов России»;
-
Астахов Сергей Юрьевич – д.м.н., профессор, зав. кафедрой офтальмологии ГБОУ ВПО «Первый Санкт-Петербургский государственный медицинский университет имени академика И.П. Павлова» МЗ РФ, вице-президент ООО «Ассоциация врачей-офтальмологов»;
-
Бикбов Мухаррам Мухтарамович – д.м.н., профессор, директор ГБУ «Уфимский НИИ глазных болезней Академии наук Республики Башкортостан», член Президиума ООО «Ассоциация врачей-офтальмологов», Первый заместитель председателя Президиума ООО «Общество офтальмологов России»;
-
Зайцева Ольга Владимировна – к.м.н., заместитель директора по организационно-методической работе ФГБУ «Национальный медицинский исследовательский центр институт глазных болезней им. Гельмгольца» Министерства здравоохранения Российской Федерации, ведущий научный сотрудник отдела патологии сетчатки, исполнительный директор ООО «Ассоциация врачей-офтальмологов»;
-
Золотарев Андрей Владимирович - д.м.н., профессор, главный врач ГБУЗ «Самарская областная клиническая офтальмологическая больница им. Т.И. Ерошевского», заведующий кафедрой офтальмологии Самарского государственного медицинского университета, член Президиума ООО «Ассоциация врачей-офтальмологов»;
-
Копаев Сергей Юрьевич – д.м.н., заведующий отделом хирургии хрусталика и интраокулярной коррекции ФГАУ «НМИЦ «МНТК «Микрохирургия глаза» имени академика С.Н. Фёдорова» МЗ РФ, член ООО «Общество офтальмологов России»;
-
Оренбуркина Ольга Ивановна - д.м.н., директор Всероссийского центра глазной и пластической хирургии ФГБОУ ВО «Башкирский государственный медицинский университет» Минздрава России;
-
Першин Кирилл Борисович – д.м.н., профессор, академик РАЕН, медицинский директор сети клиник «Эксимер», член ООО «Общество офтальмологов России»;
-
Соболев Николай Петрович – к.м.н., главный врач ФГАУ НМИЦ «МНТК «Микрохирургия глаза» имени академика С.Н. Фёдорова» МЗ РФ, член ООО «Общество офтальмологов России»;
-
Тахтаев Юрий Викторович – д.м.н., профессор кафедры офтальмологии ПСПбГМУ им. академика И.П. Павлова, член ООО «Общество офтальмологов России»;
-
Темиров Николай Эдуардович – д.м.н., профессор, главный врач Глазной клиники «Леге Артис», заслуженный врач РФ, член правления ООО "Общество офтальмологов России";
-
Телегин Константин Петрович – заведующий офтальмологическим отделением СПб ГБУЗ «Городская больница №40», член ООО «Общество офтальмологов России»;
-
Трубилин Владимир Николаевич – д.м.н., профессор, руководитель Центра офтальмологии ФМБА России, заведующий кафедрой офтальмологии Академии постдипломного образования ФГБУ ФНКЦ ФМБА России, член Президиума ООО «Общество офтальмологов России», член Президиума ООО «Ассоциация врачей-офтальмологов»;
-
Файзрахманов Ринат Рустамович – д.м.н., профессор, заведующий Центром офтальмологии ФГБУ «НМХЦ им. Н.И. Пирогова» Минздрава России, член Президиума ООО «Общество офтальмологов России»;
-
Ходжаев Нарзулла Сагдуллаевич – д.м.н., профессор, заслуженный врач РФ, заместитель генерального директора по научной работе ФГАУ «НМИЦ «МНТК «Микрохирургия глаза» им. акад. С.Н. Федорова» Минздрава России;
-
Юсеф Наим Юсеф – д.м.н., профессор, директор ФГБНУ НИИГБ им. М.М. Краснова, почетный профессор Российской медицинской академии непрерывного профессионального образования.
Конфликт интересов отсутствует.
Приложение А2. Методология разработки клинических рекомендаций
Методология разработки клинических рекомендаций основана на методах доказательной медицины. В данных клинических рекомендациях все сведения ранжированы по уровню достоверности (доказательности) в зависимости от количества и качества исследований по данной проблеме.
Целевая аудитория данных клинических рекомендаций:
-
Врачи-офтальмологи
-
Ординаторы и аспиранты по специальности «Офтальмология»
-
Студенты высших медицинских учебных заведений
Таблица 1. Шкала оценки уровней достоверности доказательств (УДД) для методов диагностики (диагностических вмешательств)
|
УДД |
Расшифровка |
|---|---|
|
1 |
Систематические обзоры исследований с контролем референсным методом или систематический обзор рандомизированных клинических исследований с применением мета-анализа |
|
2 |
Отдельные исследования с контролем референсным методом или отдельные рандомизированные клинические исследования и систематические обзоры исследований любого дизайна, за исключением рандомизированных клинических исследований, с применением мета-анализа |
|
3 |
Исследования без последовательного контроля референсным методом или исследования с референсным методом, не являющимся независимым от исследуемого метода или нерандомизированные сравнительные исследования, в том числе когортные исследования |
|
4 |
Несравнительные исследования, описание клинического случая |
|
5 |
Имеется лишь обоснование механизма действия или мнение экспертов |
Таблица 2. Шкала оценки уровней достоверности доказательств (УДД) для методов профилактики, лечения, медицинской реабилитации, в том числе основанных на использовании природных лечебных факторов (профилактических, лечебных, реабилитационных вмешательств)
|
УДД |
Расшифровка |
|---|---|
|
1 |
Систематический обзор РКИ с применением мета-анализа |
|
2 |
Отдельные РКИ и систематические обзоры исследований любого дизайна, за исключением РКИ, с применением мета-анализа |
|
3 |
Нерандомизированные сравнительные исследования, в т.ч. когортные исследования |
|
4 |
Несравнительные исследования, описание клинического случая или серии случаев, исследования «случай-контроль» |
|
5 |
Имеется лишь обоснование механизма действия вмешательства (доклинические исследования) или мнение экспертов |
Таблица 3. Шкала оценки уровней убедительности рекомендаций (УУР) для методов профилактики, диагностики, лечения, медицинской реабилитации, в том числе основанных на использовании природных лечебных факторов (профилактических, диагностических, лечебных, реабилитационных вмешательств)
|
УУР |
Расшифровка |
|---|---|
|
A |
Сильная рекомендация (все рассматриваемые критерии эффективности (исходы) являются важными, все исследования имеют высокое или удовлетворительное методологическое качество, их выводы по интересующим исходам являются согласованными) |
|
B |
Условная рекомендация (не все рассматриваемые критерии эффективности (исходы) являются важными, не все исследования имеют высокое или удовлетворительное методологическое качество и/или их выводы по интересующим исходам не являются согласованными) |
|
C |
Слабая рекомендация (отсутствие доказательств надлежащего качества (все рассматриваемые критерии эффективности (исходы) являются неважными, все исследования имеют низкое методологическое качество, и их выводы по интересующим исходам не являются согласованными) |
Порядок обновления клинических рекомендаций
Механизм обновления клинических рекомендаций предусматривает их систематическую актуализацию – не реже, чем один раз в три года или при появлении новых данных с позиции доказательной медицины по вопросам диагностики, лечения, профилактики и реабилитации конкретных заболеваний, наличии обоснованных дополнений или замечаний к ранее утвержденным клиническим рекомендациям, но не чаще 1 раза в 6 месяцев. Решение об обновлении принимает МЗ РФ на основе предложений, представленных медицинскими некоммерческими профессиональными организациями. Сформированные предложения должны учитывать результаты комплексной оценки применения лекарственных препаратов, медицинских изделий, а также результаты клинической апробации.
Приложение А3. Справочные материалы, включая соответствие показаний к применению и противопоказаний, способов применения и доз лекарственных препаратов, инструкции по применению лекарственного препарата
Актуальные инструкции к лекарственным препаратам, упоминаемым в данных клинических рекомендациях, можно найти на сайте http://grls.rosminzdrav.ru. Приказ Минздрава России от 09.02.2016 № 80н (ред. от 17.03.2025) "Об утверждении порядка ведения государственного реестра лекарственных средств для медицинского применения".
Данные клинические рекомендации разработаны с учётом следующих нормативно-правовых документов:
-
Приказ Минздрава России от 12.11.2012 г № 902н «Об утверждении Порядка оказания медицинской помощи взрослому населению при заболеваниях глаза, его придаточного аппарата и орбиты».
-
Приказ Минздрава России от 25.10.2012 № 422н «Об утверждении Порядка оказания медицинской помощи детям при заболеваниях глаза, его придаточного аппарата и орбиты».
-
Распоряжение Правительства РФ от 12.10.2019 № 2406-р (ред. от 15.01.2025) «Об утверждении перечня жизненно необходимых и важнейших лекарственных препаратов, а также перечней лекарственных препаратов для медицинского применения и минимального ассортимента лекарственных препаратов, необходимых для оказания медицинской помощи».
Приложение Б. Алгоритмы действий врача
Осложненная катаракта

Сочетание катаракты и глаукомы

Ацетазоламид **- противопоказан детям до 3 лет.
Приложение В. Информация для пациента
Пациенты с помутнением хрусталика обращаются с первичными жалобами на постепенное затуманивание взора в первичное лечебно-профилактическое учреждение самотеком или выявляются при ежегодном диспансерном обследовании. После установки диагноза катаракта с высокой остротой зрения пациенту назначается динамическое наблюдение 1 раз в 6 месяцев. При снижении зрительных функций менее 0,5 с коррекцией и/или приводящие к ограничению трудоспособности, которое больше не удовлетворяет их потребностям и создает дискомфорт в повседневной жизни, пациент вправе получить направление на хирургическое лечение.
Приложение Г1-ГN. Шкалы оценки, вопросники и другие оценочные инструменты состояния пациента, приведенные в клинических рекомендациях
Приложение Г1 Вопросник зрительных функций Национального Института Глаза
Название на русском языке: Вопросник зрительных функций Национального Института Глаза
Оригинальное название (если есть): The National Eye Institute Visual Function Questionnaire (NEI-VFQ 25)
Источник (официальный сайт разработчиков, публикация с валидацией): [85, 86]
Тип (подчеркнуть):
-
шкала оценки
-
индекс
вопросник
-
другое (уточнить):
Назначение: субъективная оценка пациентом зрительных функций
Оценочный инструмент, содержание:
Русскоязычная версия вопросника NEI-VFQ 25 [84, 85]
-
В целом Вы могли бы сказать, что состояние Вашего здоровья:
прекрасное ...................................1
очень хорошее............................. 2
хорошее........................................ 3
удовлетворительное.................... 4
плохое............................................ 5
-
В настоящее время могли бы Вы сказать, что зрение обоих глаз (в очках или с контактными линзами, если Вы их используете) прекрасное, хорошее, удовлетворительное, плохое, очень плохое?
прекрасное.................................... 1
хорошее..........................................2
удовлетворительное......................3
плохое.............................................4
очень плохое.................................. 5
полностью слеп/-а.......................... 6
-
Как часто Вы испытываете чувство беспокойства по поводу своего зрения?
никогда.......................................................1
редко...........................................................2
иногда..........................................................3
часто........................................................... 4
постоянно.................................................... 5
-
Насколько сильную боль или дискомфортные ощущения Вы испытываете в глазах или вокруг глаз (например, жжение, зуд или ноющую боль)?
не возникают................................ 1
незначительные.......................... 2
умеренные....................................3
сильные....................................... 4
очень сильные.............................. 5
-
Насколько Вам трудно читать обычный газетный шрифт?
совсем нетрудно.........................................................................1
немного трудно.......................................................................... 2
довольно трудно.........................................................................3
чрезвычайно трудно...................................................................4
перестали делать это из-за зрения.......................................... 5
перестали делать это по другим причинам
или не имеете к этому интереса............................................... 6
-
Насколько Вам трудно заниматься теми видами работы или любимыми занятиями, для которых:
требуется хорошо видеть вблизи: приготовление еды, шитье, мелкий ремонт в доме или использование ручных инструментов?
совсем не трудно............................................................................ 1
немного трудно............................................................................... 2
довольно трудно............................................................................. 3
чрезвычайно трудно....................................................................... 4
перестали делать это из-за зрения............................................... 5
перестали делать это по другим причинам
или не имеете к этому интереса.................................................... 6
-
Из-за проблем со зрением насколько Вам трудно найти что- либо на полке, заставленной разными предметами?
совсем не трудно.......................................................................... 1
немного трудно............................................................................. 2
довольно трудно........................................................................... 3
чрезвычайно трудно..................................................................... 4
перестали делать это из-за зрения............................................. 5
перестали делать это по другим причинам
или не имеете к этому интереса.................................................. 6
-
Насколько Вам трудно читать уличные вывески и указатели или названия магазинов?
совсем не трудно............................................................................. 1
немного трудно................................................................................ 2
довольно трудно.............................................................................. 3
чрезвычайно трудно........................................................................ 4
перестали делать это из-за зрения................................................ 5
перестали делать это по другим причинам
или не имеете к этому интереса..................................................... 6
-
Из-за проблем со зрением насколько Вам трудно шагать вниз по ступеням, спускаться по лестнице или сходить с тротуара при тусклом освещении или ночью?
совсем не трудно...........................................................................1
немного трудно.............................................................................. 2
довольно трудно............................................................................ 3
чрезвычайно трудно...................................................................... 4
перестали делать это из-за зрения.............................................. 5
перестали делать это по другим причинам
или не имеете к этому интереса................................................... 6
-
Из-за проблем со зрением насколько Вам трудно замечать объекты по сторонам, когда Вы идете?
совсем не трудно........................................................................... 1
немного трудно.............................................................................. 2
довольно трудно.............................................................................3
чрезвычайно трудно...................................................................... 4
перестали делать это из-за зрения...............................................5
перестали делать это по другим причинам
или не имеете к этому интереса................................................... 6
-
Из-за проблем со зрением насколько Вам трудно увидеть, как люди реагируют на то, что Вы им говорите?
совсем не трудно.......................................................................... 1
немного трудно............................................................................. 2
довольно трудно........................................................................... 3
чрезвычайно трудно..................................................................... 4
перестали делать это из-за зрения............................................. 5
перестали делать это по другим причинам
или не имеете к этому интереса.................................................. 6
-
Из-за проблем со зрением насколько Вам трудно выбирать себе одежду и подбирать предметы одежды, подходящие друг другу?
совсем не трудно..........................................................................1
немного трудно............................................................................. 2
довольно трудно........................................................................... 3
чрезвычайно трудно..................................................................... 4
перестали делать это из-за зрения............................................. 5
перестали делать это по другим причинам
или не имеете к этому интереса................................................. 6
-
Из-за проблем со зрением насколько Вам трудно общаться с людьми, когда Вы ходите в гости?
совсем не трудно.......................................................................... 1
немного трудно............................................................................. 2
довольно трудно........................................................................... 3
чрезвычайно трудно..................................................................... 4
перестали делать это из-за зрения............................................. 5
перестали делать это по другим причинам
или не имеете к этому интереса................................................. .6
-
Из-за проблем со зрением насколько Вам трудно ходить в кино, в театр или посещать спортивные мероприятия?
совсем не трудно.......................................................................... 1
немного трудно.............................................................................. 2
довольно трудно........................................................................... 3
чрезвычайно трудно..................................................................... 4
перестали делать это из-за зрения............................................. 5
перестали делать это по другим причинам
или не имеете к этому интереса.................................................. 6
-
Если в настоящее время водите машину: насколько Вам трудно водить машину днем, когда Вы ездите по знакомым для Вас местам?
совсем не трудно....................................1
немного трудно....................................... 2
довольно трудно..................................... 3
чрезвычайно трудно............................... 4
-
Насколько Вам трудно водить машину ночью в знакомых местах?
совсем не трудно......................................................................... 1
немного трудно............................................................................ 2
довольно трудно.......................................................................... 3
чрезвычайно трудно.................................................................... 4
перестали делать это из-за зрения............................................ 5
перестали делать это по другим причинам
или не имеете к этому интереса................................................. 6
16a. Насколько Вам трудно водить машину в сложных условиях, таких как плохая погода, час пик, шоссе или городское движение?
совсем не трудно........................................................................ 1
немного трудно............................................................................ 2
довольно трудно.......................................................................... 3
чрезвычайно трудно.................................................................... 4
перестали делать это из-за зрения.............................................5
перестали делать это по другим причинам
или не имеете к этому интереса................................................. 6
-
Из-за проблем со зрением Вам удается сделать меньше, чем Вам хотелось бы?
Постоянно....................... 1
Часто............................... 2
Иногда............................. 3
Редко............................... 4
Никогда............................ 5
-
Из-за проблем со зрением Вы ограничены в том, как долго Вы можете работать или заниматься другими видами деятельности?
Постоянно..................... 1
Часто............................. 2
Иногда........................... 3
Редко............................. 4
Никогда.......................... 5
-
Насколько часто Вам приходится отказываться от того, что Вы хотели бы делать из-за боли или дискомфортных ощущений в глазах или вокруг глаз, например, жжение, зуд или ноющая боль?
Постоянно..................... 1
Часто............................. 2
Иногда........................... 3
Редко............................. 4
Никогда.......................... 5
-
Из-за проблем со зрением я провожу дома бóльшую часть времени:
cовершенно верно.........................................1
в основном верно...........................................2
не знаю........................................................... 3
в основном неверно........................................4
совершенно неверно...................................... 5
-
Из-за проблем со зрением я часто чувствую себя раздраженным/-ой и неудовлетворенным/-ой :
совершенно верно...........................................1
в основном верно........................................... 2
не знаю............................................................ 3
в основном неверно........................................ 4
совершенно неверно........................................ 5
-
Из-за проблем со зрением я значительно хуже могу контролировать то, что делаю:
совершенно верно...........................................1
в основном верно............................................ 2
не знаю..............................................................3
в основном неверно..........................................4
совершенно неверно....................................... .5
-
Из-за проблем со зрением мне приходится слишком часто полагаться на то, что мне говорят окружающие:
совершенно верно........................................... 1
в основном верно............................................. 2
не знаю..............................................................3
в основном неверно......................................... 4
совершенно неверно........................................ 5
-
Из-за проблем со зрением мне часто необходима помощь окружающих:
совершенно верно.........................................1
в основном верно.......................................... 2
не знаю........................................................... 3
в основном неверно.......................................4
совершенно неверно......................................5
-
Я беспокоюсь о том, что из-за проблем со зрением я могу сделать что-то, из-за чего я или окружающие будут испытывать неловкость:
совершенно верно............................................1
в основном верно............................................. 2
не знаю.............................................................. 3
в основном неверно.......................................... 4
совершенно неверно......................................... 5
Интерпретация
Все вопросы, предложенные в анкете, сгруппированы в блоки, оценивающие физическое, психическое и социальное функционирование пациента относительно качества его зрительного восприятия. Сумма баллов по всем разделам методики позволяет оценить степень снижения качества жизни больного относительно его зрительных функций.
Прикреплённые файлы
Внимание!
- Занимаясь самолечением, вы можете нанести непоправимый вред своему здоровью.
- Информация, размещенная на сайте MedElement и в мобильных приложениях "MedElement (МедЭлемент)", "Lekar Pro", "Dariger Pro", "Заболевания: справочник терапевта", не может и не должна заменять очную консультацию врача. Обязательно обращайтесь в медицинские учреждения при наличии каких-либо заболеваний или беспокоящих вас симптомов.
- Выбор лекарственных средств и их дозировки, должен быть оговорен со специалистом. Только врач может назначить нужное лекарство и его дозировку с учетом заболевания и состояния организма больного.
- Сайт MedElement и мобильные приложения "MedElement (МедЭлемент)", "Lekar Pro", "Dariger Pro", "Заболевания: справочник терапевта" являются исключительно информационно-справочными ресурсами. Информация, размещенная на данном сайте, не должна использоваться для самовольного изменения предписаний врача.
- Редакция MedElement не несет ответственности за какой-либо ущерб здоровью или материальный ущерб, возникший в результате использования данного сайта.