Злокачественное новообразование бронхов и легкого
Версия: Клинические рекомендации РФ 2025 (Россия)
Общая информация
Краткое описание
Разработчик клинической рекомендации
Ассоциация онкологов России, Общероссийская общественная организация «Российское общество клинической онкологии»
Одобрено Научно-практическим Советом Минздрава России
Клинические рекомендации
Злокачественное новообразование бронхов и легкого
Год утверждения (частота пересмотра): 2025
Пересмотр не позднее: 2027
ID:30_5
Возрастная категория: Взрослые
Определение заболевания или состояния (группы заболеваний или состояний)
Рак легкого (РЛ) – собирательное понятие, объединяющее различные по происхождению, гистологической структуре, клиническому течению и результатам лечения злокачественные эпителиальные опухоли из покровного эпителия слизистой оболочки бронхов, бронхиальных слизистых желез бронхиол и легочных альвеол [1, 2].
Особенности кодирования заболевания или состояния (группы заболеваний или состояний) по Международной статистической классификации болезней и проблем, связанных со здоровьем
Злокачественное новообразование бронхов и легкого (C34)
C34.0 Злокачественное новообразование главного бронха
C34.1 Злокачественное новообразование верхней доли, бронхов или легкого
C34.2 Злокачественное новообразование средней доли, бронхов или легкого
C34.3 Злокачественное новообразование нижней доли, бронхов или легкого
C34.8 Злокачественное новообразование бронхов или легкого, выходящее за пределы одной и более вышеуказанных локализаций
C34.9 Злокачественное новообразование бронхов или легкого неуточненной локализации
Классификация
Классификация заболевания или состояния (группы заболеваний или состояний)
Международная гистологическая классификация (2021) [6]
Код МКБ-О Классификация эпителиальных опухолей легкого ВОЗ (2021)
Папилломы
8052/0 Плоскоклеточная папиллома БДУ
8053/0 Плоскоклеточная папиллома инвертированного типа
8260/0 Железистая папиллома
8560/0 Смешанная плоскоклеточно-железистая папиллома
Аденомы
8832/0 Склерозирующаяся пневмоцитома
8251/0 Альвеолярная аденома
8260/0 Папиллярная аденома
8140/0 Бронхиолярная аденома/реснитчатая микронодулярная муконодулярная папиллярная опухоль*
8470/0 Муцинозная цистаденома
8480/0 Аденома слизистых желез
Прединвазивные железистые процессы
8250/0 Атипичная аденоматозная гиперплазия
8250/2 Аденокарцинома in situ немуцинозная
8253/2 Аденокарцинома in situ муцинозная
Аденокарциномы
8256/3 Минимально инвазивная аденокарцинома, немуцинозная
8257/3 Минимально инвазивная аденокарцинома, муцнозная
8250/3 Стелющаяся аденокарцинома
8551/3 Ацинарная аденокарцинома
8260/3 Папиллярная аденокарцинома
8265/3 Микропапиллярная аденокарцинома
8230/3 Солидная аденокарцинома
8253/3 Инвазивная муцинозная аденокарцинома
8254/3 Смешанная инвазивная муцинозная и немуцинозная аденокарцинома
8480/3 Коллоидная аденокарцинома
8333/3 Фетальная аденокарцинома
8144/3 Аденокарцинома кишечного типа
8140/3 Аденокарцинома БДУ
Прединвазивные плоскоклеточные процессы
8070/2 Плоскоклеточный рак in situ
8077/0 Слабая плоскоклеточная дисплазия
8077/2 Умеренная плоскоклеточная дисплазия
8077/2 Тяжелая плоскоклеточная дисплазия
Плоскоклеточные карциномы
8070/3 Плоскоклеточный рак БДУ
8071/3 Плоскоклеточный ороговевающий рак
8072/3 Плоскоклеточный неороговевающий рак
8083/3 Базалоидный плоскоклеточный рак
8082/3 Лимфоэпителиальный рак
Нейроэндокринные новообразования Прединвазивный процесс
8040/0 Диффузная идиопатическая легочная нейроэндокринноклеточная гиперплазия
Нейроэндокринные опухоли
8240/3 Карциноид БДУ/нейроэндокринная опухоль БДУ
8240/3 Типичный карциноид/нейроэндокринная опухоль G1
8249/3 Атипичный карциноид/нейроэндокринная опухоль G2
Нейроэндокринные карциномы
8041/3 Мелкоклеточный рак
8045/3 Комбинированный мелкоклеточный рак
8013/3 Крупноклеточный нейроэндокринный рак
8013/3 Комбинированный крупноклеточный нейроэндокринный рак
Другие эпителиальные опухоли
8012/3 Крупноклеточный рак БДУ
8560/3 Железисто-плоскоклеточный рак
8022/3 Плеоморфный рак
8032/3 Веретеноклеточный рак
8031/3 Гигантоклеточный рак
8980/3 Карциносаркома
8972/3 Легочная бластома
8023/3 NUT-карцинома
8044/3 Торакальная SMARCA4-дефицитная недифференцированная опухоль*
Опухоли по типу новообразований слюнных желез
8430/3 Мукоэпидермоидный рак
8200/3 Аденокистозный рак
8562/3 Эпителиально-миоэпителиальный рак
8940/0 Плеоморфная аденома
8982/0 Миоэпителиома
8982/3 Миоэпителиальный рак
8310/3 Гиалинизирующийся светлоклеточный рак
Клинико-анатомическая классификация
Центральный рак легкого локализуется в бронхах (главном, промежуточном, долевом, сегментарном, субсегментарном). По направлению роста различают экзофитный (эндобронхиальный) рак, при котором опухоль растет в просвет бронха; эндофитный (экзобронхиальный) рак, при котором опухоль растет преимущественно в толщу легочной паренхимы; разветвленный рак с муфтообразным перибронхиальным ростом опухоли вокруг бронхов, а также опухоли со смешанным характером роста с преобладанием того или иного компонента [1, 2].
Периферический рак легкого локализуется в периферических отделах легкого.
Различают узловую форму опухоли, пневмониеподобный рак и рак верхушки легкого с синдромом Панкоста [1, 2].
Атипичные формы рака легкого: медиастинальная форма, милиарный канцероматоз [8, 9]
Стадирование
Для определения стадии РЛ используется Международная классификация стадий злокачественных новообразований TNM (от Tumor, Nodus и Metastasis) (9-е издание, 2024) [6, 7] (табл. 1).
T – первичная опухоль
Tх – первичная опухоль не может быть оценена или опухоль верифицирована путем обнаружения злокачественных клеток в мокроте или лаваже, при этом опухоль не визуализируется при бронхоскопии.
Т0 – первичная опухоль не определяется.
Tis – карцинома in situ.
Т1 – опухоль достигает 30 мм в диаметре или менее в наибольшем измерении, окружена легочной паренхимой или висцеральной плеврой, нет признаков инвазии проксимальнее долевого бронха при бронхоскопии (это значит, что опухоль не расположена в главном бронхе).
Т1mi – минимально инвазивная аденокарцинома.
T1а – опухоль 10 мм в диаметре или менее в наибольшем измерении.
T1b – опухоль от 10 до 20 мм в диаметре в наибольшем измерении.
Т1с – опухоль от 20 до 30 мм в диаметре в наибольшем измерении.
Т2 – опухоль от 31 до 50 мм в диаметре в наибольшем измерении или опухоль в сочетании с вовлечением главного бронха, независимо от расстояния до карины, но без ее поражения; с поражением висцеральной плевры; с ателектазом или обструктивным пневмонитом, который располагается в прикорневых отделах, вовлекает часть или все легкое.
Т2а – опухоль от 31 до 40 мм в диаметре в наибольшем измерении или опухоль, размер которой не может быть определен (например, если опухоль неотделима от ателектаза).
Т2b – опухоль от 41 до 50 мм в диаметре в наибольшем измерении.
Т3 – опухоль от 51 до 70 мм в диаметре в наибольшем измерении или прямая инвазия в грудную стенку (включая париетальную плевру и опухоли верхней борозды), диафрагмальный нерв, париетальный перикард, а также метастатические узлы (узел) в той же доле.
Т4 – опухоль более 70 мм в диаметре в наибольшем измерении или поражение диафрагмы, средостения, сердца, крупных сосудов, трахеи, возвратного гортанного нерва, пищевода, тела позвонка, бифуркации трахеи, висцерального перикарда, а также метастатические узлы (узел) в других ипсилатеральных долях.
N – вовлечение регионарных лимфатических узлов
Nx – невозможно дать оценку регионарных лимфатических узлов.
N0 – нет метастазов в регионарных лимфатических узлах.
N1 – метастазы в ипсилатеральных перибронхиальных и/или ипсилатеральных корневых лимфатических узлах или метастазы во внутрилегочных лимфатических узлах, включая прямое поражение лимфатических узлов
N2 – метастазы в ипсилатеральных медиастинальных и/или субкаринальных лимфатических узлах.
N2а – поражены лимфатические узлы одного коллектора N2
N2b – множественное вовлечение лимфатических узлов коллектора N2
N3 – метастазы в контралатеральных медиастинальных, контралатеральных корневых, ипсилатеральных или контралатеральных любых лестничных или надключичных лимфатических узлах.
M – отдаленные метастазы
М0 – нет отдаленных метастазов.
М1 – отдаленные метастазы есть.
М1а – опухолевые узлы в контралатеральном легком, опухолевое узелковое поражение плевры, метастатический плевральный или перикардиальный выпот.
M1b – одиночный отдаленный опухолевый узел.
М1с – множественные внелегочные метастазы в одном или нескольких органах.
М1с1 – множественные метастазы в пределах одного органа или системы
М1с2 – множественные метастазы в нескольких органах
Для уточнения локализации отдаленного метастатического очага (М) применяют дополнительную градацию:
PUL – легкое PER – брюшная полость
MAR – костный мозг BRA – головной мозг
OSS – кости SKI – кожа
PLE – плевра LYM – лимфатические узлы
ADP – почки SADP – надпочечники
HEP – печень OTH – другие
При клинической оценке распространенности опухолевого процесса перед символами TNM ставится «с», а при патогистологической классификации – «р». Требования к определению категории pT, pN, pM аналогичны таковым для категории сT, сN, сM. Символ рN может быть оценен при исследовании не менее 6 лимфатических узлов, 3 из которых средостенные, из них 1 – бифуркационный.
Таблица 1. Стадирование рака легкого по международной классификации стадий злокачественных новообразований TNM (9-е издание, 2024)

Сокращения: T – первичная опухоль, N – вовлечение регионарных лимфатических узлов, M – отдаленные метастазы.
Для мелкоклеточного рака легкого (МРЛ) может применяться упрощенная классификация по степени распространенности: локализованная форма и распространенная форма. Локализованная форма характеризуется распространенностью опухолевого процесса в одном легком и средостении, в пределах гемиторакса и возможностью облучения одним полем.
Этиология и патогенез
Этиология и патогенез заболевания или состояния (группы заболеваний или состояний)
У подавляющего большинства пациентов, страдающих от РЛ (85-90%) развитие заболевания связано с курением, как активным, так и пассивным. Кроме того, к факторам риска можно отнести облучение (проведенную ранее лучевую терапию (ЛТ) по поводу других опухолей внутригрудной локализации), воздействие радона, асбеста, мышьяка [3].
Эпидемиология
Эпидемиология заболевания или состояния (группы заболеваний или состояний)
По заболеваемости РЛ занимает 1-е место среди других злокачественных опухолей у мужчин в России, а по смертности – 1-е место среди мужчин и женщин как в России, так и в мире.
В России в 2022 г. с впервые выявленным установленным диагнозом РЛ взято на учет 44981 случай. Летальность на первом году составляет 44,8% [4]. От него ежегодно умирает больше пациентов, чем от рака простаты, молочной железы и толстой кишки вместе взятых [5].
Клиническая картина
Cимптомы, течение
Клиническая картина заболевания или состояния (группы заболеваний или состояний)
Клинические симптомы опухолевого поражения могут сочетаться с симптомами сопутствующих осложнений. Первичные симптомы – кашель, одышка, боль в груди, кровохарканье, общие симптомы – слабость, утомляемость, снижение аппетита. Вторичные симптомы появляются в результате сопутствующих воспалительных осложнений, регионарного или отдаленного метастазирования, инвазии прилежащих органов [9]. К клиническим проявлениям относятся также паранеопластические синдромы. Возможно и бессимптомное течение РЛ.
Диагностика
Диагностика заболевания или состояния (группы заболеваний или состояний) медицинские показания и противопоказания к применению методов диагностики
Критерии установления диагноза: при наличии результатов комплексного обследования по оценке распространенности опухолевого процесса и морфологической верификации диагноз «рак легкого» считается доказанным. Если в силу каких-либо обстоятельств провести морфологическую верификацию диагноза не представляется возможным, то на основании клинико-рентгенологической картины, по решению консилиума, может быть определена тактика лечения.
Наименования медицинских услуг по НМУ представлены в Приложении А3 (Таблица А3-1. Термины, описывающие процедуры в клинической рекомендации и возможные (наиболее близкие) термины из действующей номенклатуры медицинских услуг).
1. Жалобы и анамнез
Выраженность клинической симптоматики при РЛ зависит от клинико-анатомической формы новообразования, его гистологической структуры, локализации, размеров и типа роста опухоли, характера метастазирования, сопутствующих воспалительных изменений в бронхах и легочной ткани [1,9].
Кашель при центральном РЛ у большинства пациентов сухой, временами надсадный. С нарастанием обтурации бронха кашель может сопровождаться мокротой слизистого или слизисто-гнойного характера.
Кровохарканье может проявляться в виде прожилок алой крови в мокроте или в виде диффузно окрашенной мокроты.
Одышка выражена тем ярче, чем крупнее просвет пораженного бронха при центральном раке, или ее выраженность зависит от размера периферической опухоли, т.е. степени сдавления анатомических структур средостения, особенно крупных венозных стволов, бронхов и трахеи.
Боль в грудной клетке различной интенсивности на стороне поражения может быть обусловлена локализацией новообразования в плащевой зоне легкого, особенно при прорастании опухолью плевры и грудной стенки, а также наличием плеврального выпота или ателектаза легкого с признаками обтурационного пневмонита.
При наличии периферического рака верхушки легкого может наблюдаться симптомокомплекс, описанный Панкостом (H. Pancoast) в 1924 г. (боль в участке плечевого сустава и плеча, атрофия мышц предплечья, синдром Горнера). Рентгенологическими особенностями этой формы считают локализацию опухолевого узла в области верхушки, сравнительно быстрое прорастание в плевру, деструкцию I, II ребер, а иногда и поперечных отростков позвонков.
Синдром сдавления верхней полой вены (цианоз, отек лица, шеи, верхних конечностей, развитые подкожные венозные коллатерали на туловище) наиболее характерен для медиастинальной формы РЛ и МРЛ, при котором часто наблюдается массивное поражение лимфатических узлов средостения и, как следствие, сдавление верхней полой вены.
Перечисленные симптомы и синдромы не патогномоничны для РЛ и могут иметь место при неопухолевой легочной и общесоматической внелегочной патологии. Так, кровохарканье может наблюдаться при туберкулезе легкого и декомпенсированной кардиальной патологии, одышка – при хронической обструктивной болезни легких, боли в грудной клетке – при воспалительных плевритах, радикулитах, межреберной невралгии, кашель – при простудных, вирусных инфекциях, туберкулезе и гнойных процессах в легких, а симптомы общей интоксикации присущи большой группе заболеваний.
У некоторых пациентов выявляются паранеопластические синдромы, связанные с гиперпродукцией гормонов (синдромы секреции адренокортикотропного, антидиуретического, паратиреоидного гормонов, эстрогенов, серотонина).
РЛ может сопровождаться тромбофлебитом, различными вариантами нейро- и миопатии, своеобразными дерматозами, нарушениями жирового и липидного обмена, артралгическими и ревматоидноподобными состояниями. Нередко проявляется остеоартропатией (синдромом Мари-Бамбергера), заключающейся в утолщении и склерозе длинных трубчатых костей голеней и предплечий, мелких трубчатых костей кистей и стоп, припухлости суставов (локтевых, голеностопных), колбовидном утолщении концевых фаланг пальцев кистей (синдроме «барабанных палочек») [1]. При периферическом раке верхушки легкого возможно появление синдрома Бернара-Горнера (птоза, миоза, энофтальма) в сочетании с болями в плечевом суставе и плече, прогрессирующей атрофией мышц дистальных отделов предплечья, обусловленными непосредственным распространением опухоли через купол плевры на плечевое сплетение, поперечные отростки и дужки нижних шейных позвонков, а также симпатические нервы [2].
Возможно бессимптомное развитие заболевания, при котором оно становится случайной рентгенологической находкой.
-
При сборе анамнеза у всех пациентов рекомендуется обращать внимание на стаж курения и количество потребляемых сигарет, профессиональные вредности (п/п. 1, табл. А3-1) [1–3, 9].
Уровень убедительности рекомендаций – С (уровень достоверности доказательств – 5)
2. Физикальное обследование
-
Рекомендуются всем пациентам: тщательный физикальный осмотр (п/п. 2, табл. А3-1), включающий измерение частоты дыхания и пульсоксиметрию, определение наличия и характера одышки, выявление симптомов сдавления верхней полой вены, пальпацию шейно-надключичных и других зон лимфоузлов, перкуссию и аускультацию органов грудной клетки и др. Кроме того, проводится оценка общего и нутритивного статуса, выявление паранеопластических синдромов. При проведении физикального обследования следует учитывать многообразие клинических проявлений опухолей легких и различные клинико-анатомические формы роста [1, 2, 9].
Уровень убедительности рекомендаций – С (уровень достоверности доказательств – 5).
3. Лабораторные диагностические исследования
-
Рекомендуется всем пациентам в целях дифференциальной диагностики на этапе установки диагноза и в целях оценки эффективности лечения определять уровень следующих онкомаркеров (в зависимости от гистологической структуры РЛ):
-
Исследование уровня нейронспецифической енолазы в крови при МРЛ [1];
-
Исследование уровня растворимого фрагмента цитокератина 19 (CYFRA 21-1) в крови, антигена плоскоклеточной карциномы (squamous cell carcinoma antigen, SCC) в крови;
-
Исследование уровня растворимого фрагмента цитокератина 19 CYFRA 21-1 в крови, антигена аденогенных типов рака CA-125 в крови при аденокарциноме [10];
-
Исследование уровня растворимого фрагмента цитокератина 19 CYFRA 21.1 и антигена плоскоклеточной карциномы SCC в крови, ракового эмбрионального антигена при крупноклеточном раке [10].
-
Уровень убедительности рекомендаций – С (уровень достоверности доказательств – 3).
-
Рекомендуется пациентам с подозрением на РЛ проводить общий (клинический) анализ крови развернутый и анализ крови биохимический общетерапевтический (включая: исследование уровня глюкозы, креатинина, общего билирубина, альбумина в крови, определение активности аланинаминотрансферазы (АЛТ), аспартатаминотрансферазы (АСТ), щелочной фосфатазы в крови), исследование свертывающей системы крови (п/п. 5, табл. А3-1) (включая оценку активированного частичного тромбопластинового времени (АЧТВ), исследование уровня фибриногена в крови, определение международного нормализованного отношения (МНО), определение протромбинового (тромбопластинового) времени в крови или в плазме), общий (клинический) анализ мочи на наличие системной воспалительной реакции и определение уровня ее выраженности, установление функционального статуса кроветворной, гемостатической, детоксикационной и выделительной систем [11,12].
Уровень убедительности рекомендаций – С (уровень достоверности доказательств – 5).
-
При выявлении неплоскоклеточного (в том числе, диморфного) НМРЛ рекомендовано проведение молекулярно-генетических и ИГХ исследований (гистологический или цитологический материал) на наличие активирующих мутаций и экспрессии PD-L1 в зависимости от стадии:
-
при I-III стадии после радикального хирургического лечения «обязательный объем тестирования» включает определение мутаций гена EGFR 18-21 экзоны (молекулярно-генетическое исследование мутаций в гене EGFR в биопсийном (операционном) материале) и молекулярно-генетическое исследование транслокаций гена ALK (п/п. 7, табл. А3-1);
-
при II-III стадии «обязательный объем тестирования» после радикального хирургического лечения включает определение экспрессии белка PDL1 иммуногистохимическим методом;
-
при неоперабельной III стадии и IV стадии – «обязательный объем тестирования» [мутации гена EGFR 18-21 экзоны (молекулярно-генетическое исследование мутаций в гене EGFR в биопсийном (операционном) материале, либо молекулярно-генетическое исследование мутаций в гене EGFR в цитологических образцах, либо молекулярно-генетическое исследование мутаций в гене EGFR в крови методом ПЦР), транслокации ALK (молекулярно-генетическое исследование транслокаций гена ALK), транслокации ROS1 (молекулярно-генетическое исследование транслокаций гена ROS1) и мутации BRAF V600E (молекулярно-генетическое исследование мутаций в гене BRAF в биопсийном (операционном) материале); при отсутствии перечисленных активирующих мутаций ИГХ – определение экспрессии белка PD-L1 иммуногистохимическим методом и «возможный объем тестирования» [транслокации RET (молекулярно-генетическое исследование мутаций в гене RET в биопсийном (операционном) материале, молекулярно-генетическое исследование мутаций в гене RET в крови), мутации c-MET, мутации 20 экзона HER2 (п/п. 12, табл. А3-1) (определение амплификации гена HER2 методом флюоресцентной гибридизации in situ (FISH)), мутации KRAS (молекулярно-генетическое исследование мутаций в гене KRAS в биопсийном (операционном) материале) и транслокации генов семейства NTRK, определение последовательности вставок (инсерций) в 20 экзоне гена EGFR (молекулярно-генетическое исследование мутаций в гене EGFR в биопсийном (операционном) материале, либо молекулярно-генетическое исследование мутаций в гене EGFR в цитологических образцах, либо молекулярно-генетическое исследование мутаций в гене EGFR в крови методом ПЦР)] [347].
-
Уровень убедительности рекомендаций – C (уровень достоверности доказательств – 5).
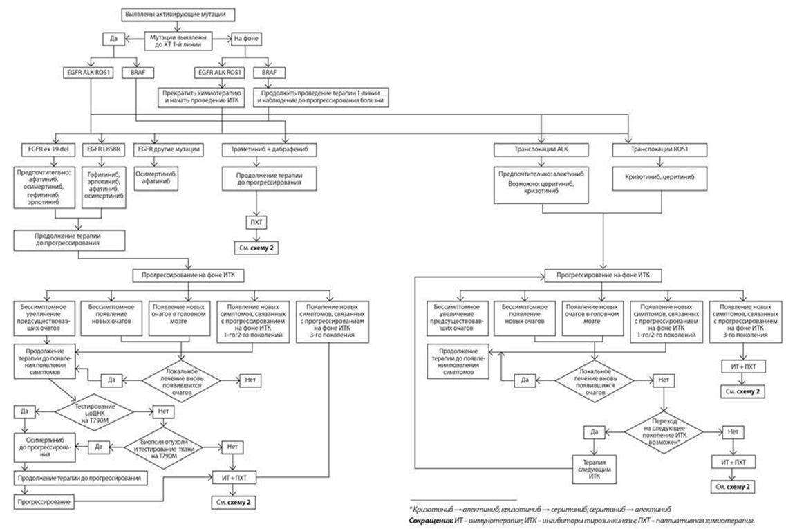
Комментарии: в настоящее время выделено несколько биомаркеров, которые помогают выделить подгруппу пациентов со значимым ответом на определенную терапию. Данные биомаркеры включают: ALK, ROS1 транслокацию генов, EGFR (18-21-й экзоны), BRAF V600E, определение последовательности вставок (инсерций) в 20 экзоне гена EGFR и PD-L1 экспрессию. Молекулярно- генетическое тестирование может быть оправдано и в случае плоскоклеточного рака или при затруднении (при малом количестве материала) в определении гистологического подтипа у некурящих молодых пациентов [6,12].
Расширенное молекулярно-генетическое тестирование может быть полезным не только для определения тактики лечения в рамках стандартов, но и для включения пациента в клинические исследования по изучению новых противоопухолевых препаратов, что может обеспечить значимую выгоду для пациента в сравнении со стандартным лечением. Молекулярно-генетическое и ИГХ исследование может быть оправдано и при затруднении (мало материала) в определении гистологического подтипа или в случаях плоскоклеточного рака у некурящих молодых больных (<50 лет). С учетом гетерогенности опухолей и появления новых мутаций в процессе терапии при прогрессировании целесообразны повторные биопсии с целью изменения лечебной тактики.
При необходимости возможно использовать NGS как метод молекулярного профилирования рака легкого для тестирования биомаркеров с учетом текущей доступности лекарственных препаратов «направленного действия» и индивидуализировать подходы к назначению иммунотерапии.
С целью оптимизации использования NGS кандидатами для данного вида исследования следует считать пациентов с распространенным неплоскоклеточным НМРЛ при наличии показаний к проведению лекарственного лечения [347].
-
При выявлении неплоскоклеточного (в том числе диморфного) рака при отсутствии возможности проведения молекулярно-генетического исследования в биопсийном (операционном) материале (в том числе цитологическом) рекомендовано исследование свободно-циркулирующей опухолевой ДНК плазмы крови в целях детектирования мутаций в генах EGFR (молекулярно-генетическое исследование мутаций в гене EGFR в крови методом ПЦР) [11, 175].
Уровень убедительности рекомендаций – C (уровень достоверности доказательств – 5).
Комментарии: исследование свободно-циркулирующей опухолевой ДНК плазмы крови (или «жидкостная биопсия») не следует проводить вместо молекулярно-генетического исследования биопсийного материала. Для исследования мутаций с использованием жидкостной биопсии характерны низкая чувствительность и высокая специфичность, обусловленная незначительным и нестабильным количеством циркулирующей опухолевой ДНК. В соответствии с исследованиями, вероятность ложноотрицательного результата при проведении жидкостной биопсии по сравнению с традиционной биопсией может составлять до 30% [176,177,178,179]. Несмотря на указанные ограничения жидкостной биопсии, молекулярно-генетическое исследование мутаций в гене EGFR в крови методом ПЦР необходимо выполнять для выявления мутаций гена EGFR и определения эффективности таргетной терапии в двух случаях: 1) при неоперабельном раке, когда тканевый образец недоступен для молекулярно-генетического исследования: 2) когда невозможно провести молекулярно-генетическое исследование по тканевому образцу ввиду низкого его качества или количества [176].
-
При проведении молекулярно-генетического исследования рекомендуется проводить анализ мутаций гена EGFR (молекулярно-генетическое исследование мутаций в гене EGFR в биопсийном (операционном) материале, либо молекулярно-генетическое исследование мутаций в гене EGFR в цитологических образцах, либо молекулярно-генетическое исследование мутаций в гене EGFR в крови методом ПЦР) как в отношении распространенных генетических нарушений (делеции в 19-м экзоне; точечная замена p.L858R в 21-м экзоне), так и в отношении менее распространенных генетических нарушений в 18-21-х экзонах (в частности, вставки в 19-м экзоне, инсерций 20 экзона, а также точечные замены p.L861Q, p.G719X, p.S768I) [180,181,182, 183,184].
Уровень убедительности рекомендаций – B (уровень достоверности доказательств – 3).
Комментарии: в гене EGFR описаны генетические нарушения, ассоциированные как с потенциальной эффективностью ингибиторов тирозинкиназы EGFR, так и с резистентностью к ингибиторам тирозинкиназы EGFR. В случае использования высокопроизводительного секвенирования могут быть обнаружены дополнительные мутации гена EGFR, значимость которых в отношении назначения таргетной терапии может быть неопределенной. Таким образом, результаты молекулярно-генетического исследования мутаций гена EGFR должны включать информацию о том, какое именно генетическое нарушение обнаружено.
-
Определять дальнейшую лечебную тактику следует на междисциплинарном консилиуме.
Комментарии: Мутационная нагрузка является относительным показателем общего количества мутационных событий, произошедших в опухолевой ткани, и в ряде случаев расценивается, как коррелирующая с появлением неоантигенов, способных активировать противоопухолевый иммунный ответ [229]. Высокая мутационная нагрузка часто регистрируется при НМРЛ, ассоциированном с курением.
Предварительные данные Checkmate 227 (рандомизированного исследования 3 фазы по применению комбинированного режима ниволумаб** + #ипилимумаб**) позволили предположить, что мутационная нагрузка может быть валидным маркером чувствительности опухоли к иммуноонкологической терапии [210]. Однако окончательный анализ показал, что эффективность этой терапии не зависит ни от степени мутационной нагрузки, ни от уровня экспрессии PDL1, ни от сочетания этих маркеров. Общая выживаемость в результате применения комбинации ниволумаба** и #ипилимумаба** повышалась у всех пациентов с НМРЛ [219].
Исследование Keynote 158 (исследование 2 фазы по эффективности пембролизумаба** у пациентов во второй линии терапии) определило мутационную нагрузку как маркер эффективности иммуноонкологических препаратов для ряда онкологических заболеваний, но не для НМРЛ [230]. Кроме того, серьезными препятствиями к использованию мутационной нагрузки как валидного маркера являются отсутствие стандартизации методов исследований и несовпадение в пороговых значениях, разделяющих низкую и высокую мутационную нагрузку в различных исследованиях [231]
Таким образом, в настоящее время мутационная нагрузка не может быть использована как маркер чувствительности к иммунноонкологической терапии при НМРЛ
4. Инструментальные диагностические исследования
4.1. Визуализация
-
Рекомендуется проведение стандартной рентгенографии легких (или рентгенография легких цифровая) всем пациентам при подозрении на РЛ по клиническим данным (клинические симптомы) [5,11].
Уровень убедительности рекомендаций – С (уровень достоверности доказательств – 5).
-
Рекомендуется проведение КТ органов грудной полости (компьютерная томография грудной полости с внутривенным болюсным контрастированием, мультипланарной и трехмерной реконструкцией) от уровня выше верхней апертуры до уровня окончания реберных синусов (включая надпочечники) всем пациентам с подозрением на РЛ, по данным рентгенографии легких, или при невозможности исключить РЛ на основе клинического обследования при отсутствии изменений на рентгенограммах [8, 9, 195].
Уровень убедительности рекомендаций – С (уровень достоверности доказательств – 5).
Комментарии: КТ является основной методикой визуализации для оценки патологических изменений, установленных при рентгенографии. При КТ органов грудной полости могут быть выявлены изменения, не видимые на обзорных рентгенограммах, имеющих важное значение для определения тактики лечения пациентов с РЛ. При локализации изменений в области средостения и корней легких, а также при необходимости дифференциальной диагностики выявленных изменений, целесообразно применять КТ органов грудной полости с внутривенным болюсным контрастированием.
При центральном расположении опухоли КТ позволяет выявить изменения в бронхах до развития воспаления легких и формирования обтурационного ателектаза. В сравнении с бронхоскопией точность КТ выше при перибронхиально расположенных образованиях и ниже – при поверхностных эндобронхиальных опухолях.
Периферическая опухоль может иметь вид одиночного очага различной плотности, полости распада или участка инфильтрации некруглой формы (пневмониеподобная форма рака). Реже на этапе первичной диагностики выявляют опухоль, которая врастает в грудную стенку (кортикоплевральная форма), средостение (медиастинальная форма), верхнюю апертуру (опухоль Панкоста) или представляет собой очаговую диссеминацию в легком.
В зависимости от плотности очаг периферического рака может быть солидного типа, частично солидного типа или очагом по типу «матового стекла». Солидный очаг чаще имеет бугристые и/или лучистые контуры, стенки дренирующего бронха утолщены, висцеральная плевра втянута в опухоль и локально утолщена.
Для дифференциальной диагностики с доброкачественными гранулемами (туберкулема) может иметь значение накопление контрастного средства в опухоли (при динамической КТ).
ПЭТ как метод диагностики солидных очагов оценивается неоднозначно, особенно в странах с высоким бременем туберкулеза. Очаг по типу «матового стекла» характерен для аденокарциномы со стелющимся ростом, в том числе in situ. Очаги по типу «матового стекла» увеличиваются медленнее солидных очагов. При ПЭТ-КТ с флудезоксиглюкозой [18F] (18ФДГ) (позитронная эмиссионная томография, совмещенная с компьютерной томографией с туморотропными РФП) такие очаги отличаются низким уровнем накопления изотопа. Субсолидный очаг имеет центральный солидный компонент и периферическую зону «матового стекла». Солидная часть очага ассоциируется с инвазивным ростом и имеет значение для определения прогноза и оценки Т-стадии опухолевого роста.
-
Рекомендуется всем пациентам для определения стадии (распространенности) опухолевого процесса при РЛ применять следующие методы визуализации:
1. Для оценки первичной опухоли в грудной полости проведение КТ органов грудной полости с внутривенным болюсным контрастированием от уровня выше верхней апертуры до уровня окончания реберных синусов (включая печень и надпочечники) [197, 198, 199];
Уровень убедительности рекомендаций – C (уровень достоверности доказательств – 3).
Комментарий: при невозможности проведения КТ органов грудной полости (неисправность оборудования и проч.) или при невозможности применения внутривенного контрастирования (тяжелая аллергическая реакция на рентгеноконтрастные средства, содержащие йод, в анамнезе, отсутствие автоматического инжектора и пр.) возможно выполнение МРТ органов грудной клетки (или магнитно-резонансная томография органов грудной клетки с внутривенным контрастированием) при наличии оборудования и подготовленных специалистов.
2. Для оценки регионарных лимфатических узлов (N) и выявления отдаленных метастазов (M) проведение совмещенного ПЭТ-КТ-исследования всего тела (п/п 17, табл. А3-1) [198, 200, 201].
Уровень убедительности рекомендаций – С (уровень достоверности доказательств – 5).
Комментарии: совмещенное ПЭТ-КТ с 18ФДГ (позитронная эмиссионная томография, совмещенная с компьютерной томографией с туморотропными РФП, в том числе с контрастированием) в целом является более эффективным исследованием в сравнении с УЗИ, КТ и МРТ (ультразвуковое исследование органов брюшной полости (комплексное), ультразвуковое исследование забрюшинного пространства, ультразвуковое исследование лимфатических узлов, компьютерная томография органов грудной полости, компьютерная томография органов брюшной полости и забрюшинного пространства с внутривенным болюсным контрастированием, магнитно-резонансная томография органов брюшной полости с внутривенным контрастированием, магнитно-резонансная томография забрюшинного пространства) в выявлении распространенности опухолевого процесса, в том числе в выявлении метастазов в лимфатических узлах, солидных органах, костях и костном мозге, серозных оболочках. Применение ПЭТ-КТ с 18ФДГ позволяет у 1/3 пациентов изменить стадию опухолевого процесса. Совмещенное ПЭТ-КТ с 18ФДГ исследование не позволяет достоверно выявлять метастазы в головном мозге, что определяется необходимость применения МРТ или КТ с внутривенным контрастированием (компьютерная томография головного мозга с внутривенным контрастированием, магнитно-резонансная томография головного мозга с контрастированием). При невозможности выполнения ПЭТ-КТ с 18ФДГ это исследование может быть заменено КТ с внутривенным контрастированием области живота и таза (компьютерная томография органов брюшной полости и забрюшинного пространства с внутривенным болюсным контрастированием, спиральная компьютерная томография органов малого таза у женщин с внутривенным болюсным контрастированием, спиральная компьютерная томография органов таза у мужчин с внутривенным болюсным контрастированием) в сочетании остеосцинтиграфией костей скелета (ОФЭКТ/КТ) (сцинтиграфия костей всего тела, однофотонная эмиссионная компьютерная томография, совмещенная с компьютерной томографией костей всего тела).
3. Для выявления метастазов РЛ в головном мозге проведение МРТ головного мозга с контрастированием [391].
Уровень убедительности рекомендаций – B (уровень достоверности доказательств – 2).
Комментарии: внутривенное контрастирование достоверно повышает чувствительность метода в выявлении очагов метастазов в головном мозге, особенно небольшого размера. При невозможности проведения МРТ, исследование может быть заменено на КТ головного мозга с внутривенным контрастированием.
-
Рекомендуется при динамическом наблюдении пациента после хирургического, лучевого и химиотерапевтического лечения РЛ проведение КТ органов грудной полости, в том числе при наличии показаний, с внутривенным болюсным контрастированием [8, 9].
Уровень убедительности рекомендаций – С (уровень достоверности доказательств – 5).
-
Рекомендуется применение низкодозной КТ органов грудной полости (НДКТ) для скрининга РЛ в группах риска [200–203].
Уровень убедительности рекомендаций – А (уровень достоверности доказательств – 1).
Комментарии: ряд проспективных рандомизированных исследований показал, что применение НДКТ в группах риска по РЛ с частотой раз в год приводит к снижению смертности от этого заболевания в популяции на 20% и более [200–202]. Группы риска включают пациентов в возрасте 55-80 лет, курящих в настоящее время (индекс курения – 30 пачка/лет) или бросивших курить не более 15 лет назад.
Программа скрининга РЛ предусматривает три основных этапа: 1) организационно-методический (информирование населения, выявление групп риска, составление плана-графика обследований, ведение картотеки и пр.); 2) диагностический (проведение диагностического теста в соответствии с международными и отечественными рекомендациями, и стандартами, с учетом региональных особенностей системы здравоохранения); 3) онкологический (возможность дообследования или наблюдения пациентов с выявленной при НДКТ патологией в легких в условиях специализированной онкологической медицинской помощи).
Возможность реализации программы НДКТ скрининга РЛ определяется региональными возможностями системы здравоохранения, в том числе технологическими, организационными, географическими, экономическими и пр. При ограниченных ресурсах внедрение такой формы скрининга нецелесообразно.
Популяционный скрининг РЛ с использованием НДКТ не должен применяться для пациентов без доказанных факторов риска, в частности для лиц старше 80 и младше 55 лет, с меньшей интенсивностью курения, а также с хроническими заболеваниями легких (хроническая обструктивная болезнь легких, интерстициальные заболевания легких, профессиональные заболевания, хронические инфекции, в частности туберкулез, и пр.), поскольку эффективность скрининга для этих групп населения не доказана.
Рентгенографию легких не следует проводить для популяционного скрининга РЛ, поскольку проведенные проспективные рандомизированные исследования не выявили достоверного снижения смертности от РЛ при использовании этой методики. При этом рентгенография легких по-прежнему является основной методикой первичного выявления РЛ при проведении диагностического исследования по клиническим показаниям.
-
Рекомендуется пациентам с подозрением на РЛ проведение бронхологического исследования (бронхоскопии) при центральном расположении опухолевого узла в легком или периферическом расположении новообразования, но с наличием «дренирующего» бронха с целью оценки локализации, распространенности опухолевого процесса и получения материала для патолого-анатомического исследования биопсийного (операционного) материала (в том числе цитологического исследования) [1, 2].
Уровень убедительности рекомендаций – С (уровень достоверности доказательств – 5).
Комментарии: бронхологическое исследование относят к основным и обязательным методам диагностики РЛ. Оно позволяет не только визуально исследовать гортань, трахею и все бронхи, непосредственно увидеть локализацию опухоли, определить границы ее распространения, косвенно судить об увеличении лимфатических узлов корня легкого и средостения, но и провести биопсию, для гистологического исследования (биопсия трахеи, бронхов при бронхоскопии, биопсия легких при бронхоскопии), получить материал (браш-биоптаты, мазки-отпечатки, соскоб или смыв из бронхиального дерева) для цитологического изучения (цитологическое исследование микропрепарата тканей трахеи и бронхов, цитологическое исследование микропрепарата тканей легкого, цитологическое исследование микропрепарата тканей нижних дыхательных путей), т.е. морфологически подтвердить диагноз, и уточнить гистологическую структуру опухоли.
В последние годы все шире используются диагностические аппараты, объединяющие в себе возможности рентгеноэндоскопии, эндосонографии и флюоресцентной эндоскопии (центр ультразвуковой эндоскопический, видеобронхоскоп гибкий, эндоскопы гибкие для обследования верхних дыхательных путей и др.). Наиболее перспективным методом выявления скрытых микроочагов рака слизистой оболочки считается бронхоскопия аутофлюоресцентная, которая основана на эффекте аутофлюоресценции и при которой регистрируется концентрация в опухоли эндогенных фотосенсибилизаторов [1, 2].
-
Рекомендуется пациентам с подозрением на РЛ проведение трансторакальной биопсии (биопсия трансторакальная легкого рентгенохирургическая) под рентгенологическим или ультразвуковым контролем периферического образования в легком (за исключением образований менее 1 см – T1a), если совокупность результатов перечисленных выше методов диагностики не позволяет верифицировать процесс, а вероятность злокачественной опухоли остается высокой. В случае неэффективности и при высоких рисках осложнений трансторакальной биопсии под контролем КТ (биопсия трансторакальная легкого рентгенохирургическая) может быть использована торакоскопия для верификации диагноза [8, 9].
Уровень убедительности рекомендаций – С (уровень достоверности доказательств – 5).
-
Проведение трансбронхиальной или трансэзофагеальной пункции (EBUS/EUS) (эндосонография средостения чреспищеводная), медиастиноскопии, торакоскопии [8, 9] рекомендуется пациентам при подозрении на метастатическое поражение лимфатических узлов средостения (N2-3) для оценки распространенности процесса. Методики EBUS и EUS могут быть использованы и для верификации первичных периферических парамедиастинальных новообразований.
Уровень убедительности рекомендаций – С (уровень достоверности доказательств – 5).
Диагностическую видеоторакоскопию (A03.10.001 – торакоскопия) проводят:
-
при отсутствии результатов бронхологического и/или других исследований для получения морфологического материала из лимфатических узлов средостения или первичной опухоли у неоперабельных пациентов;
-
с целью дифференциальной диагностики медиастинальной формы РЛ и опухоли переднего средостения (в случае неинформативности трансторакальной биопсии); o при экссудативном плеврите неясной этиологии;
-
с целью стадирования РЛ;
-
при метастазах опухоли в легком и по плевре (при невозможности применения малоинвазивных методов диагностики).
Комментарии: после интраоперационной торакоскопической ревизии и срочного патолого-анатомического исследования биопсийного (операционного) материала в зависимости от клинической ситуации операцию завершают удалением адекватного объема легочной ткани, а при злокачественном процессе дополняют ее медиастинальной лимфаденэктомией.
-
Всем пациентам c подозрением на РЛ рекомендуется ультразвуковое исследование органов брюшной полости (комплексное) или КТ органов брюшной полости с внутривенным болюсным контрастированием для уточнения распространенности заболевания [8, 9].
Уровень убедительности рекомендаций – С (уровень достоверности доказательств – 5).
-
Пациентам c установленным диагнозом РЛ II-III стадии рекомендуется выполнение остеосцинтиграфии (сцинтиграфия костей всего тела) для уточнения распространенности заболевания и для контроля эффективности лечения, если не проводилось ПЭТ-КТ с 18ФДГ всего тела [11,12].
Уровень убедительности рекомендаций – С (уровень достоверности доказательств – 5).
-
Рекомендуется выполнение регистрации электрокардиограммы всем пациентам с подозрением на РЛ для выявления сопутствующей патологии [11,12].
Уровень убедительности рекомендаций – С (уровень достоверности доказательств – 5).
-
Рекомендуется при подготовке пациента к хирургическому, лучевому и химиотерапевтическому лечению с целью оценки функционального статуса по показаниям проводить дополнительное обследование: эхокардиографию, холтеровское мониторирование электрокардиографических данных исследование функции внешнего дыхания, сцинтиграфию легких вентиляционную, ультразвуковую допплерографию сосудов шеи и сосудов (артерий и вен) нижних конечностей, эзофагогастродуоденоскопию, прием (осмотр, консультация) врача-невролога первичный, прием (осмотр, консультация) врача-кардиолога первичный, прием (осмотр, консультация) врача-эндокринолога первичный и т.п. [11,12].
Уровень убедительности рекомендаций – С (уровень достоверности доказательств – 5).
-
Рекомендуется использование технологий искусственного интеллекта для анализа изображений с целью выявления признаков злокачественных новообразований бронхов и легкого у взрослых [293].
Уровень убедительности рекомендаций – В (уровень достоверности доказательств – 3).
5. Иные диагностические исследования
-
Рекомендуется проведение цитологического (цитологическое исследование микропрепарата тканей трахеи и бронхов, цитологическое исследование микропрепарата тканей легкого, цитологическое исследование микропрепарата тканей нижних дыхательных путей) и/или патолого-анатомического исследования биопсийного (операционного) материала с применением иммуноцитохимического или иммуногистохимического исследования (ИЦХ/ИГХ) для уточнения морфологической формы РЛ и исследования биомаркёров, имеющих прогностическое и предсказательное значение [6, 232].
Уровень убедительности рекомендаций – С (уровень достоверности доказательств – 5).
Комментарии: приблизительно в 70% случаев морфологический диагноз у пациентов с нерезектабельным или метастатическим раком легкого ставится на основании исследования цитологического или биопсийного материала. Основными целями исследования малого диагностического материала являются: а) установления возможно более точной нозологической принадлежности опухоли в соответствии с классификацией ВОЗ 2021 и б) сохранить ткань для молекулярно-генетических исследований, особенно у пациентов с продвинутыми стадиями заболевания. В случае низкодифференцированных опухолей объёма материала может оказаться недостаточно для точного определения гистологической формы РЛ даже с использованием ИЦХ/ИГХ. Поэтому в отсутствии морфологических признаков нейроэндокринной дифференцировки оптимальной для ИЦХ/ИГХ является панель из двух маркёров: TTF1 и р63 (или р40) [ВОЗ, IASLC]. Это поможет минимизировать количество подрезок блока и сохранить биоматериал для молекулярно-генетических исследований. При наличии морфологических признаков нейроэндокринной дифференцировки при выполнении ИЦХ/ИГХ можно пользоваться антителами к CD56, синаптофизину или хромогранину А. Более широкими панелями антител следует пользоваться если гистогенез опухоли не ясен или подозревается метастатический характер поражения легкого.
-
Рекомендуется при проведении патолого-анатомического исследования биопсийного (операционного) материала опухоли, полученной при первичной биопсии (биопсия трахеи, бронхов при бронхоскопии, биопсия легких при бронхоскопии, биопсия трансторакальная легкого рентгенохирургическая) с целью верификации диагноза, отражать в заключении следующие параметры [6,12]:
1) Гистологический тип опухоли в соответствии с классификацией ВОЗ 2021 [6],
2) Долю опухолевой ткани в биоптате в процентах.
Уровень убедительности рекомендаций – C (уровень достоверности доказательств – 5).
Комментарии: при исследовании малого диагностического материала вероятность некорректного определения гистологического типа опухоли выше, чем при исследовании операционного материала. Поэтому допустимы следующие формулировки диагноза: «низкодифференцированный рак, вероятно аденокарцинома», «низкодифференцированный рак, вероятно плоскоклеточный рак», «низкодифференцированный рак без достоверных признаков нейроэндокринной и плоскоклеточной дифференцировки». Также при исследовании малого объёма биопсийного материала не следует указывать нижеперечисленные гистологические типы РЛ в рубрике патологоанатомический диагноз: аденокарцинома in situ, минимально инвазивная аденокарцинома, крупноклеточный рак, железисто- плоскоклеточный рак, карциносаркома, саркоматоидный (веретеноклеточный) рак, гигантоклеточный рак [ВОЗ].
-
Рекомендуется при проведении патолого-анатомического исследования биопсийного (операционного) материала опухолей, опухолеподобных образований мягких тканей, полученных при повторной биопсии (биопсия трахеи, бронхов при бронхоскопии, биопсия легких при бронхоскопии, биопсия трансторакальная легкого рентгенохирургическая, трепанбиопсия опухолей наружных локализаций, лимфатических узлов под визуальным контролем, биопсия опухолей, опухолеподобных образований мягких тканей) на фоне прогрессирования/появления новых очагов, отражать в заключении следующие параметры [12]:
1) Соответствует ли гистологический тип опухоли исходному гистологическому типу в первичной биопсии,
2) долю опухолевой ткани в биоптате в процентах.
Уровень убедительности рекомендаций – C (уровень достоверности доказательств – 5).
Комментарии: при повторной биопсии опухолей, опухолеподобных образований мягких тканей на фоне прогрессирования или появления новых очагов следует сравнить её тип гистологического строения с опухолью в материале первичной биопсии, выполненной с целью верификации диагноза. Т.к. приоритетным исследованием на материале повторной биопсии является молекулярно-генетическое исследование с целью определения механизмов резистентности к проведённой терапии, то ИЦХ/ИГХ выполняется только в ситуации морфологической трансформации опухоли. Например, в случае трансформации аденокарциномы в нейроэндокринный рак.
-
Рекомендуется при проведении патолого-анатомического исследования операционного материала отражать в макроописании следующие параметры [233, 234,235]:
1) Тип образца, присланного на исследование,
2) Сторона поражения,
3) Расположение узловых образований в образце,
4) Максимальный размер инвазивной части опухоли в двух измерениях,
5) Наличие нескольких образований.
Уровень убедительности рекомендаций – C (уровень достоверности доказательств – 5).
-
Рекомендуется при проведении патолого-анатомического исследования операционного материала отражать в микроописании следующие параметры [233, 235]:
1) Гистологический тип опухоли,
2) Гистологическая степень злокачественности,
3) Распространение по воздухоносным путям (наличие/отсутствие),
4) Инвазия висцеральной плевры (наличие/отсутствие),
5) Сосудистая инвазия (наличие/отсутствие),
6) Инвазия опухоли в смежные структуры,
7) Наличие или отсутствие инвазивной опухоли в крае резекции,
8) Расстояние от инвазивной опухоли до ближайшего края резекции (мм),
9) Наличие или отсутствие других опухолевых узлов (метастазы) в легких,
10) Наличие или отсутствие иных патологических процессов в лёгочной ткани,
11) Число исследованных лимфатических узлов,
12) Число лимфатических узлов с метастатическим поражением,
13) Степень морфологического регресса опухоли в случае проведения специализированного противоопухолевого лечения,
Уровень убедительности рекомендаций – C (уровень достоверности доказательств – 5).
Комментарии: гистологический тип рака легкого следует указывать в соответствии с классификацией ВОЗ 2021 (см. табл. №1 Кодирование по МКБ)). Гистологическая степень злокачественности не валидирована для плоскоклеточного рака, имеет очень ограниченное прогностическое значение для аденокарциномы, но её обязательно указывать для нейроэндокринных опухолей легкого.
Для пациентов, получавших неоадъювантную химиотерапию и/или лучевую терапию перед оперативным лечением, следует проводить количественную оценку степени морфологического регресса опухоли. Следует вычислять долю, приходящуюся на жизнеспособные опухолевые клетки, от всего опухолевого ложа. Пороговым значением выраженного морфологического регресса является <10% жизнеспособных опухолевых клеток.
При выявлении двух и более первичных узлов РЛ, отразить содержание пунктов 1-8 и 12-13 для каждого узла.
-
Рекомендуется проводить определение экспрессии белка PD-L1 иммуногистохимическим методом для выявления пациентов наиболее чувствительных к анти-PD-1/PD-L1 терапии [236].
Уровень убедительности рекомендаций – C (уровень достоверности доказательств – 5).
Комментарий: для тестирования PD-L1 методом ИГХ были разработаны различные клоны антител. Часть из них, сопоставимы по интенсивности и доле окрашенных клеток, часть нет. Однако при высоком уровне экспрессии PD-L1 данные тестов с антителами 22С3, SP263, SP142 сопоставимы в большом проценте случаев и эти тесты взаимозаменяемы. Критерии позитивности зависят от используемого антитела и платформы для окрашивания. Для тестов с антителами клонов 22С3 и SP263 следует указывать процент позитивных опухолевых клеток. Для теста с антителами клона SP142 следует указывать процент позитивных опухолевых клеток и процент позитивных иммунных клеток. Использование нескольких ИГХ-тестов одновременно обычно не приветствуется. В протоколе иммуногистохимического исследования следует указывать каким тестом было произведено исследование и по каким критериям оценивалась экспрессия PD-L1.
В настоящее время накоплено мало свидетельств в пользу определения PD-L1 статуса опухоли методом ИЦХ.
Лечение
Лечение, включая медикаментозную и немедикаментозную терапии, диетотерапию, обезболивание, медицинские показания и противопоказания к применению методов лечения
1. Лечение пациентов с немелкоклеточным раком легкого
Один из основных методов лечения РЛ для I-II, частично III стадии – хирургический. Объем операции определяется распространенностью опухолевого процесса, гистологической формой опухоли и функциональным состоянием пациента.
При карциноидных опухолях хирургический метод является основным. Карциноидные опухоли, особенно их типичные формы, характеризуются менее агрессивным местным инфильтративным ростом и отдаленным метастазированием, чем другие (более часто встречающиеся) формы НМРЛ – плоскоклеточный и железистый рак. Карциноиды развиваются чаще в крупных бронхах 1, 2 и 3-го порядка и характеризуются преимущественно экзофитным, внутрипросветным ростом, без распространения опухоли по стенке бронха, что часто позволяет выполнить органосохраняющую радикальную операцию в объеме лоб-, билобэктомии с использованием резекции и реконструкции бронхов и трахеи или изолированную радикальную резекцию бронхов, трахеи и ее бифуркации с сохранением функции всего легкого (A16.09.018.001. Пластика бронха. Реконструктивные операции на трахее и бронхах). При получении планового гистологического заключения типичной нейроэндокринной опухоли после диагностической атипичной резекции лёгкого с тотальным удалением опухоли и гистологически подтверждённым отрицательным краем резекции (R0) у больных с ограниченными функциональными резервами выполненный объём резекции следует считать достаточным. Эндоскопическое, эндобронхиальное удаление карциноидных опухолей может быть проведено у пациентов без прорастания опухолью всей стенки бронха, у которых по тем или иным причинам нельзя провести радикальную резекцию легкого и бронха открытым способом или через торакоскопический доступ. При обследовании до операции всегда сложно установить истинную глубину поражения опухолью стенки бронха [14,17].
1.1. Принципы лечения пациентов с 0-IIIА стадиями заболевания
Пациенты 0-IIIА стадиями НМРЛ, с IIIB (T3N2) – являются потенциально операбельными (при возможности R0-резекции), с учетом функциональных показателей [1, 2].
-
Пациентам с 0-IIIA стадиями НМРЛ рекомендуется хирургическое лечение с целью повышения выживаемости данных пациентов при условии соблюдения требований к радикальной операции (R0 резекция), и функциональной операбельности. При планировании операции в объеме пневмонэктомии следует обсудить возможные варианты терапии на мультидисциплинарном консилиуме с участием, в том числе, пациента [7,12].
Уровень убедительности рекомендаций – С (уровень достоверности доказательств – 5).
Комментарии: стандартный объем операции включает анатомическую резекцию легкого (сегмент-, лоб-/билобэктомию или пневмонэктомию) с ипсилатеральной систематической медиастинальной лимфодиссекцией (удалены минимум 6 лимфатических узлов: не менее 3 корневых или бронхопульмональных, не менее 3 – медиастинальных (средостенных) из 3-х разных групп (в том числе минимум 1 лимфатический узел из бифуркационной группы))
Для пациентов с Т3 (отсев в ту же долю) может быть предложено хирургическое лечение
Для пациентов с Т4 (отсев в другую долю) хирургическое лечение может рассматриваться как возможная опция.
Торакоскопические операции при клинической форме РЛ I стадии могут быть рассмотрены как стандартный вариант хирургического лечения наряду с обычными открытыми вмешательствами [15- 20].
Торакоскопические операции при II стадии оптимально выполнять только в лечебных учреждениях с большим опытом подобных хирургических вмешательств.
-
Не рекомендуются адъювантная химиотерапия (ХТ) и ЛТ пациентам с I стадией заболевания (кроме Ib стадией высокого риска) [12].
Уровень убедительности рекомендаций – С (уровень достоверности доказательств – 5)
-
Пациентам группы высокого риска с IB стадией (вовлечение висцеральной плевры, сосудистая инвазия, низкая степень дифференцировки, хирургическое лечение в объеме атипичной резекции, Nх, возраст моложе 75 лет) рекомендуется адъювантная химиотерапия (ХТ) с целью повышения выживаемости данных пациентов [20].
Уровень убедительности рекомендаций – A (уровень достоверности доказательств – 1)
-
Пациентам с распространенностью заболевания сT1-2N0 в случае невозможности проведения хирургического лечения или отказа пациента рекомендуется дистанционная лучевая стереотаксическая гипофракционная терапия (A07.30.009.001 конформная дистанционная лучевая терапия, в том числе IMRT, IGRT, ViMAT, стереотаксическая) по радикальной программе (высокодозированное облучение) с использованием крупных доз за фракцию (РОД 10-18 Гр, СОД 50-54 Гр) с целью повышения выживаемости данных пациентов [11,24].
Уровень убедительности рекомендаций – С (уровень достоверности доказательств – 5)
-
В случае отсутствия морфологической верификации решение о проведении стереотаксической лучевой терапии данной категории больных может быть принято расширенным консилиумом медицинской организации на основании динамики рентгенологических данных (КТ или ПЭТ-КТ). Подтверждение биопсии перед SBRT настоятельно рекомендуется, но не является обязательным условием, если эта процедура сопряжена с высоким риском осложнений.
Возможные режимы фракционирования:
-
7,5 Гр 8 Фр ультрацентральные опухоли*
-
12 Гр 5Фр центральные опухоли
-
20 Гр 3Фр периферические опухоли
* При облучении ультрацентрических опухолей (планируемый целевой объем примыкает к или накладывается на проксимальную часть бронхиального дерева, пищевод или трахею), целесообразно использовать схему со стандартным фракционированием [7, 12, 19,32].
Уровень убедительности рекомендаций – С (уровень достоверности доказательств – 5)
Комментарий: лечение проводится с использованием методов контроля дыхания.
-
Пациентам со II стадией НМРЛ рекомендуется проведение адъювантной лекарственной противоопухолевой терапии в целях повышения показателей выживаемости (см. табл. 3). Предоперационное противоопухолевое лечение данной группе пациентов не рекомендуется в связи с отсутствием доказательств влияния этого лечения на их выживаемость [20–23].
Уровень убедительности рекомендаций – B (уровень достоверности доказательств – 2).
Комментарии: режимы адъювантной лекарственной противоопухолевой терапии см. табл. 3.
-
Пациентам со II стадией НМРЛ в случае невозможности проведения хирургического лечения рекомендуется ХТ, или ЛТ, или ХЛТ с целью повышения выживаемости данных пациентов [7, 12, 19].
Уровень убедительности рекомендаций – С (уровень достоверности доказательств – 5).
-
Неоадъювантная лекарственная терапия (2-4 курса) рекомендуется операбельным пациентам с IIIA (со статусом лимфатических узлов N2) и операбельной IIIB (T3N2) стадией, доказанной по данным патолого-анатомического исследования биопсийного (операционного) материала или ПЭТ/КТ, в качестве этапа комбинированного лечения [294].
Уровень убедительности рекомендаций – C (уровень достоверности доказательств – 4).
Пациентам, которые являются кандидатами для неоадьювантной лекарственной терапии (операбельным пациентам с IIIA (со статусом лимфатических узлов N2), операбельной IIIB (T3N2) стадией, доказанной по данным патолого-анатомического исследования биопсийного (операционного) материала или ПЭТ-КТ, имеющих экспрессию PD-L1 >1% при постановке первичного диагноза, показано проведение НАХТ в комбинации с ингибиторами контрольных точек иммунитета (ИКТ, L01F Моноклональные антитела и конъюгаты антител): #ниволумаб** 360 мг 1 раз в 3 нед [334], или #пембролизумаб** 200 мг 1 раз в 3 нед или #дурвалумаб** 1500 мг 1 раз в 3 нед. [347] (для пациентов с погранично резектабельными стадиями) + платиносодержащие режимы ХТ (режимы неоадьювантной лекарственной терапии см. таблица 2). Противопоказания для назначения ИКТ могут включать активные или ранее документированные аутоиммунные поражения, иммуносупрессивную терапию, драйверные мутации, ассоциированные с меньшим выигрышем от ИТ (мутации EGFR, транслокации ALK).
Таблица 2. Рекомендуемые схемы комбинированной неоадъювантной лекарственной терапии при немелкоклеточном раке легкого
|
Препарат |
Схема лечения |
|---|---|
|
Гемцитабин** + цисплатин** |
1250 мг/м2 в/в в 1-й и 8-й дни цикла. 80 мг/м2 в/в в 1-й день цикла. Цикл – 21 день; до 4 циклов [29] |
|
Винорелбин** + цисплатин** |
30 мг/м2 в/в (максимум 60 мг/м2 внутрь) в 1-й и 8-й дни цикла. 80 мг/м2 в/в в 1-й день цикла. Цикл – 21 день; до 4 циклов [20, 27, 347] |
|
#Паклитаксел** + карбоплатин** |
175 мг/м2 в/в в 1-й день цикла. AUC 5 в/в в 1-й день цикла. Цикл – 21 день; до 4 циклов [29] |
|
#Доцетаксел** + карбоплатин** |
75 мг/м2 в/в в 1-й день цикла. AUC 6 в/в в 1-й день цикла. Цикл – 21 день; до 4 циклов [29] |
|
#Доцетаксел** + цисплатин** |
75 мг/м2 в/в в 1-й день цикла. 75 мг/м2 в/в в 1-й день цикла. Цикл – 21 день; до 4 циклов [31] |
|
#Ниволумаб** + 1) карбоплатин** + #паклитаксел** (для любого гистологического подтипа) или 2) цисплатин** + гемцитабин** (для плоскоклеточного НМРЛ) или 3) цисплатин** + #пеметрексед** (для неплоскоклеточного НМРЛ) |
360 мг в/в кап. в 1-й день в комбинации с одним из режимов ХТ [334,335]: AUC 5-6 в/в в 1-й день 175-200 мг/м2 в/в в 1-й день Цикл 21 день, 3 цикла
75 мг/м2 в/в в 1-й день 1250 мг/м2 в/в в 1-й и 8-й дни Цикл 21 день, 3 цикла
75 мг/м2 в/в в 1-й день 500 мг/м2 в/в в 1-й день Цикл 21 день х 3 цикла |
|
#Пембролизумаб** 1) цисплатин** + гемцитабин** (для плоскоклеточного НМРЛ) или 2) цисплатин** + #пеметрексед** (для неплоскоклеточного НМРЛ) Адъювантный этап: #пембролизумаб** 200 мг в/в каждые 3 нед. до 13 циклов [336] |
200 мг в/в в 1-й день в комбинации с одним из режимов ХТ [336]: 75 мг/м2 в/в в 1-й день 1000 мг/м2 в/в в 1-й и 8-й дни Цикл 21 день х 4 цикла
75 мг/м2 в/в в 1-й день 500 мг/м2 в/в в 1-й день Цикл 21 день х 4 цикла |
|
#Дурвалумаб** 1) цисплатин** + гемцитабин** (для плоскоклеточного НМРЛ) или 2) #паклитаксел+** карбоплатин** (для плоскоклеточного НМРЛ) 3) цисплатин** + #пеметрексед** (для неплоскоклеточного НМРЛ) Адъювантный этап: #дурвалумаб** 1500 мг в/в каждые 4 нед. 12 циклов [347] |
1500 мг в/в 60-минутная инфузия + ХТ [337]: 75мг/м2 в/в в 1й день 1250 мг/м2 в/в в 1 й и 8-й дни Цикл 21 день х 4 цикла
200 мг/м2 в/в в 1-й день AUC 5-6 в/в в 1-й день Цикл 21 день х 4 цикла [337]
75 мг/м2 в/в в 1-й день 500 мг/м2 в/в в 1-й день Цикл 21 день х 4 цикла |
** Жизненно необходимые и важнейшие лекарственные препараты;
# – препарат, применяющийся не в соответствии с показаниями к применению и противопоказаниями, способами применения и дозами, содержащимися в инструкции по применению лекарственного препарата.
Примечание: фактическая доза карбоплатина** рассчитывается индивидуально, исходя из показателя креатинина в анализе крови пациента накануне проведения лечения.
-
Адъювантная ХТ, при отсутствии противопоказаний, рекомендуется пациентам во всех случаях N+ с целью повышения выживаемости данных пациентов [2].
Уровень убедительности рекомендаций – C (уровень достоверности доказательств – 5).
-
ЛТ рекомендуется пациентам с НМРЛ при нерадикальной операции (R+), так как уменьшает риск рецидива у данных пациентов [7].
Уровень убедительности рекомендаций – C (уровень достоверности доказательств – 5).
Относительными показаниями к послеоперационной ЛТ у пациентов с НМРЛ могут являться:
-
экстракапсулярное распространение при N2;
-
поражение самого высокого из резецированных лимфатических узлов (потенциально не радикальная резекция);
-
неадекватная лимфаденэктомия и/или N2 с выходом опухоли за пределы капсулы: я c целью улучшения локорегионарного контроля рекомендуется ХЛТ (последовательный вариант) до 54 Гр в режиме стандартного фракционирования [11].
Послеоперационная ЛТ не влияет на ОВ пациентов НМРЛ.
Уровень убедительности рекомендаций – C (уровень достоверности доказательств – 5).
Таблица 3. Рекомендуемые режимы адъювантной лекарственной терапии, в т.ч. периоперационные схемы лечения
|
Препарат |
Схема лечения |
|
Цисплатин** + #Винорелбин** |
50 мг/м2 в/в в 1-й и 8-й дни 25 мг/м2 в/в в 1-й, 8-й, 15-й, 22-й дни, каждые 4 нед., 4 цикла [21] |
|
Цисплатин** + #Винорелбин** |
100 мг/м2 в/в в 1-й день 30 мг/м2 в/в в 1-й, 8-й, 15-й, 22-й дни, каждые 4 нед., 4 цикла [33] |
|
Цисплатин** + Винорелбин** |
80 мг/м2 в/в в 1-й день 25 мг/м2 в/в или 60 мг/м2 внутрь в 1-й и 8-й дни, каждые 3 нед., 4 цикла [347] |
|
Цисплатин** + Этопозид** |
100 мг/м2 в/в в 1-й день 100 мг/м2 в/в в 1-3-й дни, каждые 4 нед., 4 цикла [33] |
|
Цисплатин** + Гемцитабин** |
75 мг/м2 в/в в 1-й день 1250 мг/м2 в/в в 1-й и 8-й дни, каждые 3 нед., 4 цикла [347] |
|
Цисплатин** + #Доцетаксел** |
75 мг/м2 в/в в 1-й день 75 мг/м2 в/в в 1-й день, каждые 3 нед., 4 цикла [347] |
|
Цисплатин** + #Пеметрексед** |
75 мг/м2 в/в в 1-й день 500 мг/м2 в/в в 1-й день, каждые 3 нед., 4 цикла на фоне премедикации фолиевой кислотой** и цианокобаламином** (для неплоскоклеточного НМРЛ) [340] |
|
Карбоплатин** + #Паклитаксел** |
AUC 5-6 в/в в 1-й день 175-200 мг/м2 в/в в 1-й день, каждые 3 нед., 4 цикла [30, 347] |
|
Карбоплатин** + #Гемцитабин** |
AUC 5 в/в в 1-й день 1000 мг/м2 в/в в 1-й и 8-й дни, каждые 3 нед., 4 цикла [342] |
|
Карбоплатин** + Винорелбин** |
AUC 5 в/в в 1-й день 25 мг/м2 в/в или 60 мг/м2 внутрь в 1-й и 8-й дни, каждые 3 нед., 4 цикла [348]. |
|
Карбоплатин** + #Пеметрексед** |
AUC 5 в/в в 1-й день 500 мг/м2 в/в в 1-й день, каждые 3 нед., 4 цикла на фоне премедикации фолиевой кислотой** и цианокобаламином** (для неплоскоклеточного НМРЛ) [343] |
|
Осимертиниб** |
80 мг внутрь ежедневно до 3 лет или развития непереносимой токсичности, после адъювантной ХТ или без нее (при делеции 19 экзона или мутации L858R в 21 экзоне) |
|
Атезолизумаб** |
1200 мг в/в в 1-й день каждые 3 нед. или 840 мг в/в каждые 2 нед. или 1680 мг в/в каждые 4 нед. до 1 года или развития непереносимой токсичности, после адъювантной ХТ (при гиперэкспрессии PD-L1 в ≥50% опухолевых клеток). Возможно использование лекарственной формы атезолизумаба** для подкожного введения в дозе 1875 мг/15 мл (независимо от массы тела пациента) 1 раз в 3 нед. [286] |
|
Неоадъювантный этап: #пембролизумаб** в комбинации с одним из режимов ХТ: цисплатин** + гемцитабин** или цисплатин** + #пеметрексед** Адъювантный этап: #пембролизумаб** |
200 мг в/в в 1-й день
75 мг/м2 в/в в 1-й день 1000 мг/м2 в/в в 1-й и 8-й дни (для плоскоклеточного НМРЛ) [347]
75 мг/м2 в/в в 1-й день 500 мг/м2 в/в в 1-й день каждые 3 нед., 4 цикла (для неплоскоклеточного НМРЛ [336]
200 мг в/в каждые 3 нед. до 13 циклов [237] |
|
#Пембролизумаб** |
200 мг в/в каждые 3 нед. длительно, до 1 года [237] (PD-L1 1- 49%) |
|
Алектиниб** |
600 мг х 2 раза в день до 2х лет (при транслокации ALK) [239] |
|
Неоадъювантный этап: #Ниволумаб** + Любой гистологический подтип: #Паклитаксел** + Карбоплатин** Неплоскоклеточный НМРЛ: #Пеметрексед** + Цисплатин** - Или Карбоплатин** Плоскоклеточный НМРЛ: #Доцетаксел**+ Цисплатин** |
360 мг в/в каждые три недели [335,347]
175 мг/м2 в/в кап в 1й день AUC 5-6 в/в кап в 1й день Цикл 21 день х 4 цикла [347]
500 мг/м2 в День 1 75 мг/м2 в День 1
AUC 5-6 в/в кап в День 1 [347]
75 мг/м2 в День 1 75 мг/м2 в День 1 Цикл 21 день х 4 цикла [349]. |
|
Адъювантный этап: #Ниволумаб** |
480 мг каждые 4 недели в адъювантном режиме до прогрессирования заболевания, рецидива или непереносимой токсичности или максимально до 13 курсов (до 1 года терапии) [334] |
|
#Дурвалумаб** 1) цисплатин** + гемцитабин** (для плоскоклеточного НМРЛ) или 2) #паклитаксел+** карбоплатин** (для плоскоклеточного НМРЛ) 3) цисплатин** + #пеметрексед** (для неплоскоклеточного НМРЛ) Адъювантный этап: #дурвалумаб** 1500 мг в/в каждые 4 нед. 12 циклов [347] |
1500 мг в/в 60-минутная инфузия + ХТ [337]:
75мг/м2 в/в в 1й день 1250 мг/м2 в/в в 1 й и 8-й дни Цикл 21 день х 4 цикла
200 мг/м2 в/в в 1-й день AUC 5-6 в/в в 1-й день Цикл 21 день х 4 цикла [337]
75 мг/м2 в/в в 1-й день 500 мг/м2 в/в в 1-й день Цикл 21 день х 4 цикла |
-
После завершения 1-4 курсов платиносодержащей ХТ пациентам с положительной экспрессии PD-L1 в ≥50% опухолевых клеток без активирующих мутаций в генах EGFR, ALK, рекомендуется поддерживающая ИТ атезолизумабом** (если не проводилась неоадъювантная терапия с включением ИТ) [240].
Уровень убедительности рекомендаций – A (уровень достоверности доказательств – 2).
-
Пациентам с Ib-IIIA стадией при выявлении активирующих мутаций гена EGFR (делеции в 19-м экзоне; точечная замена p.L858R в 21-м экзоне) рекомендуется адъювантная таргетная терапия ингибиторами рецептора эпидермального фактора роста 3-го поколения осимертинибом** (L01E ингибиторы протеинкиназы) в течение 3 лет, с целью улучшения безрецидивной и общей выживаемости у данных пациентов. Таргетная терапия может быть начата после адъювантной ПХТ (до 26 недель после операции) или вместо адъювантной ПХТ (до 10 недель после операции) [204].
Уровень убедительности рекомендаций – А (уровень достоверности доказательств – 2).
-
У пациентов с Ib-IIIA с выявленной ALK транслокацией адъювантная терапия препаратом алектиниб** 600 мг 2 р/сут в течение 2 лет улучшала показатели безрецидивной выживаемости [239]. При исходно нерезектабельной опухоли у пациентов в удовлетворительном общем состоянии (0-1 балл по шкале ECOG, приложение Г3) при IIIА стадии заболевания на 1-м этапе рекомендуется одновременная химиолучевая терапия; у пациентов с оценкой 2 балла по шкале оценки общего состояния пациента Восточной объединенной онкологической группы ECOG (Eastern Cooperative Oncology Group Performance Status) предпочтительнее последовательное использование 2 методов в целях повышения выживаемости данных пациентов [2]. Рекомендуемые подходы к проведению ХЛТ и ведению пациентов после завершения ХЛТ описаны в разделе 3.1.2.
Уровень убедительности рекомендаций – С (уровень достоверности доказательств – 5).
-
Пациентам с IIIA стадией заболевания после завершения одновременной ХЛТ пациентам, не имеющим признаков прогрессирования болезни (контрольное КТ [компьютерная томография органов грудной полости с внутривенным болюсным контрастированием, компьютерная томография органов брюшной полости и забрюшинного пространства с внутривенным болюсным контрастированием] целесообразно проводить непосредственно после окончания ХЛТ), без активирующих мутаций в гене EGFR/ALK и при уровне экспрессии PD-L1 более 1%, рекомендуется поддерживающая иммунотерапия дурвалумабом**. С началом поддерживающего этапа не позже 60 дней от окончания лучевой терапии с целью улучшения выживаемости без прогрессирования и общей выживаемости у этих пациентов. Препарат назначается в дозе 10 мг/кг в виде 60-минутной внутривенной инфузии каждые 2 нед., либо в дозе 1500 мг 1 раз в 4 недели в течение не менее 12 мес., или до прогрессирования, или до развития непереносимой токсичности [40,42].
Уровень убедительности рекомендаций – В (уровень достоверности доказательств – 2).
1.2. Принципы лечения пациентов с IIIB-IIIC стадией заболевания
-
Пациентам с IIIB-IIIC стадией НМРЛ на 1-м этапе рекомендуется одновременная химиолучевая терапия для достижения ремиссии и увеличения выживаемости [23,35]. Важнейшими целями современной ЛТ являются достижение максимального контроля опухоли и минимизация токсичности лечения. Минимальным технологическим стандартом является 3D-ХЛТ.
Уровень убедительности рекомендаций – A (уровень достоверности доказательств – 1).
Комментарии: Стадии IIIB и IIIC являются неоперабельными, IIIB (T3N2) – является потенциально операбельной (при возможности R0-резекции), для данной категории пациентов возможно проведение одновременной (предпочтительно) или последовательной ХЛТ в качестве основного метода лечения. Планируемая СОД ЛТ в рамках ХЛТ должна составлять 60 Гр (± 10 %) в течение 6 нед. (перерывы в лечении снижают эффективность); рекомендуемые режимы ХТ при одновременной ХЛТ представлены в табл.4. Режимы ХТ включают соединения платины: цисплатин** или карбоплатин** при противопоказаниях к цисплатину**.
Одновременная ХЛТ дает более высокие результаты по сравнению с последовательной у пациентов с нерезектабельным НМРЛ III стадии, однако, она более токсична и назначается только пациентам в удовлетворительном общем состоянии (по шкале ECOG 0-1 балл). При ослабленном состоянии пациента (по шкале ECOG 2 балла) целесообразно последовательное применение ХТ и ЛТ. Вопрос о тактике ведения решается индивидуально на мультидисциплинарном консилиуме.
Важнейшими целями современной ЛТ являются максимизация контроля опухоли и минимизация токсичности лечения. Минимальным технологическим стандартом является 3D-ХЛТ.
Более «продвинутые» технологии уместны, когда это необходимо для безопасного подведения дозы ЛТ. Эти технологии включают (но не ограничиваются ими) 4D-КТ и/или ПЭТ-КТ, IMRT, VMAT, IGRT (конформная дистанционная лучевая терапия, в том числе IMRT, IGRT, ViMAT, стереотаксическая), синхронизацию дыхания.
Рандомизированные исследования применяемых сегодня технологий ЛТ демонстрируют снижение токсичности и улучшение выживаемости по сравнению с более старыми методами. В проспективном исследовании «радикальных программ» ХЛТ для пациентов с НМРЛ III стадии (RTOG 0617) IMRT ассоциировалась с почти 60%-ым снижением (с 7,9% до 3,5%) частоты лучевых пневмонитов, а также аналогичными улучшениями выживаемости и контроля опухоли по сравнению с 3D-ХЛТ.
Дистанционная ЛТ первичной опухоли и пораженных лимфатических узлов: ЛТ с IMRT, VMAT, IGRT, синхронизацией дыхания (минимально необходимые требования: 3D конформная ЛТ) РОД 2 Гр, СОД 60Гр +/- 10%Гр (КТ, ПЭТ).
Проведение индукционной ХТ не целесообразно, так как этот подход не позволяет достичь преимуществ в эффективности над стандартной ХЛТ. Индукционную ХТ следует рассматривать при значительных размерах опухоли и невозможности достижения запланированных объемов облучения. Не показано проведение консолидирующей ХТ после ХЛТ в связи с отсутствием преимуществ в ВБП. Режимы химиотерапии, применяемые в комбинации с лучевой терапией указаны в таблице 4.
Таблица 4. Режимы химиотерапии, часто применяемые в лечении IIIА, IIIB, IIIC стадий НМРЛ в комбинации с лучевой терапией
|
Схема лечения |
|
#Паклитаксел** 175-200 мг/м2 в/в в 1-й день + карбоплатин** AUC 5 (фактическая доза карбоплатина** рассчитывается индивидуально, исходя из уровня креатинина в крови пациента накануне проведения лечения) в/в капельно в 1-й день, интервал 3 нед., 3-4 курса [350, 351, 352]. |
|
#Пеметрексед** 500 мг/м2 в/в капельно в 1-й день + цисплатин** 75 мг/м2 (или карбоплатин** AUC 5 (фактическая доза карбоплатина** рассчитывается индивидуально, исходя из уровня креатинина в крови пациента накануне проведения лечения)) в/в капельно в 1-й день каждые 3 нед., 3 курса одновременно с ЛТ (при неплоскоклеточном НМРЛ) [38] |
|
Этопозид** 50 мг/м2 в/в в 1-5-й, 29–33-й дни + цисплатин** 50 мг/м2 в 1, 8, 29, 36-й дни одновременно с ЛТ [39,40] |
|
#Паклитаксел** 50 мг/м2 в/в + карбоплатин** AUC 2 (фактическая доза карбоплатина** рассчитывается индивидуально, исходя из уроня креатинина в крови пациента накануне проведения лечения) в/в капельно еженедельно на фоне ЛТ |
Примечание: фактическая доза карбоплатина** рассчитывается индивидуально, исходя из уровня креатинина в крови пациента накануне проведения лечения.
-
После завершения ХЛТ в одновременном или последовательном вариантах пациентам, не имеющим признаков прогрессирования заболевания (контрольное КТ органов грудной полости и УЗИ органов брюшной полости (комплексное), другие дополнительные исследования по показаниям целесообразно проводить непосредственно после окончания ХЛТ) и противопоказаний к иммунотерапии, без активирующих мутаций в гене EGFR/ALK и при уровне экспрессии PD-L1 более 1% рекомендуется иммунотерапия дурвалумабом**. С началом поддерживающего этапа не позже 60 дней** независимо от окончания лучевой терапии, уровня экспрессии PD-L1. [42].
Уровень убедительности рекомендаций – A (уровень достоверности доказательств – 2).
Комментарии: Препарат назначается в дозе 10 мг/кг в виде 60-минутной в/в инфузии каждые 2 нед. либо в дозе 1500 мг в виде 60-минутной в/в инфузии каждые 4 нед. в течение не менее 12 мес. или до прогрессирования или развития непереносимой токсичности. Поддерживающая терапия дурвалумабом** у больных с драйверными мутациями в генах EGFR или ALK может быть ассоциирована с более низкой эффективностью [42].
-
У больных с активирующими мутациями в гене EGFR (делеция в 19 экзоне и мутация L858R) рекомендуется поддерживающая терапия осимертинибом** (80 мг в сут внутрь до прогрессирования или непереносимой токсичности) после ХЛТ улучшает безрецидивную выживаемость [241, 345].
Уровень убедительности рекомендаций – A (уровень достоверности доказательств – 2).
Пациентам с неоперабельными локорегиональными рецидивами после радикального хирургического лечения возможно проведение ХЛТ. Возможно проведение 3-4 циклов ХТ перед ЛТ, либо 2-4 циклов ХТ одновременно с ЛТ. После окончания ЛТ в отсутствие признаков прогрессирования процесса необходимо рассмотреть вопрос о проведении консолидирующей иммунотерапии дурвалумабом** в течение 12 месяцев. Для достижения максимальной эффективности и безопасности комбинированного лечения (ХЛТ + иммунотерапия) крайне важным является мультидисциплинарное планирование стратегии лечения пациентов с III стадией НМРЛ, преемственность между специалистами, сокращение сроков между окончанием ХЛТ и началом иммунотерапии.
-
При противопоказаниях к ХЛТ рекомендуется проводить системное лекарственное лечение (см. раздел 3.1.3.1), включая молекулярно-направленное и иммунотерапию. При наличии противопоказаний к проведению химиотерапии возможно рассмотреть вариант проведения ЛТ в монорежиме [317].
Уровень убедительности рекомендаций – С (уровень достоверности доказательств – 5).
1.3. Принципы лечения пациентов с IV стадией заболевания
-
Рекомендуется проводить противоопухолевую лекарственную терапию. Лечение пациентов с IV стадией НМРЛ следует расценивать как паллиативное, направленное на увеличение продолжительности жизни, улучшение ее качества и эффективный контроль за симптомами болезни. Раннее начало противоопухолевой терапии, поддерживающей и сопроводительной симптоматической терапии увеличивает продолжительность жизни [7, 12].
Уровень убедительности рекомендаций – С (уровень достоверности доказательств – 5).
-
Пациентам с IV стадией рекомендуется назначать лечение с учетом предиктивных и прогностических факторов [43, 44].
Уровень убедительности рекомендаций – C (уровень достоверности доказательств – 5).
Комментарии: режимы 1-й линии комбинированной платиносодержащей химиотерапии немелкоклеточного рака легкого IV стадии представлены в табл. 5.
-
При выявлении активирующих мутаций гена EGFR (18-21-й экзоны) или транслокаций ALK, ROS1, мутации BRAF V600E, рекомендуется назначение таргетной терапии [43–51] (см. 3.1.3.4.).
Уровень убедительности рекомендаций – С (уровень достоверности доказательств – 5).
-
При отсутствии драйверных молекулярно-генетических нарушений рекомендуется ХТ, химиоиммунотерапия или ИТ в зависимости от ряда клинических и лабораторных параметров, в некоторых случаях с учетом уровня экспрессии PD-L1 опухолевыми клетками (см. 3.1.3.1 Химиотерапия 1-й линии) [12].
Уровень убедительности рекомендаций – С (уровень достоверности доказательств – 5).
1.3.1. Химиотерапия 1-й линии
Рекомендации по применению активных режимов 1-й линии комбинированной платиносодержащей ХТ для лечения пациентов с IV стадией НМРЛ (табл. 5) представлены ниже.
Таблица 5. Активные режимы 1-й линии комбинированной платиносодержащей химиотерапии немелкоклеточного рака легкого IV стадии
|
Препарат |
Схема лечения |
Источник |
|
Этопозид** + цисплатин** |
100 мг/м2 в/в в 1, 2, 3-й дни. 100 мг/м2 в/в в 1-й день каждые 3 нед |
[76] |
|
Этопозид** + карбоплатин** AUC 5 |
100 мг/м2 в/в в 1-3-й дни. В/в в 1-й день каждые 3 нед |
[295, 397, 398] |
|
Винорелбин** +цисплатин** |
25 мг/м2 в/в (или 60-80 мг/м2 внутрь) в 1-й и 8-й дни. 80 мг/м2 в/в в 1-й день каждые 3 нед |
[55] |
|
#Паклитаксел** + карбоплатин** AUC 6 ± бевацизумаб** |
175-200 мг/м2 в 1-й день. В/в в 1-й день каждые 3 нед. 15 мг/кг 1 раз в 3 нед до прогрессирования (только при аденокарциноме) |
[56, 296] |
|
Гемцитабин** + цисплатин** |
1250 мг/м2 в 1-й и 8-й дни. 80 мг/м2 в 1-й день каждые 3 нед |
[55, 57] |
|
Гемцитабин** + карбоплатин** AUC 5 |
1250 мг/м2 в 1-й и 8-й дни. В/в в 1-й день каждые 3 нед |
[353,399] |
|
Пеметрексед** + цисплатин** или #Пеметрексед + карбоплатин**AUC5 с премедикацией фолиевой кислотой** и цианкобаламином** для уменьшения токсичности ± бевацизумаб** |
500 мг/м2 в 1-й день. 75 мг/м2 в 1-й день каждые 3 нед. Фолиевая кислота** по 350-1000 мкг, в среднем 400 мг как минимум за 5 дней до начала лечения пеметрекседом** и цианкобаламин** (витамин В12) в дозе 1000 мкг в/м в период за 7 дней до начала лечебного цикла). 7,5-15 мг/кг 1 раз в 3 нед до прогрессирования (только при аденокарциноме) |
[59, 60, 354] |
** Жизненно необходимые и важнейшие лекарственные препараты;
# – препарат, применяющийся не в соответствии с показаниями к применению и противопоказаниями, способами применения и дозами, содержащимися в инструкции по применению лекарственного препарата.
Примечание: фактическая доза карбоплатина** рассчитывается индивидуально, исходя из показателя креатинина в анализе крови пациента накануне проведения лечения.
Сокращения: в/в – внутривенно, AUC – площадь под фармакологической кривой.
Комментарий: комбинация цисплатина** с пеметрекседом** у пациентов с неплоскоклеточным НМРЛ в метаанализе показала преимущество по сравнению с комбинацией с гемцитабином**[60].
-
Всем пациентам с IV стадией НМРЛ без активирующих мутаций в состоянии, оцениваемом в 0-2 балла по шкале ECOG (см. приложение Г3), при отсутствии противопоказаний рекомендуется проведение комбинированной платиносодержащей ХТ [62–64].
Уровень убедительности рекомендаций – A (уровень достоверности доказательств – 1).
Комментарии: режимы представлены в таблице 5. Целесообразны 4 цикла ХТ при контроле роста опухоли (стабилизации, полном или частичном регрессе); число циклов может быть увеличено до 6 при нарастающем объективном эффекте и удовлетворительной переносимости [65]. При неплоскоклеточном РЛ при отсутствии признаков прогрессирования заболевания после 4-6 циклов лечения возможна поддерживающая терапия пеметрекседом**, или бевацизумабом**, или их комбинацией, если эти препараты входили в схему 1-й линии лечения. Для контроля эффективности лечения необходимо проводить обследование с использованием методов объективной визуализации (КТ, рентгенографии, МРТ, ПЭТ-КТ, сцинтиграфии костей скелета) до начала лечения, после каждых 2 циклов ХТ в сроки около 2 нед от 1-го дня четного циклов и далее 1 раз в 6-12 нед с учетом клинических показаний. Представляется целесообразным применять тот же метод оценки, что и до начала лечения.
-
Рекомендуется рассмотреть возможность проведения монохимиотерапии (винорелбин**, гемцитабин**, этопозид**, пеметрексед**) для лечения пациентов, состояние которых оценивается в 2 балла по шкале ECOG (см. приложение Г3); в качестве минимального варианта лечения.
-
этопозидом** 50 мг/м2 внутрь в течение 14-21 дня с повторением циклов каждые 28 дней [54; 273, 297];
Уровень убедительности рекомендаций – С (уровень достоверности доказательств – 4).
-
винорелбином** (прием внутрь или внутривенное введение), пеметрекседом** (при неплоскоклеточном НМРЛ), таксанами, гемцитабином** [67–69].
Уровень убедительности рекомендаций – B (уровень достоверности доказательств – 2).
Комментарии: режимы см. табл. 6.
-
моноиммунотерапия пембролизумабом** при уровне экспрессии PD-L1 >50% [78],
Уровень убедительности рекомендаций – A (уровень достоверности доказательств – 2).
-
При непереносимости ХТ и экспрессии PD-L1 >1% может быть рекомендован пембролизумаб** [242].
Уровень убедительности рекомендаций – B (уровень достоверности доказательств – 2).
-
При непереносимости ХТ и ECOG 2 при любом уровне PD-L1 может быть рекомендован атезолизумаб** [242]
Уровень убедительности рекомендаций – B (уровень достоверности доказательств – 2).
Таблица 6. Режимы терапии для лечения пациентов, состояние которых оценивается в 2 балла по шкале ECOG
|
Препарат |
Схема лечения |
Источник |
|
Винорелбин** |
25-30 мг/м2 в/в (или 60-80 мг/м2 внутрь) 1, 8, 15-й дни каждые 4 нед |
[355, 356, 357] |
|
Гемцитабин** |
1000 мг/м2 в 1-й и 8-й дни каждые 3 нед |
[70, 71, 358] |
|
Доцетаксел** |
75 мг/м2 в/в в 1-й день каждые 3 нед. |
[72, 73] |
|
Пеметрексед** с фолиевой кислотой** и цианкобаламином** для уменьшения токсичности |
500 мг/м2 в 1-й день каждые 3 нед. Фолиевая кислота** по 350-1000 мкг, в среднем 400 мг как минимум за 5 дней до начала лечения пеметрекседом**. Цианкобаламин** (витамин В12) в дозе 1000 мкг в/м в период за 7 дней до начала лечебного цикла (при неплоскоклеточном НМРЛ) |
[74] |
Сокращения: в/в – внутривенно, НМРЛ – немелкоклеточный рак легкого.
** Жизненно необходимые и важнейшие лекарственные препараты.
-
Рекомендуется в случае метастатического поражения костей (литического и смешанного характера) назначать бифосфонаты или деносумаб** (оптимально) в целях уменьшения болевого синдрома у пациентов [69, 75].
Уровень убедительности рекомендаций – B (уровень достоверности доказательств – 2).
-
Рекомендуется при угрозе перелома либо с обезболивающей целью паллиативная ЛТ на область симптомного метастатического поражения костей [77].
Уровень убедительности рекомендаций – B (уровень достоверности доказательств –1).
1.3.2. Иммунотерапия
Иммунотерапия относится к эффективному при НМРЛ виду системной лекарственной терапии и включает ингибиторы контрольных точек (L01X Другие противоопухолевые препараты). При НМРЛ применяются ингибиторы контрольных точек иммунитета PD-1 (ниволумаб**, пембролизумаб**, пролголимаб**), лиганда PD-L1 (атезолизумаб**, дурвалумаб**) и CTLA-4 (#ипилимумаб**).
Рекомендации по применению режимов лекарственных препаратов, назначаемых в рамках ИТ и ХТ, для лечения пациентов с НМРЛ (табл. 7) представлены ниже.
Таблица 7. Иммуно- и иммунохимиотерапия в первой линии лечения немелкоклеточного рака легкого.
|
Препарат |
Схема лечения |
Источник |
|
Пембролизумаб** |
200 мг в/в в виде 30-минутной инфузии каждые 3 нед для пациентов при распространенном или местно- распространенном, при отсутсвии возможности ХЛТ, плоскоклеточном или неплоскоклеточном НМРЛ при отсутствии мутаций в генах EGFR или транслокации ALK/ROS1 с НМРЛ без активирующих мутаций с экспрессией PD-L1 в ≥50% опухолевых клеток. Или 400 мг в/в в виде 30-минутной инфузии каждые 6 нед. Длительно (до 2 лет). |
[78,91,221] |
|
Атезолизумаб** |
Для пациентов с гиперэкспрессией PD-L1 (ТС3 или IC3) Возможно использование лекарственной формы атезолизумба** для подкожного введения в дозе 1875 мг/15 мл (независимо от массы тела пациента) 1 раз в 3 нед. |
[215– 218, 286] |
|
Пембролизумаб** + пеметрексед** + цисплатин** (карбоплатин** AUC 5) |
200 мг. 500 мг/м2. 75 мг/м2 в/в капельно 1 раз в 3 нед., 4 курса; в дальнейшем – поддерживающая терапия пембролизумабом** и пеметрекседом** до прогрессирования или развития непереносимой токсичности (пембролизумабом** – до 2 лет).
|
[359] |
|
Пембролизумаб** + #паклитаксел** + карбоплатин** |
200 мг. 200 мг/м2 в 1-й день. AUC5-6 в/в капельно 1 раз в 3 нед В 1-й день каждые 3 нед, 4 курса, в дальнейшем – поддерживающая терапия пембролизумабом** до прогрессирования или развития непереносимой токсичности (до 2 лет). При плоскоклеточном НМРЛ |
[360] |
|
Атезолизумаб** + #паклитаксел** + карбоплатин** AUC 6 + бевацизумаб** |
1200 мг. Возможно использование лекарственной формы атезолизумба** для подкожного введения в дозе 1875 мг/15 мл (независимо от массы тела пациента) 1 раз в 3 нед. 200 мг/м2 (175 мг/м2 для пациентов-азиатов). AUC 6 в/в капельно 1 раз в 3 нед 15 мг/кг в/в капельно в 1-й день каждые 3 нед, 4 курса.
|
[82,87,92,1 37,218,244, 286] |
|
#Ниволумаб** + #ипилимумаб** |
3 мг/кг или 240 мг 1 раз в 2 нед. 1 мг/кг 1 раз в 6 нед.
|
[219] |
|
Ниволумаб** + #ипилимумаб** + химиотерапия |
360 мг 1 раз в 3 нед. 1 мг/кг 1 раз в 6 нед. 1 раз в 3 нед 2 цикла (при плоскоклеточном НМРЛ – #паклитаксел** 200 мг/м2 + карбоплатин** AUC 6 в/в капельно 1 раз в 3 нед; при неплоскоклеточном НМРЛ – #пеметрексед** 500 мг/м2 + цисплатин** 75 мг/м2 (#пеметрексед** 500 мг/м2 + карбоплатин** AUC 5 или 6) в/в капельно 1 раз в 3 нед). Продолжительность двойной иммунотерапии – до прогрессирования или непереносимой токсичности, максимально до 2 лет. Двойная иммунотерапия в комбинации с химиотерапией показана пациентам с плоскоклеточным и неплоскоклеточным НМРЛ без активирующих мутаций EGFR/ALK при PD-L1 менее 1%. и стажем курения >20 п/л. |
[220, 346] |
|
Пролголимаб** + пеметрексед** + цисплатин** или (#пеметрексед** 500 мг/м2 + карбоплатин** AUC 5) |
3 мг/кг 1 раз в 3 нед или 250 мг 1 раз в 3 недели 500 мг/м2. 75 мг/м2 в/в капельно 1 раз в 3 нед., 4 курса; в дальнейшем – поддерживающая терапия пролголимабом** и пеметрекседом** до прогрессирования или развития непереносимой токсичности Только при неплоскоклеточном НМРЛ без активирующих мутаций в генах EGFR и перестройках гена ALK |
[287] |
** Жизненно необходимые и важнейшие лекарственные препараты;
# – препарат, применяющийся не в соответствии с показаниями к применению и противопоказаниями, способами применения и дозами, содержащимися в инструкции по применению лекарственного препарата.
Примечания: фактическая доза карбоплатина** рассчитывается индивидуально, исходя из показателя креатинина в анализе крови пациента накануне проведения лечения).
Сокращения: в/в – внутривенно, AUC – площадь под фармакокинетической кривой.
Возможно применение иммунотерапии в комбинации с цитостатическими препаратами (L01BA Аналоги фолиевой кислоты, L01CD Таксаны, L01XA Соединения платины) и изолированно. Применение иммунотерапии целесообразно у больных без активирующих мутаций EGFR, BRAF или транслокаций ALK, ROS1.
Комментарий: наиболее эффективным можно считать применение иммунотерапии только у пациентов с высоким (≥50% опухолевых клеток) или ультравысоким (≥90% опухолевых клеток) уровнем экспрессии PD-L1. В остальных группах (1-49%, <1%) число чувствительных пациентов невелико, а критериев для определения таких пациентов до лечения на текущий момент нет, в связи с чем применение иммунотерапии целесообразно в сочетании с ПХТ, что, однако не сопровождается критическим улучшением результатов для группы пациентов с отсутствием PD-L1 экспрессии [246- 253].
У больных с экспрессией PD-L1 в ≥50% опухолевых клеток дополнение терапии ингибиторами контрольных точек (другие противоопухолевые препараты) крайне желательно. При высокой ≥50% и тем более ультравысокой экспрессии PD-L1 (≥90%), курении в анамнезе, небольшом объеме опухолевой массы и отсутствии выраженных симптомов, связанных с опухолевым процессом, возможно применение иммунотерапии без цитостатического компонента – пембролизумабом** [246, 251], атезолизумабом** [247, 248, 253].
При непереносимости ХТ в качестве иммунотерапии I линии при распространенном НМРЛ с экспрессией PD-L1 в ≥1% опухолевых клеток при отсутствии активирующих мутаций в генах EGFR, BRAF, транслокации ALK/ROS1 возможно проведение анти-PD-1 терапии МКА (моноклональные антитела) пембролизумабом** 200 мг в/в 30 мин. каждые 3 нед. или 400 мг в/в 30 мин. каждые 6 нед.
При непереносимости ХТ у ослабленных больных (ECOG 2) может быть также применена иммунотерапия атезолизумабом** в монорежиме без учета статуса PD-L1 [242].
При экспрессии PD-L1 >50%, большом объеме опухолевой массы и выраженных симптомах болезни предпочтительно рассмотреть применение химиоиммунотерапии в связи с более высоким непосредственным эффектом [243,244].
Комментарий: пембролизумаб** назначается в дозе 200 мг в/в, введение 30 мин каждые 3 нед или пембролизумаб** 400 мг каждые 6 нед, вводимые внутривенно в виде 30-минутной инфузии [77, 221]; атезолизумаб** назначается в одной из следующих доз [90, 215–217, 218]: 1200 мг в/в каждые 3 нед, 840 мг в/в каждые 2 нед, или 1680 мг в/в каждые 4 нед. [219].
Возможно использование лекарственной формы атезолизумба для подкожного введения в дозе 1875 мг/15 мл (независимо от массы тела пациента) 1 раз в 3 нед. Фармакокинетический профиль, клиническая эффективность и безопасность подкожного введения атезолизумаба** в дозе 1875 мг эквивалентны стандартному внутривенному введению атезолизумаба** в дозе 1200 мг [286].
Ни для одного из режимов преимущество перед другими вариантами показано не было, в связи с чем, выбор может осуществляться с учетом организационных, финансово-экономических или других факторов.
В случае риска быстрого ухудшения состояния при недостаточно глубоком или быстром ответе опухоли на лечение у пациентов с высоким уровнем экспрессии PD-L1 и у пациентов с умеренным или негативным уровнем экспрессии целесообразно применение комбинации ингибиторов контрольных точек и цитостатических платиновых дуплетов (ингибиторы контрольных точек: L01F моноклональные антитела и конъюгаты антител, L01BA аналоги фолиевой кислоты, L01CD таксаны, L01XA соединения платины). Оптимальный вариант комбинаторных цитостатических партнеров зависит от гистологической формы опухоли.
-
Рекомендуется комбинация ИТ с ХТ пациентам с распространенным неплоскоклеточным НМРЛ в одном из двух режимов:
пембролизумаб** 200 мг + пеметрексед** 500 мг/м2 + цисплатин** 75 мг/м2 (при непереносимости цисплатина** – #пеметрексед** 500 мг/м2 + карбоплатин** AUC 5, фактическая доза которого рассчитывается индивидуально, исходя из показателя креатинина в анализе крови пациента накануне проведения лечения): в/в капельно 1 раз в 3 нед., 4 курса; в дальнейшем – поддерживающая терапия пембролизумабом** и пеметрекседом** до прогрессирования или развития непереносимой токсичности (только при неплоскоклеточном НМРЛ без активирующих мутаций) [83,246,250];
атезолизумаб** 1200 мг (возможно использование лекарственной формы атезолизумба** для подкожного введения в дозе 1875 мг/15 мл (независимо от массы тела пациента) 1 раз в 3 нед. [286]) + #паклитаксел** 200 мг/м2 (для пациентов монголоидной расы – 175мг/м2) + карбоплатин** AUC 6 + бевацизумаб** 15 мг/кг в/в капельно в 1-й день каждые 3 нед, 4 курса; в дальнейшем – поддерживающая терапия атезолизумабом** и бевацизумабом** в прежних дозах до прогрессирования или развития непереносимой токсичности (только при неплоскоклеточном НМРЛ). Перед началом применения данной комбинации пациенты с установленной геномной мутацией EGFR или ALK должны получить таргетную терапию [248]. Пациенты с положительным статусом PD-L1 получают больший выигрыш от назначения иммунотерапии, по данным клинических исследований.
-
двойная ИТ (#ниволумаб** 3 мг/кг капельно 1 раз в 2 нед + #ипилимумаб** 1 мг/кг в/в капельно 1 раз в 6 нед до прогрессирования или непереносимой токсичности максимально до 2 лет) и/или двойная ИТ (ниволумаб** + #ипилимумаб**) в сочетании с двумя циклами ХТ [219,220,253].
Уровень убедительности рекомендаций – B (уровень достоверности доказательств – 2).
-
Рекомендуется двойная ИТ (ниволумаб** + ипилимумаб**) в сочетании с двумя циклами ХТ пациентам с неплоскоклеточным НМРЛ при известном отсутствии активирующих мутаций EGFR/ALK при PD-L1 менее 1% и стажем курения >20 п/л [220, 346].
При плоскоклеточном НМРЛ – #паклитаксел** 200 мг/м2 + карбоплатин** AUC 6 в/в капельно 1 раз в 3 нед; при неплоскоклеточном НМРЛ – пеметрексед** 500 мг/м2 + цисплатин** 75 мг/м2 (#пеметрексед** 500 мг + карбоплатин** AUC 5 или 6) в/в капельно 1 раз в 3 нед) [361, 362].
Уровень убедительности рекомендаций – B (уровень достоверности доказательств – 2).
-
Рекомендуется двойная ИТ у пациентов с плоскоклеточным и неплоскоклеточным НМРЛ без активирующих мутаций EGFR/ALK при PD-L1 менее 1% и стажем курения >20 п/л.
-
пролголимаб** 3 мг/кг 1 раз в 3 нед или 250 мг 1 раз в 3 недели + пеметрексед** 500 мг/м2 + цисплатин** 75 мг/м2 (при непереносимости цисплатина** – #пеметрексед** 500 мг + карбоплатин** AUC 5, фактическая доза которого рассчитывается индивидуально, исходя из показателя креатинина в анализе крови пациента накануне проведения лечения): в/в капельно 1 раз в 3 нед., 4 курса; в дальнейшем – поддерживающая терапия пролголимабом** и пеметрекседом** до прогрессирования или развития непереносимой токсичности (только при неплоскоклеточном НМРЛ без активирующих мутаций в генах EGFR и перестроек гена ALK) [287] .
-
Уровень убедительности рекомендаций – B (уровень достоверности доказательств – 2).
Комментарий: выбор в пользу бевацизумаб-содержащих режимов для достижения максимальной непосредственной эффективности или уменьшения опухолевой нагрузки [252].
-
Пациентам с распространенным плоскоклеточным РЛ может быть рекомендована комбинация ИТ с ХТ в следующем режиме:
-
пембролизумаб** 200 мг + #паклитаксел** 200 мг/м2 в 1-й день + карбоплатин** AUC 6 (расчет точной дозы см. выше) в 1-й день каждые 3 нед, 4 курса; в дальнейшем – поддерживающая терапия пембролизумабом** до прогрессирования или развития непереносимой токсичности [81,251] или двойная ИТ (#ниволумаб** 3 мг/кг капельно 1 раз в 2 нед + #ипилимумаб** 1 мг/кг в/в капельно 1 раз в 6 нед до прогрессирования или непереносимой токсичности максимально до 2 лет) и/или двойная ИТ (ниволумаб** + #ипилимумаб**) в сочетании с двумя циклами ХТ [219,253].
-
Уровень убедительности рекомендаций – A (уровень достоверности доказательств – 2).
Комментарии: повторное назначение препаратов этого класса возможно во 2-й и 3-й линиях, если 1- я линия ИТ была завершена без признаков прогрессирования опухоли и/или без явлений непереносимой токсичности. Лечение проводится непрерывно до прогрессирования или развития непереносимой токсичности.
На настоящий момент нет результатов прямого сравнения различных вариантов иммунохимиотерапии между собой. На основании непрямого сравнения результаты применения любого из режимов при экспрессии PD-L1 для любых вариантов гистологии сходны.
Некоторое преимущество при непрямом сравнении в отношении доли больных без прогрессирования в течение 3 и более лет, а также пациентов с курением в анамнезе и отрицательным уровнем экспрессии PD-L1 имеет комбинация двух иммунотерапевтических препаратов. Комбинация ниволумаба** и #ипилимумаба** в сочетании с двумя циклами ХТ в клинических исследованиях продемонстрировала преимущество в когортах пациентов с плоскоклеточным раком лёгкого, а также при отсутствии экспрессии PD-L1.
Переход между препаратами, относящимся к ингибиторам PD-L1 и PD-1, не сопровождается ухудшением результатов или усилением проявлений токсичности [294].
Отклонения от инструкции должны быть оправданы клинической ситуацией и подтверждены решением врачебной комиссии медицинской организации. По имеющимся данным нерандомизированных исследований снижение дозовой плотности PD-1-ингибиторов (L01X Другие противоопухолевые препараты) может не сопровождаться ухудшением непосредственных и отдаленных результатов лечения (например, #пембролизумаб** 100 мг 1 раз в 3 недели, #пембролизумаб** 300 мг 1 раз в 6 недель, #ниволумаб** 100 мг 1 раз в 3 недели) [387, 388, 390].
1.3.3. Лекарственная терапия 2-й линии
Применение системной терапии во 2-й линии может уменьшать выраженность симптомов, связанных с РЛ, и увеличивать продолжительность жизни отдельных пациентов. Вторая линия терапии применяется строго при прогрессировании опухолевого процесса на фоне или после проведенного в первой линии лечения. При выборе варианта лечения следует учитывать возможное влияние на качество жизни пациента с учетом сопутствующих заболеваний [84].
Все пациенты, у которых зарегистрировано прогрессирование после первой линии терапии могут быть разделены на четыре группы:
1) больные, не получавшие ранее ИТ;
2) больные чувствительные к иммунотерапии (прогрессирование через 6-8 месяцев после окончания иммунотерапии, проведенной либо в монорежиме, либо в поддержке после комбинации с ХТ и оконченной, либо по достижении срока окончания – например 2 года для пембролизумаба**, либо в связи с токсичностью, либо по другим причинам);
3) больные чувствительные к соединениям платины, но резистентные к терапии ингибиторами контрольных точек (другие противопухолевые препараты) – прогрессирование на фоне иммунотерапии после 6-8 месяцев поддерживающего режима или первой линии монотерапии;
4) больные резистентные к иммунотерапии и терапии соединениями платины.
-
После 1-й линии ХТ у пациентов с плоскоклеточным раком или неплоскоклеточным раком при известном отсутствии активирующих мутаций EGFR/ALK рекомендуется ИТ моноклональными антителами к PD-(L)1, если они не назначались в 1-й линии: ниволумабом** [83, 84], или атезолизумабом** [85] или пембролизумабом** [86]. Эффективность данных моноклональных антител возрастает (по сравнению с ХТ) с увеличением уровня экспрессии [87].
Уровень убедительности рекомендаций – А (уровень достоверности доказательств – 2).
-
Во второй группе пациентов рекомендуется реинтродукция ИТ моноклональными антителами к PD- (L)1: ниволумабом** [85, 86], или атезолизумабом**[87] или пембролизумабом** при экспрессии PD-L1 в ≥1% опухолевых клеток [87].
Уровень убедительности рекомендаций – А (уровень достоверности доказательств – 2).
Комментарии: Эффективность данных моноклональных антител возрастает (по сравнению с ХТ) с увеличением уровня экспрессии PD-L1 [88].
-
Рекомендуется ниволумаб** пациентам с плоскоклеточным и неплоскоклеточным НМРЛ при известном отсутствии активирующих мутаций EGFR/ALK в виде 60- или 30-минутной инфузии в одном из трех дозовых режимов [84,85,86, 90, 89]:
-
3 мг/кг каждые 2 нед,
-
240 мг каждые 2 нед,
-
480 мг каждые 4 нед.
-
Уровень убедительности рекомендаций – A (уровень достоверности доказательств – 2).
Комментарии: можно менять режим дозирования и интервал введения ниволумаба** с 3 мг/кг или 240 мг 1 раз в 2 нед на 480 мг 1 раз в 4 нед и наоборот следующим образом:
-
Если пациент получал ниволумаб** в дозе 3 мг/кг или 240 мг 1 раз в 2 нед, то первую дозу 480 мг нужно вводить через 2 нед и далее продолжить лечение в дозе 480 мг 1 раз в 4 нед.
-
Если пациент получал ниволумаб** в дозе 480 мг 1 раз в 4 нед, то первую дозу 3 мг/кг или 240 мг нужно вводить через 4 нед и далее продолжить лечение в дозе 3 мг/кг или 240 мг 1 раз в 2 нед.
-
Рекомендуется пациентам с плоскоклеточным и неплоскоклеточным НМРЛ при известном отсутствии активирующих мутаций EGFR/ALK при экспрессии PD-L1 в ≥1% опухолевых клеток:
-
пембролизумаб** в дозе 200 мг каждые 3 нед вводимые внутривенно в виде 30-минутной инфузии [88, 78]
-
Уровень убедительности рекомендаций – А (уровень достоверности доказательств – 2).
-
или
пембролизумаб** в дозе 400 мг каждые 6 недель, вводимые внутривенно в виде 30-минутной инфузии [221].
Уровень убедительности рекомендаций – С (уровень достоверности доказательств – 5).
-
Атезолизумаб** рекомендуется для лечения пациентов с плоскоклеточным и неплоскоклеточным НМРЛ [86] в одном из трех дозовых режимов:
- 1200 мг в/в каждые 3 нед,
- 840 мг в/в каждые 2 нед,
- 1680 мг в/в каждые 4 нед [87, 92, 286].
Возможно использование лекарственной формы атезолизумба** для подкожного введения в дозе 1875 мг/15 мл (независимо от массы тела пациента) 1 раз в 3 нед. Фармакокинетический профиль, клиническая эффективность и безопасность подкожного введения атезолизумаба** в дозе 1875 мг эквивалентны стандартному внутривенному введению атезолизумаба** в дозе 1200 мг.
Уровень убедительности рекомендаций – В (уровень достоверности доказательств – 2).
Комментарий: доказанных различий в эффективности разных антител или режимов нет, поэтому решение о выборе препарата и режима введения должно быть произведено с учетом организационных факторов.
-
В третьей группе рекомендуется назначение комбинаций с соединениями платины пациентам в общем удовлетворительном состоянии (0-1 балл по шкале ECOG, приложение Г3) при исчерпанных возможностях таргетного лечения при известных активирующих мутациях, без активирующих мутаций и при длительном интервале без прогрессирования после 1-й платиносодержащей линии лечения [7, 12].
Уровень убедительности рекомендаций – С (уровень достоверности доказательств – 5).
-
Рекомендуется монотерапия пеметрекседом**, или доцетакселом**, или гемцитабином**, или винорелбином**, ослабленным пациентам (в состоянии, оцениваемом в 2 балла по шкале ECOG) до клинического прогрессирования, если эти препараты не использовались в 1-й линии для достижения ремиссии и продления жизни [72, 74, 95].
Уровень убедительности рекомендаций – В (уровень достоверности доказательств – 2).
Для гемцитабина уровень убедительности рекомендаций – C (уровень достоверности доказательств – 4).
Комментарий: выбор между проведением иммунотерапии и реинтродукцией платинового дуплета у больных с длительным интервалом без прогрессирования после окончания первой платиносодержащей линии лечения может быть произведен по принципам назначения первой линии – с учетом уровня экспрессии PD-L1.
-
Рекомендуется #афатиниб** (40 мг/сут) пациентам без активирующих мутаций в гене EGFR, если имеются противопоказания к ИТ и ХТ для достижения ремиссии и продления жизни [96 – 101].
Уровень достоверности доказательств – B (уровень достоверности доказательств – 2).
Комментарий: необходимо отметить, что клиническая эффективность этих лекарственных препаратов у данной группы пациентов ниже, чем ИТ и ХТ.
-
Назначение 3-й и последующих линий терапии рекомендуется пациентам в удовлетворительном общем состоянии (0-1 балл по шкале ECOG) при наличии не использованных ранее опций терапии с принципиально другим механизмом противоопухолевого эффекта для достижения ремиссии и продления жизни [7, 12].
Уровень достоверности доказательств – С (уровень достоверности доказательств – 5).
1.3.4. Молекулярно-направленная терапия: EGFR+, ALK/ROS1+, BRAF+
Рекомендации по применению таргетных лекарственных препаратов для лечения пациентов НМРЛ с активирующими мутациями (табл. 8) представлены ниже.
Таблица 8. Таргетные препараты для лечения пациентов с немелкоклеточным раком легкого
|
Препарат |
Схема лечения |
Источник |
|
Гефитиниб** |
250 мг внутрь ежедневно, длительно, при наличии активирующих мутаций в гене EGFR до прогрессирования или развития непереносимой токсичности |
[102, 106] |
|
Эрлотиниб** |
150 мг внутрь ежедневно, длительно, при наличии активирующих мутаций в гене EGFR до прогрессирования или развития непереносимой токсичности |
[106] |
|
Афатиниб** |
40 мг внутрь ежедневно, длительно, при наличии активирующих мутаций в гене EGFR до прогрессирования или развития непереносимой токсичности |
[107] |
|
Осимертиниб** |
80 мг внутрь ежедневно, длительно, при наличии активирующих мутаций в гене EGFR до прогрессирования или развития непереносимой токсичности |
[108] |
|
Кризотиниб** |
По 250 мг 2 раза в сутки внутрь ежедневно, длительно, при транслокации ALK и ROS1 до прогрессирования или развития непереносимой токсичности в 1-й линии терапии |
[48] |
|
Церитиниб** |
450 мг/сут внутрь ежедневно до прогрессирования или развития непереносимой токсичности (при транслокации ALK) в 1-й линии терапии. Допустимо назначение, после прогрессирования на фоне терапии кризотинибом**, если терапия кризотинибом** была начата до выхода актуальной версии рекомендаций или при ее непереносимости |
[49, 103] |
|
Алектиниб** |
По 600 мг 2 раза в сутки внутрь ежедневно до прогрессировании или развития непереносимой токсичности (при транслокации ALK) в 1-й линии терапии; при прогрессировании заболевания на фоне терапии кризотинибом** или при ее непереносимости, длительно |
[50] |
|
Лорлатиниб |
100 мг 1 раз в сутки внутрь ежедневно в течение длительного времени до прогрессирования или развития непереносимой токсичности (при транслокации ALK в I линии терапии; при прогрессировании заболевания на фоне терапии алектинибом** или церитинибом** в I линии. Допустимо назначение либо после прогрессирования на фоне терапии кризотинибом**, применения кризотиниба** и как минимум еще одного ингибитора тирозинкиназы ALK (ингибиторы киназы анапластической лимфомы (ALK)), если терапия кризотинибом** была начата до выхода актуальной версии рекомендаций |
[254] |
|
Осимертиниб** + пеметрексед** + цисплатин** (или #пеметрексед** 500 мг + карбоплатин** AUC5) |
80 мг внутрь ежедневно 500 мг/м2 в/в в 1й день 75 мг/м2 в/в в 1-й день каждые 3 нед. 4 цикла в дальнейшем поддерживающая терапия осимертинибом** и пеметрекседом** длительно до прогрессирования или непереносимой токсичности |
[289] |
|
Ингибиторы BRAF/MEK: (Ингибиторы протеинкиназы): дабрафениб** +_ траметиниб** |
По 150 мг 2 раза в сутки внутрь и 2 мг/сут внутрь соответственно. Оба препарата принимаются ежедневно до прогрессирования или развития непереносимой токсичности (при наличии активирующей мутации BRAF V600E) |
[51] |
** Жизненно необходимые и важнейшие лекарственные препараты.
# – препарат, применяющийся не в соответствии с показаниями к применению и противопоказаниями, способами применения и дозами, содержащимися в инструкции по применению лекарственного препарата.
Сокращение: в/в – внутривенно.
-
Молекулярно-направленная терапия рекомендуется всем пациентам, имеющим в опухоли мутации EGFR, BRAF, транслокации ALK, ROS1 с целью достижения максимальной эффективности [101, 363].
Уровень убедительности рекомендаций – С (уровень достоверности доказательств – 3).
Комментарий: Таргетное лечение (ингибиторы протеинкиназы) может быть назначено пациентам в ослабленном состоянии, включая случаи ECOG 3-4. С учетом высокой эффективности, хорошей переносимости и менее выраженного негативного влияния на качество жизни таргетная терапия должна рассматриваться как предпочтительная опция лечения в сравнении с ХТ. Тестирование более редких молекулярных нарушений и применение таргетных ингибиторов целесообразно у пациентов с удовлетворительным соматическим статусом и минимальным стажем курения после прогрессирования на фоне первой и последующих линий неспецифической терапии [363]
-
Рекомендуется пациентам непрерывное проведение молекулярно-направленной (таргетной) терапии до появления клинических признаков прогрессирования процесса, однако, при локальном прогрессировании (олигометастатический процесс, например, в головном мозге) рекомендуется продолжение лечения ингибиторами протеинкиназ с одновременной ЛТ (стереотаксической или на весь объем головного мозга) или хирургическое удаление солитарного очага с целью достижения максимального эффекта [7, 12].
Уровень убедительности рекомендаций – С (уровень достоверности доказательств – 5).
-
Рекомендуется регулярный контроль эффективности лечения пациентов с применением молекулярно-направленной терапии – 1 раз в 2-3 мес или по клиническим показаниям [104–106]. Для опухолей с активирующими мутациями EGFR, ALK/ROS1 характерна высокая частота метастазирования в головной мозг, что определяет необходимость проведения КТ/МРТ головного мозга с (внутривенным) контрастированием до начала и в процессе противоопухолевого лечения.
Уровень убедительности рекомендаций – C (уровень достоверности доказательств – 5).
-
Пациентам с мутациями гена EGFR в 19-м или 21-м экзонах в качестве терапии 1-й линии рекомендуются ингибиторы тирозинкиназы EGFR: осимертиниб** [108], или гефитиниб** или эрлотиниб** [106], или афатиниб** [107] или комбинированный режим бевацизумаб**/рамуцирумаб** с эрлотинибом** или осимертиниб** с ХТ [223,225,289].
Уровень убедительности рекомендаций – A (уровень достоверности доказательств – 2).
Комментарии: при выявлении мутации EGFR (экзоны 19 и 21) назначение осимертиниба** в 1-й линии лечения позволяет увеличить общую выживаемость в сравнении с гефитинибом** и эрлотинибом** [109]. Для пациентов с наиболее частыми мутациями EGFR (делецией экзона 19 и L858R в экзоне 21) определение оптимального подхода I линии лекарственной терапии производится с учетом факторов риска прогрессирования на фоне монотерапии ИТК. Больным с L858R, метастатическим поражением головного мозга, печени или более трех органов, наличием комутации ТР53 (в случае выполнения секвенирования следующего поколения), в связи с высокой вероятностью недостаточной эффективности монотерапии ИТК и значимого преимущества по времени до прогрессирования на фоне комбинированного режима, показано комбинированное лечение (Осимертиниб** + ПХТ, Эрлотиниб** + бевацизумаб**) [223, 225, 289]. Во всех остальных клинических ситуациях возможна монотерапия ИТК EGFR (гефитиниб**, эрлотиниб**, афатиниб**, осимертиниб**). С учетом результатов прямого сравнения, менее выраженной токсичности и большего влияния на общую продолжительность жизни, приоритет должен быть отдан ингибиторам третьего поколения (осимертиниб**).
Кумулятивная вероятность прогрессирования в ЦНС или смерти в рамках исследования FLAURA-2 в 2.5 раза ниже в группе комбинированного режима по сравнению с монотерапией.
Редкие мутации EGFR и в первую очередь инсерции в экзоне 20 существенно различаются по критерию чувствительности к стандартным ИТК (афатиниб** и осимертиниб**). Так, часть нарушений (например, L861Q, ex20ins A763_Y764 и др.) могут определять чувствительность к зарегистрированным ИТК EGFR (афатиниб** и осимертиниб**), в то же время при других нарушениях (например, Asp770_Asn771ins, Va1769_Asp770ins и тд) таргетная терапия низкомолекулярными препаратами не приводит к результату и показано проведение платиносодержащей химиотерапии [364]. В этих случаях требуется консультация врача-генетика с целью определения потенциальной чувствительности к таргетной терапии.
Если мутация в гене EGFR выявлена после начала 1-й линии противоопухолевой нетаргетной терапии, такую терапию необходимо завершить и перейти на ингибиторы тирозинкиназы EGFR.
-
При системном прогрессировании опухолевого процесса с мутацией в гене EGFR на фоне 1й линии таргетной терапии ингибиторами 1-го и 2-го поколений рекомендуется оценить возможность повторной биопсии любого очага, содержащего опухолевый субстрат и определение циркулирующей опухолевой ДНК в плазме, для определения возможного механизма резистентности к проводимой терапии для определения дальнейшей тактики лечения [110, 111].
Уровень убедительности рекомендаций – B (уровень достоверности доказательств – 2).
-
При выявлении мутации EGFR T790M всем пациентам рекомендуется назначение осимертиниба** с целью достижения максимального эффекта и увеличения продолжительности жизни [47, 108].
Уровень убедительности рекомендаций – A (уровень достоверности доказательств – 2).
При выявлении прогрессирования по критериям RECIST на фоне терапии первой линии терапии крайне важно тщательно оценить наличие симптомов болезни, ассоциированных с прогрессированием. В случае отсутствия симптомов и рисков ухудшения состояния (подрастание к сосудам, угроза компрессии, появление новых бессимптомных очагов в головном мозге) возможно продолжение таргетной терапии в прежнем режиме до следующего обследования [365].
Кроме того, необходимо оценить масштаб прогрессирования – в случае олигометастатического его характера (появление 1-5 очагов в одном органе) необходимо оценить возможность применения локальных методов лечения (хирургического, лучевого) с целью абляции вновь появившихся или увеличивающихся очагов. В случае проведения локального лечения на «прогрессирующие» очаги возможно продолжение прежнего лечения [366].
При прогрессировании на монотерапии ИТК или на комбинации ИТК с антиангиогенными препаратами (L01FG Ингибиторы VEGF/VEGFR (фактора роста эндотелия сосудов)) показано проведение первой линии платиносодержащей цитостатической терапии с дополнением бевацизумаба** (при отсутствии противопоказаний) или четырехкомпонентной схемы атезолизумаб** + паклитаксел** + карбоплатин** + бевацизумаб** [367,400]. При прогрессировании заболевания на комбинации осимертиниба с ПХТ необходимо оценить срок после окончания цитостатического дуплета. При прогрессировании через 6 месяцев после последнего введения платинового дуплета возможна попытка его повторного применения на фоне продолжения прежнего ИТК. При прогрессировании до 6 месяцев показано проведение стандартной терапии второй линии (доцетаксел**, пеметрексед**, гемцитабин**).
В качестве альтернативы (при невозможности своевременного назначения осимертиниба**, а также при отсутствии мутации Т790М возможно проведение ХТ с включением платиносодержащих дуплетов (см. 1-ю линию ХТ) [82].
У пациентов с активирующими мутациями EGFR назначение во 2-й линии ингибиторов контрольных точек (моноклональных антител) не увеличивает общую выживаемость по сравнению с доцетакселом**.
В отдельных случаях при невозможности определения активирующих мутаций гена EGFR в опухоли или в плазме как при аденокарциноме, так и плоскоклеточном РЛ может быть реализована молекулярно-направленная терапия эрлотинибом** [98] или афатинибом** [96–101].
При эффективности/стабилизации показано продолжение лечения до клинического прогрессирования.
При выявлении транслокации ALK в опухоли в качестве 1-й линии лечения НМРЛ необходимо назначить один из трех препаратов: алектиниб**, или церитиниб** или лорлатиниб. Лечение проводится до клинического прогрессирования или развития непереносимой токсичности [11, 49–51, 101, 112].
-
алектиниб** по 600 мг 2 раза внутрь,
-
церитиниб** 450 мг/внутрь,
-
лорлатиниб 100 мг внутрь 1 раз/сут.
При выявлении транслокации ALK после начала 1-й линии противоопухолевой нетаргетной терапии такую терапию необходимо завершить (при эффективности возможно продолжение проводимой ХТ до 4 курсов) и перейти на таргетную терапию в кратчайшие сроки. При выявлении мутации ALK назначение алектиниба** и лорлатиниба в 1-й линии лечения позволяет увеличить общую выживаемость [226, 368]. При метастатическом поражении головного мозга наибольшую внутримозговую эффективность проявляют алектиниб** и лорлатиниб; алектиниб** и лорлатиниб статистически значимо увеличивают время до внутримозговой прогрессии ALK-позитивного НМРЛ.
В качестве альтернативы при невозможности своевременного назначения ингибиторов киназы анапластической лимфомы (ALK) 2-го поколения возможно проведение терапии кризотинибом** или платиносодержащая ХТ с пеметрекседом** и, при отсутствии противопоказаний, – бевацизумабом** или химиоиммунотерапия по схеме: атезолизумаб** 1200 мг в/в + #паклитаксел** 200 мг/м2 в/в (для пациентов монголоидной расы – 175 мг/м2) + карбоплатин** AUC6 в/в + бевацизумаб** 15 мг/кг в/в в 1-й день каждые 3 нед. 4 цикла, в дальнейшем – поддерживающая терапия атезолизумабом** и бевацизумабом** в прежних дозах до прогрессирования или непереносимой токсичности [82].
-
Пациентам с транслокацией ALK, начавшим терапию кризотинибом** до выхода актуальной версии клинических рекомендаций, при прогрессировании рекомендуется 2-я линия таргетной терапии церитинибом** или алектинибом** [11, 49, 50].
Уровень убедительности рекомендаций – С (уровень достоверности доказательств – 5).
Комментарии: в качестве альтернативы при невозможности своевременного назначения ингибиторов киназы анапластической лимфомы (ALK) 2-го поколения возможно проведение платиносодержащей ХТ с пеметрекседом** и, при отсутствии противопоказаний, – бевацизумабом**.
Пациентам с транслокацией ALK при прогрессировании на фоне терапии алектинибом** или церитинибом** в I линии лечения показана II линия таргетной терапии лорлатинибом по 100 мг внутрь 1 раз в сутки до прогрессирования или непереносимой токсичности. При невозможности своевременного назначения ингибиторов киназы анапластической лимфомы (ALK)_ третьего поколения показана платиносодержащая ХТ с пеметрекседом** и, при отсутствии противопоказаний, – бевацизумабом**. ХТ или химиоиммунотерапия по схеме: атезолизумаб** 1200 мг в/в + #паклитаксел** 200 мг/м2 в/в (для пациентов монголоидной расы – 175 мг/м2) + карбоплатин** AUC6 в/в + бевацизумаб** 15 мг/кг в/в в 1-й день каждые 3 нед. 4 цикла, в дальнейшем – поддерживающая терапия атезолизумабом** и бевацизумабом** в прежних дозах до прогрессирования или непереносимой токсичности [333].
Пациентам с транслокацией ALK при прогрессировании на фоне терапии кризотинибом**, начавшим терапию кризотинибом** до выхода актуальной версии клинических рекомендаций, и как минимум еще одним ингибитором киназы анапластической лимфомы (ALK) второго поколения целесообразно проведение III линии таргетной терапии лорлатинибом.
-
Рекомендуется пациентам при выявлении транслокации в гене ROS1 таргетная терапия кризотинибом** или энтректинибом [332].
Уровень убедительности рекомендаций – С (уровень достоверности доказательств – 3).
-
При прогрессировании на таргетной терапии кризотинибом** рекомендуется платиносодержащая ХТ [7,12] или таргетная терапия другими ингибиторами протеинкиназ последующих поколений.
Уровень убедительности рекомендаций – C (уровень достоверности доказательств – 5).
Комментарии: Энтректиниб обладает более высокой интракраниальной эффективностью по сравнению с кризотинибом**, оказывая протективное действие в отношении метастазирования в головной мозг.
-
При мутации BRAF V600E рекомендуется режим 1-й линии терапии – комбинация ингибиторов протеинкиназ BRAF/MEK: дабрафениба** по 150 мг 2 раза в сутки внутрь ежедневно и траметиниба** по 2 мг/сут внутрь ежедневно до клинического прогрессирования или развития непереносимой токсичности [116].
Уровень убедительности рекомендаций – B (уровень достоверности доказательств – 3).
-
При выявлении мутации BRAF V600E после начала 1-й линии противоопухолевой нетаргетной терапии, такую терапию рекомендуется при эффективности довести до 4 курсов и перейти на комбинацию ингибиторов BRAF/MEK. При прогрессировании рекомендуется соответствующая таргетная терапия [330, 331].
Уровень убедительности рекомендаций – С (уровень достоверности доказательств – 3).
При применении ингибиторов BRAF/MEK в 1-й линии терапии, во 2-й линии показана платиносодержащая ХТ с пеметрекседом** и, при отсутствии противопоказаний, – бевацизумабом** или иммунотерапией [401].
У взрослых пациентов с распространенным НМРЛ без активирущих мутаций EGFR, BRAF, ALK, ROS1 в I линии терапии назначение стандартных опций терапии, как при НМРЛ без активирующих мутаций. При выявлении редких молекулярных нарушений на фоне окончания эффекта стандартных опцией терапии (>2 линий системной терапии) возможно применение таргетных препаратов. При выявлении редких молекулярных нарушений на фоне окончания эффекта стандартных опцией терапии (>2 линий системной терапии) возможно применение таргетных препаратов (табл. 9).
Таблица 9. Молекулярно-направленная терапия НМРЛ при активирующих мутациях и перестройках.
|
Капматиниб |
По 400 мг 2 раза в сутки ежедневно длительно (при мутации в 14 экзоне гена с-МЕТ) |
[255] |
|
Энтректиниб |
По 600 мг × 1 раз/сут. внутрь ежедневно длительно до прогрессирования или непереносимой токсичности в I линии терапии (при транслокациях ROS1 и NTRK) |
[256] |
|
Соторасиб |
По 960 мг х 1 раз\сут, внутрь, ежедневно длительно до прогрессирования или непереносимой токсичности во II и последующих линиях терапии (при мутации KRAS G12C) |
[257] |
|
Селперкатиниб |
160 мг × 2 раза/сут. внутрь ежедневно длительно до прогрессирования или непереносимой токсичности (при весе пациента менее 50 кг – 120 мг × 2 раза/сут. |
|
Для лечения взрослых пациентов с местнораспространенным или метастатическим НМРЛ с мутацией в гене с-МЕТ, приводящей к выпадению 14 экзона (METex14), на фоне окончания эффекта стандартных опцией терапии (>2 линий системной терапии) возможно применение в качестве монотерапии препарата капматиниб до прогрессирования заболевания или развития неприемлемой токсичности [255, 369].
Комментарии: Капматиниб позволяет достичь интракраниального эффекта более чем в половине случаев у пациентов с НМРЛ METex14 c метастазами в головном мозге [255].
В случае, если назначение капматиниба невозможно, может быть применена терапия кризотинибом** (частота объективного эффекта при его использовании достигает 32%).
Для лечения взрослых пациентов с местнораспространенным или метастатическим НМРЛ с наличием реаранжировки гена NTRK на фоне окончания эффекта стандартных опцией терапии (>2 линий системной терапии) возможно применение в качестве монотерапии препарата энтректиниб 600 мг 1 раз в сутки [370] до прогрессирования заболевания или развития неприемлемой токсичности.
-
Для лечения взрослых пациентов с местнораспространенным или метастатическим НМРЛ с наличием активирующей мутации в экзоне 20 гена HER2 (ERBB2) и/или гиперэкспрессией HER2 (3+) на фоне окончания эффекта стандартных опцией терапии (>2 линий системной терапии) рекомендуется назначение стандартных опций терапии, как при НМРЛ без активирующих мутаций. Монотерапия #трастузумабом** и афатинибом** не рекомендована в связи с низкой частотой объективных ответов в данной когорте пациентов.
Для лечения взрослых пациентов с местнораспространенным или метастатическим НМРЛ с транслокацией в гене RET на фоне окончания эффекта стандартных опцией терапии (>2 линий системной терапии) возможно применение в качестве монотерапии препарата селперкатиниб до прогрессирования заболевания или развития неприемлемой токсичности [372].
У взрослых пациентов с распространенным НМРЛ с мутацией KRAS G12C при прогрессировании по крайней мере после двух предшествующих линии системной терапии (в т.ч. иммунотерапии) и наличии метастатического поражения головного мозга может быть рекомендован в качестве монотерапии соторасиб внутрь, 1 раз в сутки в дозе 960 мг [257].
Уровень убедительности рекомендаций – В (уровень достоверности доказательств – 2).
Комментарий: соторасиб продемонстрировал более чем 2-х кратное увеличение ВБП по сравнению с доцетакселом** у предлеченных пациентов с НМРЛ и мутацией KRAS G12C. Долгосрочное клиническое преимущество наблюдалось при экспрессии PD-L1, включая опухоли с низкой экспрессией PD-L1 и ко-мутациями STK11.
1.3.5. Лечение при метастазировании в головной мозг
Появление метастазов в головном мозге – это частое проявление прогрессирования РЛ, в основном аденокарциномы (до 30%) [40, 65, 74,120, 121].
-
Рекомендуется локальное лечение пациентов при выявлении в головном мозге единичных метастазов: стереотаксическая радиотерапия (конформная дистанционная лучевая терапия, в том числе IMRT, IGRT, ViMAT, стереотаксическая)/радиохирургия [121, 123].
Уровень убедительности рекомендаций – A (уровень достоверности доказательств – 2).
Комментарий: добавление к локальному лечению ЛТ на весь объем головного мозга улучшает интракраниальный контроль, но не влияет на общую выживаемость [124].
-
При множественном (5 и более метастазов) церебральном метастатическом поражении рекомендуется ЛТ на весь объем головного мозга (РОД 2,5 Гр (15 фракций) до СОД 37,5 Гр; РОД 3 Гр (10 фракций) до СОД 30 Гр) [392-394].
Уровень убедительности рекомендаций – B (уровень достоверности доказательств – 2).
-
Рекомендуется: нейрохирургическое лечение при симптомных метастазах в ГМ в случаях [299, 300, 326-328]:
-
крупного метастатического очага в головном мозге (более 4 см), когда проведение стереотаксической ЛТ сопряжено с высоким риском осложнений;
-
метастазов в ГМ, определяющих клиническую картину внутричерепной гипертензии, дислокации срединных структур мозга, обширного перифокального отека, а также при наличии угрозы блокирования ликворных путей;
-
клинических ситуаций, контроль которых невозможен с помощью других лечебных мероприятий (радиорезистентный локальный рецидив после стереотаксической ЛТ, симптомный радионекроз, резистентный к проводимой терапии).
-
Уровень убедительности рекомендаций – С (уровень достоверности доказательств – 4).
-
При бессимптомном метастатическом поражении вещества головного мозга у пациентов с высоким (более 50% опухолевых клеток) уровнем экспрессии PD-L1 без драйверных мутаций в 1-й линии терапии рекомендуется применение моноклонального антитела пембролизумаба** или атезолизумаба** [373].
Уровень убедительности рекомендаций – С (уровень достоверности доказательств – 4).
Комментарий: В остальных случаях у пациентов без драйверных мутаций применение ЛТ (при возможности стереотаксическое облучение) должно быть рассмотрено уже в дебюте заболевания. В такой клинической ситуации целесообразно рассмотреть применение бевацизумаб-содержащих режимов химиоиммунотерапии.
-
При бессимптомном метастатическом поражении вещества головного мозга у пациентов с активирующими мутациями в гене EGFR, транслокации в генах ALK, ROS1, мутациями BRAF, рекомендуется начинать лечение с ингибиторов протеинкиназы для увеличения выживаемости пациентов [7, 12]. Такой же подход может быть рассмотрен и у пациентов с симптомными метастазами в ГМ, однако в этом случае решение должно быть тщательно взвешено с учётом экстракраниального распространения заболевания, общесоматического статуса, риска первичной резистентности к ингибиторам протеинкиназы (около 10-20% пациентов).
Уровень убедительности рекомендаций – С (уровень достоверности доказательств – 5).
Комментарий: Осимертиниб** у пациентов с активирующими мутациями EGFR, алектиниб**, лорлатиниб у пациентов с активирующими мутациями ALK, энтректиниб у пациентов с активирующими мутациями ROS-1 обладают преимуществом в отношении интракраниального контроля и ВБП по сравнению с ингибиторами протеинкиназы первого поколения в I линии терапии. C учетом меньшей эффективности ИТК EGFR, ALK, ROS-1 первого поколения в отношении интракраниального контроля, если в I линии терапии рассматривается их применение, то ЛТ (при возможности – стереотаксическое облучение) должна быть рассмотрена уже в дебюте заболевания. Применение ИТК второго-третьего поколений позволяет отложить применение ЛТ до интракраниального прогрессирования. Этот же принцип распространяется на пациентов с лептоменингиальными поражениями.
Применение ИТК, хорошо проникающих через гематоэнцефалический барьер, позволяет снижать риск интракраниального прогрессирования. Кумулятивная частота прогрессирования в ЦНС через 12 мес. при применении осимертиниба** в 3 раза ниже по сравнению с ингибиторами тирозинкиназы EGFR первого поколения (8% против 24%). Кумулятивная частота прогрессирования в ЦНС через 12 мес. при применении алектиниба** в 4 раза ниже по сравнению с ингибитором ALK первого поколения кризотинибом** (9,4 % против 41,4 %). Частота прогрессирования МГМ при применении энтректиниба в группе пациентов с ROS-1 транслокацией без исходных метастазов составила 1%, а медиана ВБП в этой подгруппе – 25,2 мес.
-
При симптомных МГМ, в случае доказанного отека головного мозга инструментальными методами (компьютерная томография или магнитно-резонасная томография головного мозга) рекомендуется назначение ГКС для уменьшения отека вещества мозга; минимально необходимую дозу ГКС следует использовать в течение как можно более короткого времени c попыткой уменьшения дозы всякий раз, когда это возможно. Начальная доза дексаметазона** составляет 4–8 мг/сут.; при неэффективности глюкокортикоидов в рекомендованной дозе дальнейшее повышение дозы не рекомендуется; это свидетельствует о неблагоприятном прогнозе [300]. Пациентам с обширным отеком в сочетании и без масс-эффекта следует назначать ГКС не менее чем за 24 часа до начала ЛТ.
Уровень убедительности рекомендаций – С (уровень достоверности доказательств – 5).
Комментарий: Пациенты с высоким риском желудочно-кишечных побочных эффектов (например, пациенты, имеющие в анамнезе язвы/кровотечение из ЖКТ, принимающие НПВП или антитромботические средства должны получать блокаторы H2-гистаминовых рецепторов или ингибиторы протонной насоса.
Дозы дексаметазона** снижаются постепенно, в течение 2 недель и более с учетом индивидуальной динамики клинических симптомов и возможных осложнений стероидной терапии.
Снижение/отмена ГКС (дексаметазона**) до хирургического удаления и/или ЛТ нецелесообразно. Назначение и прием ГКС осуществляется в 1-3 приема внутрь (при суточных дозах менее 4 мг) или в/м, в соответствии с циркадным ритмом, с максимальными дозами в утренние часы и последним приемом не позднее 16-17 часов.
#Бевацизумаб** у пациентов с МГМ и наличием неврологической симптоматики, обусловленной радионекрозом и обширным отеком мозга после ЛТ, резистентным к проводимой стандартной противоотечной терапии назначается как средство коррекции постлучевых изменений [301, 324]. Следует рассмотреть вопрос о терапии #бевацизумабом** у пациентов с противопоказаниями к назначению ГКС, наличием радионекроза и локального рецидива (по данным позитронной эмиссионной томографии, совмещенной с компьютерной томографией с туморотропными РФП: с тирозином (Фторэтил-L-тирозин (18F)) и метионином (11С-метионин (11С-МЕТ)в ранее облученном очаге с целью минимизации осложнений после повторного облучения. Доза #бевацизумаба** составляет 5 мг/кг массы каждые 2 нед. или 7,5 мг/кг каждые 3 нед. и проводится до регресса симптомов или улучшения рентгенологической картины (обычно 4-6 введений).
Принципы лечения олигометастатического НМРЛ
Под олигометастатической болезнью понимают выявление 1 отдаленного метастаза НМРЛ (до 3 в головном мозге) в процессе обследования по поводу первичного опухолевого процесса (синхронное выявление) или при динамическом наблюдении после завершения лечения (метахронное выявление).
-
При синхронном выявлении рекомендуется оценить возможности локального воздействия на первичную опухоль. При распространенности первичной опухоли T1-3N0-1 применяют локальные методы лечения (назначают операцию или ЛТ) как в отношении первичного очага, так и солитарных метастазов. При невозможности использования локальных методов рекомендуют лекарственную терапию, принципы которой изложены выше. При выявлении метастазов в лимфатических узлах средостения (N2+) и их морфологическом подтверждении одним из вышеуказанных способов (путем биопсии под контролем EBUS/EUS, медиастино- и торакоскопии), пациентам рекомендуется проведение лекарственной противоопухолевой терапии независимо от индекса T (см. 3.1.3. Принципы лечения пациентов с IV стадией заболевания) [7, 12].
Уровень убедительности рекомендаций – C (уровень достоверности доказательств – 5).
-
При метахронном выявлении олигометастазов и отсутствии признаков рецидива первичной опухоли рекомендуется проведение пациентам хирургического лечения или ЛТ (стереотаксической) в соответствии с общими принципами. Удаление солитарного метастаза может быть рекомендовано при его локализации в головном мозге, надпочечнике, оперированном или противоположном легком, грудной стенке. Этап локального контроля должен быть дополнен системной терапией с учетом гистологического подтипа и молекулярно-биологических характеристик опухоли (см. 3.1.3 Принципы лечения пациентов с IV стадией заболевания) для увеличения выживаемости пациентов [7, 12].
Уровень убедительности рекомендаций – C (уровень достоверности доказательств – 5).
-
При невозможности локального воздействия рекомендуется проведение лекарственного противоопухолевого лечения с учетом гистологического подтипа и молекулярно-биологических характеристик опухоли (см. 3.1.3 Принципы лечения пациентов с IV стадией заболевания) для увеличения выживаемости пациентов [7, 12].
Уровень убедительности рекомендаций – C (уровень достоверности доказательств – 5).
1.4. Аспекты хирургического лечения
Хирургическое лечение пациентов с РЛ в радикальном варианте подразумевает удаление органа (пневмонэктомию) или его анатомическую резекцию (лобэктомия (билобэктомия) с резекцией и реконструкцией бронха, бифуркации трахеи; билобэктомия расширенная при новообразованиях легких, лобэктомия расширенная при новообразованиях легких) с очагом болезни, внутрилегочными, корневыми и средостенными лимфатическими узлами (систематическую ипсилатеральную медиастинальную лимфодиссекцию). При типичных центральных карциноидных опухолях возможно проведение изолированной резекции и реконструкции бронха с полным сохранением функции легких [1, 2].
Медиастинальная лимфодиссекция (удаление клетчатки с лимфатическими узлами регионарных зон метастазирования) является обязательным этапом операции независимо от объема удаляемой легочной ткани [1]. Цель медиастинальной лимфодиссекции – превентивное удаление клетчатки и лимфатических узлов средостения. Операция должна выполняться острым способом, возможно применение современных коагуляционных технологий.
Стандартным объемом операции на лимфатических путях средостения следует считать систематическую медиастинальную ипсилатеральную лимфодиссекцию, выполняемую вне зависимости от объема удаления легочной паренхимы размеров и макроскопической характеристики лимфатических узлов [1].
В процессе операции справа широко открывается правый отдел средостения, обнажается правая и передняя поверхность трахеи (в том числе в области бифуркации трахеи с визуализацией левого главного бронха), для этого верхняя полая вена отводится кнутри. Верхней границей является обнаженный брахиоцефальный артериальный ствол аорты, левой – правая полуокружность восходящей аорты, нижней – трахеобронхиальный угол. По возможности следует сохранить основной ствол блуждающего нерва.
Операция слева подразумевает удаление парааортальных, субаортальных, левых нижних паратрахеальных лимфатических узлов, обнажение верхней полуокружности аорты и удаление клетчатки по ходу начальных отделов общей сонной и подключичной артерий. При наличии показаний перевязка (пересечение) артериальной связки позволяет удалить претрахеальные лимфатические узлы, выполнить частичную ревизию правой паратрахеальной области. Возможно широкое рассечение медиастинальной плевры и удаление клетчатки переднего средостения с визуализацией левой брахиоцефальной вены на всем протяжении.
Независимо от стороны операции удаляют бифуркационные, параэзофагеальные и лимфатические узлы легочной связки соответствующих сторон.
Сверхрасширенная медиастинальная лимфодиссекция (систематическая), т.е. операция, объем которой больше описанного (стандартного), подразумевает использование трансстернального доступа с удалением паратрахеальной клетчатки справа и слева, в том числе выше слияния правой и левой брахиоцефальных вен и надключичных областей. Такая операция не может быть рекомендована к широкому применению в практике, ее целесообразность требует специального обсуждения [1].
По характеру выполнения операции подразделяют на радикальные и паллиативные. Под радикальной операцией (R0) подразумевают онкологически обоснованное удаление пораженного органа или его резекцию в пределах здоровых тканей с клетчаткой и лимфатическими узлами зон регионарного метастазирования, включая средостенные [1, 2].
Радикальность вмешательства подтверждают интраоперационно результатами срочного (при необходимости) и планового морфологического исследований тканей по краю резекции. В случаях ограниченного вовлечения смежных органов, выявленного во время оперативного вмешательства, при наличии опыта операционной бригады и материального обеспечения стационара с целью увеличения радикальности оперативного вмешательства необходимо выполнение комбинированной резекции.
Операцию считают паллиативной при микроскопическом (R1) выявлении опухолевых клеток по линии резекции бронха, сосудов, легочной ткани, дополнительно резецированных структур и органов, а также визуально (R2) определяемой опухоли в оставшейся части легкого, органах и структурах средостения, плевре, при опухолевом плеврите или перикардите.
В последние годы широкое применение при клинической форме болезни I стадии получили анатомические резекции легкого с медиастинальной лимфодиссекцией с использованием малоинвазивных хирургических доступов. Непосредственные результаты таких вмешательств превосходят результаты торакотомических операций, а онкологические результаты не уступают результатам вмешательств с использованием открытых доступов [17, 18, 127, 129].
Рекомендации по определению объема хирургического вмешательства представлены ниже.
-
Минимальным онкологически обоснованным объемом операции у пациентов рекомендуется считать сегментэктомию, лобэктомию, билобэктомию или пневмонэктомию (лобэктомия расширенная при новообразованиях легких, билобэктомия расширенная при новообразованиях легких, пневмонэктомия расширенная, анатомическая сегментэктомия легкого) с ипсилатеральной медиастинальной лимфодиссекцией для увеличения выживаемости пациентов [1, 2].
Уровень убедительности рекомендаций – С (уровень достоверности доказательств – 5).
-
При периферических опухолях размером до 2 см, локализации в толще удаляемого сегмента/сегментов, и технической возможности обеспечения радикального характера операции возможно выполнение пациентам анатомической сегментэктомии легкого для увеличения выживаемости пациентов [1, 2].
Уровень убедительности рекомендаций – С (уровень достоверности доказательств –5).
-
Атипичная резекция легкого в качестве хирургического лечения по поводу первичного рака легкого пациентам не показана [130].
Комментарии: исключение составляют пациенты с типичными карциноидными опухолями легких и бронхов. Биологические особенности этих редких опухолей, их преимущественно эндобронхиальный рост позволяют проводить органосохраняющие операции в объеме лобэктомии или сегментэктомии с резекцией и реконструкцией бронхов, изолированные резекции бронхов или бифуркации трахеи с сохранением всей функционирующей ткани легких и удовлетворительными отдаленными результатами [16].
1.5. Лекарственное противоопухолевое лечение
Адъювантная терапия
Адъювантная противоопухолевая лекарственная терапия ХТ проводится в дополнение к локальным (хирургическому и лучевому) методам лечения и позволяет снизить риск рецидива болезни. При планировании адъювантной терапии необходимо оценить стадию заболевания, наличие активирующих мутаций при неплоскоклеточном НМРЛ (мутации в 19 или 21 экзоне гена EGFR и транслокации ALK), уровень экспрессии PD-L1, прогноз, ожидаемую пользу, наличие сопутствующих заболеваний, возможные осложнения и их влияние на качество жизни, а также учесть предпочтения пациента. Возраст сам по себе не является ограничением при отсутствии противопоказаний, связанных с наличием сопутствующих заболеваний.
При опухолях небольших размеров и отсутствии регионарных метастазов, что является прогностически благоприятным, адъювантная лекарственная терапия обладает минимальной эффективностью.
При проведении адъювантной лекарственной терапии следует использовать стандартные режимы с соблюдением оптимальной дозовой интенсивности, по возможности избегать необоснованных редукций доз препаратов, увеличения интервалов между курсами, уменьшения числа курсов.
После завершения 1-4 курсов адъювантной платиносодержащей ХТ пациентам с положительной экспрессией PD-L1 в ≥50% опухолевых клеток и без активирующих мутаций в генах EGFR, ALK возможна поддерживающая ИТ атезолизумабом** (если не проводилась неоадъювантная терапия с включением ИТ).
-
Пациентам с Ib-IIIA стадией при выявлении активирующих мутаций гена EGFR (19-й и 21-й экзоны) рекомендуется адъювантная таргетная терапия ингибиторами тирозинкиназы рецептора эпидермального фактора роста (EGFR) 3-го поколения осимертинибом** с целью улучшения безрецидивной выживаемости у данных пациентов. Таргетная терапия может быть начата после адъювантной ПХТ (до 26 недель после операции) или вместо адъювантной ПХТ (до 10 недель после операции) [204].
Уровень убедительности рекомендаций – B (уровень достоверности доказательств – 2).
У пациентов с выявленной ALK транслокацией адъювантная терапия препаратом алектиниб** 600 мг 2 р/сут в течение 2 лет улучшала показатели безрецидивной выживаемости [239].
-
Адъювантную ХТ рекомендуется начинать не позднее 8 нед после операции при восстановлении пациента (при состоянии, оцениваемом в 0-1 балла по шкале ECOG, приложение Г3) с целью повышения выживаемости данных пациентов, с использованием любых платиносодержащих комбинаций. Всего проводится 4 цикла лечения с целью повышения выживаемости данных пациентов. Наиболее изученными и часто применяемыми комбинациями являются сочетания винорелбина** и цисплатина**, гемцитабина** и цисплатина** (#гемцитабин** и карбоплатин**), #паклитаксела** и карбоплатина** [22, 27, 34].
Уровень убедительности рекомендаций – B (уровень достоверности доказательств – 2).
Комментарии: режимы адъювантной ХТ см. табл. 3.
-
При неплоскоклеточном НМРЛ рекомендуется применение следующего режима: #пеметрексед** + цисплатин** с целью повышения выживаемости данных пациентов. При противопоказаниях к назначению цисплатина** с #пеметрекседом** используется карбоплатин** [7, 12].
Уровень убедительности рекомендаций – С (уровень достоверности доказательств – 5).
Комментарии: режимы адъювантной ХТ см. табл. 3.
-
В случае невозможности проведения хирургического лечения и/или ЛТ или отказа пациента от нее, паллиативную ХТ рекомендуется применять как самостоятельный метод (см. 3.1.3 Принципы лечения пациентов с IV стадией заболевания) с целью улучшения качества жизни и повышения выживаемости данных пациентов [7, 12].
Уровень убедительности рекомендаций – С (уровень достоверности доказательств – 5).
1.6. Паллиативная, в том числе лучевая, и симптоматическая терапия
-
Паллиативная ЛТ пациентам рекомендуется на любых этапах заболевания для локального контроля солитарных метастазов, для симптоматического лечения (устранения болевого синдрома, кровохарканья, обструкции) и улучшения качества жизни пациентов [7, 12].
Уровень убедительности рекомендаций – С (уровень достоверности доказательств – 5).
-
При экссудативном плеврите и/или перикардите с клинически значимым ухудшением состояния пациента рекомендуется проведение пункции плевральной полости или пункции перикарда для симптоматического лечения и улучшения качества жизни пациентов [7, 12].
Уровень убедительности рекомендаций – С (уровень достоверности доказательств – 5).
-
При легочном кровотечении рекомендуется рассмотреть вопрос о паллиативном хирургическом лечении; при невозможности его выполнения рекомендуется консервативная гемостатическая терапия для коррекции данного осложнения [1, 2].
Уровень убедительности рекомендаций – C (уровень достоверности доказательств – 5).
-
При массивном распаде опухоли, вторичной пневмонии рекомендуется рассмотреть вопрос о паллиативной операции для коррекции данного осложнения [1, 2].
Уровень убедительности рекомендаций – C (уровень достоверности доказательств – 5).
-
Рекомендуется адекватное медикаментозное обезболивание всех пациентов с болевым синдромом для коррекции данного осложнения и улучшения качества жизни данных пациентов. Степень болевого синдрома оценивается по шкале интенсивности боли (см. Приложение Г1, Г2) [7, 12].
Уровень убедительности рекомендаций – С (уровень достоверности доказательств – 5).
Комментарий: целью так называемой наилучшей поддерживающей терапии (best supportive care) является профилактика возникновения, облегчение симптомов заболевания и поддержание качества жизни пациентов и их близких независимо от стадии заболевания и потребности в других видах терапии.
2. Лечение пациентов с мелкоклеточным раком легкого
Хирургическое лечение больных локализованным МРЛ может быть выполнено при cтадии I (IА, и IВ, IIA) (T1-2N0M0) и в отдельных случаях при cтадии II. Хирургический этап должен быть дополнен адъювантной ХТ по следующей схеме: этопозид** + цисплатин** (или этопозид** + карбоплатин**), 4 курса с интервалом в 3-4 нед [131, 132]. В случае N+ при гистологическом исследовании помимо адъювантной химиотерапии показан курс ДЛТ на область пораженных лимфоузлов корня легкого и/или средостения [324].
Уровень убедительности рекомендаций – А (уровень достоверности доказательств – 1).
-
Пациентам с распространенностью заболевания сT1-2N0 в случае невозможности хирургического лечения рекомендуется дистанционная стереотаксическая гипофракционная ЛТ (конформная дистанционная лучевая терапия, в том числе IMRT, IGRT, ViMAT, стереотаксическая) по радикальной программе (высокодозное облучение) с последующими 4 циклами химиотерапии (ЕР/ЕС) [395, 396].
Возможные режимы фракционирования:
-
7,5 Гр 8 фракций – при ультрацентральных опухолях;
-
12 Гр 5 фракций – при центральных опухолях;
-
20 Гр 3 фракции – при периферических опухолях.
-
Уровень убедительности рекомендаций – С (уровень достоверности доказательств – 5).
-
При локализованном МРЛ (не выходящем за пределы одной половины грудной клетки) в качестве стандарта лечения рекомендуется пациентам химиолучевая терапия [9].
Уровень убедительности рекомендаций – С (уровень достоверности доказательств – 5).
Комментарии: существуют 2 варианта химиолучевой терапии. Первый – это одновременное применение ХТ и ЛТ, при котором лечение начинается с ХТ по схеме этопозид** + цисплатин**/карбоплатин**, а ЛТ на область опухоли и средостения присоединяется не позднее 2-го курса ХТ («ранняя» ЛТ) или после 3-го («поздняя» ЛТ). Отмечено недостоверное преимущество «ранней» ЛТ над «поздней» на основании мета-анализов рандомизированных исследований [264, 265,266].
Поэтому после оценки распространенности опухолевого процесса и общего состояния больного одновременную химиолучевую терапию следует начинать как можно раньше. При 2-м варианте применяют ХТ и ЛТ последовательно: проводят 2-4 курса ХТ, а после их окончания начинают ЛТ. Последовательная химиолучевая терапия ввиду лучшей переносимости может быть проведена у ослабленных больных.
ЛТ проводится в дозе 2 Гр 5 дней в неделю. Перед началом лечения предпочтительно выполнить ПЭТ-КТ в период не ранее 4 недель. В объем облучения включают опухоль, пораженные лимфатические узлы средостения., а также весь объем средостения до контралатерального корня. Надключичные области включаются в объем облучения только при наличии метастазов. СОД – 60 Гр на опухоль и пораженные лимфоузлы. Возможно гиперфракционирование ЛТ – облучение 2 раза в день с интервалом 4-6 ч между фракциями по 1,5 Гр до СОД 45 Гр, которое незначительно увеличило выживаемость ценою значительного увеличения числа эзофагитов III-IV степени тяжести сопоставимо со стандартным конвенциальным режимом как по переносимости, так и общей выживаемости [134,269,270,271].
По результатам недавно опубликованных рандомизированных исследований 2 фазы увеличение суммарной дозы лучевой терапии с 45 Гр до 60-65 Гр в режиме гиперфракционирования приводит достоверному увеличению как выживаемости без прогрессирования, так и общей выживаемости [269, 270].
-
При распространенной стадии МРЛ рекомендуется системное лекарственное лечение. В качестве стандарта 1-й линии ХТ у пациентов в объективном состоянии, оцениваемом в 0-2 балла (3 балла вследствие опухолевого процесса) по шкале ECOG, используются режимыхимиотерапии этопозид** + цисплатин** и этопозид** + карбоплатин**. Применение химиоиммунотерапии этопозид** + карбоплатин** + атезолизумаб** или этопозид** + цисплатин**/карбоплатин ** + дурвалумаб** позволяет повысить общую продолжительность жизни пациентов [135, 227, 228].
Уровень убедительности рекомендаций – С (уровень достоверности доказательств – 2).
Комментарии: при противопоказаниях к иммунотерапии проводится химиотерапия этопозид** + цисплатин**, этопозид** + карбоплатин** или альтерантивный режим – #иринотекан** + цисплатин** и #иринотекан** + карбоплатин**. Режимы ХТ этопозид** + цисплатин** и #иринотекан** + цисплатин** демонстрируют равную непосредственную эффективность и одинаковые отдаленные результаты. При использовании режима #иринотекан** + цисплатин** чаще отмечается диарея (15,4% против 0,5%) и рвота (10,9% против 4,4%), при использовании режима этопозид** + цисплатин** – нейтропения (59,6% против 38,1%) [374]. При наличии противопоказаний цисплатин** заменяется на карбоплатин** [136]. Режимы представлены в табл. 10.
Таблица 10. Рекомендуемые режимы лекарственной терапии при мелкоклеточном раке легкого
|
Режимы |
Источник |
|
Карбоплатин** AUC 5 в / в в 1‑й день + этопозид** 100 мг / м2 в / в в 1‑й, 2‑й, 3‑й дни + атезолизумаб** 1200 мг в 1‑й день каждые 3 нед. в течение 4 циклов с последующими введениями атезолизумаба** 1200 мг в 1‑й день каждые 3 нед. или атезолизумаба** 1680 мг в 1‑й день каждые 4 нед. в поддерживающем режиме (предпочтительно) |
[135] |
|
Карбоплатин** AUC 5-6 в / в в 1‑й день + этопозид** 80-100 мг / м2 в / в в 1‑й, 2‑й, 3‑й дни + дурвалумаб** 1500 мг в 1‑й день каждые 3 нед. в течение 4 циклов с последующими введениями дурвалумаба** 1500 мг в 1‑й день каждые 4 нед. в поддерживающем режиме (предпочтительно) |
[227, 228] |
|
Цисплатин** 75-80 мг/м2 в / в в 1‑й день + этопозид** 80-100 мг / м2 в / в в 1‑й, 2‑й, 3‑й дни + дурвалумаб** 1500 мг в 1‑й день каждые 3 нед. в течение 4 циклов с последующими введениями дурвалумаба** 1500 мг в 1‑й день каждые 4 нед. в поддерживающем режиме (предпочтительно) |
[227, 228] |
|
Цисплатин** 75 мг/м2 в/в в 1-й день + этопозид** 100 мг/м2 в/в в 1-й, 2-й, 3-й дни каждые 3 нед. |
[227, 228] |
|
Цисплатин** 80 мг/м2 в/в в 1-й день + этопозид** 80 мг/м2 в/в в 1-й, 2-й, 3-й каждые 3 нед. |
[376] |
|
Карбоплатин** AUC 5 в/в в 1-й день + этопозид** 100 мг/м2 в/в в 1-й, 2-й, 3-й дни каждые 3 нед. |
[375] |
|
Цисплатин** 25 мг/м2 в/в в 1-й, 2-й, 3-й дни + этопозид** 100 мг/м2 в/в в 1-й, 2-й, 3-й дни каждые 3 нед. |
[303] |
|
Карбоплатин** AUC 5 в/в в 1-й день + #иринотекан** 50 мг/м2 в/в в 1-й, 8-й, 15-й дни каждые 3 нед |
[305] |
|
Цисплатин** 60 мг/м2 в/в в 1-й день + #иринотекан** 60 мг/м2 в/в в 1-й, 8-й, 15-й дни каждые 3 нед |
[306] |
|
Цисплатин** 30 мг/м2 в/в в 1-й, 8-й дни + #иринотекан** 65 мг/м2 в/в в 1-й, 8-й дни каждые 3 нед |
[307] |
** Жизненно необходимые и важнейшие лекарственные препараты;
# – препарат, применяющийся не в соответствии с показаниями к применению и противопоказаниями, способами применения и дозами, содержащимися в инструкции по применению лекарственного препарата.
Сокращения: в/в – внутривенно, AUC – площадь под фармакологической фармакокинетической кривой.
В случае необходимости оказания «срочной» помощи пациенту с выраженным синдромом сдавления верхней полой вены возможно применение схемы CAV (циклофосфамид**, доксорубицин**, винкристин **) в 1-й линии лечения МРЛ.
-
Рекомендуется пациентам проведение консолидирующего курса ЛТ на область первичной опухоли и лимфатические узлы средостения (РОД 3 Гр, СОД 30 Гр) после завершения любой схемы ХТ при достижении полной регрессии отдаленных метастазов при диссеминированном МРЛ [271, 272, 273, 274].
Уровень убедительности рекомендаций – A (уровень достоверности доказательств – 2).
Возможно рассмотреть проведение профилактического облучения головного мозга, ввиду высокого риска появления метастазов в головном мозге (до 70%), пациентам после достижения полной или частичной ремиссии при локализованном процессе и полной ремиссии при распространенном МРЛ после завершения основного лечения. Суммарная доза профилактического облучения мозга – 25 Гр (10 сеансов по 2,5 Гр в день) [7,12].
Следует отметить, что риск когнитивных нарушений после профилактического облучения всего головного мозга значимо повышается у больных старше 60 лет и с плохим функциональным статусом [275, 276]. Таким образом, профилактическое облучение всего головного мозга не показано больным с нейрокогнитивными расстройствами и с плохим функциональным статусом.
Профилактического облучения головного мозга возможно избежать в случае выполнения МРТ головного мозга каждые 2 месяца. При отсутствии возможности регулярного выполнения МРТ, в подобной клинической ситуации, допустима профилактическая лучевая терапия на головной мозг.
Комментарий: на основании мета-анализа у больных локализованным МРЛ, участвовавших в рандомизированных клинических исследованиях и достигших полного эффекта, профилактическое облучение головного мозга увеличивает продолжительность жизни пациентов (увеличило 3-летнюю общую выживаемость с 15,3% до 20,7%) [277].
В случае прогрессирования процесса проводится терапия второй линии в зависимости от общего состояния больного и времени до прогрессирования (при раннем прогрессировании до 6 мес. – вторая линия, при прогрессировании более чем через 6 мес. – реиндукция первоначальной схемы).
-
При плохой переносимости 1-й линии терапии, а также при раннем прогрессировании рекомендуются к использованию схемы 2-й и 3-й линий, последующих линий (CAV или топотекан [136], #доцетаксел [278], а также альтернативные схемы, а также паллиативная ЛТ. Альтернативные схемы 2-й и 3-й линий: #иринотекан** [137] или #паклитаксел** в монорежиме [139, 140, 141].
Уровень убедительности рекомендаций – С (уровень достоверности доказательств – 4).
Комментарии: режимы второй и более линии представлены в табл. 11.
Таблица 11. Рекомендуемые режимы лекарственной терапии второй и более линии (в случае прогрессирования заболевания)
|
Режим |
|
Топотекан 1,5 мг/м2 в/в с 1-го по 5-й дни каждые 3 нед. до прогрессирования или непереносимой токсичности [136]. |
|
Циклофосфамид** 600 мг/м2 в/в в 1-й день + доксорубицин** 50 мг/м2 в/в в 1-й день + винкристин** 1,4 мг/м2 в/в в 1-й день каждые 3 нед. до прогрессирования или непереносимой токсичности или достижения суммарной дозы доксорубицина** 450-500 мг/м2 [136, 377]. |
|
#Иринотекан** 125 мг/м2 в/в в 1-й, 8-й, 15-й, 22-й дни каждые 4 нед. либо 350 мг/м2 в/в в 1-й день каждые 3 нед. до прогрессирования или непереносимой токсичности [380-384]. |
|
#Доцетаксел** 75-100 мг/м2 в/в в 1-й день каждые 3 нед.1 до прогрессирования или непереносимой токсичности [278]. |
|
Этопозид** 100 мг с 1-го по 10-й дни внутрь каждые 3 нед. (если этопозид** не применялся в схеме 1 линии химиотерапии) до прогрессирования или непереносимой токсичности [308, 309, 378]. |
|
#Гемцитабин** 1000-1250 мг/м2 в/в в 1-й, 8-й, 15-й дни каждые 4 нед. до прогрессирования или непереносимой токсичности [310, 311]. |
|
#Паклитаксел** 175мг/м2 в/в 1-й день каждые 3 недели до прогрессирования или непереносимой токсичности [139]. |
|
#Темозоломид** 200 мг/м2 Д1-5 внутрь каждые 28 дней (в т.ч. возможно при метастатическом поражении головного мозга) до прогрессирования или непереносимой токсичности [312,313]. |
1 При использовании #доцетаксела** в дозе 100 мг/м2 требуется профилактическое назначение Г-КСФ (филграстима**) с целью первичной профилактики фебрильной нейтропении и снижения длительности нейтропении.
В качестве 3 линии терапии возможно применение иммунотерапии, если больной не получал ее в 1 линию или ниволумаб** [279] или #пембролизумаб ** [280] в монорежиме (10 мг/кг каждые 2 недели или 200 мг каждые 3 недели).
При наличии бессимптомных меnастазов в головном мозге целесообразно проведение 4-6 курсов химиотерапии или химиоиммунотерапии с последующим облучением головного мозга.
При наличии неврологической симптоматики проводится облучение головного мозга с последующей химиотерапией или химиоиммунотерапией (4-6 циклов) (в случае жизнеугрожающих симптомов – химиотерапия). При планировании ЛТ стоит отдать предпочтение методу стереотаксической ЛТ при олигометастатическом поражении головного мозга. При множественных очагах или вовлечении мозговых оболочек показано облучение всего объема головного мозга в паллиативном режиме 30-36 Гр за 10-12 фракций.
-
При наличии метастазов в головном мозге рекомендуется проведение ЛТ пациентам на весь мозг в суммарной дозе – 30-40 Гр [314, 379].
Уровень убедительности рекомендаций – В (уровень достоверности доказательств – 2).
Медицинская реабилитация
Медицинская реабилитация и санаторно-курортное лечение, медицинские показания и противопоказания к применению методов медицинской реабилитации, в том числе основанных на использовании природных лечебных факторов
1. Предреабилитация
-
Пациентам перед проведением оперативного вмешательства рекомендуется проведение физической предреабилитации, которая значительно улучшает функциональное состояние дыхательной мускулатуры и биомеханику дыхания, что увеличивает вентиляционную способность легких, повышает бронхиальную проходимость, ускоряет функциональное восстановление дыхательной системы, значительно сокращает сроки пребывания в стационаре после операции, а также снижает частоту развития осложнений и летальных исходов на фоне лечения онкологического заболевания [145].
Уровень убедительности рекомендаций – А (уровень достоверности доказательств – 2).
Комментарий: аэробная направленность физической предреабилитации улучшает крово- и лимфообращение, вентиляционную активность легких, повышает толерантность к физическим нагрузкам, а также качество жизни [146].
-
Пациентам перед проведением оперативного вмешательства рекомендуется выполнение комплекса физических упражнений на этапе предреабилитации, что достоверно увеличивает жизненную емкость легких на 630 мл и объем форсированного выдоха на 420 мл, а также сокращает продолжительность госпитального лечения на 4,83 дня и риск развития послеоперационных осложнений на 45% [147].
Уровень убедительности рекомендаций – В (уровень достоверности доказательств – 1).
Комментарии: эффективное применение дыхательной гимнастики в ходе предреабилитации снижает частоту послеоперационных легочных осложнений и сокращает срок пребывания в стационаре [148].
-
Для диагностики нутритивной недостаточности рекомендуется регулярно оценивать количественный и качественный состав рациона питания, динамику МТ, индекса МТ (ИМТ), начиная с момента постановки диагноза и далее, на протяжении всего противоопухолевого лечения. При выявлении недостаточности питания необходимо оценить количественный и качественный состав пищевого рациона, диспепсические проблемы, мышечную массу, физическую работоспособность и степень системного воспаления. Энергетические потребности, если они не измерялись индивидуально, следует считать равными 25-30 ккал/кг массы тела в день. Потребности в белке должны составлять 1,0-1,5 г/кг массы тела в день. Объём витаминов и минералов равен стандартным дневным нормам. Назначение высоких доз микроэлементов возможно только при доказанной недостаточности конкретного нутриента.
С целью сохранения энергетической плотности и снижения гликемической нагрузки при сочетании нутритивной недостаточности и инсулинорезистетности необходимо увеличение в рационе питания количества жиров на фоне снижения количества углеводов.
У больных с различной степенью недостаточности питания или риском её развития, способных питаться самостоятельно, рекомендуется коррекция пищевого рациона, лечение диспепсических расстройств, а при недостижении целевых значений энергетического и белкового обеспечения – использование специализированного лечебного питания в виде сипинга. Не рекомендуется использование любых низкокалорийных диет [281].
Уровень убедительности рекомендаций – C (уровень достоверности доказательств 5).
-
Рекомендуется всем пациентам как можно раньше отказаться от табакокурения, поскольку отказ от курения на любом этапе постановки диагноза или проведения специфического лечения способствует улучшению его результатов и повышает общую выживаемость [282,283]
Уровень убедительности рекомендаций – А (уровень достоверности доказательств – 2).
2. Первый этап реабилитации после хирургического лечения
-
Пациентам в раннем послеоперационном периоде рекомендуется использовать тактику fast track rehabilitation («быстрый путь») и ERAS (early rehabilitation after surgery – медицинская реабилитации пациента, перенесшего операцию по поводу онкологического заболевания), включающую комплексное обезболивание, раннее энтеральное питание, отказ от рутинного применения зондов и дренажей, раннюю мобилизацию пациентов в 1-е сутки после операции [148, 149].
80
Уровень убедительности рекомендаций – С (уровень достоверности доказательств – 5).
Комментарии: данная тактика снижает риск ранних послеоперационных осложнений, уменьшает длительность пребывания в стационаре и частоту повторных госпитализаций [150]. Кроме того, ранняя мобилизация в комплексе с применением антикоагулянтов (антитромботические средства) и эластической компрессии нижних конечностей способствует профилактике тромбоэмболических осложнений в послеоперационном периоде [150]. Дополнительное энтеральное питание, позволяющее обеспечить суммарную калорийность пищевого рациона из расчета 25 ккал/кг МТ в день, положительно влияет на восстановление дыхательной функции в послеоперационном периоде, способствует улучшению общих результатов лечения и снижает общую летальность в течение первого года после оперативного вмешательства [284].
-
Пациентам после проведения лобэктомии рекомендуется рассматривать возможность кинезиологического тейпирования, которое достоверно снижает интенсивность болевого синдрома в послеоперационном периоде [149].
Уровень убедительности рекомендаций – A (уровень достоверности доказательств – 2).
-
Пациентам после проведения лобэктомии рекомендуется глубокая высокочастотная осцилляция и вибрационный массаж грудной клетки, проводимые в раннем послеоперационном периоде, которые увеличивают объем форсированного выдоха в раннем послеоперационном периоде, способствуя возрастанию парциального давления кислорода в артериальной крови [315,316].
Уровень убедительности рекомендаций – A (уровень достоверности доказательств – 2).
3. Второй этап реабилитации после хирургического лечения
-
Пациентам, перенесшим оперативные вмешательства по поводу РЛ, рекомендуется адекватная физическая активность, чередование аэробных и анаэробных нагрузок, сочетание дыхательных статических и динамических упражнений с целью улучшения показателей внешнего дыхания, повышения общей физической работоспособности, расширения адаптивных возможностей организма, улучшения качества жизни пациентов [153].
Уровень убедительности рекомендаций – С (уровень достоверности доказательств – 5).
Пациентам, перенесшим оперативные вмешательства по поводу РЛ, рекомендуются регулярные занятия лечебной физкультурой, которая улучшает функцию внешнего дыхания, увеличивает выносливость, положительно влияет на психологический статус пациента, уменьшает выраженность тревожности и депрессии, слабости, болевого синдрома, улучшает настроение [154, 155].
Уровень убедительности рекомендаций – С (уровень достоверности доказательств – 4).
Комментарии: после комбинированного лечения злокачественных новообразований легких работа с медицинским психологом, методики релаксации, методы когнитивно-поведенческой терапии снижают симптомы депрессии и тревоги [156–159].
4. Третий этап реабилитации после хирургического лечения
-
Пациентам после комплексного лечения РЛ рекомендуется вести активный образ жизни с целью достижения компенсированного функционального состояния, ускорения социальной адаптации и предотвращения формирования хронического стрессорного состояния [155], поддерживать оптимальную МТ (ИМТ 18,5-25 кг/м2), соблюдать диету, включающую достаточное количество овощей, фруктов и цельнозерновых продуктов (400-600 г в день) с низким содержанием жиров, красного мяса и алкоголя [281].
Уровень убедительности рекомендаций – С (уровень достоверности доказательств – 5).
Комментарии: Лечебная физкультура и повышение физической активности сопровождаются уменьшением слабости, повышением мобильности пациента, снижают уровень депрессии, улучшают качество жизни и являются мерой профилактики сердечно-сосудистых и легочных осложнений [160, 162]. Применение методик аудиовизуальной релаксации достоверно уменьшает выраженность болевого синдрома, усталости, тревожности, улучшает качество жизни и социальную адаптацию пациента [162].
-
Рекомендуется отказаться от табакокурения, поскольку это увеличивает общую выживаемость больных [283].
Уровень убедительности рекомендаций – А (уровень достоверности доказательств – 2).
5. Реабилитация при химиотерапии
-
Пациентам, получающим ХТ, рекомендуется обеспечить адекватное питание и поддержание физической активности. Если при проведении химиотерапии, несмотря на консультации врача-диетолога и назначение сипинга, пациент не получает достаточное количество нутриентов, рекомендуется дополнительное энтеральное питание, а если его недостаточно или его проведение невозможно, то парентеральное питание [281].
Уровень убедительности рекомендаций – С (уровень достоверности доказательств – 5).
Комментарии. Различные варианты химиотерапии вызывают нутритивную недостаточность разной степени. Например, потеря МТ является частым побочным эффектом таргетной терапии. Доказано, что стабилизация МТ у пациентов с новообразованиями лёгких коррелирует со значительным улучшением выживаемости, однако в настоящее время исследований, анализирующих взаимосвязь между улучшением нутритивного статуса, эффективностью химиотерапии и увеличением выживаемости, немного [281].
-
Пациентам, получающим ХТ, рекомендуется проведение сеансов акупунктуры, которая увеличивает уровни ИЛ-2, CD3+ и CD4+, уменьшает супрессию костного мозга, а также снижает слабость и тошноту, улучшает показатели качества жизни [161].
Уровень убедительности рекомендаций – B (уровень достоверности доказательств – 2).
-
При возникновении индуцированной ХТ полинейропатии пациентам рекомендуется выполнять физические упражнения, практиковать терренное лечение (лечение ходьбой) с целью контроля клинических проявлений полинейропатии [162].
Уровень убедительности рекомендаций – C (уровень достоверности доказательств – 3).
Комментарий: упражнения на тренировку баланса более эффективны для коррекции полинейропатии, чем сочетание упражнений на выносливость и силовых упражнений [163]; регулярное выполнение комплексов лечебной физкультуры на фоне ХТ снижает частоту развития кардиальных осложнений [165].
-
В комплексном лечении периферической полинейропатии на фоне ХТ пациентам рекомендуется применение по показаниям физиотерапевтических методов лечения: низкоинтенсивной лазеротерапии, низкочастотной магнитотерапии, чрескожной короткоимпульсной электростимуляции (ЧЭНС) [163, 164, 165].
Уровень убедительности рекомендаций – В (уровень достоверности доказательств – 2).
-
Для профилактики мукозита полости рта на фоне ХТ пациентам рекомендуется проведение низкоинтенсивной лазеротерапии [166].
Уровень убедительности рекомендаций – А (уровень достоверности доказательств – 1).
-
Для профилактики алопеции на фоне ХТ пациентам рекомендуется использование систем охлаждения кожи головы (например: аппарат для профилактики алопеции при химиотерапии и др.) [167].
Уровень убедительности рекомендаций – B (уровень достоверности доказательств – 3).
-
Для восстановления когнитивных функций (объем рабочей памяти, устойчивость внимания), снижения уровня тревоги, улучшения функции дыхания и вариабельности сердечного ритма пациентам рекомендована БОС-терапия (различные методики с биологической обратной связью), 20– 30 сеансов [168].
Уровень убедительности рекомендаций – B (уровень достоверности доказательств – 3).
6. Реабилитация при лучевой терапии
-
Для улучшения функции внешнего дыхания, уменьшения слабости, снижения числа осложнений, улучшения качества жизни пациентам во время проведения ЛТ пациентам рекомендуется заниматься лечебной физкультурой (аэробная нагрузка в сочетании с силовой) [169].
Уровень убедительности рекомендаций – С (уровень достоверности доказательств – 5).
-
Для профилактики лучевого дерматита пациентам рекомендуется низкоинтенсивная лазеротерапия [170].
Уровень убедительности рекомендаций – С (уровень достоверности доказательств – 5).
-
Для повышения адаптивности пациентов к новому образу жизни, снижения симптомов тревожных, депрессивных расстройств и повышения совладания со стрессовыми ситуациями вне и после терапевтических сессий рекомендуется проводить краткосрочные психотерапевтические сессии в рамках когнитивно-поведенческой психотерапии (КПТ) длительность 45-60 мин в течение 2 мес [171].
Уровень убедительности рекомендаций – B (уровень достоверности доказательств – 2).
-
Для адекватного обеспечения нутриентами, стабилизации питательного статуса, а также во избежание перерывов в лучевой терапии, рекомендуется консультации диетолога (прием (осмотр, консультация) врача-диетолога первичный, прием (осмотр, консультация) врача-диетолога повторный) и/или назначение сипинга. При тяжёлом лучевом мукозите рекомендуется проведение энтерального питания через назогастральный зонд или чрескожную эндоскопическую гастростому. Парентеральное питание показано в случае невозможности проведения адекватного перорального или энтерального питания [281].
Уровень убедительности рекомендаций – С (уровень достоверности доказательств – 5).
Госпитализация
Организация оказания медицинской помощи
Медицинская помощь, за исключением медицинской помощи в рамках клинической апробации, в соответствии с Федеральным законом от 21.11.2011 № 323-ФЗ «Об основах охраны здоровья граждан в Российской Федерации», организуется и оказывается:
1) в соответствии с положением об организации оказания медицинской помощи по видам медицинской помощи, которое утверждается уполномоченным Федеральным органом исполнительной власти;
2) в соответствии с порядками оказания медицинской помощи, утверждаемыми уполномоченным федеральным органом исполнительной власти и обязательными для исполнения на территории Российской Федерации всеми медицинскими организациями
3) на основе настоящих клинических рекомендаций;
4) с учетом стандартов медицинской помощи, утвержденных уполномоченным Федеральным органом исполнительной власти.
Первичная специализированная медико-санитарная помощь оказывается врачом-онкологом и иными врачами-специалистами в центре амбулаторной онкологической помощи, а при его отсутствии в первичном онкологическом кабинете, поликлиническом отделении онкологического диспансера (онкологической больницы).
При подозрении или выявлении у пациента онкологического заболевания врачи-терапевты, врачи-терапевты участковые, врачи общей практики (семейные врачи),
врачи-специалисты, средние медицинские работники в установленном порядке направляют пациента на консультацию в центр амбулаторной онкологической помощи, а при отсутствии в первичный онкологический кабинет, поликлиническое отделение онкологического диспансера (онкологической больницы) для оказания ему первичной специализированной медико-санитарной помощи.
Консультация в центре амбулаторной онкологической помощи либо в первичном онкологическом кабинете, поликлиническом отделении онкологического диспансера (онкологической больницы) не должна превышать срока, установленного в программе государственных гарантий бесплатного оказания гражданам медицинской помощи, утверждаемой Правительством Российской Федерации. Врач-онколог центра амбулаторной онкологической помощи (в случае отсутствия центра амбулаторной онкологической помощи врач-онколог первичного онкологического кабинета или поликлинического отделения онкологического диспансера (онкологической больницы организует взятие биопсийного (операционного) материала, а также организует выполнение иных диагностических исследований, необходимых для установления диагноза, включая распространенность онкологического процесса и стадию заболевания.
В случае невозможности взятия в медицинской организации, в составе которой организован центр амбулаторной онкологической помощи (первичный онкологический кабинет) биопсийного (операционного) материала, проведения иных диагностических исследований пациент направляется врачом-онкологом в онкологический диспансер (онкологическую больницу) или в медицинскую организацию, оказывающую медицинскую помощь пациентам с онкологическими заболеваниями.
Срок выполнения патолого-анатомических исследований, необходимых для гистологической верификации злокачественных новообразований не должен превышать срок, установленный в программе государственных гарантий бесплатного оказания гражданам медицинской помощи, утверждаемой Правительством Российской Федерации.
Сроки проведения диагностических инструментальных и лабораторных исследований в случае подозрения на онкологическое заболевание не должны превышать сроков, установленных в программе государственных гарантий бесплатного оказания гражданам медицинской помощи, утверждаемой Правительством Российской Федерации.
Диагноз онкологического заболевания устанавливается врачом-специалистом на основе результатов диагностических исследований, включающих в том числе проведение цитологической и (или) гистологической верификации диагноза, за исключением случаев, когда взятие биопсийного и (или) пункционного материала не представляется возможным.
Врач-онколог центра амбулаторной онкологической помощи (первичного онкологического кабинета) направляет пациента в онкологический диспансер (онкологическую больницу) или иную медицинскую организацию, оказывающую медицинскую помощь пациентам с онкологическими заболеваниями, в том числе подведомственную федеральному органу исполнительной власти (далее – федеральная медицинская организация), для уточнения диагноза (в случае невозможности установления диагноза, включая распространенность онкологического процесса и стадию заболевания), определения тактики лечения, а также в случае наличия медицинских показаний для оказания специализированной, в том числе высокотехнологичной, медицинской помощи.
В сложных клинических случаях для уточнения диагноза (в случае невозможности установления диагноза, включая распространенность онкологического процесса и стадию заболевания) в целях проведения оценки, интерпретации и описания результатов врач-онколог организует направление:
цифровых изображений, полученных по результатам патоморфологических исследований, в патолого-анатомическое бюро (отделение) четвертой группы (референс-центр) путем информационного взаимодействия, в том числе с применением телемедицинских технологий при дистанционном взаимодействии медицинских работников между собой;
цифровых изображений, полученных по результатам лучевых методов исследований, в дистанционный консультативный центр лучевой диагностики, путем информационного взаимодействия, в том числе с применением телемедицинских технологий при дистанционном взаимодействии медицинских работников между собой;
биопсийного (операционного) материала для повторного проведения патоморфологических, иммуногистохимических, и молекулярно-генетических исследований: в патолого-анатомическое бюро (отделение) четвертой группы (референс-центр), а также в молекулярно-генетические лаборатории для проведения молекулярно-генетических исследований.
Тактика лечения устанавливается консилиумом врачей, включающим врачей-онкологов, врача-радиотерапевта, врача-нейрохирурга (при опухолях нервной системы) медицинской организации, в составе которой имеются отделения хирургических методов лечения злокачественных новообразований, противоопухолевой лекарственной терапии, радиотерапии (далее – онкологический консилиум), в том числе онкологическим консилиумом, проведенным с применением телемедицинских технологий, с привлечением при необходимости других врачей-специалистов.
Диспансерное наблюдение врача-онколога за пациентом с выявленным онкологическим заболеванием устанавливается и осуществляется в соответствии с порядком диспансерного наблюдения за взрослыми с онкологическими заболеваниями.
С целью учета информация о впервые выявленном случае онкологического заболевания направляется в течение 3 рабочих дней врачом-онкологом медицинской организации, в которой установлен соответствующий диагноз, в онкологический диспансер или организацию субъекта Российской Федерации, исполняющую функцию регистрации пациентов с впервые выявленным злокачественным новообразованием, в том числе с применением единой государственной информационной системы в сфере здравоохранения. В случае подтверждения у пациента наличия онкологического заболевания информация об уточненном диагнозе направляется из онкологического диспансера или организации субъекта Российской Федерации, исполняющей функции регистрации пациентов с впервые выявленном злокачественным новообразованием, в медицинскую организацию, осуществляющую диспансерное наблюдение пациента
Специализированная, в том числе высокотехнологичная, медицинская помощь в медицинских организациях, оказывающих медицинскую помощь взрослому населению при онкологических заболеваниях, оказывается по медицинским показаниям, предусмотренным положением об организации оказания специализированной, в том числе высокотехнологичной, медицинской помощи.
Специализированная, за исключением высокотехнологичной, медицинская помощь в медицинских организациях, подведомственных федеральным органам исполнительной власти, оказывается по медицинским показаниям, предусмотренным порядком направления пациентов в медицинские организации и иные организации, подведомственные федеральным органам исполнительной власти, для оказания специализированной (за исключением высокотехнологичной) медицинской помощи, предусмотренного в приложении к положению об организации оказания специализированной, в том числе высокотехнологичной, медицинской помощи. В случае если в реализации Программы принимают участие несколько федеральных медицинских организаций, оказывающих специализированную медицинскую помощь при заболеваниях, состояниях (группе заболеваний, состояний), соответствующих заболеваниям, состояниям (группе заболеваний, состояний) пациента, лечащий врач обязан проинформировать пациента (законного представителя пациента) о возможности выбора федеральной медицинской организации, в том числе о возможных сроках ожидания специализированной медицинской помощи, которые могут превышать сроки ожидания, установленные программой государственных гарантий бесплатного оказания гражданам медицинской помощи.
Сроки ожидания оказания специализированной (за исключением высокотехнологичной) медицинской помощи не должны превышать сроков, установленных в программе государственных гарантий бесплатного оказания гражданам медицинской помощи, утверждаемой Правительством Российской Федерации.
При наличии у пациента с онкологическим заболеванием медицинских показаний для проведения медицинской реабилитации врач-онколог организует ее проведение в соответствии с порядком организации медицинской реабилитации взрослых.
При наличии у пациента с онкологическим заболеванием медицинских показаний к санаторно-курортному лечению врач-онколог организует его в соответствии порядком организации санаторно-курортного лечения.
Паллиативная медицинская помощь пациенту с онкологическими заболеваниями оказывается в соответствии с положением об организации оказания паллиативной медицинской помощи, включая порядок взаимодействия медицинских организаций, организаций социального обслуживания и общественных объединений, иных некоммерческих организаций, осуществляющих свою деятельность в сфере охраны здоровья.
При подозрении и (или) выявлении у пациента онкологического заболевания в ходе оказания ему скорой медицинской помощи его переводят или направляют в медицинские организации, оказывающие медицинскую помощь пациентам с онкологическими заболеваниями, для определения тактики ведения и необходимости применения дополнительно других методов специализированного противоопухолевого лечения.
Показаниями для госпитализации в медицинскую организацию в экстренной или неотложной форме являются:
1) наличие осложнений онкологического заболевания, требующих оказания ему специализированной медицинской помощи в экстренной и неотложной форме;
2) наличие осложнений лечения онкологического заболевания (хирургическое вмешательство, ЛТ, лекарственная терапия и т.д.), требующих оказания ему специализированной медицинской помощи в экстренной и неотложной форме.
Показаниями для госпитализации в медицинскую организацию в плановой форме являются:
1) необходимость выполнения сложных интервенционных диагностических медицинских вмешательств, а также проведение эндоскопических исследований при невозможности выполнить их амбулаторно, требуют последующего наблюдения в условиях круглосуточного или дневного стационара;
2) наличие показаний к специализированному противоопухолевому лечению (хирургическое вмешательство, ЛТ, в том числе контактная, ДЛТ и другие виды ЛТ, лекарственная терапия и др.), требующему наблюдения в условиях круглосуточного или дневного стационара.
Показаниями к выписке пациента из медицинской организации являются:
1) завершение курса лечения или одного из этапов оказания специализированной, в том числе высокотехнологичной, медицинской помощи в условиях круглосуточного или дневного стационара при условии отсутствия осложнений лечения, требующих медикаментозной коррекции и/или медицинских вмешательств в стационарных условиях;
2) отказ пациента или его законного представителя от специализированной, в том числе высокотехнологичной, медицинской помощи в условиях круглосуточного или дневного стационара, установленной консилиумом медицинской организации, оказывающей онкологическую помощь при условии отсутствия осложнений основного заболевания и/или лечения, требующих медикаментозной коррекции и/или медицинских вмешательств в стационарных условиях;
3) в случаях несоблюдения пациентом предписаний или правил внутреннего распорядка лечебно-профилактического учреждения, если это не угрожает жизни пациента и здоровью окружающих;
4) необходимость перевода пациента в другую медицинскую организацию по соответствующему профилю оказания медицинской помощи.
Заключение о целесообразности перевода пациента в профильную медицинскую организацию осуществляется после предварительной консультации по предоставленным медицинским документам и/или предварительного осмотра пациента врачами-специалистами медицинской организации, в которую планируется перевод.
Профилактика
Профилактика и диспансерное наблюдение, медицинские показания и противопоказания к применению методов профилактики
-
Пациентам рекомендуется отказ от курения, как от активного, так и от пассивного, c целью профилактики возникновения РЛ. Существует прямо пропорциональная зависимость между количеством сигарет, выкуриваемых за день, и риском возникновения РЛ. Пассивное курение повышает риск развития РЛ на 20-30% [7, 12].
Уровень убедительности рекомендаций – С (уровень достоверности доказательства – 5).
Комментарий: Курение ассоциировано с худшей общей и онкологической выживаемостью. Продолжение табакокурения пациентами после постановки диагноза рака легкого негативно влияет на их общую выживаемость и отрицательно влияет на результаты противоопухолевой терапии. Табакокурение достоверно повышает уровень послеоперационных осложнений и смертности таких пациентов. Табакокурение увеличивает риск осложнений, связанных с лучевой терапией, достоверно снижает ответ на проводимую терапию. Табакокурение, вероятно, изменяет метаболизм и эффективность химио- и таргетной терапии [290].
-
Рекомендуется пациентам своевременное лечение заболеваний легких (например, хроническая обструктивная болезнь легких), которые могут повышать риск возникновения рака легкого [7, 12].
Уровень убедительности рекомендаций – С (уровень достоверности доказательства – 5).
-
Рекомендуется использовать современные средства защиты лицам, контактирующим с веществами, обладающими канцерогенным действием: асбестом, хромом, никелем, кадмием, мышьяком, дизельным топливом и прочими с целью первичной профилактики [7, 12].
Уровень убедительности рекомендаций – С (уровень достоверности доказательства – 5).
-
Рекомендуется соблюдать следующую периодичность наблюдения врачом-онкологом (прием (осмотр, консультация) врача-онколога первичный/повторный) пациентов в удовлетворительном состоянии после радикального лечения РЛ: каждые 3 мес в течение первых 3 лет и каждые 6 мес в течение 4-го и 5-го годов. Применяются следующие методы наблюдения: физикальный осмотр, ультразвуковое исследование органов брюшной полости (комплексное), забрюшинного пространства, лимфатических узлов и рентгенография лёгких или КТ головного мозга с в/в контрастированием, МРТ головного мозга с контрастированием, сцинтиграфия костей всего тела проводятся 1 раз в год. Через 5 лет после операции обследование проходят раз в год [12].
Уровень убедительности рекомендаций – С (уровень достоверности доказательства – 5).
-
Не рекомендуется проведение ПЭТ-КТ в качестве метода наблюдения пациентов [7, 12].
Уровень убедительности рекомендаций – С (уровень достоверности доказательства – 5).
-
Пациентам с МРЛ, которым не было выполнено профилактическое облучение головного мозга, рекомендуется проведение МРТ головного мозга каждые 3-4 мес в течение первых 2 лет [12].
Уровень убедительности рекомендаций – С (уровень достоверности доказательств – 5).
Комментарий: задачей наблюдения является раннее выявление прогрессирования заболевания с целью раннего начала ХТ или хирургического удаления резектабельных метастатических очагов, рецидивных опухолей.
1. Профилактика и лечение осложнений злокачественных опухолей и противоопухолевой лекарственной терапии
-
При проведении противоопухолевой лекарственной терапии препаратами с эметогенным побочным действием пациентам рекомендуется проведение профилактики и лечения тошноты и рвоты [1, 2].
Уровень убедительности рекомендаций – С (уровень достоверности доказательств – 5).
Комментарии: Принципы диагностики, профилактики и лечения тошноты и рвоты при проведении противоопухолевой лекарственной терапии изложены в Практических Рекомендациях Российского общества клинической онкологии по профилактике и лечению осложнений злокачественных опухолей и противоопухолевой лекарственной терапии: Владимирова Л.Ю. и соавт. Тошнота и рвота [3]. https://rosoncoweb.ru/standarts/?chapter=nausea_vomiting
-
У пациентов с метастатическим поражением костей рекомендуется профилактика и лечение костных осложнений [4].
Уровень убедительности рекомендаций – С (уровень достоверности доказательств – 5).
Комментарии: Принципы диагностики, профилактики и лечения костных осложнений изложены в Практических Рекомендациях Российского общества клинической онкологии по профилактике и лечению осложнений злокачественных опухолей и противоопухолевой лекарственной терапии: Багрова С.Г. и соавт. Патология костной ткани [5]. https://rosoncoweb.ru/standarts/?chapter=bone_pathology
-
Пациентам с факторами риска развития тромбоэмболических осложнений рекомендуется профилактика и лечение венозных тромбоэмболических осложнений [6-8].
Уровень убедительности рекомендаций – С (уровень достоверности доказательств – 5).
Комментарии: Принципы диагностики, профилактики и лечения венозных тромбоэмболических осложнений изложены в Практических Рекомендациях Российского общества клинической онкологии по профилактике и лечению осложнений злокачественных опухолей и противоопухолевой лекарственной терапии: Сомонова О.В. и соавт. Тромбоэмболические осложнения [9]. https://rosoncoweb.ru/standarts/?chapter=thromboembolism
-
При проведении противоопухолевой лекарственной терапии пациентам рекомендуется профилактика и лечение фебрильной нейтропении и инфекционных осложнений [10-12].
Уровень убедительности рекомендаций – С (уровень достоверности доказательств – 5).
Комментарии: Детальный алгоритм диагностики, профилактики и лечения фебрильной нейтропении и инфекционных осложнений, принципы антибактериальной терапии изложены в Практических Рекомендациях Российского общества клинической онкологии по профилактике и лечению осложнений злокачественных опухолей и противоопухолевой лекарственной терапии: Сакаева Д.Д. и соавт. Практические рекомендации по диагностике и лечению фебрильной нейтропении [13]. https://rosoncoweb.ru/standarts/?chapter=febrile_neutropenia
-
При проведении противоопухолевой лекарственной терапии пациентам рекомендуется коррекция гепатотоксичности [14, 15].
Уровень убедительности рекомендаций – C (уровень достоверности доказательств – 5).
Комментарии: Принципы диагностики, профилактики и лечения гепатотоксичности изложены в Практических Рекомендациях Российского общества клинической онкологии по профилактике и лечению осложнений злокачественных опухолей и противоопухолевой лекарственной терапии: Ткаченко П.Е. и соавт. Гепатотоксичность [16]. https://rosoncoweb.ru/standarts/?chapter=hepatotoxicity
-
При проведении пациентам противоопухолевой лекарственной терапии рекомендуется профилактика и лечения кардиоваскулярных осложнений [8, 9].
Уровень убедительности рекомендаций – C (уровень достоверности доказательств – 5).
Комментарии: Принципы диагностики, профилактики и лечения сердечно-сосудистых осложнений при проведении противоопухолевой терапии изложены в Практических Рекомендациях Российского общества по профилактике и лечению осложнений злокачественных опухолей и противоопухолевой лекарственной терапии: Виценя М.В. и соавт. Кардиоваскулярная токсичность [21]. https://rosoncoweb.ru/standarts/?chapter=cardiovascular_toxicity
-
При проведении противоопухолевой лекарственной терапии пациентам рекомендуется профилактика и лечение дерматологических реакций [8, 9].
Уровень убедительности рекомендаций – C (уровень достоверности доказательств – 5).
Комментарии: Принципы диагностики, профилактики и лечения кожных осложнений изложены в Практических Рекомендациях Российского общества клинической онкологии по профилактике и лечению осложнений злокачественных опухолей и противоопухолевой лекарственной терапии: Королева И. А. и соавт. Дерматологические реакции [23]. https://rosoncoweb.ru/standarts/?chapter=dermatological_reactions
-
Для поддержания метаболических резервов организма онкологического пациента и повышения его устойчивости к лечению (хирургическому, лекарственному, лучевому) рекомендована нутритивная поддержка. Выбор метода нутритивной поддержки определяется различными видами нарушений питания у пациента. Может быть рекомендована установка назогастральной, назоинтестинальной, чрескожной, эндоскопической, лапароскопической, лапаротомной стомы, эндоскопическое стентирование при опухолевом стенозе, паллиативная лучевая терапия [8, 9].
Уровень убедительности рекомендаций – C (уровень достоверности доказательств – 5).
Комментарии: Принципы проведения нутритивной поддержки представлены в Практических рекомендациях Российского общества клинической онкологии по профилактике и лечению осложнений злокачественных опухолей и противоопухолевой лекарственной терапии: Сытов А.В. и соавт. Нутритивная поддержка [26]. https://rosoncoweb.ru/standarts/?chapter=nutritional_support
-
При проведении противоопухолевой лекарственной терапии пациентам рекомендуется профилактика и лечение нефротоксичности [8, 9].
Уровень убедительности рекомендаций – С (уровень достоверности доказательств – 5).
Комментарии: Детальный алгоритм диагностики, профилактики и лечения нефротоксичности представлен в Практических рекомендациях Российского общества клинической онкологии по профилактике и лечению осложнений злокачественных опухолей и противоопухолевой лекарственной терапии: Громова Е.Г. и соавт. Нефротоксичность [30]. https://rosoncoweb.ru/standarts/?chapter=nephrotoxicity
-
При проведении противоопухолевой лекарственной терапии пациентам рекомендуется профилактика и лечение иммуноопосредованных нежелательных явлений [8, 9].
Уровень убедительности рекомендаций – C (уровень достоверности доказательств – 5).
Комментарии: Детальный алгоритм диагностики, профилактики и лечения иммуноопосредованных нежелательных явлений изложен в Практических Рекомендациях Российского общества клинической онкологии по профилактике и лечению осложнений злокачественных опухолей и противоопухолевой лекарственной терапии: Новик А.В., Проценко С.А. и соавт. Иммуноопосредованные нежелательные явления [35]. https://rosoncoweb.ru/standarts/?chapter=immunerelated_adverse_events
-
При проведении противоопухолевой лекарственной терапии пациентам рекомендуется профилактика и лечение мукозитов [8, 9].
Уровень убедительности рекомендаций – C (уровень достоверности доказательств – 5).
Комментарии: Детальный алгоритм диагностики, профилактики и лечения мукозитов изложен в Практических Рекомендациях Российского общества клинической онкологии по профилактике и лечению осложнений злокачественных опухолей и противоопухолевой лекарственной терапии: Семиглазова Т.Ю. и соавт. Мукозиты [38]. https://rosoncoweb.ru/standarts/?chapter=mucositis
-
Пациентам рекомендуется лечение анемии, которая возникает как симптом злокачественного новообразования и как нежелательное явление при проведении противоопухолевой лекарственной терапии [8, 9].
Уровень убедительности рекомендаций – C (уровень достоверности доказательств – 5).
Комментарии: Порядок и принципы профилактики и лечения анемии соответствуют принципам, изложенным в клинических рекомендациях «Анемия при злокачественных новообразованиях» (ID: КР624, год утверждения 2024, www.cr.rosminzdrav.ru) и в Практических Рекомендациях Российского общества клинической онкологии по профилактике и лечению осложнений злокачественных опухолей и противоопухолевой лекарственной терапии: Орлова Р.В. и соавт. Анемия [41]. https://rosoncoweb.ru/standarts/?chapter=anemia
-
При проведении лечения пациентам рекомендуется лечение синдрома анорексии-кахексии [8, 9].
Уровень убедительности рекомендаций – C (уровень достоверности доказательств – 5).
Комментарии: Детальный алгоритм диагностики и лечения синдрома анорексии-кахексии изложен в Практических Рекомендациях Российского общества клинической онкологии по профилактике и лечению осложнений злокачественных опухолей и противоопухолевой лекарственной терапии: Сытов А.В. и соавт. Практические рекомендации по лечению синдрома анорексии-кахексии у онкологических больных [43]. https://rosoncoweb.ru/standarts/?chapter=anorexia-cachexia
-
При проведении пациентам цикловой противоопухолевой лекарственной терапии с включением непрерывных длительных (свыше 6 часов) инфузий противоопухолевых препаратов (доксорубицина** и т.д.) или при неудовлетворительном состоянии периферических вен рекомендуется использование центрального венозного доступа и инфузионных помп [8, 9].
Уровень убедительности рекомендаций – C (уровень достоверности доказательств – 5).
Комментарии: Выбор варианта центрального доступа определяется запланированной длительностью всего курса лечения, предпочтениями пациента, анатомическими особенностями. При длительных (свыше 3 месяцев) курсах терапии наиболее удобным является имплантация подкожной венозной порт-системы. При меньших сроках альтернативой может служить периферически имплантируемый центральный венозный катетер. Принципы использования центрального венозного доступа изложены в Практических Рекомендациях Российского общества клинической онкологии по профилактике и лечению осложнений злокачественных опухолей и противоопухолевой лекарственной терапии: Исянгулова А.З. и соавт. Центральный венозный доступ [45].https://rosoncoweb.ru/standarts/?chapter=central_venous_access
-
При проведении противоопухолевой лекарственной терапии пациентам рекомендуется профилактика и лечение экстравазатов противоопухолевых препаратов. При планировании противоопухолевой лекарственной терапии важен выбор сосудистого доступа для профилактики экстравазации противоопухолевых препаратов [8, 9].
Уровень убедительности рекомендаций – С (уровень достоверности доказательств – 5).
Комментарии: Алгоритмы выбора сосудистого доступа, профилактики, диагностики и лечения эксравазации изложены в Практических Рекомендациях Российского общества клинической онкологии по профилактике и лечению осложнений злокачественных опухолей и противоопухолевой лекарственной терапии: Буйденок Ю.В. и соавт. Экстравазация противоопухолевых препаратов [47]. https://rosoncoweb.ru/standarts/?chapter=extravasation_antitumor_drugs
-
При проведении противоопухолевого лечения пациентам рекомендуется лечение хронического болевого синдрома [8, 9].
Уровень убедительности рекомендаций – C (уровень достоверности доказательств – 5).
Комментарии: Алгоритмы диагностики и лечения хронического болевого синдрома у онкологических больных изложены в Практических Рекомендациях Российского общества клинической онкологии по профилактике и лечению осложнений злокачественных опухолей и противоопухолевой лекарственной терапии: Когония Л.М. и соавт. Хронический болевой синдром [49]. https://rosoncoweb.ru/standarts/?chapter=chronic_pain_syndrome
-
При проведении противоопухолевой лекарственной терапии пациентам рекомендуется профилактика и лечение инфузионных реакций [8, 9].
Уровень убедительности рекомендаций – С (уровень достоверности доказательств – 5).
Комментарии: Алгоритмы профилактики, диагностики и лечения инфузионных реакций изложены в Практических Рекомендациях Российского общества клинической онкологии по профилактике и лечению осложнений злокачественных опухолей и противоопухолевой лекарственной терапии: Орлова Р.В. и соавт. Инфузионные реакции [51]. https://rosoncoweb.ru/standarts/?chapter=infusion_reactions
-
При проведении терапии пациентам рекомендуется мониторинг и лечение реактивации/обострения хронических вирусных гепатитов [8, 9].
Уровень убедительности рекомендаций – C (уровень достоверности доказательств – 5).
Комментарии: Принципы мониторинга и лечебной тактики у онкологических пациентов с хроническим вирусным гепатитом изложены в Практических Рекомендациях Российского общества клинической онкологии по профилактике и лечению осложнений злокачественных опухолей и противоопухолевой лекарственной терапии: Феоктистова П.С. и соавт. Хронические вирусные гепатиты [53]. https://rosoncoweb.ru/standarts/?chapter=chronic_viral_hepatitis
При проведении противоопухолевой лекарственной терапии пациентам рекомендуется профилактика и лечение неврологических осложнений [8, 9].
Уровень убедительности рекомендаций – C (уровень достоверности доказательств – 5).
Комментарии:
Принципы диагностики, профилактики и лечения неврологических осложнений противоопухолевой терапии изложены в Практических Рекомендациях Российского общества клинической онкологии по профилактике и лечению осложнений злокачественных опухолей и противоопухолевой лекарственной терапии: Латипова Д.Х. и соавт. Неврологические осложнения [55]. https://rosoncoweb.ru/standarts/?chapter=neurological_complication
-
При проведении противоопухолевой гормональной терапии пациентам рекомендуется профилактика и лечение гормоноопосредованных побочных явлений [8, 9].
Уровень убедительности рекомендаций – C (уровень достоверности доказательств – 5).
Комментарии: Принципы диагностики, профилактики и лечения гормоноопосредованных побочных явлений изложены в Практических Рекомендациях Российского общества клинической онкологии по профилактике и лечению осложнений злокачественных опухолей и противоопухолевой лекарственной терапии: Стенина М.Б. и соавт. Гормоноопосредованные побочные явления [57]. https://rosoncoweb.ru/standarts/?chapter=hormone-mediated_side_events
-
При проведении терапии пациентам рекомендуется профилактика и лечение тромбоцитопении, индуцированной противоопухолевой лекарственной терапией [8, 9].
Уровень убедительности рекомендаций – C (уровень достоверности доказательств – 3).
Комментарии: детальный алгоритм диагностики и лечения тромбоцитопении изложен в Практических Рекомендациях Российского общества клинической онкологии по профилактике и лечению осложнений злокачественных опухолей и противоопухолевой лекарственной терапии: Рыков И.В. и соавт. Тромбоцитопения. https://rosoncoweb.ru/standarts/?chapter=thrombocytopenia
Информация
Источники и литература
-
Клинические рекомендации Ассоциации онкологов России
- Давыдов М.И., Полоцкий Б.Е. Рак легкого. М.: Радикс, 1994. 2. Трахтенберг А.Х., Чиссов В.И. Клиническая онкопульмонология. М.: ГЭОТАР-Медиа, 2000. 3. The health consequences of smoking: a report of the Surgeon General. Доступно по: https://www.hhs.gov/surgeongeneral/reports-and-publications/tobacco/consequences- 4. smokingfactsheet/index.html. 5. Под ред. А.Д. Каприна, В.В. Старинского, А.О. Шахзадовой. Состояние онкологической помощи населению России в 2022 году. − М.: МНИОИ им. П.А. Герцена − филиал ФГБУ «НМИЦ радиологии» Минздрава России, 2022. − илл. – 239 с. Доступно по: https://oncology-association.ru/wp-content/uploads/2023/08/sop-2022-el.versiya_compressed.pdf 6. Stahel R., Peters S., Garassino M. Thoracic tumours essentials for clinicians. ESMO Press, 2014. 7. WHO Classification of Tumours Editorial Board. Thoracic tumours. Lyon (France): International Agency for Research on Cancer; 2021. (WHO classification of tumours series, 5th ed.; vol. 5). 8. The AJCC Cancer staging system. 9thmanual. Eight ed. Springer, 20242017. 9. Методическое пособие "Рак легкого", Кононец П.В., 2014, с.45 10. Рак легкого / Под ред. К. К. Лактионова и В. В. Бредера. 2-е изд., испр. и доп. - М.: ГРАНАТ, 2021. - 192 с. 11. Grunnet M., Sorensen J.B., Carcinoembrionic antigen (CEA) as a tumor marker in lung cancer. Lung Cancer 2012;76:138–43. 12. Planchard D., Popat S., Kerr R. et al. Metastatic non-small-cell lung cancer: ESMO clinical practiceguidelines for diagnosis, treatment and follow-up. Ann of Oncology 2018;29(Suppl. 4):192–234. 13. NCCN Guidelines. Non-small cell lung cancer, version 3.2023. Available at https://www.nccn.org/professionals/physician_gls/pdf/nscl.pdf. 14. Travis D.W., Brambilla E., Burke A.P. et al. Classification of tumours of the lung, pleura, thymusand heart. Lyon: IARC Press, 2015. 15. Lung cancer. Ed. by F.V. Fossella, J.B. Putnam, R. Komaki. NewYork: Springer, 2003. 16. Schrump D.S., Carter D., Kelsey C.R. et al. Non-small cell lung cancer. In: DeVita, Hellman, and Rosenberg cancer; prinsiples and practice of oncology. Ed. by V.T. DeVita Jr, T.S. Lawrence, S.A. Rosenberg et al. Philadelphia: Lippincott Williams and Wilkins, 2011. 17. Трахтенберг А.Х., Чиссов В.И., Франк Г.А. Нейроэндокринные опухоли легких. М.: Практическая медицина, 2012. 18. Аллахвердиев А.К., Давыдов М.М. Торакоскопическая лобэктомия с медиастинальной лимфодиссекцией стандарт в хирургическом лечении больных немелкоклеточным раком легкого Т1–2N0М0. Вопросы онкологии 2015;61(3):413–7. 19. Higuchi M., Yaginuma H., Yonechi A. et al. Long-term outcomes after video-assisted thoracicsurgery (VATS) lobectomy versus lobectomy via open thoracotomy for clinical stage Ia non-small cell lung cancer. J Cardiothorac Surg 2014;9:88–92. 20. Lindberg K., Nyman J., Riesenfeld Kallskog V. et al. Long-term of a results of prospective trialphase II of medically inoperable stage I NSCLC treated with SBRT – the Nordic experience. Acta Oncol 2015;54:1096–104. 21. Zhang T., Guo Q., Zhang Y. et al. Meta-analysis of adjuvant chemotherapy versus surgery alone inT2aN0 stage IB non-small cell lung cancer. J Can Res Ther 2018;14:139–44. 22. Winton T., Livingston R., Johnson D. et al. Vinorelbine plus cisplatinvs observation in resectednon-small-cell lung cancer. N Engl J Med 2005;352:2589–97. 23. Arriagada R., Dunant A., Pignon J.P. Long-term results of the international adjuvant lung cancertrial evaluating adjuvant Cisplatin-based chemotherapy in resected lung cancer. J Clin Oncol. 2010;28(1):35–42. doi: 10.1200/JCO.2009.23.2272 24. NSCLC Meta-analyses Collaborative Group. Adjuvant chemotherapy, with or without postoperative radiotherapy, in operable non-small-cell lung cancer: two meta-analyses of individual patient data. Lancet 2010;375(9722):1267–77. 25. Aureperin A., Le Pechoux C., Rolland E. et al. Meta-analysis of concomitant versus sequential radiochemotherapy in locally advanced non-small cell lung cancer. J Clin Oncol 2010;28:2181–90. 26. Tsitsias T., Boulemden A., Ang K. et al. The N2 paradox: similar outcomes of pre- and postoperatively identified single-zone N2a positive non-small-cell lung cancer. J Eur Cardiothorac Surg 2014;45:882–7. 27. Scagliotti G.V., Pastorino U., Vansteenkiste J.F. et al. Randomized phase III study of surgery aloneor surgery plus preoperative cisplatin and gemcitabine in stages IB to IIIA non-small-cell lung cancer. J Clin Oncol 2012;30:172–8. 28. Usami N., Yokoi K., Hasegawa Y. et al. Phase II study of carboplatin and gemcitabine as adjuvantchemotherapy in patients with completely resected non-small cell lung cancer: a report from the Central Japan Lung Study Group, CJLSG 0503 trial. Int J Clin Oncol 2010;15:583–7. 29. Pérol M., Chouaid C., Pérol D. et al. Randomized, phase III study of gemcitabine or erlotinib maintenance therapy versus observation, with predefined second-line treatment, after cisplatin-gemcitabine induction chemotherapy in advanced non-small-cell lung cancer. J Clin Oncol 2012;30:3516–24. 30. Gilligan D., Nicolson M., Smith I. et al. Preoperative chemotherapy in patients with resectablenon-small cell lung cancer: results of the MRC LU22/NVALT2/EORTC 08012 multicentre randomised trial and update of systematic review. The Lancet 2007;369(9577):1929–37. doi: 10.1016/S01406736(07)60714-4. 31. Strauss G.M., Herndon III J.E., Maddaus M.A. et al. Adjuvant paclitaxel plus carboplatin compared with observation in stage IB non-small cell lung cancer: CALGB 9633 with the Cancer and Leukemia Group B, Radiation Therapy Oncology Group, and North Central Cancer Treatment Group Study Groups. J Clin Oncol 2008;26:5043–51. 32. Fossella F., Pereira J.R., von Pawel J. et al. Randomized, multinational, phase III study of docetaxel plus platinum combinations versus vinorelbine plus cisplatin for advanced non-small-cell lung cancer: the TAX 326 study group. J Clin Oncol 2003;21:3016–24. 33. Burdett S., Rydzewska L., Tierney J. et al. Postoperative radiotherapy for non-small cell lungcancer. Cochrane Database Syst Rev 2016;10(10):CD002142. doi: 10.1002/ 14651858.CD002142.pub4. 34. Arriagada R., Bergman B., Dunant A. et al. International Adjuvant Lung Cancer Trial CollaborativeGroup. Cisplatin-based adjuvant chemotherapy in patients with completely resected non-small-cell lung cancer. N Engl J Med 2004;350(4): 351–60. 35. Kreuter M., Vansteenkiste J., Fishcer J.R. et al. Randomized phase 2 trial on refinement of earlystage NSCLC adjuvant chemotherapy with cisplatin and pemetrexed versus cisplatin and vinorelbine: the TREAT study. Ann Oncol 2013;24:986–92. 36. Curran W.J., Paulus R., Langer C.J. et al. Sequential vs concurrent chemoradiation for stage IIInon-small-cell lung cancer randomized phase III trial RTOG 9410. J Natl Cancer Inst 2011;103:1452– 60. 37. Pignon J.P., Tribodet H., Scagliotti G.V. et al. Lung adjuvant cisplatin evaluation: a pooled analysisby the LACE Collaborative Group. J Clin Oncol 2008;26(21):3552–9. 38. Gridelli С., Chen T., Ko A. et al. nab-Paclitaxel/carboplatin in elderly patients with advanced squamous non-small cell lung cancer: a retrospective analysis of a Phase III trial. Drug Des Devel Ther 2018;12:1445–51. doi: 10.2147/DDDT.S155750. 39. Choy H., Gerber D.E., Bradley J.D. et al. Concurrent pemetrexed and radiation therapy in thetreatment of patients with inoperable stage III non-small cell lung cancer: a systematic review of completed and ongoing studies. Lung Cancer 2015;87:232–40. 40. Senan S., Brade A., Wang L.H. et al. PROCLAIM: randomized phase III trial of pemetrexedcisplatin or etoposide-cisplatin plus thoracic radiation therapy followed by consolidation chemotherapy in locally advanced nonsquamous non-small-cell lung cancer. J Clin Oncol 2016;34:953–62. 41. Albain K.S., Crowley J.J., Turrisi A.T. III et al. Concurrent cisplatin, etoposide, and chest radiotherapy in pathologic stage IIIB non-small-cell lung cancer: a Southwest Oncology Group Phase II Study, SWOG 9019. J Clin Oncol 2002;20:3454–60. 42. Bradley J.D., Paulus R., Komaki R. et al. Standard-dose versus high-dose conformal radiotherapywith concurrent and consolidation carboplatin plus paclitaxel with or without cetuximab for patients with stage IIIA or IIIB non-small-cell lung cancer (RTOG 0617): a randomised, two-by-two factorial phase 3 study. Lancet Oncol 2015;16:187–99. 43. Antonia S.J., Villegas A., Daniel D. et al. Durvalumab after chemoradiotherapy in stage III nonsmall-cell lung cancer. N Engl J Med 2017;377(20):1919–29. 44. Masters G.A., Temin S., Azzoli C.G. et al. Systemic therapy for stage IV non-small cell lung cancer. American Society of Clinical Oncology clinical practice guideline update. J Clin Oncol 2015;33:3488–515. 45. Kerr K.M., Bubendorf L., Edelman M.J. et al. Second ESMO consensus conference on lung cancer: pathology and molecular biomarkers for non-small-cell lung cancer. Ann Oncol 2014;25:1681– 90. 46. Rosell R., Carcereny E., Gervais R. et al. Erlotinib versus standard chemotherapy as first-linetreatment for European patients with advanced EGFR mutation-positive non-small-cell lung cancer (EURTAC): a multicentre, open-label, randomised phase 3 trial. Lancet Oncol 2012;13:239–46. 47. Yang J.C., Wu Y.I., Shuler M. et al. Afatinib versus cisplatin-based chemotherapy for EGFRmutation- positive lung adenocarcinoma LUX-Lung 3 and LUX-Lung 6): analysis of overall survival data from two randomized, phase 3 trials. Lancet Oncol 2015;16:141–51. 48. Soria J.C., Ohe Y., Vansteenkiste J. et al. Osimertinib in untreated EGFR mutated advanced nonsmall-cell lung cancer. N Engl J Med 2018;378:113–25. 49. Solomon B.J., Mok T., Kim D.W. et al. First-line crisotinib versus chemotherapy in ALK-positivelung cancer. N Engl J Med 2013;371:2167–77. 50. Soria J.C., Tan D.S.W., Chiari R. et al. First-line ceritinib versus platinum-based chemotherapy inadvanced ALK-rearranged non-small-cell lung cancer (ASCEND 4): a randomized, open-label, phase 3 study. Lancet 2017;389:917–29. 51. Camidge D.R. Updated efficacy and safety data from the global phase III ALEX global study ofalectinib (ALC) versus crizotinib (CZ) in untreated advanced ALK+ NSCLC. J Clin Oncol 2018;35(Suppl):9064.89
Информация
Список сокращений
ALK – (anaplastic lymphoma kinase) киназа анапластической лимфомы
AUC – (area under curve) площадь под фармакологической кривой «концентрация – время» (расчет дозы карбоплатина** по площади под фармакологической кривой производится по формуле Калверта (Calvert, 1989): доза карбоплатина**, мг = AUC × (клиренс креатинина + 25)
BRAF – серин-треонинкиназы B-raf
ECOG PS – (Eastern Cooperative Oncology Group Performance Status) шкала оценки общего состояния пациента Восточной объединенной онкологической группы
EGFR – (epidermal growth factor receptor) рецептор эпидермального фактора роста
EUS/EBUS – (esophageal/endobronchial ultrasound) трансэзофагеальная/трансбронхиальная сонография (А04.11.003 – эндосонография средостения чреспищеводная) PD1/PD-L1 – (programmed cell death 1/programmed cell death 1 ligand) мембранный белок запрограммированной смерти клеток/его лиганд
RUSSCO – (Russian Society of Clinical Oncology) Российское общество клинической онкологии
MEK – (mitogen-activated protein kinase) внутриклеточная сигнальная молекула протеинкиназа, также известная как MAPK/ERK-киназа (митоген-активированная протеинкиназа)
SCC – (squamous cell carcinoma antigen) антиген плоскоклеточного рака TNM – (от tumor, nodus и metastasis) международная классификация стадий развития раковых опухолей
АЛТ – аланинаминотрансфераза
АСТ – аспартатаминотрансфераза
АТХ – Анатомо-терапевтическо-химическая классификация
АЧТВ – активированное частичное тромбопластиновое время
БОС-терапия – терапия с биологически обратной связью
в/в – внутривенно
ВОЗ – Всемирная организация здравоохранения
Г-КСФ – гранулоцитарные колониестимулирующие факторы (АТХ: Колониестимулирующие факторы)
ГКС – глюкокортикоиды
ДЛТ – дистанционная лучевая терапия
ИМТ – индекс массы тела
ИТ – иммунная терапия (иммунотерапия)
КТ – компьютерная томография
ЛТ – лучевая терапия
МНО – международное нормализованное отношение
МРЛ – мелкоклеточный рак легкого
МРТ – магнитно-резонансная томография
МТ – масса тела
НМРЛ – немелкоклеточный рак легкого
НПВП – нестероидные противовоспалительные и противоревматические препараты
ПЭТ-КТ – позитронная эмиссионная томография, совмещенная с компьютерной томографией с туморотропными радиофармпрепаратами (РФП)
РОД – разовая очаговая доза
СОД – суммарная очаговая доза
УДД – уровень достоверности доказательств
УУР – уровень убедительности рекомендаций
ХТ – химиотерапия
** – жизненно необходимые и важнейшие лекарственные препараты
# – препарат, применяющийся не в соответствии с показаниями к применению и противопоказаниями, способами применения и дозами, содержащимися в инструкции по применению лекарственного препарата (off-label – офф-лейбл)
Термины и определения
EGFR (epidermal growth factor receptor) – ген рецептора эпидермального фактора роста
BRAF (rapidly accelerated fibrosarcoma (RAF) family gene В) – ген семейства киназ, идентифицированных в быстро растущих фибросаркомах (ARAF, BRAF, CRAF)
KRAS (Kirsten rat sarcoma virus) – ген, гомологичный гену вируса саркомы крыс типа Kirsten (семейство генов RAS – KRAS, NRAS, HRAS)
ALK (anaplastic lymphoma kinase) – ген киназы анапластической лимфомы
ROS1 (homolog of RNA tumor virus UR2 (University of Rochester tumor virus2)
Of avian Sarcoma type 1) – ген, гомологичный РНК-вирусу птичьей саркомы типа 1
CTLA4 – моноклональное антитело, блокирующее антиген цитотоксических Т-лимфоцитов 4-го типа, также известно как СD152. Выполняет функции рецептора, лигандом служит молекула B7.1 или B7.2.
CYFRA 21-1 – цитокератиновый фрагмент.
PD1/PD-L1 (programmed cell death 1/programmed cell death 1 ligand) – мембранный белок запрограммированной смерти клеток/его лиганд
Компьютерная томография (КТ) – метод получения послойных изображений при сканировании объекта веерообразным пучком рентгеновского излучения.
Магнитно-резонансная томография (МРТ) – метод получения послойных изображений на основе использования ядерного магнитного резонанса и регистрации электромагнитного излучения
Позитронно-эмиссионная томография (ПЭТ) – метод радионуклидной диагностики, основанный на регистрации электромагнитных волн, возникающих при аннигиляции позитронов с электронами
Предреабилитация (prehabilitation) – реабилитация с момента постановки диагноза до начала лечения (хирургического лечения/химиотерапии/лучевой терапии).
ПЭТ-КТ-исследование – одновременное проведение ПЭТ- и КТ-исследования с последующим совмещением полученных изображений
Рак легкого – злокачественное новообразование, берущее начало из эпителиальных клеток легкого.
Рентгенография органов грудной клетки (рентгенография легких) – методика получения проекционного изображения исследуемого объекта при регистрации ослабленного в исследуемом объекте рентгеновского излучения
Сцинтиграфия скелета (сцинтиграфия костей всего тела) – метод радионуклидной диагностики, основанный на введении в организм пациента тропного к костной ткани диагностического радиофармацевтического средства и последующей регистрации его распределения и накопления в скелете с помощью гамма-излучения изотопа, входящего в состав препарата
Ультразвуковая допплерография (ультразвуковая допплерография сосудов (артерий и вен) нижних конечностей) – неинвазивное исследование движущихся объектов с помощью ультразвуковых волн.
Ультразвуковое исследование – метод получения изображений структуры исследуемого объекта в результате регистрации отраженного ультразвукового сигнала.
Этапы реабилитации:
-
I этап – реабилитация в период специализированного лечения основного заболевания (включая хирургическое лечение/химиотерапию/лучевую терапию) в отделениях медицинских организаций по профилю основного заболевания;
-
II этап – реабилитация в ранний восстановительный период течения заболевания, поздний реабилитационный период, период остаточных явлений заболевания в стационарных условиях медицинских организаций (реабилитационных центров, отделений реабилитации);
-
III этап – реабилитация в ранний и поздний реабилитационные периоды, период остаточных явлений заболевания в отделениях (кабинетах) реабилитации, физиотерапии, лечебной физкультуры, рефлексотерапии, мануальной терапии, психотерапии, медицинской психологии, оказывающих медицинскую помощь в амбулаторных условиях, дневных стационарах, а также выездными бригадами на дому (в том числе в условиях санаторно- курортных организаций), кабинетах логопеда (учителя-дефектолога).
Критерии оценки качества медицинской помощи
|
№ п/п |
Критерии качества |
Оценка выполнения |
|
1 |
Выполнена компьютерная томография органов грудной полости (при установлении диагноза) |
Да/нет |
|
2 |
При центральном расположении опухолевого узла в легком или периферическом расположении новообразования, но с наличием «дренирующего» бронха выполнена бронхоскопия (при установлении диагноза) |
Да/нет |
|
3 |
У пациента с 3 и более клинической стадией выполнена магнитно-резонансная томография головного мозга с внутривенным контрастированием и/или компьютерная томография головного мозга с внутривенным контрастированием (при установлении диагноза) |
Да/нет |
|
4 |
У пациента с 3 клинической стадией при подозрении на метастатическое поражение медиастинальных лимфатических узлов проведена морфологическая верификация и/или позитронно-эмиссионная томография, совмещенная с компьютерной томографией (при установлении диагноза) |
Да/нет |
|
5 |
Выполнено ультразвуковое исследование брюшной полости (комплексное) или КТ органов брюшной полости с в/в контрастированием (при установлении диагноза) |
Да/нет |
|
6 |
Есть гистологическое/цитологическое подтверждение диагноза, за исключением пациентов направленных на хирургическое лечение с первой клинической стадией |
Да/нет |
|
7 |
Проведено патолого-анатомическое исследование биопсийного (операционного) материала, при необходимости (для однозначного установления гистологического типа опухоли) с применением иммуногистохимических методов или иммуноцитохимического исследования с моноклональными антителами (при установлении диагноза) |
Да/нет |
|
8 |
У пациента со II клинической стадией выполнена сцинтиграфия костей всего тела, если не было ПЭТ (при установлении диагноза) |
Да/нет |
|
9 |
Выполнено молекулярно-генетическое исследование образца опухоли или плазмы неоперабельного пациента с неплоскоклеточным немелкоклеточным раком легкого для определения активирующих мутаций EGFR, транслокаций ALK и ROS1, мутации BRAF |
Да/нет |
|
10 |
У неоперабельных больных, при отсутствии мутаций EGFR, BRAF или транслокаций ALK и ROS1 с неплоскоклеточным раком, и у всех с плоскоклеточным раком проведено тестирование на определение экспрессии белка PDL1 иммуногистохимическим методом |
Да/нет |
|
11 |
Проведено адекватное хирургическое лечение операбельного рака легкого. Объем – сегментэктомия/лобэктомия/пневмонэктомия (допускается выполнение анатомической сегментэктомии при опухолях размером до 2 см). Выполнена ипсилатеральная медиастинальная лимфодиссекция |
Да/нет |
|
12 |
Выполнено патолого-анатомическое исследование операционного материала, после радикального хирургического лечения. Описаны минимум 6 лимфатических узлов: не менее 3 корневых или бронхопульмональных, не менее 3 – медиастинальных (средостенных) из 3-х разных групп (в том числе минимум 1 лимфатический узел из бифуркационной группы) |
Да/нет |
|
13 |
Проведена адъювантная лекарственная терапия у пациента во всех случаях N+ |
Да/нет |
|
14 |
Проведена неоадъювантная и/или адъювантная лекарственная терапия у пациента с IIIа стадией |
Да/нет |
|
15 |
Проведена химиолучевая терапия у неоперабельного пациента с III стадией |
Да/нет |
|
16 |
Проведена таргетная терапия при наличии выявленной активирующей мутации (EGFR) |
Да/нет |
|
17 |
Проведена таргетная терапия при наличии выявленной активирующей мутации (ALK) |
Да/нет |
|
18 |
Проведена таргетная терапия при наличии выявленной активирующей мутации (ROS1) |
Да/нет |
|
19 |
Проведена таргетная терапия при наличии выявленной активирующей мутации (BRAF) |
Да/нет |
|
20 |
Проведена химиотерапия, и/или иммунотерапия, или химиоиммунотерапии |
Да/нет |
|
21 |
Проведена паллиативная терапия |
Да/нет |
Приложение А1. Состав рабочей группы по разработке и пересмотру клинических рекомендаций
-
Артамонова Елена Владимировна, д.м.н., заведующая отделением лекарственных методов лечения № 1 3 отдела лекарственных методов лечения ФГБУ «НМИЦ онкологии им. Н.Н. Блохина» Минздрава России.
-
Бармин Виталий Валерьевич, к.м.н., доцент, торакальный хирург, руководитель Центра патологии средостения и миастении, заведующий группой миастении отдела торакоабдоминальной онкохирургии МНИОИ им. П.А. Герцена – филиала ФГБУ «НМИЦ радиологии» Минздрава России.
-
Бычков Юрий Маркович, к.м.н., врач-онколог, заведующий дневным стационаром Клиники радиотерапии (Центр лучевой терапии и комбинированных методов лечения) ФГБУ «Российский научный центр рентгенорадиологии» («РНЦРР») Минздрава России.
-
Владимирова Любовь Юрьевна, д.м.н., профессор, руководитель отделения противоопухолевой лекарственной терапии ФГБУ «НМИЦ онкологии» Минздрава России.
-
Жабина Альбина Сергеевна, к.м.н., врач-онколог онкологического химиотерапевтического (противоопухолевой лекарственной терапии) отделения биотерапии ГБУЗ «СПб КНпЦСВМП(о)».
-
Козлов Николай Александрович, к.м.н., Врач-патологоанатом отделения патологоанатомического ФГБУ «НМИЦ онкологии им Н.Н. Блохина» Минздрава России.
-
Кононец Павел Вячеславович, д.м.н., директор НИИ клинической онкологии им. Н.Н. Трапезникова, заведующий отделением торакальной онкологии ФГБУ «НМИЦ онкологии им Н.Н. Блохина» Минздрава России.
-
Кузьминов Александр Евгеньевич, к.м.н., научный сотрудник отделения противоопухолевой лекарственной терапии №3 отдела лекарственных методов лечения ФГБУ «НМИЦ онкологии им. Н.Н. Блохина» Минздрава России
-
Левченко Евгений Владимирович, д.м.н., заведующий научным отделением, ведущий научный сотрудник научного отделения торакальной онкологии ФГБУ «НМИЦ онкологии им. Н.Н. Петрова» Минздрава России.
-
Миллер Сергей Викторович, д.м.н., ведущий научный сотрудник отделения торакальной онкологии НИИ онкологии ФГБНУ «Томский национальный исследовательский медицинский центр Российской академии наук» («Томский НИМЦ РАН»).
-
Моисеенко Федор Владимирович, д.м.н., заведующий онкологическим химиотерапевтическим отделением биотерапии Санкт-Петербургского клинического научно-практического центра специализированных видов медицинской помощи имени Н.П. Напалкова, профессор кафедры онкологии Северо-Западного ГМУ им. И.И. Мечникова.
-
Новиков Сергей Николаевич, д.м.н., заведующий отделением радиотерапии, заведующий научным отделением радиационной онкологии и ядерной медицины ФГБУ «НМИЦ онкологии им. Н.Н. Петрова» Минздрава России.
-
Пикин Олег Валентинович, д.м.н., профессор, руководитель отделения торакальной хирургии МНИОИ им. П.А. Герцена – филиала ФГБУ «НМИЦ радиологии» Минздрава России.
-
Реутова Елена Валерьевна, к.м.н., старший научный сотрудник отделения противоопухолевой лекарственной терапии №3 отдела лекарственных методов лечения ФГБУ «НМИЦ онкологии им. Н.Н. Блохина» Минздрава России.
-
Савелов Никита Александрович, главный внештатный специалист по патологической анатомии в онкологии, заведующий патологоанатомическим отделением ГБУЗ «Московская городская онкологическая больница № 62 ДЗМ (МГОБ №62) ДЗМ».
-
Сакаева Дина Дамировна, д.м.н., профессор, заместитель главного врача по онкологии КГ «Мать и Дитя», врач-онколог онкологического отделения противоопухолевой лекарственной терапии 1 Клиники БГМУ.
-
Саранцева Ксения Андреевна, к.м.н., врач-онколог, научный сотрудник отделения противоопухолевой лекарственной терапии №3 ФГБУ «НМИЦ онкологии им. Н.Н. Блохина» Минздрава России.
-
Семенова Анна Игоревна, к.м.н., старший научный сотрудник научного отдела инновационных методов терапевтической онкологии и реабилитации, врач-онколог отделения химиотерапии и инновационных технологий ФГБУ «НМИЦ онкологии им. Н.Н. Петрова» Минздрава России.
-
Черных Марина Васильевна, к.м.н., заместитель директора по лечебной работе НИИ КиЭР НМИЦ онкологии им. Н.Н. Блохина Минздрава России, доцент кафедры онкологии, радиотерапии и пластической хирургии ПМГМУ им. И.М. Сеченова.
-
Филоненко Елена Вячеславовна, д.м.н., заведующая Центром лазерной и фотодинамической диагностики и терапии опухолей МНИОИ им. П.А. Герцена – филиала ФГБУ «НМИЦ радиологии» Минздрава России.
-
Гулидов Игорь Александрович, д.м.н., профессор, заслуженный деятель науки РФ, заведующий отделом лучевой терапии МРНЦ имени А.Ф. Цыба – филиал ФГБУ "НМИЦ радиологии " Минздрава России.
-
Фалалеева Наталья Александровна, д.м.н., заведующий отделом лекарственного лечения злокачественных новообразований МРНЦ им. А.Ф. Цыба – филиал ФГБУ «НМИЦ радиологии» Минздрава России.
-
Белохвостова Анна Сергеевна, к.м.н., заведующий отделением противоопухолевой лекарственной терапии МРНЦ им. А.Ф. Цыба – филиал ФГБУ "НМИЦ радиологии" Минздрава России, доцент кафедры радионуклидной медицины ИАТЭ НИЯУ МИФИ.
Блок по организации медицинской помощи
-
Иванов Сергей Анатольевич, д.м.н., профессор, член-корреспондент РАН, заслуженный врач РФ, директор МРНЦ им. А.Ф. Цыба – филиала ФГБУ «НМИЦ радиологии» Минздрава России, главный внештатный специалист-онколог ЦФО Минздрава России.
-
Хайлова Жанна Владимировна, к.м.н., заместитель директора по организационно-методической работе МРНЦ им. А.Ф. Цыба – филиала ФГБУ «НМИЦ радиологии» Минздрава России.
-
Геворкян Тигран Гагикович, заместитель директора по реализации федеральных проектов ФГБУ «НМИЦ онкологии им. Н.Н. Блохина» Минздрава России.
-
Комаров Юрий Игоревич, к.м.н., заместитель директора по организационно-методической работе ФГБУ «НМИЦ онкологии им. Н. Н. Петрова» Минздрава России.
-
Фоменко Юрий Александрович, к.м.н., заместитель генерального директора по клинико-экспертной работе ФГБУ "НМИЦ онкологии" Минздрава России.
Блок по медицинской реабилитации
-
Кончугова Татьяна Венедиктовна, д.м.н., профессор, заведующая отделом преформированных физических факторов ФГБУ «НМИЦ реабилитации и курортологии» Минздрава России, врач-физиотерапевт.
-
Обухова Ольга Аркадьевна, к.м.н., врач ФРМ отделения реабилитации ФГБУ «НМИЦ онкологии им. Н.Н. Блохина» Минздрава России, член Европейской ассоциации парентерального и энтерального питания (ESPEN), Российской ассоциации парентерального и энтерального питания (RESPEN).
-
Семиглазова Татьяна Юрьевна, д.м.н., профессор, заведующая отделом, ведущий научный сотрудник научного отдела инновационных методов терапевтической онкологии и реабилитации ФГБУ «НМИЦ онкологии им. Н.Н. Петрова» Минздрава России, доцент кафедры онкологии ФГБОУ ВО «Северо-Западный государственный медицинский университет им. И.И. Мечникова» Минздрава России.
-
Степанова Александра Михайловна, к.м.н., заместитель генерального директора по науке и образованию ФГБУ ФНКЦ МРиК ФМБА России, врач физической и реабилитационной медицины, врач-онколог, член Союза реабилитологов России, Российского общества онкологов, Международной академии K-Taping.
Блок по сопроводительной терапии
-
Гладков Олег Александрович, профессор, д.м.н., директор медицинского центра ООО “ЭВИМЕД”.
-
Карасева Вера Витальевна, д.м.н., доцент, профессор, кафедра онкологии ИНОПР ФГБОУ ВО РНИМУ им. Н.И. Пирогова Минздрава России.
Конфликта интересов нет.
Приложение А2. Методология разработки клинических рекомендаций
Целевая аудитория данных клинических рекомендаций:
1) врачи-онкологи,
2) врачи-хирурги,
3) врачи-радиологи,
4) врачи-радиотерапевты
5) врачи-генетики.
Методы, использованные для сбора/селекции доказательств: поиск в электронных базах данных; анализ современных научных разработок по проблеме в РФ и за рубежом; обобщение практического опыта российских и зарубежных специалистов.
Метод, использованный для формулирования рекомендаций, – консенсус экспертов.
Экономический анализ. Анализ стоимости не проводился и публикации по фармакоэкономике не анализировались.
Методы валидизации рекомендаций:
-
внешняя экспертная оценка,
-
внутренняя экспертная оценка.
Описание метода валидизации рекомендаций. Настоящие рекомендации в предварительной версии рецензированы независимыми экспертами, которые попросили прокомментировать прежде всего то, насколько интерпретация доказательств, лежащих в основе рекомендаций, доступна для понимания. Получены комментарии со стороны врачей-онкологов первичного звена в отношении доходчивости изложения рекомендаций и их оценка важности рекомендаций как рабочего инструмента для повседневной практики. Комментарии экспертов тщательно систематизировались и обсуждалисm председателем и членами рабочей группы. Каждый пункт обсуждался, и вносимые в результате этого изменения регистрировались. Если же изменения не вносились, то регистрировались причины отказа от внесения изменений.
Консультации и экспертная оценка. Проект рекомендаций рецензирован также независимыми экспертами, которых попросили прокомментировать прежде всего то, насколько доходчива и точна интерпретация доказательной базы, лежащей в основе рекомендаций.
Для окончательной редакции и контроля качества рекомендации повторно проанализированы членами рабочей группы, которые пришли к заключению, что все замечания и комментарии экспертов приняты во внимание, риск систематических ошибок при разработке рекомендаций сведен к минимуму.
Таблица П1. Шкала оценки уровней достоверности доказательств (УДД) для методов диагностики (диагностических вмешательств)
|
УДД |
Расшифровка |
|
1 |
Систематические обзоры исследований с контролем референсным методом или систематический обзор рандомизированных клинических исследований с применением метаанализа |
|
2 |
Отдельные исследования с контролем референсным методом или отдельные рандомизированные клинические исследования и систематические обзоры исследований любого дизайна, за исключением рандомизированных клинических исследований, с применением метаанализа |
|
3 |
Исследования без последовательного контроля референсным методом или исследования с референсным методом, не являющимся независимым от исследуемого метода, или нерандомизированные сравнительные исследования, в том числе когортные |
|
4 |
Несравнительные исследования, описание клинического случая |
|
5 |
Имеется лишь обоснование механизма действия или мнение экспертов |
Таблица П2. Шкала оценки уровней достоверности доказательств (УДД) для методов профилактики, лечения, медицинской реабилитации, в том числе основанных на использовании природных лечебных факторов (профилактических, лечебных, реабилитационных вмешательств)
|
УДД |
Расшифровка |
|
1 |
Систематический обзор РКИ с применением метаанализа |
|
2 |
Отдельные РКИ и систематические обзоры исследований любого дизайна, за исключением РКИ, с применением метаанализа |
|
3 |
Нерандомизированные сравнительные исследования, в том числе когортные |
|
4 |
Несравнительные исследования, описание клинического случая или серии случаев, исследования «случайконтроль» |
|
5 |
Имеется лишь обоснование механизма действия вмешательства (доклинические исследования) или мнение экспертов |
Таблица П3. Шкала оценки уровней убедительности рекомендаций (УУР) для методов профилактики, диагностики, лечения, медицинской реабилитации, в том числе основанных на использовании природных лечебных факторов (профилактических, диагностических, лечебных, реабилитационных вмешательств)
|
УУР |
Расшифровка |
|
A |
Сильная рекомендация: все рассматриваемые критерии эффективности (исходы) являются важными, все исследования имеют высокое или удовлетворительное методологическое качество, их выводы по интересующим исходам являются согласованными |
|
B |
Условная рекомендация: не все рассматриваемые критерии эффективности (исходы) являются важными, не все исследования имеют высокое или удовлетворительное методологическое качество и/или их выводы по интересующим исходам не являются согласованными |
|
C |
Слабая рекомендация: отсутствие доказательств надлежащего качества (все рассматриваемые критерии эффективности (исходы) являются неважными, все исследования имеют низкое методологическое качество и их выводы по интересующим исходам не являются согласованными |
Порядок обновления клинических рекомендаций
Механизм обновления клинических рекомендаций предусматривает их систематическую актуализацию
– не реже 1 раза в три года, а также при появлении новых данных с позиции доказательной медицины по вопросам диагностики, лечения, профилактики и реабилитации конкретных заболеваний, наличии обоснованных дополнений/замечаний к ранее утвержденным клиническим рекомендациям, но не чаще 1 раза в 6 мес.
Приложение А3. Справочные материалы, включая соответствие показаний к применению и противопоказаний, способов применения и доз лекарственных препаратов, инструкции по применению лекарственного препарата
Актуальные инструкции к лекарственным препаратам, упоминаемым в данных клинических рекомендациях, можно найти в Государственном реестре лекарственных средств, размещенном на сайте Минздрава России: http://grls.rosminzdrav.ru.
Таблица А3-1. Термины, описывающие процедуры в клинической рекомендации и возможные (наиболее близкие) термины из действующей номенклатуры медицинских услуг.
|
№ п/п |
Термин, встречающийся в клинической рекомендации |
Виды и подвиды медицинских услуг, наиболее подходящих под термин клинической рекомендации (на основании номенклатуры медицинских услуг, утвержденной приказом от 13 октября 2017 г. № 804н МЗ РФ) |
|
1 |
При сборе анамнеза у всех пациентов рекомендуется обращать внимание на стаж курения и количество потребляемых сигарет, профессиональные вредности, стр.11 |
A01.09.001 Сбор анамнеза и жалоб при заболеваниях легких и бронхов |
|
2 |
физикальный осмотр, стр.11 |
A01.09.002 Визуальное исследование при заболеваниях легких и бронхов A01.09.003 Пальпация при заболеваниях легких и бронхов A01.09.004 Перкуссия при заболеваниях легких и бронхов A01.09.005 Аускультация при заболеваниях легких и бронхов |
|
3 |
проводить общий (клинический) анализ крови, стр. 11 |
B03.016.003 Общий (клинический) анализ крови развернутый |
|
4 |
анализ крови биохимический общетерапевтический, стр. 11 |
B03.016.004 Анализ крови биохимический общетерапевтический |
|
5 |
исследование свертывающей системы крови, стр. 11 |
B03.005.006 Коагулограмма (ориентировочное исследование системы гемостаза) |
|
6 |
общий анализ мочи, стр. 12 |
B03.016.006 Общий (клинический) анализ мочи |
|
7 |
определение мутаций гена EGFR 18–21 экзоны и ALK транслокации, стр. 12 |
A27.30.016 Молекулярно-генетическое исследование мутаций в гене EGFR в биопсийном (операционном) материале A27.05.062 Молекулярно-генетическое исследование мутаций в гене EGFR в крови методом ПЦР A27.30.104 Молекулярно-генетическое исследование мутаций в гене EGFR в цитологических образцах A27.30.017 Молекулярно-генетическое исследование транслокаций гена ALK |
|
8 |
определение уровня экспрессии PD-L1 методом ИГХ, стр. 12 |
A08.30.039 Определение экспрессии белка PDL1 иммуногистохимическим методом |
|
9 |
транслокации ROS1, стр.12 |
A27.30.018 Молекулярно-генетическое исследование транслокаций гена ROS1 |
|
10 |
мутации BRAF V600E, стр. 12 |
A27.30.008 Молекулярно-генетическое исследование мутаций в гене BRAF в биопсийном (операционном) материале |
|
11 |
транслокация RET, стр.12 |
A27.05.052 Молекулярно-генетическое исследование мутаций в гене RET в крови A27.30.056 Молекулярно-генетическое исследование мутаций в гене RET в биопсийном (операционном) материале |
|
12 |
мутации 20 экзона HER2, стр. 12 |
A08.30.036 Определение амплификации гена HER2 методом флюоресцентной гибридизации in situ (FISH) A08.30.037 Определение амплификации гена HER2 методом хромогенной гибридизации in situ (CISH) A08.30.013.001 Патолого-анатомическое исследование белка к рецепторам HER2/neu с применением иммуногистохимических методов A27.30.106 Определение амплификации гена ERBB2 (HER2/Neu) в биопсийном (операционном) материале методом флюоресцентной гибридизации in situ (FISH) |
|
13 |
мутации KRAS, стр. 12 |
A27.30.006 Молекулярно-генетическое исследование мутаций в гене KRAS в биопсийном (операционном) материале |
|
14 |
Рекомендуется проведение стандартной рентгенографии органов грудной клетки, стр. 15 |
A06.09.007 Рентгенография легких A06.09.007.002 Рентгенография легких цифровая |
|
15 |
Рекомендуется проведение КТ органов грудной клетки, стр. 15 |
A06.09.008.001 Спиральная компьютерная томография легких A06.09.005.003 Компьютерная томография грудной полости с внутривенным болюсным контрастированием, мультипланарной и трехмерной реконструкцией |
|
16 |
выполнение МРТ органов грудной полости, стр. 16 |
A05.30.006 Магнитно-резонансная томография органов грудной клетки A05.30.006.001 Магнитно-резонансная томография органов грудной клетки с внутривенным контрастированием |
|
17 |
проведение совмещенного ПЭТ/КТ-исследование всего тела, стр. 16 |
A07.30.043 Позитронная эмиссионная томография, совмещенная с компьютерной томографией с туморотропными РФП A07.30.043.001 Позитронная эмиссионная томография, совмещенная с компьютерной томографией с туморотропными РФП с контрастированием |
|
18 |
проведение МРТ головного мозга с внутривенным контрастированием, стр. 16 |
A05.23.009.001 Магнитно-резонансная томография головного мозга с контрастированием |
|
19 |
проведение бронхологического исследования (фибробронхоскопии) и получения материала для патолого-анатомического исследования биопсийного (операционного) материала (в том числе цитологического исследования), стр. 19 |
A03.09.003.001 Видеотрахеобронхоскопия A11.09.002 Биопсия легких при бронхоскопии A11.09.010 Получение материала из нижних дыхательных путей и легочной ткани |
|
20 |
проведение трансторакальной биопсии под рентгенологическим или ультразвуковым контролем, стр. 20 |
A11.09.001 Биопсия трансторакальная легкого рентгенохирургическая A04.30.009 Ультразвуковая навигация для проведения малоинвазивной манипуляции A11.09.002.002 Биопсия аспирационная из нижних дыхательных путей |
|
21 |
может быть использована торакоскопия для верификации диагноза, стр. 20 |
A03.10.001 Торакоскопия A11.09.010 Получение материала из нижних дыхательных путей и легочной ткани A16.09.013.006 Удаление новообразования легкого (атипичная резекция) видеоторакоскопическое |
|
22 |
Проведение трансбронхиальной или трансэзофагеальной пункции (EBUS/EUS), медиастиноскопии, стр. 20 |
A11.11.002 Трансбронхиальная пункция A03.11.001 Медиастиноскопия A16.11.002.001 Удаление новообразования средостения с использованием видеоэндоскопических технологий |
|
23 |
ультразвуковое исследование или КТ органов брюшной полости с внутривенным контрастированием, стр. 21 |
A04.16.001 Ультразвуковое исследование органов брюшной полости (комплексное) A06.30.005.003 Компьютерная томография органов брюшной полости с внутривенным болюсным контрастированием A06.30.005.002 Компьютерная томография органов брюшной полости и забрюшинного пространства с внутривенным болюсным контрастированием |
|
24 |
выполнение остеосцинтиграфии, стр. 21 |
A07.30.039.001 Сцинтиграфия с туморотропными РФП в режиме "все тело" |
|
25 |
эхокардиографию, стр. 21 |
A04.10.002 Эхокардиография A04.10.002.002 Эхокардиография трехмерная |
|
26 |
холтеровское мониторирование электрокардиограммы, стр. 21 |
A05.10.008 Холтеровское мониторирование сердечного ритма |
|
27 |
исследование функции внешнего дыхания, стр. 21 |
A12.09.001 Исследование неспровоцированных дыхательных объемов и потоков A12.09.001.004 Дистанционное наблюдение за функциональными показателями внешнего дыхания |
|
28 |
сцинтиграфию легких, стр. 21 |
A07.09.003.001 Сцинтиграфия легких вентиляционная |
|
29 |
ультразвуковую допплерографию сосудов шеи и нижних конечностей, стр. 21 |
A04.12.002.002 Ультразвуковая допплерография вен нижних конечностей A04.12.002.001 Ультразвуковая допплерография сосудов (артерий и вен) нижних конечностей |
|
30 |
эзофагогастродуоденос копию, стр. 21 |
A03.16.001 Эзофагогастродуоденоскопия |
|
31 |
консультации кардиолога, стр. 21 |
B01.015.001 Прием (осмотр, консультация) врача-кардиолога первичный B01.015.002 Прием (осмотр, консультация) врача-кардиолога повторный |
|
32 |
консультации эндокринолога, стр. 21 |
B01.058.001 Прием (осмотр, консультация) врача-эндокринолога первичный B01.058.002 Прием (осмотр, консультация) врача-эндокринолога повторный |
|
33 |
консультации невролога, стр. 21 |
B01.023.001 Прием (осмотр, консультация) врача-невролога первичный B01.023.002 Прием (осмотр, консультация) врача-невролога повторный |
|
34 |
проведение цитологического и/или патолого-анатомического исследования биопсийного (операционного) материала с применением иммуноцитохимического или иммуногистохимического исследования (ИЦХ/ИГХ), стр. 22 |
A08.09.007 Цитологическое исследование микропрепарата тканей легкого A08.09.008 Цитологическое исследование микропрепарата тканей трахеи и бронхов A08.09.010 Цитологическое исследование плевральной жидкости A08.30.004 Иммуноцитохимическое исследование биологического материала A08.30.006 Просмотр гистологического препарата A08.06.002.001 Патолого-анатомическое исследование биопсийного (операционного) материала лимфоузла с применением иммуногистохимических методов A08.09.001.002 Патолого-анатомическое исследование биопсийного (операционного) материала тканей трахеи и бронхов с применением иммуногистохимических методов A08.09.002.002 Патолого-анатомическое исследование биопсийного (операционного) материала тканей легкого с применением иммуногистохимических методов |
|
35 |
Выполнить в объеме лоб-, билобэктомии с использованием резекции и реконструкции бронхов и трахеи или изолированную радикальную резекцию бронхов, трахеи и ее бифуркации с сохранением функции всего легкого, стр. 26 |
A16.09.009.005 Лобэктомия (билобэктомия) с резекцией и реконструкцией бронха, бифуркации трахеи A16.09.009.006 Лобэктомия расширенная при новообразованиях легких A16.09.009.007 Билобэктомия расширенная при новообразованиях легких A16.09.009.008 Комбинированная лобэктомия A16.09.009.009 Лобэктомия расширенная с использованием видеоэндоскопических технологий A16.09.009.010 Лобэктомия. Видеоторакоскопическая резекция легких A16.09.014 Пневмонэктомия A16.09.014.002 Пневмонэктомия расширенная с резекцией соседних органов A16.09.014.003 Пневмонэктомия с резекцией и реконструкцией бифуркации трахеи A16.09.014.004 Комбинированная пневмонэктомия A16.09.014.005 Пневмонэктомия расширенная |
|
36 |
Сегментэктомию, стр. 26 |
A16.09.016 Анатомическая сегментэктомия легкого A16.09.016.007 Сегментэктомия легкого видеоторакоскопическая |
|
37 |
рекомендуется дистанционная лучевая стереотаксическая гипофракционная терапия по радикальной программе, стр. 27 |
A07.09.001.004 Дистанционная лучевая терапия опухолей нижних дыхательных путей стереотаксическим методом пучками нейтронов, протонов и тяжелых ионов |
Приложение Б. Алгоритмы действий врача

* Пациентам с I стадией НМРЛ при функциональности, высоком риске хирургических осложнений или отказе пациента от хирургического лечения рекомендуется радикальная лучевая терапия. При II стадии заболевания в случае невозможности проведения хирургического лечения рекомендуется химио-, химиолучевая, или лучевая терапия. При T1-2N0 стадии в случае невозможности проведения хирургического лечения возможно проведение стеретаксической гипофракционной радиотерапии с использованием крупных доз за фракцию (РОД 12 Гр, СОД 48-56 Гр)
Сокращения: л/у – лимфатические узлы, НМРЛ – немелкоклеточный рак легкого,
ОСГ – остеосцинтиграфия,
ПЭТ и КТ – позитронно-эмиссионная и компьютерная томография,
ФБС – Фибробронхоскопия,
EBUS – (endobronchial ultrasound) трансбронхиальная сонография.

Примечание: лекарственные препараты, используемые не в соответствии с показаниями к применению и противопоказаниями, способами применения и дозами, содержащимися в инструкции по применению – #Пембролизумаб**, #Ниволумаб**; лекарственные препараты, включенные в перечень ЖНВЛП – #Пембролизумаб**, #Ниволумаб**; Атезолизумаб**; препараты платины – АТХ соединения платины.

Сокращения: ХТ – химиотерапия; ИТ – иммунотерапия; PD-L1 – мембранный белок запрограммированной смерти клеток/его лиганд; ECOG – пятибалльная шкала общего состояния пациента Восточной объединенной онкологической группы (Eastern Cooperative Oncology Group Performance Status); EGFR – (epidermal growth factor receptor) рецептор эпидермального фактора роста; ИТК – ингибиторы тирозинкиназ.
Примечание: лекарственные препараты, используемые не в соответствии с показаниями к применению и противопоказаниями, способами применения и дозами, содержащимися в инструкции по применению – #Пембролизумаб**, #Паклитаксел**, #Пеметрексед**; лекарственные препараты, включенные в перечень ЖНВЛП – #Пембролизумаб**, Деносумаб**, Атезолизумаб**, Бевацизумаб**, #Паклитаксел**, #Пеметрексед**, Цисплатин**, Карбоплатин**; препараты платины/производные платины – АТХ соединения платины.

Примечание: лекарственные препараты, включенные в перечень ЖНВЛП – Афатиниб**, Осимертиниб**, Гефитиниб**, Эрлотиниб**, Траметиниб**, Дабрафениб**, Церитиниб**, Кризотиниб**.
Приложение В. Информация для пациента
Рекомендации при осложнениях химиотерапии – врачом-онкологом (специалистом по химиотерапии).
-
При повышении температуры тела до 38°C и выше:
-
начать прием антибиотериальных препаратов системного действия по назначению врача;
-
общий (клинический) анализ крови.
-
-
При стоматите:
-
механически, термически щадящая диета;
-
частое (каждый час) полоскание рта настоем ромашки аптечной цветков/шалфея лекарственного листьев, отваром дуба коры, смазывание рта облепиховым (персиковым) маслом;
-
обработка полости рта по рекомендации врача.
-
-
При диарее:
-
исключить жирное, острое, копченое, сладкое, молочное, клетчатку. Можно нежирное мясо, мучное, кисломолочное, рисовый отвар. Обильное питье;
-
принимать препараты по назначению врача.
-
-
При тошноте:
-
принимать препараты по назначению врача.
-
Приложение Г1-ГN. Шкалы оценки, вопросники и другие оценочные инструменты состояния пациента, приведенные в клинических рекомендациях
Приложение Г1. Шкала Карновского
Название на русском языке: Шкала Карновского [172].
Оригинальное название: Karnofsky Performance Status. Источник (официальный сайт разработчиков, публикация с валидацией): Karnofsky D.A., Burchenal J.H: The clinical evaluation of chemotherapeutic agents in cancer. In: Evaluation of chemotherapeutic agents. Edn. Edited by MacLeod C. New York: Columbia University Press, 1949. 191–205 p.
|
Процент по шкале |
Состояние онкологического больного |
|
100 |
Состояние нормальное, жалоб нет |
|
90 |
Способен к нормальной деятельности, незначительные симптомы или признаки заболевания |
|
80 |
Нормальная активность с усилием, незначительные симптомы или признаки заболевания |
|
70 |
Обслуживает себя самостоятельно, не способен к нормальной деятельности или активной работе |
|
60 |
Нуждается порой в помощи, но способен сам удовлетворять большую часть своих потребностей |
|
50 |
Нуждается в значительной помощи и медицинском обслуживании |
|
40 |
Инвалид, нуждается в специальной помощи, в том числе медицинской |
|
30 |
Тяжелая инвалидность, показана госпитализация, хотя смерть непосредственно не угрожает |
|
20 |
Тяжелый больной. Необходимы госпитализация и активное лечение |
|
10 |
Умирающий |
|
0 |
Смерть |
Тип: шкала оценки.
Назначение: описание уровня функционирования пациента с точки зрения его способности заботиться о себе, повседневной активности и физических способностей (ходьба, работа и т.д.).
Содержание (шаблон):
Ключ (интерпретация): приведен в самой шкале.
Приложение Г2. Визуально-аналоговая шкала оценки болевого синдрома
Название на русском языке: Визуально-аналоговая шкала оценки болевого синдрома Оригинальное название: The Numeric Pain Rating Scale Instructions
Источник (официальный сайт разработчиков, публикация с валидацией): https://www.sralab.org/rehabilitation-measures/numeric-pain-rating-scale; McCaffery, M., Beebe, A., et al. (1989). Pain: Clinical manual for nursing practice, Mosby St. Louis, MO
Тип: шкала оценки
Назначение: описать уровень болевого синдрома у пациента.

Инструкция: пациенту на линии 10 см предлагается отметить степень выраженности боли по шкале от 0 до 10.
Ключ: 1-3 балла – слабая боль; 4-7 баллов – умеренная боль; ≥8 баллов – сильная боль.
Приложение Г3. Шкала оценки тяжести состояния пациента по версии ВОЗ/ECOG [158]
Название на русском языке: Шкала оценки тяжести состояния пациента по версии ВОЗ/ECOG Оригинальное название: The Eastern Cooperative Oncology Group/World Health Organization Performance
Status (ECOG/WHO PS)
Источник (официальный сайт разработчиков, публикация с валидацией): https://ecog-acrin.org/resources/ecog-performance-status
Тип: шкала оценки
Назначение: описать уровень функционирования пациента с точки зрения его способности заботиться о себе, повседневной активности и физических способностях (ходьба, работа и т.д.).
Содержание:
|
Балл |
Описание |
|
0 |
Пациент полностью активен, способен выполнять все, как и до заболевания |
|
1 |
Пациент неспособен выполнять тяжелую, но может выполнять легкую или сидячую работу (например, легкую домашнюю или канцелярскую работу,) |
|
2 |
Пациент лечится амбулаторно, способен к самообслуживанию, но не может выполнять работу. Более 50% времени бодрствования проводит активно – в вертикальном положении |
|
3 |
Пациент способен лишь к ограниченному самообслуживанию, проводит в кресле или постели более 50% времени бодрствования |
|
4 |
Инвалид, совершенно не способен к самообслуживанию, прикован к креслу или постели |
|
5 |
Пациент мертв |
Ключ (интерпретация): приведен в самой шкале.
Прикреплённые файлы
Внимание!
- Занимаясь самолечением, вы можете нанести непоправимый вред своему здоровью.
- Информация, размещенная на сайте MedElement и в мобильных приложениях "MedElement (МедЭлемент)", "Lekar Pro", "Dariger Pro", "Заболевания: справочник терапевта", не может и не должна заменять очную консультацию врача. Обязательно обращайтесь в медицинские учреждения при наличии каких-либо заболеваний или беспокоящих вас симптомов.
- Выбор лекарственных средств и их дозировки, должен быть оговорен со специалистом. Только врач может назначить нужное лекарство и его дозировку с учетом заболевания и состояния организма больного.
- Сайт MedElement и мобильные приложения "MedElement (МедЭлемент)", "Lekar Pro", "Dariger Pro", "Заболевания: справочник терапевта" являются исключительно информационно-справочными ресурсами. Информация, размещенная на данном сайте, не должна использоваться для самовольного изменения предписаний врача.
- Редакция MedElement не несет ответственности за какой-либо ущерб здоровью или материальный ущерб, возникший в результате использования данного сайта.