Дерматит герпетиформный
Версия: Клинические рекомендации РФ 2025 (Россия)
Общая информация
Краткое описание
Разработчик клинической рекомендации
Общероссийская общественная организация "Российское общество дерматовенерологов и косметологов"
Одобрено Научно-практическим Советом Минздрава России
Клинические рекомендации
Дерматит герпетиформный
Год утверждения (частота пересмотра): 2025
Пересмотр не позднее: 2027
Возрастная категория: Взрослые, Дети
Определение заболевания или состояния (группы заболеваний или состояний)
Герпетиформный дерматит (dermatitis herpetiformis Duhring; болезнь Дюринга) – воспалительное заболевание кожи, ассоциированное с глютенчувствительной энтеропатией и характеризующееся полиморфными зудящими высыпаниями, хроническим рецидивирующим течением, гранулярным отложением IgA в сосочковом слое дермы.
Особенности кодирования заболевания или состояния (группы заболеваний или состояний) по Международной статистической классификации болезней и проблем, связанных со здоровьем
L13.0 Дерматит герпетиформный.
Классификация
Классификация заболевания или состояния (группы заболеваний или состояний)
Общепринятой классификации не существует.
Этиология и патогенез
Этиология и патогенез заболевания или состояния (группы заболеваний или состояний)
Герпетиформный дерматит, как и глютенчувствительная энтеропатия, ассоциирован с гаплотипом HLA-DQ2 и HLA-DQ8 [1, 2]. Примерно у 5% пациентов с целиакией развивается герпетиформный дерматит [3, 4].
Потенциальные механизмы развития герпетиформного дерматита при глютеновой энтеропатии:
-
После употребления и переваривания пищи, содержащей глютен, глиадин всасывается через слизистую тонкой кишки.
-
Глиадин дезаминируется тканевой трансглютаминазой в слизистой тонкой кишки, формируются ковалентные перекрестные связи между глиадином и трансглютаминазой.
-
Дезаминированные пептиды глиадина связываются с молекулами HLA DQ2 или HLA DQ8 на антиген-презентирующих клетках, где они распознаются Т-хелперами.
-
Затем активированные Т-клетки вырабатывают провоспалительные цитокины и матриксные медаллопротеиназы, которые стимулируют повреждение слизистой кишки и продукцию В-клетками антител против тканевой трансглютаминазы.
-
С течением времени, может возникнуть генерализация эпитопа (формирование иммунного ответа против эндогенного антигена или множественных эндогенных антигенов вследствие его/их экспозиции во время повреждения тканей) и внести вклад в продукцию антител, способных связываться с эпидермальной трансглютаминазой.
-
IgA антитела к эпидермальной трансглютаминазе распространяются с кровотоком, в результате достигают кожи, и объединяются с эпидермальной трансглютаминазой в дерме.
Отложение иммунных комплексов в дерме стимулирует хемотаксис нейтрофилов и протеолитическое расщепление до уровня светлой пластинки базальной мембраны, приводящее к формированию пузырей [1].
Эпидемиология
Эпидемиология заболевания или состояния (группы заболеваний или состояний)
Герпетиформный дерматит – редкий дерматоз, чаще встречающийся у жителей Северной Европы. По данным эпидемиологических исследований, проведенных в Северной Европе, в различных странах заболеваемость колеблется от 0,4 до 3,5 случаев на 100 000 населения в год, распространенность – от 1,2 до 75,3 случаев на 100 000 населения [5–11]. Обычно заболевание начинается в возрасте 30–40 лет, однако может развиться в детском и пожилом возрасте [12]. Мужчины болеют чаще женщин; соотношение заболеваемости мужчин и женщин варьирует от 1,1:1 до 1,9:1 [2].
Клиническая картина
Cимптомы, течение
Клиническая картина заболевания или состояния (группы заболеваний или состояний)
Пациенты предъявляют жалобы на интенсивный зуд и высыпания.
Заболевание характеризуется хроническим рецидивирующим течением со сменой рецидивов периодами медикаментозных или спонтанных полных ремиссий продолжительностью от нескольких недель до нескольких лет. Спонтанные ремиссии возможны у 10–25% больных.
Для заболевания характерны полиморфизм, группировка и симметричность высыпаний. Высыпания локализуются преимущественно на разгибательных поверхностях конечностей, волосистой части головы, плечах, коленях, локтях, крестце, ягодицах, сопровождаются зудом. Сыпь представлена пятнами, волдырями, папулами и пузырями различной величины. Пузыри напряженные, с плотной покрышкой, наполненные прозрачным или мутным, иногда геморрагическим содержимым, образуются на гиперемированном отечном основании. Пузыри вскрываются, образуя эрозии, которые быстро эпителизируются, оставляя гиперпигментацию. Иногда поражение кожи носит локализованный характер. Поражение слизистой оболочки полости рта наблюдается редко. Общее состояние пациентов удовлетворительное.
Наблюдаемая иногда мономорфность высыпаний позволила выделить ряд клинических форм [4]:
-
буллезная;
-
герпесоподобная;
-
трихофитоидная;
-
строфулезная.
Диагностика
Диагностика заболевания или состояния (группы заболеваний или состояний) медицинские показания и противопоказания к применению методов диагностики
Критерии установления диагноза:
Диагноз устанавливается на основании физикального обследования.
1. Жалобы и анамнез
Жалобы и анамнез описаны в разделе «Клиническая картина».
2. Физикальное обследование
Данные физикального обследования описаны в разделе «Клиническая картина».
-
Рекомендуется всем пациентам с подозрением на герпетиформный дерматит консультация врача-дерматовенеролога с целью уточнения диагноза [33].
Уровень убедительности рекомендаций С (уровень достоверности доказательств – 5)
Комментарии: врачом-дерматовенерологом оцениваются локализация и характер поражения кожи и при наличии – поражения слизистых оболочек.
3. Лабораторные диагностические исследования
-
Рекомендуется пациентам с подозрением на герпетиформный дерматит с целью уточнения диагноза цитологическое исследование пузырной жидкости на эозинофилы [12–14].
Уровень убедительности рекомендаций С (уровень достоверности доказательств – 5)
Комментарии: в содержимом пузырей у пациентов обнаруживается большое количество эозинофильных лейкоцитов и нейтрофильные лейкоциты.
-
Рекомендуется пациентам с подозрением на герпетиформный дерматит с целью уточнения диагноза и в трудных случаях дифференциальной диагностики патолого-анатомическое исследование биопсийного (операционного) материала кожи с применением иммунофлюоресцентных методов, полученного из свежесформированного (существующего не более 24 часов) пузыря [4, 10, 12, 13, 14].
Уровень убедительности рекомендаций С (уровень достоверности доказательств – 5)
Комментарии: гистологическое исследование позволяет выявить субэпидермальное расположение пузыря, содержащей фибрин, нейтрофильные и эозинофильные лейкоциты и скопления нейтрофильных и эозинофильных гранулоцитов в верхушках сосочков дермы [13–16].
Фиксация материала происходит в забуференном 10% формалине. При взятии биопсии желателен захват небольшого пузырька целиком. В случае невозможности взятия целого полостного элемента – 1/3 взятого биоптата должна приходиться на фрагмент пузыря и 2/3 – на прилежащий к пузырю участок кожи/слизистой оболочки [16].
-
Рекомендуется пациентам с подозрением на герпетиформный дерматит с целью уточнения диагноза и в трудных случаях дифференциальной диагностики патолого-анатомическое исследование биопсийного (операционного) материала кожи с применением иммунофлюоресцентных методов, полученного из клинически интактного (видимо здорового) участка кожи пациента или на расстоянии около 1 см от пораженного участка кожи [13–18].
Уровень убедительности рекомендаций C (уровень достоверности доказательств – 5)
Комментарии: позволяет выявить гранулярные отложения иммуноглобулина класса А в сосочковом слое дермы, что характерно для герпетиформного дерматита. В отличие от него, при линейном IgA-зависимом буллезном дерматозе, протекающий при отсутствии глютенчувствительной энтеропатии, отмечается линейное отложение IgA в зоне базальной мембраны эпидермиса [13–15].
После взятия материал должен быть обернут стерильным марлевым тампоном, обильно смоченным физиологическим раствором, и в течение 2 часов доставлен в лабораторию для его замораживания и изготовления срезов на криостатном микротоме. Иммунофлюоресцентное исследование биоптата кожи пациента может проводиться как по прямой, так и по непрямой методике.
-
Рекомендуется пациентам с проявлениями герпетиформного дерматита, при обследовании которых отсутствует характерная картина иммунофлюоресценции при патолого-анатомическом исследовании биопсийного материала кожи (с применением иммунофлюоресцентных методов), с целью подтверждения диагноза и при трудностях проведения дифференциальной диагностики:
- определение содержания антител к тканевой трансглютаминазе в крови [14, 18, 19, 20];
Уровень убедительности рекомендаций A (уровень достоверности доказательств – 2)
Комментарии: при герпетиформном дерматите повышен уровень содержания антител к тканевой трансглютаминазе в крови.
- определение содержания антител к эндомизию в крови [18].
Уровень убедительности рекомендаций С (уровень достоверности доказательств – 5)
Комментарии: при герпетиформном дерматите повышен уровень содержания антител к эндомизию в крови.
-
Рекомендуется пациентам с герпетиформным дерматитом, которым планируется или проводится системная терапия, для контроля ее безопасности:
- общий (клинический) анализ крови развернутый [21–24];
Уровень убедительности рекомендаций С (уровень достоверности доказательств – 5)
Комментарии: на фоне системной терапии пациентов возможно развитие нежелательных явлений, которые могут быть выявлены при проведении общего (клинического) анализа крови. На фоне терапии дапсоном** возможно развитие агранулоцитоза [21–23]. У больных, получающих терапию сульфасалазином**, возможно развитие реакций повышенной чувствительности к нему, сопровождающихся эозинофилией [24].
- анализ крови биохимический общетерапевтический [21–24];
Уровень убедительности рекомендаций С (уровень достоверности доказательств – 5)
Комментарии: на фоне системной терапии пациентов возможно развитие нежелательных явлений, которые могут быть выявлены при проведении анализа крови биохимического общетерапевтического. На фоне терапии дапсоном** возможно развитие токсического поражения печени [21–24]. Во время терапии сульфасалазином** возможно проявление нефротоксических и гепатотоксических эффектов препарата [24].
- общий (клинический) анализ мочи [21–24].
Уровень убедительности рекомендаций С (уровень достоверности доказательств – 5)
Комментарии: на фоне системной терапии пациентов возможно развитие нежелательных явлений, которые могут быть выявлены при проведении общего (клинического) анализа мочи. В число нежелательных явлений, которые могут развиться во время терапии дапсоном**, входят нефрит и почечная недостаточность [21–23]. Возможно проявление нефротоксических эффектов во время терапии сульфасалазином** [24].
-
Рекомендуется пациентам с герпетиформным дерматитом, предъявляющим жалобы, указывающие на ассоциированную с герпетиформным дерматитом патологию кишечника, для лабораторного подтверждения определение маркеров мальабсорбции:
- исследование уровня железа сыворотки крови [4, 28];
Уровень убедительности рекомендаций С (уровень достоверности доказательств – 5)
Комментарии: в случае ассоциации герпетиформного дерматита с патологией кишечника, сопровождающейся синдромом мальабсорбции, у пациентов снижается уровень железа сыворотки крови.
- определение уровня витамина B12 (цианокобаламин) [4, 28];
Уровень убедительности рекомендаций С (уровень достоверности доказательств – 5)
Комментарии: в случае ассоциации герпетиформного дерматита с патологией кишечника, сопровождающейся синдромом мальабсорбции, у пациентов снижается уровень витамина B12 (цианокобаламин) в крови.
- исследование уровня фолиевой кислоты в сыворотке крови [4, 28].
Уровень убедительности рекомендаций С (уровень достоверности доказательств – 5)
Комментарии: в случае ассоциации герпетиформного дерматита с патологией кишечника, сопровождающейся синдромом мальабсорбции, у пациентов снижается уровень фолиевой кислоты в сыворотке крови.
4. Инструментальные диагностические исследования
Не применяются.
5. Иные диагностические исследования
-
Рекомендуется пациентам с герпетиформным дерматитом при наличии жалоб, обусловленных поражением кишечника (боли в животе, диарея), прием (осмотр, консультация) врача-гастроэнтеролога для исключения глютенчувствительной энтеропатии и синдрома мальабсорбции [12, 29, 31].
Уровень убедительности рекомендаций С (уровень достоверности доказательств – 5)
Комментарии: у 90% пациентов определяется глютенчувствительная энтеропатия, хотя ее клинические проявления встречаются лишь у 10% пациентов [12, 29]. Для выявления синдрома мальабсорбции возможно проведение исследования уровня железа сыворотки крови, уровня витамина B12 (цианокобаламин) в крови, уровня фолиевой кислоты в сыворотке крови.
-
Рекомендуется прием (осмотр, консультация) врача-диетолога пациентам с герпетиформным дерматитом, которым требуется коррекция диеты, с целью коррекции диеты с исключением глютеносодержащих продуктов [18, 29, 31].
Уровень убедительности рекомендаций С (уровень достоверности доказательств – 5)
Комментарии: соблюдение безглютеновой диеты способствует регрессу высыпаний у пациентов [12, 25, 29, 31].
-
Рекомендуется прием (осмотр, консультация) врача-эндокринолога пациентам с герпетиформным дерматитом, у которых имеются признаки ассоциированных с герпетиформным дерматитом аутоиммунных заболеваний щитовидной железы, с целью обследования и лечения [18, 30, 32].
Уровень убедительности рекомендаций С (уровень достоверности доказательств – 5)
Комментарии: возможна ассоциация с аутоиммунными заболеваниями, в том числе – щитовидной железы [18, 30, 32]. Для выявления ассоциированного аутоиммунного поражения щитовидной железы проводятся исследование уровня тиреотропного гормона, исследование уровня общего тироксина (Т4) сыворотки крови [18, 30, 32].
Лечение
Лечение, включая медикаментозную и немедикаментозную терапии, диетотерапию, обезболивание, медицинские показания и противопоказания к применению методов лечения
Основу терапии пациентов составляет безглютеновая диета. Пациентам проводится также системная и наружная терапия, целью лечения является частичный или полный регресс высыпаний. Для уменьшения интенсивности зуда пациентам с герпетиформным дерматитом Дюринга назначаются антигистаминные препараты системного действия. Антигистаминные препараты системного действия могут применяться для контроля зуда, чередуясь при необходимости каждые 10 дней.
1. Консервативное лечение
-
Рекомендуется безглютеновая диета пациентам с герпетиформным дерматитом вне зависимости от наличия высыпаний с целью прекращения контакта с антигеном, индуцирующим развитие аутоиммунных реакций [16–18].
Уровень убедительности рекомендаций C (уровень достоверности доказательств – 5)
Комментарии: безглютеновая диета приводит к разрешению кожного процесса, устранению энтеропатии, исчезновению IgA-антител к глиадину, эндомизию и тканевой трансглютаминазе.
-
Рекомендуется пациентам с герпетиформным дерматитом терапия противолепрозными препаратами группы сульфонов для системного использования [16–18, 25, 26]:
- #дапсон**, взрослым пациентам, начиная с 50 мг перорально в сутки, с повышением дозировки до 200 мг в зависимости от клинической картины заболевания и динамики на фоне лечения перорально в сутки (до наступления стойкого эффекта на фоне безглютеновой диеты). При достижении контроля доза препарата назначается из расчета 0,5–1 мг/кг массы тела пациента в течение 1–2 лет [16–18, 25, 26];
Уровень убедительности рекомендаций C (уровень достоверности доказательств – 5)
Комментарии: в процессе терапии #дапсоном** необходимо регулярно проводить динамический контроль за состоянием крови (Общий (клинический) анализ крови еженедельно, а через несколько месяцев ежемесячно). В случае значительного снижения уровня лейкоцитов, тромбоцитов или гемопоэза лечение #дапсоном** следует прервать. В первые 4 месяца беременности и в период лактации препарат следует назначать только в случае крайней необходимости с соблюдением особой осторожности. Поскольку #дапсон** секретируется в грудное молоко, женщинам, принимающим препарат, следует отказаться от кормления грудью.
- #дапсон** пациентам детского возраста перорально в дозе 1–2 мг/кг массы тела в сутки [38, 39];
Уровень убедительности рекомендаций C (уровень достоверности доказательств – 5)
Комментарии: #дапсон** может вызвать развитие гемолитической анемии у пациентов с недостаточностью глюкозо-6-фосфатдегидрогеназы. В связи с этим перед назначением #дапсона** для снижения риска развития гемолитической анемии может быть проведено определение активности глюкозо-6-фосфат дегидрогеназы в гемолизате эритроцитов. В процессе терапии #дапсоном** возможно развитие анемии и агранулоцитоза, в связи с чем необходимо регулярно проводить контроль за состоянием крови (Общий (клинический) анализ крови еженедельно, а через несколько месяцев – ежемесячно). В случае значительного снижения уровня лейкоцитов, тромбоцитов или гемопоэза лечение #дапсоном** следует прервать.
или препаратами аминосалициловой кислоты и аналогичными препаратами:
- #сульфасалазин** перорально в дозе 1–3 г в сутки [4, 16, 25, 26, 33, 36, 37].
Уровень убедительности рекомендаций C (уровень достоверности доказательств – 5)
Комментарии: в период лечения периодически проводят определение активности аланинаминотрансферазы в крови, определение активности аспартатаминотрансферазы в крови, общий (клинический) анализ крови (в начале терапии: 1–2 раза в месяц, затем – каждые 3–6 месяцев лечения) и общий (клинический) анализ мочи (при почечной недостаточности), употребление повышенного количества жидкости. Во время беременности назначение препарата возможно только по строгим показаниям и в минимально эффективной дозе.
-
Рекомендуются антигистаминные средства системного действия пациентам с герпетиформным дерматитом Дюринга, сопровождающимся зудом, для уменьшения выраженности зуда [4, 33, 36, 37]:
- клемастин 1 мг перорально 2 раза в сутки в течение 7–10 дней;
Комментарии: клемастин в форме таблеток противопоказан в возрасте до 6 лет.
или
- #хлоропирамин** перорально взрослым по 1 таблетке 3–4 раза в сутки (75–100 мг в сутки), пациентам детского возраста от 3 до 6 лет – по 1/2 таблетки (12,5 мг) 2 раза в сутки (суточная доза – 25 мг); детям в возрасте от 6 до 14 лет – по 1/2 таблетки (12,5 мг) 2–3 раза в сутки (суточная доза – 25–37,5 мг); в возрасте от 14 до 18 лет: по 1 таблетке (25 мг) 3–4 раза в день (суточная доза – 75–100 мг) [4, 33, 36, 37];
Уровень убедительности рекомендаций C (уровень достоверности доказательств – 5)
Комментарии: хлоропирамин** в форме таблеток противопоказан в зависимости от производителя лекарственного препарата в возрасте до 3 лет или до 14 лет.
или
- лоратадин** перорально взрослым и детям старше 12 лет с массой тела более 30 кг 10 мг 1 раз в сутки, детям от 3 до 12 лет с массой тела менее 30 кг – 5 мг (1/2 таблетки) 1 раз в сутки (суточная доза – 5 мг) в течение 7–10 дней [4, 33, 36, 37];
Уровень убедительности рекомендаций C (уровень достоверности доказательств – 5)
Комментарии: лоратадин** противопоказан детям до 3 лет.
-
Рекомендуются пациентам с дерматитом герпетиформным для наружной терапии кортикостероиды, применяемые в дерматологии [4, 33, 35, 36, 37]:
- клобетазол 0,05% крем, 0,05% мазь наносится тонким слоем на пораженные участки кожи 1–2 раза в сутки в течение 3–4 недель [4, 33, 35, 36, 37];
Уровень убедительности рекомендаций С (уровень достоверности доказательств – 5)
Комментарии: противопоказанием к назначению препарата клобетазол является детский возраст до 1 года.
или
- бетаметазон** 0,05% мазь на очаги поражения 2 раза в сутки [4, 33, 35, 36, 37].
Уровень убедительности рекомендаций С (уровень достоверности доказательств – 5)
Комментарии: противопоказанием к назначению препарата бетаметазон** мазь 0,05% является детский возраст до 1 года.
Кортикостероиды, применяемые в дерматологии, могут применяться при выраженном зуде для его уменьшения. При присоединении вторичной инфекции для наружной терапии могут использоваться кортикостероиды в комбинации с антибиотиками или кортикостероиды в комбинации с антисептиками [16, 18, 35].
-
Рекомендуются для обработки пузырей и эрозий антисептики и дезинфицирующие средства [40, 43]:
- Борная кислота + резорцин + фенол + фуксин раствор для наружного применения 2–3 раза в день в течение 5–14 дней [40];
Уровень убедительности рекомендаций С (уровень достоверности доказательств – 5)
Комментарии: не следует применять женщинам во время беременности и в период грудного вскармливания.
или
- бриллиантовый зеленый раствор для наружного применения [спиртовой] 1% наносят непосредственно на поврежденную поверхность, захватывая окружающие здоровые ткани 2–3 раза в сутки в течение 5–14 дней.
Уровень убедительности рекомендаций С (уровень достоверности доказательств – 5)
Комментарии: область пузырей, эрозий обрабатывают раствором анилиновых красителей, при наличии вторичной инфекции – кортикостероиды с низкой активностью в комбинации с антибиотиками или кортикостероидами с умеренной активностью в комбинации с антибиотиками в форме аэрозоля для наружного применения.
2. Иное лечение
Не применяется.
Прогноз
Дополнительная информация (в том числе факторы, влияющие на исход заболевания или состояния)
В случае строгого соблюдения безглютеновой диеты прогноз для пациентов с герпетиформным дерматитом благоприятный [35]. При условии соблюдения безглютеновой диеты 47% пациентов с герпетиформным дерматитом смогли прекратить лечение дапсоном**, 38% пациентам удалось уменьшить суточную дозу дапсона** на 50% и больше, и лишь у 15% пациентов дозу дапсона** уменьшить не удалось [41]. Обнаружено, что качество жизни пациентов с герпетиформным дерматитом, длительно соблюдающих безглютеновую диету, сопоставимо с качеством жизни в общей популяции [42].
Госпитализация
Организация оказания медицинской помощи
Показания для госпитализации в медицинскую организацию:
1) отсутствие эффекта от лечения, проводимого в амбулаторных условиях;
2) появление новых высыпаний;
3) наличие вторичного инфицирования в очагах поражения.
Показания к выписке пациента из медицинской организации:
1) стабилизация процесса (отсутствие новых высыпаний);
2) эпителизация 70% эрозий;
3) исчезновение зуда.
Профилактика
Профилактика и диспансерное наблюдение, медицинские показания и противопоказания к применению методов профилактики
Первичная профилактика не разработана.
-
Рекомендуется всем пациентам с герпетиформным дерматитом в качестве вторичной профилактики с целью предупреждения ухудшения течения или развития рецидивов заболевания соблюдение безглютеновой диеты [16, 17].
Уровень убедительности рекомендаций С (уровень достоверности доказательств – 5)
Комментарии: безглютеновая диета предупреждает развитие обострений. Из 38 пациентов, соблюдавших безглютеновую диету на протяжении в среднем 8 лет и отказавшихся от нее, обострение развилось в среднем через 2 месяца у 31 пациента [25].
-
Рекомендуется пациентам с герпетиформным дерматитом в целях контроля приверженности пациентов к терапии и соблюдению диеты и в связи с возможностью развития у пациентов обострений целиакии и развития ассоциированных с герпетиформным дерматитом аутоиммунных заболеваний, в том числе поражений щитовидной железы, мониторинг за состоянием пациентов, который заключается в проведении консультаций пациентов врачом-терапевтом / врачом-педиатром и врачом-диетологом через 6 месяцев после установления диагноза, а затем – 1 раз в год [16].
Уровень убедительности рекомендаций С (уровень достоверности доказательств – 5)
Комментарии: в процессе терапии пациентов необходима регулярная оценка эффективности и безопасности проводимой системной терапии.
Информация
Источники и литература
-
Клинические рекомендации Российского общества дерматовенерологов и косметологов
- 1. Bonciani D., Verdelli A., Bonciolini V. et al. Dermatitis herpetiformis: from the genetics to the development of skin lesions. Clin Dev Immunol. – 2012. – 2012, р. 239691; 2. Salmi T.T., Hervonen K., Kautiainen H. et al. Prevalence and incidence of dermatitis herpetiformis: a 40-year prospective study from Finland. Br J Dermatol. 2011; 165; 354–359. 3. Форма Федерального статистического наблюдения №12 «Сведения о числе заболеваний, зарегистрированных у пациентов, проживающих в районе обслуживания медицинской организации за 2014 г.». 4. Herrero-González J.E. Clinical guidelines for the diagnosis and treatment of dermatitis herpetiformis. Actas Dermosifiliogr. 2010; 101 (10): 820–826. 5. Reunala T., Lokki J. Dermatitis herpetiformis in Finland. Acta Derm Venereol. 1978; 58: 505–510. 6. Mobacken H., Kastrup W., Nilsson L.A. Incidence and prevalence of dermatitis herpetiformis in western Sweden. Acta Derm Venereol. 1984; 64; 400–404. 7. Christensen O.B., Hindsén M., Svensson A. Natural history of dermatitis herpetiformis in southern Sweden. Dermatologica. 1986; 173: 271–277. 8. Burrows D. The prevalence of dermatitis herpetiformis. Br J Dermatol. 1972; 86: 437. 9. Buckley D.B., English J., Molloy W. et al. Dermatitis herpetiformis: a review of 119 cases. Clin Exp Dermatol. 1983; 8: 477–487. 10. Gawkrodger D.J., Blackwell J.N., Gilmour H.M. et al. Dermatitis herpetiformis: diagnosis, diet and demography. Gut. 1984; 25: 151–157. 11. Moi H. Incidence and prevalence of dermatitis herpetiformis in a country in central Sweden, with comments on the course of the disease and IgA deposits as diagnostic criterion. Acta Derm Venereol. 1984; 64: 144–150. 12. Самцов А.А., Белоусова И.Э. Буллезные дерматозы. Монография /– Спб: ООО «Издательско-полиграфическая компания «КОСТА», 2012. – 144 с. 13. Кубанов А.А., Знаменская Л.Ф., Абрамова Т.В. Дифференциальная диагностика пузырных дерматозов. Вестник дерматологии и венерологии 2016; (6): 43–56. 14. Альбанова В.И., Нефедова М.А. Аутоиммунные буллезные дерматозы. Дифференциальный диагноз. Вестник дерматологии и венерологии 2017; (3): 10–20. 15. Белецкая Л.В., Махнева Н.В. Меченые антитела в нормальной и патологической морфологии (атлас). – Москва: МНПИ, 2000, – 111 с. 16. Caproni M., Antiga E., Melani L. et al. Guidelines for the diagnosis and treatment of dermatitis herpetiformis. J Eur Acad Dermatol Venereol. 2009; 23 (6) 633–638. 17. Antigo E., Caproni M. The diagnosis and treatment of dermatitis herpetiformis. Clin Cosm Investig Dermatol. 2015; 8: 257–265. 18. Bolotin D., Petronic-Rosic V. Dermatitis herpetiformis. Part II: diagnosis, management and prognosis. J Am Acad Dermatol. 2011; 64: 1027–1034. 19. Dieterich W., Laag E., Bruckner-Tuderman L. et al. Antibodies to tissue transglutaminase as serologic markers in patients with dermatitis herpetiformis. J Invest Dermatol. 1999; 113: 133–136 20. Koop I., Ilchmann R., Izzi L. et al. Detection of autoantibodies against tissue transglutaminase in patients with celiac disease and dermatitis herpetiformis. Am J Gastroenterol. 2000; 95: 2009–2014. 21. Wolverton S.E. Monitoring for adverse effects from systemic drugs used in dermatology. J Am Acad Dermatol. 1992; 26 (5 Pt 1): 661–679. 22. Wolverton S.E., Remlinger K. Suggested guidelines for patient monitoring: hepatic and hematologic toxicity attributable to systemic dermatologic drugs. Dermatol Clin. 2007; 25 (2): 195–205. 23. Tangamornsuksan W., Lohitnavy M. Association between HLA-B*1301 and dapsone-induced cutaneous adverse drug reactions: a systematic review and meta-analysis. JAMA Dermatol. 2018; 154 (4): 441–446. 24. Linares, V., Alonso, V., Domingo J.L. Oxidative stress as a mechanism underlying sulfasalazine-induced toxicity. Expert Opin Drug Saf. 2011; 10 (2): 253–263. 25. Bardella M.T., Fredella C., Trovato C. et al. Long-term remission in patients with dermatitis herpetiformis on a normal diet. Br J Dermatol. 2003; 149 (5): 968–971. 26. Cardones A.R., Hall R.P. Management of dermatitis herpetiformis. Immunol Allergy Clin N Am. 2012; 32 (2): 275–281. 27. Herrero-González J.E. Clinical guidelines for the diagnosis and treatment of dermatitis herpetiformis. Actas Dermosifiliogr. 2010; 101:820–826. 28. Fry L., Keir P., McMinn R.M., et al. Small intestinal structure and function and haematological changes in dermatitis herpetiformis. Lancet. 1967; 2: 29–33. 29. Jami L. Miller, Shehnaz Aysha K. Zaman. Dermatitis herpetiformis treatment & management [Medscape 06.03.2020 https://emedicine.medscape.com/article/1062640-treatment#d8] 30. Ching C.L., Jones M.K., Kingham J.G. Celiac disease and autoimmune thyroid disease. Clin Med Res. 2007; 5: 184–192. 31. Huma A. Mirza, Amani Gharbi, Beenish S. Bhutta. Dermatitis herpetiformis. [Updated 2020 May 12]. In: StatPearls [Internet]. Treasure Island (FL): StatPearls Publishing; 2020 Jan-. Available from: https://www.ncbi.nlm.nih.gov/books/NBK493163/ 32. Collin P., Kaukinen K., Välimäki M., Salmi J. Endocrinological disorders and celiac disease. Endocr Rev. 2002; 23 (4): 464–483. 33. Кожные и венерические болезни: Руководство для врачей. В двух томах. – 2-е изд., перераб. и доп. – Т.2/ Под ред. Ю.К. Скрипкина и В.Н. Мордовцева. – М.: Медицина, 1999. – 880 с.: ил.: [1] л. ил. ISBN 5-225-02761-Х (стр. 243). 34. T T Salmi Dermatitis herpetiformis 2019 British Association of Dermatologists. 35. Nguyen CN, Kim SJ. Dermatitis herpetiformis: An update on diagnosis, disease monitoring, and management. Medicina (Kaunas). 2021 Aug 20;57(8):843. 36. Clarindo M.V., Possebon A.T., Soligo E.M. et al. Dermatitis herpetiformis: pathophysiology, clinical presentation, diagnosis and treatment. An Bras Dermatol. 2014; 89 (6): 865–875; quiz 876-7. doi: 10.1590/abd1806-4841.20142966. 37. Ingen-Housz-Oro S., Joly P., Bernard P. et al. Recommandations des centres de référence des maladies bulleuses auto-immunes pour le diagnostic et la prise en charge de la dermatite herpétiforme [Dermatitis herpetiformis. Guidelines for the diagnosis and treatment. Centres de référence des maladies bulleuses auto-immunes. Société Française de Dermatologie]. Ann Dermatol Venereol. 2011; 138 (3): 271–273. 38. Griss J., Stingl G., Schmidt E., Bangert C. A rare bullous variant of dermatitis herpetiformis. Br J Dermatol. 2016; 174 (1): 231–233. 39. Thibaud D., Jourdain J.C., Le Lorier B. et al. Dermatite herpétiforme du nourrisson révélée par des bulles hémorragiques au cours d'une diarrhée traînante [Herpetiform dermatitis of the infant forming hemorrhagic bullae in diarrhea]. Arch Pediatr. 2001; 8 (12): 1399–1400. 40. Романенко И.М., Кулага В.В., Афонин С.Л. Лечение кожных и венерических болезней: Руководство для врачей: В 2 т. – М.: ООО «Медицинское информационное агентство», 2006. – Т.2. – С.620–623. 41. Collin P, Pukkala E, Reunala T. Malignancy and survival in dermatitis herpetiformis: a comparison with coeliac disease. Gut. 1996; 38 (4): 528–530. 42. Pasternack C., Kaukinen K., Kurppa K. et al. Quality of life and gastrointestinal symptoms in long-term treated dermatitis herpetiformis patients: A cross-sectional study in Finland. Am J Clin Dermatol. 2015; 16 (6): 545–552. 43. Кулага В.В., Лемешко В.А. Кожные и венерические болезни (практикующему врачу). – М: Книга-плюс, 2013. – С. 512. 44. Nguyen CN, Kim SJ. Dermatitis Herpetiformis: An Update on Diagnosis, Disease Monitoring, and Management. Medicina (Kaunas). 2021 Aug 20;57(8):843. doi: 10.3390/medicina57080843. PMID: 34441049; PMCID: PMC8400185. 45. Невозинская З.А., Денисова Е.В., Сакания Л.Р. и др. Герпетиформный дерматит Дюринга: в помощь практикующему врачу. Consilium Medicum. Дерматология (Прил.). 2016; 1: 16–17
Информация
Список сокращений
HLA (Human Leukocyte Antigens) II – человеческие лейкоцитарные антигены второго класса
Ig (Immunoglobulin) A – иммуноглобулин класса А
Термины и определения
Целиаки́я (глютеновая энтеропатия) – мультифакториальное заболевание, нарушение пищеварения, вызванное повреждением ворсинок тонкой кишки некоторыми пищевыми продуктами, содержащими определённые белки: глютен (клейковину) и близкие к нему белки злаков (авенин, гордеин и пр.) в таких злаках, как пшеница, рожь, ячмень. Имеет смешанный аутоиммунный, аллергический, наследственный генез, наследуется по аутосомно-доминантному типу.
Глиади́н – являющийся одним из составляющих глютена гликопротеин, растворимый в спирте, получаемый из пшеницы.
Критерии оценки качества медицинской помощи
|
№ |
Критерии качества |
Оценка выполнения |
|---|---|---|
|
1. |
Выполнен общий (клинический) развернутый анализ крови |
да/нет |
|
2. |
Выполнен анализ крови биохимический общетерапевтический |
да/нет |
|
3. |
Выполнен общий (клинический) анализ мочи |
да/нет |
|
4. |
Подтвержден диагноз патолого-анатомическим исследованием биопсийного (операционного) материала кожи и/или патолого-анатомическим исследованием биопсийного (операционного) материала кожи с применением иммунофлюоресцентных методов |
да/нет |
|
5. |
Проведена терапия противолепрозными препаратами группы сульфонов для системного использования или препаратами аминосалициловой кислоты и аналогичными препаратами. |
да/нет |
Приложение А1. Состав рабочей группы по разработке и пересмотру клинических рекомендаций
-
Кубанов Алексей Алексеевич – академик РАН, доктор медицинских наук, профессор, член Российского общества дерматовенерологов и косметологов.
-
Махнева Наталия Викторовна – доктор медицинских наук, член Российского общества дерматовенерологов и косметологов.
-
Знаменская Людмила Федоровна – доктор медицинских наук, член Российского общества дерматовенерологов и косметологов.
-
Карамова Арфеня Эдуардовна – кандидат медицинских наук, член Российского общества дерматовенерологов и косметологов.
-
Чикин Вадим Викторович – доктор медицинских наук, член Российского общества дерматовенерологов и косметологов.
-
Нефедова Мария Андреевна – член Российского общества дерматовенерологов и косметологов.
Конфликт интересов: авторы заявляют об отсутствии конфликта интересов.
Приложение А2. Методология разработки клинических рекомендаций
Целевая аудитория данных клинических рекомендаций:
-
Врачи-специалисты: врач-дерматовенеролог, врач-косметолог.
-
Ординаторы и слушатели циклов повышения квалификации по указанным специальностям.
Таблица 1. Шкала оценки уровней достоверности доказательств (УДД) для методов диагностики (диагностических вмешательств)
|
УДД |
Расшифровка |
|---|---|
|
1 |
Систематические обзоры исследований с контролем референсным методом или систематический обзор рандомизированных клинических исследований с применением мета-анализа |
|
2 |
Отдельные исследования с контролем референсным методом или отдельные рандомизированные клинические исследования и систематические обзоры исследований любого дизайна, за исключением рандомизированных клинических исследований, с применением мета-анализа |
|
3 |
Исследования без последовательного контроля референсным методом или исследования с референсным методом, не являющимся независимым от исследуемого метода или нерандомизированные сравнительные исследования, в том числе когортные исследования |
|
4 |
Несравнительные исследования, описание клинического случая |
|
5 |
Имеется лишь обоснование механизма действия или мнение экспертов |
Таблица 2. Шкала оценки уровней достоверности доказательств (УДД) для методов профилактики, лечения и реабилитации (профилактических, лечебных, реабилитационных вмешательств)
|
УДД |
Расшифровка |
|---|---|
|
1 |
Систематический обзор РКИ с применением мета-анализа |
|
2 |
Отдельные РКИ и систематические обзоры исследований любого дизайна, за исключением РКИ, с применением мета-анализа |
|
3 |
Нерандомизированные сравнительные исследования, в т.ч. когортные исследования |
|
4 |
Несравнительные исследования, описание клинического случая или серии случаев, исследования «случай-контроль» |
|
5 |
Имеется лишь обоснование механизма действия вмешательства (доклинические исследования) или мнение экспертов |
Таблица 3. Шкала оценки уровней убедительности рекомендаций (УУР) для методов профилактики, диагностики, лечения и реабилитации (профилактических, диагностических, лечебных, реабилитационных вмешательств)
|
УУР |
Расшифровка |
|---|---|
|
A |
Сильная рекомендация (все рассматриваемые критерии эффективности (исходы) являются важными, все исследования имеют высокое или удовлетворительное методологическое качество, их выводы по интересующим исходам являются согласованными) |
|
B |
Условная рекомендация (не все рассматриваемые критерии эффективности (исходы) являются важными, не все исследования имеют высокое или удовлетворительное методологическое качество и/или их выводы по интересующим исходам не являются согласованными) |
|
C |
Слабая рекомендация (отсутствие доказательств надлежащего качества (все рассматриваемые критерии эффективности (исходы) являются неважными, все исследования имеют низкое методологическое качество и их выводы по интересующим исходам не являются согласованными) |
Порядок обновления клинических рекомендаций.
Механизм обновления клинических рекомендаций предусматривает их систематическую актуализацию – не реже чем один раз в три года, а также при появлении новых данных с позиции доказательной медицины по вопросам диагностики, лечения, профилактики и реабилитации конкретных заболеваний, наличии обоснованных дополнений/замечаний к ранее утверждённым КР, но не чаще 1 раза в 6 месяцев.
Приложение А3. Справочные материалы, включая соответствие показаний к применению и противопоказаний, способов применения и доз лекарственных препаратов, инструкции по применению лекарственного препарата
Данные клинические рекомендации разработаны с учётом следующих нормативно-правовых документов:
-
Приказ Минздрава России от 15.11.2012 № 924н "Об утверждении Порядка оказания медицинской помощи населению по профилю "дерматовенерология".
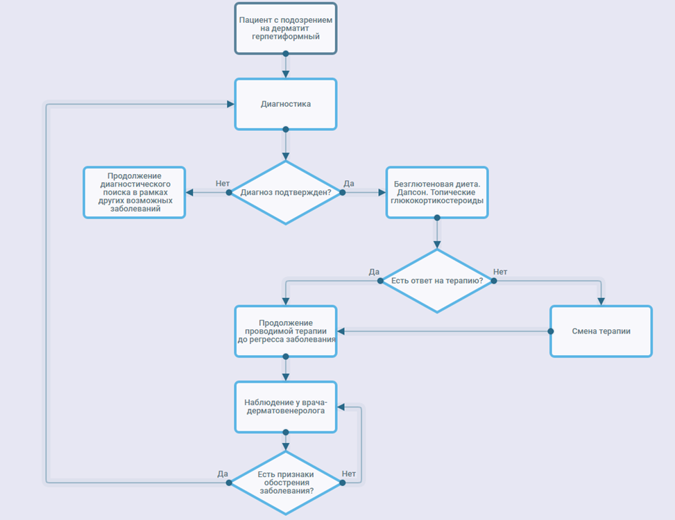
Приложение Б. Алгоритмы действий врача

Приложение В. Информация для пациента
-
Для предотвращения обострений и рецидивов заболевания необходимо соблюдать диету. Из рациона должны быть полностью устранены пшеница, ячмень, рожь, овес и другие злаки. Также необходимо исключить продукты, содержащие йод (продукты моря, фейхоа, хурма и др.).
-
Безглютеновая диета приводит к регрессу высыпаний через 1–2 года, однако герпетиформный дерматит неизменно рецидивирует в течение 12 недель после повторного поступления глютена с пищей, в связи с чем пациенты должны пожизненно придерживаться диеты. Только у 10–20% больных развивается иммунная толерантность, и появляется возможность придерживаться обычной диеты после нескольких лет строгой безглютеновой диеты; это наиболее часто наблюдается в случаях начала заболевания в детском возрасте и у пациентов, получавших дапсон**.
-
Строгое соблюдение безглютеновой диеты в течение длительного времени приводит к уменьшению потребности в лекарствах, снижению риска развития лимфом кишечника, разрешению кожных высыпаний и симптомов энтеропатии/мальабсорбции.
Приложение Г1-ГN. Шкалы оценки, вопросники и другие оценочные инструменты состояния пациента, приведенные в клинических рекомендациях
Специальные шкалы оценки, индексы, вопросники при обследовании пациентов не применяются.
Прикреплённые файлы
Внимание!
- Занимаясь самолечением, вы можете нанести непоправимый вред своему здоровью.
- Информация, размещенная на сайте MedElement и в мобильных приложениях "MedElement (МедЭлемент)", "Lekar Pro", "Dariger Pro", "Заболевания: справочник терапевта", не может и не должна заменять очную консультацию врача. Обязательно обращайтесь в медицинские учреждения при наличии каких-либо заболеваний или беспокоящих вас симптомов.
- Выбор лекарственных средств и их дозировки, должен быть оговорен со специалистом. Только врач может назначить нужное лекарство и его дозировку с учетом заболевания и состояния организма больного.
- Сайт MedElement и мобильные приложения "MedElement (МедЭлемент)", "Lekar Pro", "Dariger Pro", "Заболевания: справочник терапевта" являются исключительно информационно-справочными ресурсами. Информация, размещенная на данном сайте, не должна использоваться для самовольного изменения предписаний врача.
- Редакция MedElement не несет ответственности за какой-либо ущерб здоровью или материальный ущерб, возникший в результате использования данного сайта.