Аскаридоз
Версия: Клинические рекомендации РФ 2025 (Россия)
Общая информация
Краткое описание
Разработчик клинической рекомендации
Международная общественная организация "Евро-Азиатское общество по инфекционным болезням",
Национальная ассоциация специалистов по инфекционным болезням имени академика В. И. Покровского (НАСИБ)
Одобрено Научно-практическим Советом Минздрава России
Клинические рекомендации
Аскаридоз
Определение заболевания или состояния (группы заболеваний или состояний)
Аскаридоз – антропонозный геогельминтоз, вызываемый Ascaris lumbricoides, характеризующийся поражением дыхательных путей и аллергическими реакциями в фазе миграции личинок, а при паразитировании половозрелых гельминтов – хроническим поражением желудочно-кишечного тракта (ЖКТ) с возможными тяжелыми осложнениями [1, 21-23].
Особенности кодирования заболевания или состояния (группы заболеваний или состояний) по Международной статистической классификации болезней и проблем, связанных со здоровьем
В77 Аскаридоз
B77.0 – Аскаридоз с кишечными осложнениями;
B77.8 – Аскаридоз с другими осложнениями;
B77.9 – Аскаридоз неуточненный.
Классификация
Классификация заболевания или состояния (группы заболеваний или состояний)
Клиническая классификация аскаридоза [13, 14, 16]
По типу:
- типичный (манифестный)
- атипичный (субклинический, бессимптомный)
По фазе болезни:
- ранняя
- поздняя
По тяжести:
- легкая форма
- среднетяжелая форма
- тяжелая форма
По наличию осложнений:
- без осложнений
- с кишечными осложнениями (непроходимость кишечника, перитонит, аппендицит);
- с внекишечными осложнениями (гнойный холангит, абсцессы печени, гнойный плеврит, синуситы, абсцессы брюшной полости, асфиксия и др.)
Таблица 1. Клиническая классификация аскаридоза [6, 16]
|
По выраженности клинических проявлений |
По фазе болезни |
По тяжести |
По наличию осложнений |
|
|
Манифестная форма Субклиническая форма Бессимптомная форма |
Ранняя фаза Поздняя фаза |
Легкая форма Среднетяжелая форма Тяжелая форма |
Без осложнений |
С кишечными осложнениями С внекишечными осложнениями |
Этиология и патогенез
Этиология и патогенез заболевания или состояния (группы заболеваний или состояний)
Этиология. Возбудителя аскаридоза Ascaris lumbricoides относят к типу круглых червей Nemathelmintes, классу Nematoda, отряду Ascaridia, семейству Ascaridae. Свиная аскарида – Ascaris suum также может вызывать аскаридоз у человека [2]. Аскариды раздельнополые гельминты, половозрелые особи имеют веретенообразную форму, тело их покрыто толстой поперечно исчерченной кутикулой. Самец меньше самки, длина его 15-25 см, диаметром 2-4 мм, задний конец тела загнут крючком на брюшную сторону. Самка имеет веретенообразное тело длиной 25-40 см, диаметром 3-6 мм. Продолжительность жизни взрослой аскариды составляет около одного года. Выделение яиц самкой начинается не ранее трёх месяцев от момента инвазирования и заканчивается к 7-8 месяцам её жизни. За сутки зрелая самка откладывает до 245 тысяч яиц [3]. При отсутствии самцов самки откладывают неоплодотворенные яйца. Оплодотворенные яйца аскариды желтого или желто-коричневого цвета, имеют овальную или округлую форму, сверху покрыты бугристой белковой оболочкой. Созревание яиц проходит при температуре не ниже 12°С, влажности почвы не менее 8% при свободном доступе кислорода. Внутри яйца формируется личинка, и яйцо становится инвазионным [1, 4, 5]. В настоящее время накоплены данные о том, что человек также может быть инвазирован свиной аскаридой (Ascaris suum) [6,7].
Патогенез. Из проглоченных яиц в верхних отделах тонкого кишечника выходят личинки, которые внедряются в стенку кишки, проникают в кровеносные капилляры и мигрируют по системе портальной вены через печень в нижнюю полую вену, попадают в правые отделы сердца, затем в легочную артерию, легочные капилляры, откуда мигрируют в паренхиму легких, где совершают первую линьку. При повреждении легочных капилляров возникают геморрагии. При массивной инвазии может наблюдаться легочное кровотечение и кровохарканье. В паренхиме легких вокруг личинок формируются эозинофильные инфильтраты, которые с течением времени вместе с личинками меняют свое местоположение («летучие» инфильтраты Леффлера). В миграционном периоде наиболее ярко выражена сенсибилизация макроорганизма и происходит выработка антител к продуктам линьки и метаболизма, к поверхностным антигенам личинок и продуктам их распада.
При свободном доступе кислорода личинки растут, увеличиваясь в размерах в 10 раз (с 0,1 до 1 мм), второй раз линяют и по эпителию альвеол и бронхиол, далее к мелким и крупным бронхам поднимаются до ротоглотки и со слюной заглатываются, повторно попадая в ЖКТ. Весь этот процесс занимает около 14 дней.
В тощей кишке гельминты в течение 70-75 суток растут и превращаются в половозрелых самцов и самок. Паразитирование взрослых аскарид в кишечнике приводит к механическому раздражению нервных окончаний тонкой кишки; нарушению процессов пищеварения, вследствие выделения паразитами антиферментных веществ и нарушений двигательной функции кишечника. При недостаточности питания человека, особенно в детском возрасте, могут наблюдаться нарушения азотистого обмена, полигиповитаминозы. В редких случаях может наблюдаться атипичная миграция взрослых аскарид в желудок, глотку, легкие, в придаточные пазухи носа (гайморову, лобную), где они вызывают синуситы; при попадании гельминта в печень (через общий желчный проток) возможно присоединение бактериальной инфекции и развитие осложнений гнойного характера (абсцессы печени, гнойный холангит) или возникновение механической желтухи и панкреатита. Скопление аскарид в кишечнике может привести к развитию обтурационной кишечной непроходимости [8-13].
Своеобразие патологического процесса при аскаридозе определяется сенсибилизацией макроорганизма продуктами метаболизма, линькой личинок и их миграцией в легкие. Это часто проявляется развитием аллергических реакций, а также формированием эозинофильных инфильтратов в легких [1, 4, 11].
В патогенезе кишечной фазы ведущим является механическое воздействие гельминтов на стенку кишки и нарушение процессов пищеварения. После перенесенного аскаридоза формируется нестойкий иммунитет, который не защищает человека от повторных заражений. Однако при частых повторных заражениях может сформироваться протективный иммунитет, который приводит к гибели мигрирующих личинок в кровяном русле и легких [1, 4, 11].
Эпидемиология
Эпидемиология заболевания или состояния (группы заболеваний или состояний)
Эпидемиология. Человек является единственным хозяином Ascaris lumbricoides. В миграционной фазе аскаридоза человек является промежуточным хозяином, в кишечной фазе – окончательным хозяином. Во внешнюю среду с калом больной аскаридозом выделяет незрелые яйца, в которых при благоприятных условиях (оптимальной температуре и влажности почвы, достаточной аэрации) формируются и созревают личинки. В умеренном климатическом поясе яйца аскарид могут зимой сохраняться под слоем снега и выдерживать морозы до 20-25°С. В почве при отсутствии сильных воздействий внешней среды яйца гельминта могут сохранять жизнеспособность в течение до 10 лет, в пресных водоемах – до одного года. Степень контакта пациента с почвой, содержащей инвазионные яйца аскарид, определяет риск заражения. Механизм заражения – фекально-оральный. Пути передачи – пищевой (основной) и водный. Заражение происходит при проглатывании яиц гельминта, содержащих инвазионную личинку. Факторами передачи служат овощи, фрукты, зелень, ягоды, на поверхности которых имеются зрелые яйца аскарид, а также загрязненные вода и руки. В зоне умеренного климата сезон заражения аскаридозом длится с апреля по октябрь, в зоне теплого влажного климата – круглый год. Следует заметить, что механизмы и пути заражения являются однотипными для многих геогельминтов и кишечных простейших, поэтому при аскаридозе могут наблюдаться микс-инвазии с участием других кишечных гельминтов (власоглав, анкилостома и др.) и простейших (лямблии, балантидии и др.). Благоустроенные районы городов не являются очагами аскаридоза; передачи инвазии на их территории не происходит благодаря наличию канализации и водопровода, асфальтированию улиц и дворов и отсутствию приусадебных огородов, удобряемых нечистотами [4, 11].
Структура заболеваемости. Аскаридоз является часто встречающимся гельминтозом, распространен во всех климатических зонах земного шара, за исключением районов вечной мерзлоты, высокогорья и пустынь. По данным ВОЗ, в мире аскаридозом заражено около одного миллиарда человек, при этом дети дошкольного и школьного возраста составляют большинство из них [14, 26]. В России аскаридоз является третьим энтеробиоза и описторхоза по частоте регистрации гельминтозом после энтеробиоза. Максимальный уровень зараженности аскаридами людей в РФ, согласно данным Управления Роспотребнадзора РФ, составлял 68 чел. на 100 тыс. населения и зарегистрирован в 1995г. По данным Роспотребнадзора РФ в 2023 г. выявлено 10 353 случая аскаридоза (7,06 на 100 тыс. населения), что на 12,6 % выше заболеваемости 2022 г. (6,27 на 100 тыс. населения), но в 2,4 раза ниже СМП (16,67 на 100 тыс. населения). Среди детского населения всех возрастных групп выявлено 6742 случая (22,29 на 100 тыс. детей данного возраста) [27]. Однако данные официального учета заболеваемости не отражают истинной эпидемиологической ситуации по аскаридозу, так как часть населения не обращается за медицинской помощью в случае инвазии и употребляет противогельминтные препараты самостоятельно [11, 15].
Клиническая картина
Cимптомы, течение
Клиническая картина заболевания или состояния (группы заболеваний или состояний)
Клинические проявления аскаридоза зависят от интенсивности инвазии и фазы развития заболевания. Выделяют две фазы: раннюю (миграционную, личиночную) и позднюю (кишечную, фазу паразитирования половозрелых аскарид).
Ранняя фаза аскаридоза обусловлена миграцией личинок гельминта. При малой интенсивности инвазии ранняя фаза аскаридоза может протекать субклинически или бессимптомно. При высокой интенсивности инвазии наблюдается острое начало заболевания. У больных отмечается слабость, недомогание, субфебрильная температура. Иногда отмечается высокий фебрилитет и озноб, уртикарная экзантема, отеки Квинке; боли в животе, диспептические явления (тошнота, диарея). Появляются респираторные симптомы: кашель сухой или влажный (с незначительным количеством слизистой или кровянистой мокроты), возможны приступы удушья. В легких определяется укорочение перкуторного звука, выслушиваются сухие и влажные хрипы, что связано с развитием «летучих» эозинофильных инфильтратов вокруг личинок аскарид – синдром Лёффлера, который визуально определяется на рентгенограммах легких. В миграционной фазе при высокой интенсивности инвазии возможно развитие гранулематозного гепатита с нарушением пигментного обмена и увеличение размера печени, а также пневмонии (встречается редко). В периферической крови отмечаются умеренный лейкоцитоз и высокое содержание эозинофилов (20% и более) [1, 4, 11, 26].
Отсутствие адекватной терапии тяжелых форм аскаридоза у детей раннего возраста может привести к летальному исходу.
Поздняя фаза аскаридоза связана с локализацией гельминтов в кишечнике, что проявляется абдоминальным болевым синдромом (чаще всего приступообразные боли в животе, могут протекать по варианту «пупочной колики»), диспептическими явлениями [11]. При низкой интенсивности инвазии часто эта фаза протекает субклинически или бессимптомно. У больных в высокой интенсивностью инвазии, особенно в детском возрасте, могут отмечаться функциональные нарушения центральной нервной системы (ЦНС): головные боли, головокружения, повышенная утомляемость, нарушение сна и др., которые быстро проходят после адекватной терапии. В периферической крови, как правило, патологические отклонений в содержании клеточных элементов не определяется [11, 26].
Таблица 2. Клинические признаки и критерии тяжести аскаридоза
|
Признак |
Характеристика признака |
||
|---|---|---|---|
|
|
Легкая степень тяжести |
Средняя степень тяжести |
Тяжелая степень тяжести |
|
Выраженность и длительность синдрома интоксикации |
Отсутствует или незначительно выражен |
Умеренной выраженности |
Выражен |
|
Характер и тяжесть аллергических проявлений |
Отсутствуют или отмечаются в виде кратковременной аллергической сыпи |
Уртикарная экзантема, зуд кожи; отеки Квинке |
Уртикарная экзантема, зуд кожи (упорного течения); рецидивирующие отеки Квинке |
|
Выраженность абдоминального болевого синдрома |
Отсутствует или незначительно выражен, кратковременный |
Периодические ноющие боли в животе с локализацией в эпигастрии, вокруг пупка, в мезогастрии, приступы «пупочной колики» |
Схваткообразные интенсивные и повторные боли в животе с локализацией в эпигастрии, вокруг пупка, в мезогастрии, частые приступы «пупочной колики» |
|
Выраженность диспептического синдрома |
Отсутствует или незначительно выражен |
Периодически отмечается тошнота, отрыжка, метеоризм, неустойчивый стул |
Частые и выраженные диспептические расстройства |
|
Выраженность эозинофилии |
Нормальное содержание эозинофилов или незначительное их повышение до 20% |
Умеренное повышение количества эозинофилов в периферической крови (свыше 20%) |
Значительное повышение количества эозинофилов в периферической крови (свыше 20%) |
|
Осложнения кишечные или внекишечные |
Отсутствуют |
Отсутствуют или имеются кишечные осложнения |
Имеются тяжелые кишечные и/или внекишечные осложнения |
Осложненное течение аскаридоза характеризует тяжесть патологического процесса и обусловлено различными причинами: присоединением вторичной инфекции, механическим воздействием взрослых особей или их миграцией в дыхательные пути и другие органы [4, 6, 13].
Диагностика
Диагностика заболевания или состояния (группы заболеваний или состояний) медицинские показания и противопоказания к применению методов диагностики
Критерии установления диагноза/состояния: Диагноз «аскаридоз» устанавливается только на основании положительных результатов прямых паразитологических методов исследования (обнаружение яиц гельминтов, их личинок или половозрелых особей). Положительные результаты косвенных методов исследования (серологические и др.) не являются основанием для подтверждения диагноза «аскаридоз» и назначения антигельминтной терапии.
1. Жалобы и анамнез
-
Рекомендуется у всех пациентов с подозрением на аскаридоз оценить данные эпидемиологического анамнеза для выявления возможных путей заражения [1, 4, 11].
Уровень убедительности рекомендаций – С (уровень достоверности доказательств – 5).
Комментарии: Заражение может произойти при контакте с почвой, при употреблении в пищу немытых овощей, фруктов, зелени, ягод (обсемененных яйцами аскарид), реже при употреблении для питья загрязненной воды, содержащей яйца аскарид.
-
Рекомендуется выявить жалобы пациента с подозрением на аскаридоз на нарушение общего самочувствия (нарушение аппетита, сна, утомляемость) для диагностики синдрома интоксикации [1, 4, 11].
Уровень убедительности рекомендаций – C (уровень достоверности доказательств – 5).
Комментарии: Нарушение общего самочувствия (нарушение аппетита, сна, утомляемость, слабость) отражает синдром интоксикации у больных с аскаридозом
-
Рекомендуется уточнить появление эпизодов аллергической сыпи, зуда кожных покровов в течение последних двух недель у пациента с подозрением на аскаридоз, для диагностики миграционной фазы аскаридоза [1, 4].
Уровень убедительности рекомендаций – C (уровень достоверности доказательств – 5).
Комментарии: Внезапное появление уртикарной экзантемы, зуда кожи, аллергических отеков подкожной клетчатки (отеки Квинке) могут указывать на миграционную фазу аскаридоза. Необходимо установить сроки возникновения этих жалоб и оценить их длительность, которая должна составлять около 2-х недель.
-
Рекомендуется выявить жалобы на кашель, выделение мокроты, приступы удушья у пациента с подозрением на аскаридоз для диагностики миграционной фазы аскаридоза [1, 4].
Уровень убедительности рекомендаций – C (уровень достоверности доказательств – 5).
Комментарии: респираторные явления характерны для миграционной фазы аскаридоза, при этом необходимо установить сроки возникновения этих жалоб и оценить их длительность, которая должна составлять не более 2-3 недель.
-
Рекомендуется уточнить эпизоды приступов болей или беспокойства по поводу болей в животе различной локализации и их интенсивности у пациента с подозрением на аскаридоз для диагностики кишечной фазы аскаридоза [1, 11].
Уровень убедительности рекомендаций – C (уровень достоверности доказательств – 5).
Комментарии: Боли в животе при аскаридозе встречаются редко и могут свидетельствовать о кишечной фазе заболевания, соответствующей фазе паразитирования половозрелых гельминтов.
-
Рекомендуется выявить наличие диспептических явлений (тошнота, рвота, нарушения стула и др.) у пациента с подозрением на аскаридоз для диагностики кишечной фазы аскаридоза [1, 11].
Уровень убедительности рекомендаций – C (уровень достоверности доказательств – 5).
Комментарии: Диспептические явления (тошнота, расстройства стула, метеоризм) могут свидетельствовать о кишечной фазе заболевания, соответствующей фазе паразитирования половозрелых гельминтов.
2. Физикальное обследование
-
Рекомендуется прием (осмотр, консультацию) врача-терапевта/врача-педиатра/врача-общей практики (семейного врача)/врача-инфекциониста/врача-гастроэнтеролога пациенту с подозрением на аскаридоз для выявления объективных признаков заболевания [1,4].
Уровень убедительности рекомендаций – C (уровень достоверности доказательств – 5).
Комментарии: Физикальное обследование позволяет выявить объективные признаки заболевания, а также выявить сопутствующую патологию.
-
Рекомендуется проводить общую термометрию у детей с подозрением на аскаридоз утром и в течение дня для оценки характера течения заболевания (не осложненное или осложненное) [1].
Уровень убедительности рекомендаций – C (уровень достоверности доказательств – 5).
Комментарии: Течение заболевания без осложнений характеризуется нормальной температурой тела. Повышение температуры тела при аскаридозе выше 380 может наблюдаться при развитии осложнений или сопутствующей патологии.
-
Рекомендуется у пациентов с подозрением на аскаридоз провести осмотр кожных покровов для выявления аллергической сыпи, зуда кожных покровов [1, 11].
Уровень убедительности рекомендаций – C (уровень достоверности доказательств – 5).
Комментарии: Уртикарная экзантема, зуд кожи, аллергические отеки подкожной клетчатки (отеки Квинке) могут указывать на недавнее заражение аскаридами.
-
Рекомендуется исследовать и оценить состояние дыхательной системы пациента (измерение частоты дыхания, перкуторные и аускультативные данные) для диагностики поражений легких при аскаридозе [1, 11].
Уровень убедительности рекомендаций – С (уровень достоверности доказательств – 5).
Комментарии: Укорочение перкуторного звука локального характера над легкими, жесткое или ослабленное дыхание при аускультации, наличие сухих и влажных хрипов может быть обусловлено миграционной фазой аскаридоза и развитием в легких «летучих» эозинофильных инфильтратов.
-
Рекомендуется провести осмотр живота пациента с подозрением на аскаридоз для выявления симптомов поражения кишечника [1, 11].
Уровень убедительности рекомендаций – С (уровень достоверности доказательств – 5).
Комментарии: возможно выявление болезненных участков при поверхностной и глубокой пальпации живота в околопупочной области при паразитировании аскарид в кишечнике.
-
Рекомендуется в случае развития у больного с аскаридозом подпечёночной желтухи или обтурационной кишечной непроходимости провести прием (осмотр, консультацию) врача-хирурга (врача-детского хирурга) для решения вопроса об оперативном лечении [8, 9, 12].
Уровень убедительности рекомендаций – С (уровень достоверности доказательств – 4).
Комментарии: указанные патологические состояния выявляются врачом-хирургом по данным клинико-лабораторного и инструментального обследования.
3. Лабораторные диагностические исследования
-
Рекомендуется пациентам с подозрением на аскаридоз выполнить общий (клинический) анализ крови развернутый [1, 4, 11].
Уровень убедительности рекомендаций – C (уровень достоверности доказательств – 5).
Комментарии: Выявление эозинофилии может свидетельствовать о сенсибилизации организма в миграционную фазу аскаридозаа.
-
Рекомендуется пациентам, имеющим клинические и эпидемиологические признаки аскаридоза, с целью скринингового обследованиях на аскаридоз провести определение антител к аскаридам (Ascaris lumbricoides) в крови с использованием тестов на основе иммуноферментного анализа [1, 4, 11, 23].
Уровень убедительности рекомендаций – С (уровень достоверности доказательств – 5).
Комментарии: Серологический тест может давать как ложноположительные так и ложноотрицательные результаты. ВАЖНО! Положительный результат серологического теста не является основанием для подтверждения диагноза «аскаридоз» и назначения антигельминтной терапии. Он должен быть подтверждён микроскопическим методом обнаружением яиц гельминта в фекалиях [25].
-
Рекомендуется пациентам с подозрением на аскаридоз провести микроскопическое исследование кала на яйца и личинки гельминтов с применением методов обогащения: на основе эфир-формалиновой седиментации ли методом флотации [1, 4, 11, 24].
Уровень убедительности рекомендаций – C (уровень достоверности доказательств – 5).
Комментарии: В фекалиях пациента при аскаридозе обнаруживаются яйца аскарид как оплодотворенные, так и неоплодотворенные. Данный метод исследования является наиболее информативным и при положительном результате не требует дополнительных исследований.
-
Пациентам, получившим лечение аскаридоза, рекомендуется проведение контрольного микроскопического исследования кала на яйца и личинки гельминтов с применением методов обогащения через месяц после окончания терапии с целью оценки ее эффективности [1,4].
Уровень убедительности рекомендаций – C (уровень достоверности доказательств – 5).
-
Рекомендуется пациентам при подозрении на аскаридоз в ранней фазе заболевания с ярко выраженными симптомами поражения дыхательных путей (кашель с мокротой), а также с целью дифференциальной диагностики с другими заболеваниями дыхательной системы провести микроскопическое исследование нативного и окрашенного препарата мокроты [4, 11].
Уровень убедительности рекомендаций – C (уровень достоверности доказательств – 5).
Комментарии: при микроскопическом исследовании нативного и окрашенного препарата мокроты крайне редко можно обнаружить единичных личинок аскарид. Данное исследование эффективно только в раннюю фазу развития аскаридоза (в первые 2 недели) у пациентов с ярко выраженными симптомами поражения респираторной системы.
-
Рекомендуется, при предъявлении пациентом спонтанно отошедших аскарид, провести исследование биологических объектов, обнаруженных в фекалиях, с целью определения их биологического вида в паразитологической/клинической/бактериологической лаборатории [4, 11, 24].
Уровень убедительности рекомендаций – C (уровень достоверности доказательств – 5).
Комментарии: В последние месяцы жизненного цикла аскариды не способны активно противостоять перистальтике, и, попадая в дистальные его отделы, а затем в толстую кишку, могут отходить спонтанно при дефекации. Их обнаружение в фекалиях служит основанием для установления диагноза аскаридоз и проведения антигельминтной терапии.
4. Инструментальные диагностические исследования
Инструментальные диагностические исследования проводятся по показаниям для диагностики осложнений у больных аскаридозом или для дифференциальной диагностики с другими заболеваниями.
-
Больным аскаридозом, имеющим выраженные клинические признаки поражения легких, рекомендуется проведение рентгенографии легких для выявления летучих легочных инфильтратов и других поражений [1, 11, 17].
Уровень убедительности рекомендаций – С (уровень достоверности доказательств – 5).
Комментарии: Исследование информативно у пациентов с клиническими симптомами аскаридоза в раннюю фазу заболевания (первые 2 недели от момента заражения) для выявления эозинофильных легочных инфильтратов (синдром Леффлера).
-
Пациентам с аскаридозом при наличии выраженного абдоминального болевого синдрома рекомендуется проведение ультразвукового исследования (УЗИ) органов брюшной полости (комплексного) для диагностики осложнений аскаридоза и выявления сопутствующей патологии [9, 18].
Уровень убедительности рекомендаций – C (уровень достоверности доказательств – 5).
Комментарии: Исследование проводится с целью дифференциальной диагностики с другими заболеваниями органов брюшной полости в случае выраженного болевого абдоминального и диспептического синдромов.
5. Иные диагностические исследования
Молекулярно-биологические методы исследования фекалий на основе ПЦР обладают высокой специфичностью и чувствительностью, однако они проводятся только в научных целях, поскольку до настоящего времени не стандартизованы. Исследования фекалий этим методом могу давать ложноположительные результаты ввиду наличия в исследуемом материале транзиторных яиц гельминтов или их фрагментов. Технические трудности в пробоподготовке исходного материала могут приводить к получению ложноотрицательного результата. Таким образом, метод ПРЦ носит предварительный характер и должен подтверждаться результатами микроскопического исследования [20, 24, 25].
Иные диагностические исследования проводятся при проведении дифференциальной диагностики с туберкулезом, онкологическими заболеваниями, воспалительными заболеваниями кишечника и другой патологией.
Лечение
Лечение, включая медикаментозную и немедикаментозную терапии, диетотерапию, обезболивание, медицинские показания и противопоказания к применению методов лечения
В ранней (миграционной) фазе развития аскаридоза принципы терапии не разработаны, поскольку в этой фазе установить окончательный диагноз часто не представляется возможным из-за ее небольшой продолжительности (около 2-х недель) и отсутствия специфичных симптомов. Лечение аскаридоза проводят в поздней (кишечной) фазе заболевания.
1. Консервативное лечение
-
Рекомендуется назначение антигельминтных препаратов: албендазола, мебендазола** или пирантела** больным аскаридозом с целью эрадикации гельминтов [1, 4, 11, 16].
Уровень убедительности рекомендаций – С (уровень достоверности доказательств – 5).
Комментарии:
Албендазол назначают: детям в возрасте 1-2 года 200 мг (10 мл суспензии) однократно, детям старше 2 лет и взрослые 400 мг (20 мл суспензии) однократно: в таблетках Албендазол назначают пациентам с массой тела 60 кг и более – 400 мг в сутки однократно; для взрослых и детей с массой тела менее 60 кг – 15 мг/кг массы тела однократно или в 2 приема с небольшим количеством легкоусвояемой пищи.
Мебендазол** назначают взрослым и детям старше 3 лет по 100 мг каждые 12 часов в течение 3 дней.
Пирантел**: препарат назначают (вечером во время приема пищи или после него) однократно (в дозе 10 мг/кг) в форме суспензии взрослым и детям: от 6 мес. до 2 лет в дозе 2,5 мл (125 мг), от 2 до 6 лет в дозе 5 мл (250 мг); препарат также назначают в форме таблеток детям от 3 до 6 лет в дозе 250 мг, от 6 до 12 лет в дозе 500 мг, детям старше 12 лет и взрослым с массой тела до 75 кг в дозе 750 мг; взрослым с массой тела более 75 кг в дозе 1000 мг.
Оценка эффективности терапии проводится через месяц после дегельминтизации [4, 11].
-
Рекомендуется пациентам с аскаридозом при отсутствии положительного результата лечения (при отсутствии эрадикации взрослых аскарид или при повторном обнаружении яиц в контрольных исследованиях) повторить курс противогельминтной терапии [1, 11, 16].
Уровень убедительности рекомендаций – С (уровень достоверности доказательств – 5).
Медицинская реабилитация
Медицинская реабилитация и санаторно-курортное лечение, медицинские показания и противопоказания к применению методов медицинской реабилитации, в том числе основанных на использовании природных лечебных факторов
Медицинская реабилитация пациентов с аскаридозом не разработана.
Аскаридоз не является показанием для проведения санаторно-курортного лечения.
Госпитализация
Организация оказания медицинской помощи
Медицинская помощь пациентам с аскаридозом может оказываться в следующих условиях:
-
амбулаторно (в условиях, не предусматривающих круглосуточное медицинское наблюдение и лечение);
-
в условиях дневного стационара (в условиях, не предусматривающих круглосуточное медицинское наблюдение и лечение);
Госпитализации подлежат пациенты при наличии осложнений [21]
Выписка из стационара осуществляется при отсутствии необходимости круглосуточного медицинского наблюдения за пациентом.
Профилактика
Профилактика и диспансерное наблюдение, медицинские показания и противопоказания к применению методов профилактики
-
Больного аскаридозом не рекомендуется изолировать, поскольку риск распространения аскаридоза полностью отсутствует [1, 4, 11].
Уровень убедительности рекомендаций – С (уровень достоверности доказательств – 5)
Комментарии: больной выделяет не зрелые (не инвазионные) яйца аскарид, которые не способны вызвать заболевание, а их созревание требует длительного периода времени и особых условий.
-
Рекомендуется соблюдение навыков личной гигиены в быту, общественных местах, а также при контакте с почвой, песком и растительной продукцией для профилактики заражения аскаридозом [1, 4, 11].
Уровень убедительности рекомендаций – С (уровень достоверности доказательств – 5)
-
Рекомендуется медицинским работникам проведение гигиенического воспитания и обучения детей и подростков в семьях и в образовательных учреждениях для профилактики аскаридоза [1, 4, 11, 19, 20].
Уровень убедительности рекомендаций – С (уровень достоверности доказательств – 5)
Информация
Источники и литература
-
Клинические рекомендации Национальной ассоциации специалистов по инфекционным болезням имени академика В. И. Покровского (НАСИБ)
- 1. Справочник по инфекционным болезням у детей / под ред. Ю.В. Лобзина. – СПб.: СпецЛит, 2013. – 591 с. 2. Zhou C, Li M, Yuan K, Deng S, Peng W. Pig Ascaris: an important source of human ascariasis in China. Infect Genet Evol. 2012 Aug;12(6):1172-7. 3. Sinniah B. Daily egg production of Ascaris lumbricoides: the distribution of eggs in the faeces and the variability of egg counts. Parasitology. 1982; 84: 167 – 175. 4. Медицинская паразитология и паразитарные болезни. Протозоозы и гельминтозы. Учебное пособие. Под ред профессора А.Б.Ходжаян, профессора С.С.Козлова, профессора М.В. Голубевой. – М.: Изд. гр. «ГЭОТАР-Медиа», 2016. – 448 с. 5. Ягмур В.Б., Саусь-Качанова И.А., Дорохина Т.В., Скуднова Н.А. Случай из практики: рентген-диагностика аскаридоза. – Гастроэнтерология. – 2016. – Т. 60. – № 2. С. 84 – 86. 6. Criscione C.D., Anderson J.D., Sudimack D., et al. Disentangling hybridization and host colonization in parasitic roundworms of humans and pigs. https://royalsocietypublishing.org/doi/10.1098/rspb.2007.0877 7. Pullan R.L., Smith J.L., Jasrasaria R., Brooker S.J. Global numbers of infection and disease burden of soil transmitted helminth infections in 2010. Parasites Vectors. 2014;7:37. 8. Аничкин В.В., Мартынюк В.В., Чубченко Н.В. и др. Хирургические осложнения аскаридоза органов брюшной полости. – Проблемы здоровья и экологии. – 2013. – Т. 1. – № 35. – С. 63 – 70. 9. Колоцей В.Н., Страпко В.П. Случай аскаридной кишечной непроходимости, осложненной некрозом кишки. – Журнал Гродненского государственного. медицинского университета. – 2015. – Т. 3. – № 51. – С. 100 – 102. 10. Миргасимова Д.М., Глебашева С.Г., Одинцова А.Х. и др. Редкий случай в эндоскопической практике: удаление живой аскариды из желчного протока. –Казанский медицинский журнал. –2007. – Т. 88. – № 1. – С. 69 – 70. 11. Паразитарные болезни человека (протозоозы и гельминтозы). Под редакцией В.П. Сергиева, Ю.В. Лобзина, С.С.Козлова. Изд. 3-е, исправ. и доп. – СПб: Фолиант, 2016. – 640 с. 12. Cicek C., Cundogdu D., Direkel S., Oztuc C. Ascaris lumbricoides in the nasogastric tube after operation on a patient with the diagnosis of acute mesenteric ischemia: case report. Turkive Parazitol. Derg. 2013; 37 (3): 212 – 215. 13. De Meeûs T., McCoy K.D., Prugnolle F., et al. Population genetics and molecular epidemiology or how to “debusquer la bete”. Infect. Genet. Evol. 2007; 7: 308–332. 14. Narayan A., Gangaboraiah D.H. Randomized controlled trial comparing the safetyand efficacy of single dose albendazol and mebendazoleon ascaris, hookworm and trichuris infections. Indian commun Helth. 2001; 199 (5): 35 – 40. 15. Нараленкова Н.В., Мурашкевич Т.Г. Аскаридоз: проявления эпидемического процесса и профилактика в Гомельской области. – Научные стремления. – 2014. – № 4. – С. 67 – 76. 16. Lynser D., Handique A., Daniala C., et al. Sonographic images of hepato-pancreatico-biliary and intestinal ascariasis: A pictorial review. Insight Imaging. 2015; 6: 641 – 646. 17. Das AK. Hepatic and biliary ascariasis. J. Global. Infect. Dis. 2014; 6: 65 – 72 18. Criscione C.D., Anderson J.D., Sudimack D, et al. Human Ascariasis: Diagnostics Update. Curr. Trop. Med. Rep. 2015; 2: 189 – 200. 19. Моськина О.В., Гузеева Т.М., Моськина Т.С. Факторы передачи геогельминтозов (аскаридоза) в Ханты-Мансийском автономном округе. – Auditorium. – 2015. – Т. 3. – № 7. – С. 38 – 43. 20. Nejsum P., Parker E.D., Frydenberg J., et al. Ascariasis is a zoonosis in Denmark. J Clin Microbiol. 2005; 43: 1142–8. 21. Инфекционные болоезни: национальное руководство/ ред Н.Д. Ющука, Ю.Я. Венгерова.-3-е изд.перераб. и доп./ М:ГЭОТАР-Медиа,2023 с1065-1069 22. Руководство по педиатрии. Т.8. Инфекционные болезни детского возраста/Д.О. Иванов,В.Н. Тичеснко, Н.В. Скрипченко и др/СПБ:СПбГПМУ.2023.с726-732 23. Козлов С.С., Турицин В.С., Ласкин А.В. Диагностика паразитозов. Мифы современности . Журнал инфектологии. 2011 Т.3. №11 с.64-68 24. Лабораторная диагностика гельминтозов и протозоозов: Методические указания.МУ 4.2.3145-13—М.: ФБУЗ «Федеральный центр гигиены и эпидемиологии» Роспотребнадзора.2013. 154 с. 25. Козлов С.С. Методы диагностики кишечных паразитозов. Плюсы и минусы. 26. Клиническая лабораторная диагностика. 2016. Т.61 №9. С 264-265 27. Государственный доклад «О состоянии санитарно-эпидемиологического благополучия населения в Российской Федерации в 2023 году» М.2024.с251-252.
Информация
Список сокращений
АЛТ – аланинаминотрансфераза
АСТ – аспартатаминотрансфераза
ВОЗ – Всемирная организация здравоохранения
ДНК – дезоксирибонуклеиновая кислота
ЖКТ – желудочно-кишечный тракт
ИФА – иммуноферментный анализ
МКБ 10 – международная классификация болезней 10-го пересмотра
ПЦР – Полимеразная цепная реакция
СОЭ – скорость оседания эритроцитов
УЗИ – ультразвуковое исследование
ФЗ – Федеральный закон
ЦНС – центральная нервная система
Термины и определения
Основное заболевание – заболевание, которое само по себе или в связи с осложнениями вызывает первоочередную необходимость оказания медицинской помощи в связи с наибольшей угрозой работоспособности, жизни и здоровью, либо приводит к инвалидности, либо становится причиной смерти.
Тяжесть заболевания или состояния – критерий, определяющий степень поражения органов и (или) систем организма человека либо нарушения их функций, обусловленные заболеванием или состоянием либо их осложнением.
Исходы Последствия (результаты) – исходы заболеваний, социальные, экономические результаты применения медицинских технологий.
Осложнение заболевания – присоединение к заболеванию синдрома нарушения физиологического процесса; нарушение целостности органа или его стенки; кровотечение; развитие острой или хронической недостаточности функции органа или системы органов.
Состояние – изменения организма, возникающие в связи с воздействием патогенных и (или) физиологических факторов и требующие оказания медицинской помощи.
Клиническая ситуация – случай, требующий регламентации медицинской помощи вне зависимости от заболевания или синдрома.
Синдром – состояние, развивающееся как следствие заболевания и определяющееся совокупностью клинических, лабораторных, инструментальных диагностических признаков, позволяющих идентифицировать его и отнести к группе состояний с различной этиологией, но общим патогенезом, клиническими проявлениями, общими подходами к лечению, зависящих, вместе с тем, и от заболеваний, лежащих в основе синдрома.
Симптом – любой признак болезни, доступный для определения независимо от метода, который для этого применялся.
Пациент – физическое лицо, которому оказывается медицинская помощь или которое обратилось за оказанием медицинской помощи независимо от наличия у него заболевания и от его состояния.
Формулярные статьи на лекарственные препараты – фрагмент протоколов лечения больных, содержащий сведения о применяемых при определенном заболевании (синдроме) лекарственных препаратах, схемах, и особенностях их назначения.
Инвазия – 1) проникновение паразитов в организм хозяина, то есть заражение, обычно глистами или другими животными-паразитами (в более узком смысле, проникновение паразитов через эпителиальные барьеры хозяина); 2) болезни, вызываемые возбудителями: а) животными (например, глистные инвазии); б) протистами (протозойные инвазии).
Синдром Леффлера – эозинофильный летучий инфильтрат, характеризуется образованием в легких и кишечника преходящих инфильтратов, содержащих большое число эозинофилов, и увеличением количества этих клеток в крови.
Антропоноз – заболевание (паразитоз), встречающееся только у человека.
Геогельминтоз – путь передачи через загрязненную (обсемененную) почву.
Критерии оценки качества медицинской помощи
|
№ |
Критерии качества |
Оценка выполнения Да/нет |
|
1. |
Проведен прием (осмотр, консультация) врача-терапевта/врача-педиатра/врача-общей практики (семейного врача)/врача-инфекциониста/врача-гастроэнтеролога пациенту с подозрением на аскаридоз для выявления объективных признаков заболевания |
Да/нет |
|
2. |
Проведено микроскопическое исследование кала на яйца и личинки гельминтов с применением методов обогащения |
Да/нет |
|
3. |
При спонтанном отхождении аскарид проведено исследование биологических объектов, обнаруженных в фекалиях, с целью определения их биологического вида в паразитологической/клинической/бактериологической лаборатории |
Да/нет |
|
4. |
Проведено при подозрении на аскаридоз пациентам с симптомами поражения дыхательных путей (кашель с мокротой) микроскопическое исследование нативного и окрашенного препарата мокроты |
Да/нет |
|
5. |
Проведена рентгенографии легких пациентам с аскаридозом, имеющим выраженные клинические признаки поражения легких |
Да/нет |
|
6. |
Проведено ультразвуковое исследование (УЗИ) органов брюшной полости (комплексное) при наличии выраженного болевого абдоминального синдрома |
Да/нет |
|
7. |
Выполнено лечение антигельминтными препаратами после подтверждения диагноза «аскаридоз» |
Да/нет |
|
8. |
Проведено контрольное микроскопическое исследование кала на яйца и личинки гельминтов с применением методов обогащения через месяц после окончания лечения |
Да/нет |
Приложение А1. Состав рабочей группы по разработке и пересмотру клинических рекомендаций
Клинические рекомендации членами международной общественной организацией «Евро-Азиатское общество по инфекционным болезням» (МОО «ЕАОИБ») и межрегиональной общественной организацией «Ассоциация врачей инфекционистов Санкт-Петербурга и Ленинградской области» (МОО «АВИСПО»).
|
Фамилии, имена, отчества разработчиков |
Место работы с указанием занимаемой должности, ученой степени и звания |
Профессиональное сообщество |
Конфликт интересов |
|
Лобзин Юрий Владимирович |
Президент ФГБУ ФНКЦИБ ФМБА России, академик РАН, д.м.н., профессор, заведующий кафедрой инфекционных болезней ФГБУ ВО СЗ ГМУ им И.И. Мечникова, главный внештатный специалист МЗ РФ по инфекционным болезням у детей |
«Евро-Азиатское общество по инфекционным болезням» (МОО «ЕАОИБ»), «Ассоциация врачей инфекционистов Санкт-Петербурга и Ленинградской области» (МОО «АВИСПО») |
нет |
|
Козлов Сергей Сергеевич |
ВМедА им С.М. Кирова МО РФ, профессор кафедры инфекционных болезней (с курсом медицинской паразитологии и тропических заболеваний). Профессор кафедры инфекционных болезней взрослых и эпидемиологии Санкт-Петербургского государственного педиатрического медицинского университета, профессор, д.м.н. |
«Евро-Азиатское общество по инфекционным болезням» (МОО «ЕАОИБ»), Национальная ассоциация специалистов по инфекционным болезням имени академика В.И. Покровского (НАСИБ) |
нет |
|
Бехтерева Мария Константиновна |
ФГБУ ФНКЦИБ ФМБА России. Научный сотрудник отдела кишечных инфекций, к.м.н. |
«Евро-Азиатское общество по инфекционным болезням» (МОО «ЕАОИБ») |
нет |
|
Рычкова Светлана Владиславовна |
ФГБУ ФНКЦИБ ФМБА России Начальник отдела организации медицинской помощи детям |
«Евро-Азиатское общество по инфекционным болезням» (МОО «ЕАОИБ») |
нет |
|
Усков Александр Николаевич |
ФГБУ ФНКЦИБ ФМБА, начальник отдела организации оказания медицинской помощи взрослым, д.м.н., доцент |
«Евро-Азиатское общество по инфекционным болезням» (МОО «ЕАОИБ»), «Ассоциация врачей инфекционистов Санкт-Петербурга и Ленинградской области» (МОО «АВИСПО») |
|
|
Гончар Наталья Васильевна |
ФГБУ ФНКЦИБ ФМБА России. Ст. научный сотрудник, руководитель отдела кишечных инфекций, д.м.н., профессор |
«Евро-Азиатское общество по инфекционным болезням» (МОО «ЕАОИБ») |
нет |
|
Эсауленко Елена Владимировна |
заведующая кафедрой инфекционных болезней взрослых и эпидемиологии ФГБОУ ВО «Санкт-Петербургский государственный педиатрический медицинский университет» Минздрава России, д.м.н., профессор, |
Национальная ассоциация специалистов по инфекционным болезням имени академика В.И. Покровского (НАСИБ) |
нет |
|
Усенко Денис Валерьевич |
руководитель образовательного центра, ведущий научный сотрудник клинического отдела инфекционной патологии ФБУН Центральный НИИ эпидемиологии Роспотребнадзора, д.м.н. |
Национальная ассоциация специалистов по инфекционным болезням имени академика В.И. Покровского (НАСИБ) |
нет |
|
Ермакова Лариса Александровна |
Заведующая клиникой инфекционных и паразитарных болезней ФБУН Ростовский научно-исследовательский институт микробиологии и паразитологии Роспотребнадзора Доцент кафедры инфекционных болезней ФГБОУ ДПО РМАНПО Минздрава России, к.м.н |
Национальная ассоциация специалистов по инфекционным болезням имени академика В.И. Покровского (НАСИБ) |
нет |
Приложение А2. Методология разработки клинических рекомендаций
Методология
Методы, использованные для сбора/селекции доказательств:
- поиск в электронных базах данных.
Описание методов, использованных для сбора/селекции доказательств:
- доказательной базой для рекомендаций являются публикации,вошедшие в библиотеку Coсhranе, базы данных EMBASE, MEDLINE, Clinicalkey ELSEVIER, электронную библиотеку (www.elibrary.ru). Глубина поиска составляла 10 лет
Методы, использованные для оценки качества и силы доказательств:
- консенсус экспертов;
- оценка значимости в соответствии с уровнями достоверности доказательств и уровнями убедительности рекомендаций.
Целевая аудитория данных клинических рекомендаций:
-
врач здравпункта;
-
врач-инфекционист;
-
врач клинической лабораторной диагностики;
-
врач общей практики (семейный врач);
-
врач-педиатр;
-
врач-педиатр городской (районный);
-
врач-педиатр участковый;
-
врач по медицинской профилактике;
-
врач приемного отделения;
-
врач-терапевт;
-
врач-терапевт участковый;
-
врач-эпидемиолог.
-
врач-паразитолог
Клинические рекомендации «Аскаридоз» предназначены для применения в медицинских организациях Российской Федерации.
Таблица 3. Шкала оценки уровней достоверности доказательств (УДД) для методов диагностики (диагностических вмешательств)
|
УДД |
Расшифровка |
|
1 |
Систематические обзоры исследований с контролем референсным методом или систематический обзор рандомизированных клинических исследований с применением мета-анализа |
|
2 |
Отдельные исследования с контролем референсным методом или отдельные рандомизированные клинические исследования и систематические обзоры исследований любого дизайна, за исключением рандомизированных клинических исследований, с применением мета-анализа |
|
3 |
Исследования без последовательного контроля референсным методом или исследования с референсным методом, не являющимся независимым от исследуемого метода или нерандомизированные сравнительные исследования, в том числе когортные исследования |
|
4 |
Не сравнительные исследования, описание клинического случая |
|
5 |
Имеется лишь обоснование механизма действия или мнение экспертов |
Таблица 4. Шкала оценки уровней достоверности доказательств (УДД) для методов профилактики, лечения, медицинской реабилитации, в том числе основанных на использовании природных лечебных факторов (профилактических, лечебных, реабилитационных вмешательств)
|
УДД |
Расшифровка |
|
1 |
Систематический обзор РКИ с применением мета-анализа |
|
2 |
Отдельные РКИ и систематические обзоры исследований любого дизайна, за исключением РКИ, с применением мета-анализа |
|
3 |
Не рандомизированные сравнительные исследования, в т.ч. когортные исследования |
|
4 |
Не сравнительные исследования, описание клинического случая или серии случаев, исследования «случай-контроль» |
|
5 |
Имеется лишь обоснование механизма действия вмешательства (доклинические исследования) или мнение экспертов |
Таблица 5. Шкала оценки уровней убедительности рекомендаций (УУР) для методов профилактики, диагностики, лечения, медицинской реабилитации, в том числе основанных на использовании природных лечебных факторов (профилактических, диагностических, лечебных, реабилитационных вмешательств)
|
УУР |
Расшифровка |
|
A |
Сильная рекомендация (все рассматриваемые критерии эффективности (исходы) являются важными, все исследования имеют высокое или удовлетворительное методологическое качество, их выводы по интересующим исходам являются согласованными) |
|
B |
Условная рекомендация (не все рассматриваемые критерии эффективности (исходы) являются важными, не все исследования имеют высокое или удовлетворительное методологическое качество и/или их выводы по интересующим исходам не являются согласованными) |
|
C |
Слабая рекомендация (отсутствие доказательств надлежащего качества (все рассматриваемые критерии эффективности (исходы) являются неважными, все исследования имеют низкое методологическое качество и их выводы по интересующим исходам не являются согласованными) |
Порядок обновления клинических рекомендаций.
Механизм обновления клинических рекомендаций предусматривает их систематическую актуализацию – не реже чем один раз в три года, а также при появлении новых данных с позиции доказательной медицины по вопросам диагностики, лечения, профилактики и реабилитации конкретных заболеваний, наличии обоснованных дополнений/замечаний к ранее утверждённым КР, но не чаще 1 раза в 6 месяцев.
Приложение А3. Справочные материалы, включая соответствие показаний к применению и противопоказаний, способов применения и доз лекарственных препаратов, инструкции по применению лекарственного препарата
-
Федеральный закон от 21 ноября 2011 г. № 323-ФЗ «Об основах охраны здоровья граждан в Российской Федерации»;
-
Федеральный закон Российской Федерации от 29 ноября 2010 г. № 326-ФЗ "Об обязательном медицинском страховании в Российской Федерации»;
-
Федеральный закон Российской Федерации от 30 марта 1999 № 52-ФЗ "О санитарно-эпидемиологическом благополучии населения"
-
Приказ Минздравсоцразвития России от 5 мая 2012 г. № 521н “Об утверждении порядка оказания медицинской помощи детям с инфекционными заболеваниями”, ;
-
Приказ Минздрава России № 804н от 13 октября 2017 г. «Об утверждении номенклатуры медицинских услуг» ;
-
Приказ Минздравсоцразвития России от 23 июля 2010 г. № 541н «Об утверждении Единого квалификационного справочника должностей руководителей, специалистов и служащих», раздел «Квалификационные характеристики должностей работников в сфере здравоохранения»;
-
Постановление Главного государственного санитарного врача РФ от 28.01.2021 № 4 "Об утверждении санитарных правил и норм СанПиН 3.3686-21 "Санитарно-эпидемиологические требования по профилактике инфекционных болезней" (вместе с "СанПиН 3.3686-21. Санитарные правила и нормы...")
-
Государственный доклад «О состоянии санитарно-эпидемиологического благополучия населения в Российской Федерации в 2023 году».. Москва: Федеральная служба по надзору в сфере защиты прав потребителей и благополучия человека, 2024. – 364 с.
-
Государственный реестр лекарственных средств. Доступ: https://grls.rosminzdrav.ru/
-
Стандарты лечебного питания. Методическое руководство. 2017 г. Доступ: http://cr.rosminzdrav.ru/
-
Методы контроля. Биологические и микробиологические факторы. Методические указания МУК 4.2.3145-13.
-
Постановление Главного государственного санитарного врача РФ от 08.02.2018 № 24 "О предупреждении распространения аскаридоза, токсокароза в Российской Федерации".
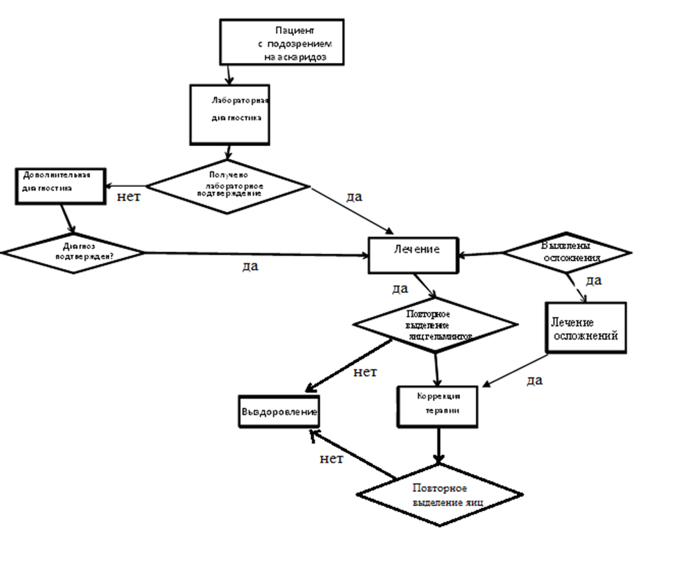
Приложение Б. Алгоритмы действий врача

Приложение В. Информация для пациента
Аскаридоз – антропонозный геогельминтоз, вызываемый Ascaris lumbricoides, характеризующийся поражением дыхательных путей и аллергическими реакциями в фазе миграции личинок, а при паразитировании половозрелых аскарид – хроническим поражением ЖКТ и осложнениями.
Взрослые особи имеют веретенообразную форму, тело их покрыто толстой поперечно исчерченной кутикулой. Самец меньше самки, задний конец тела загнут крючком на брюшную сторону. За сутки зрелая самка откладывает до 245 тыс. яиц. Созревание яиц проходит в почве. Степень контакта пациента с почвой определяет риск заражения. Пути передачи аскаридоза – пищевой, водный, контактно-бытовой. Факторами передачи являются овощи, фрукты, зелень, ягоды, на поверхности которых имеются частички почвы, а также загрязненные вода и руки.
После проглатывания зрелые яйца аскарид попадают в тонкую кишку, из них выходят личинки и внедряются в стенку кишки. Личинки проникают в кровеносные капилляры и мигрируют по системе портальной вены через печень в нижнюю полую вену, попадают в правые отделы сердца, затем в легочную артерию, легочные капилляры и выходят в паренхиму легких, спустя 14 дней поднимаются до ротоглотки, заглатываются и проникают в ЖКТ. Основной жизненный цикл паразита проходит в кишечнике человека. Питательные вещества гельминт получает путем всасывания через поверхность своего тела (при этом у хозяина развиваются дефицитные состояния), продукты жизнедеятельности гельминта попадают в кишечник человека, всасываются в кровь, что приводит к развитию интоксикации.
В паренхиме легких в фазе миграции личинок могут формироваться «летучие» эозинофильные инфильтраты. Личинки могут попадать в печень, мозг, глаза и другие органы. Возможна миграция аскарид в желудок, глотку, в дыхательные пути, придаточные пазухи носа с последующим присоединением бактериальной инфекции и развитием осложнений.
Диагноз подтверждается лабораторными исследованиями. Лечение аскаридоза проводится антигельминтными препаратами. Пациент не требует изоляции. Профилактика аскаридоза: соблюдение правил личной гигиены.
Карантинно-изоляционные мероприятия в отношении контактных лиц не проводятся.
Приложение Г1-ГN. Шкалы оценки, вопросники и другие оценочные инструменты состояния пациента, приведенные в клинических рекомендациях
Не применяются
Прикреплённые файлы
Внимание!
- Занимаясь самолечением, вы можете нанести непоправимый вред своему здоровью.
- Информация, размещенная на сайте MedElement и в мобильных приложениях "MedElement (МедЭлемент)", "Lekar Pro", "Dariger Pro", "Заболевания: справочник терапевта", не может и не должна заменять очную консультацию врача. Обязательно обращайтесь в медицинские учреждения при наличии каких-либо заболеваний или беспокоящих вас симптомов.
- Выбор лекарственных средств и их дозировки, должен быть оговорен со специалистом. Только врач может назначить нужное лекарство и его дозировку с учетом заболевания и состояния организма больного.
- Сайт MedElement и мобильные приложения "MedElement (МедЭлемент)", "Lekar Pro", "Dariger Pro", "Заболевания: справочник терапевта" являются исключительно информационно-справочными ресурсами. Информация, размещенная на данном сайте, не должна использоваться для самовольного изменения предписаний врача.
- Редакция MedElement не несет ответственности за какой-либо ущерб здоровью или материальный ущерб, возникший в результате использования данного сайта.